Version: 4.8-0
Date: 2025-01-28
Title: Meta-Analysis Package for R
Depends: R (≥ 4.0.0), methods, Matrix, metadat, numDeriv
Imports: stats, utils, graphics, grDevices, nlme, mathjaxr, pbapply, digest
Suggests: lme4, pracma, minqa, nloptr, dfoptim, ucminf, lbfgsb3c, subplex, BB, Rsolnp, alabama, optimParallel, optimx, CompQuadForm, mvtnorm, BiasedUrn, Epi, survival, GLMMadaptive, glmmTMB, car, multcomp, gsl, sp, ape, boot, clubSandwich, crayon, R.rsp, testthat, rmarkdown, wildmeta, emmeans, estmeansd, metaBLUE, rstudioapi, glmulti, MuMIn, mice, Amelia, calculus
Description: A comprehensive collection of functions for conducting meta-analyses in R. The package includes functions to calculate various effect sizes or outcome measures, fit equal-, fixed-, random-, and mixed-effects models to such data, carry out moderator and meta-regression analyses, and create various types of meta-analytical plots (e.g., forest, funnel, radial, L'Abbe, Baujat, bubble, and GOSH plots). For meta-analyses of binomial and person-time data, the package also provides functions that implement specialized methods, including the Mantel-Haenszel method, Peto's method, and a variety of suitable generalized linear (mixed-effects) models (i.e., mixed-effects logistic and Poisson regression models). Finally, the package provides functionality for fitting meta-analytic multivariate/multilevel models that account for non-independent sampling errors and/or true effects (e.g., due to the inclusion of multiple treatment studies, multiple endpoints, or other forms of clustering). Network meta-analyses and meta-analyses accounting for known correlation structures (e.g., due to phylogenetic relatedness) can also be conducted. An introduction to the package can be found in Viechtbauer (2010) <doi:10.18637/jss.v036.i03>.
License: GPL-2 | GPL-3 [expanded from: GPL (≥ 2)]
ByteCompile: TRUE
Encoding: UTF-8
RdMacros: mathjaxr
VignetteBuilder: R.rsp
BuildManual: TRUE
URL: https://www.metafor-project.org https://github.com/wviechtb/metafor https://wviechtb.github.io/metafor/ https://www.wvbauer.com
BugReports: https://github.com/wviechtb/metafor/issues
NeedsCompilation: no
Packaged: 2025-01-28 12:26:13 UTC; wviechtb
Author: Wolfgang Viechtbauer ORCID iD [aut, cre]
Maintainer: Wolfgang Viechtbauer <wvb@metafor-project.org>
Repository: CRAN
Date/Publication: 2025-01-28 13:20:02 UTC

metafor: A Meta-Analysis Package for R

Description

The metafor package provides a comprehensive collection of functions for conducting meta-analyses in R. The package can be used to calculate a wide variety of effect sizes or outcome measures and allows the user to fit equal-, fixed-, and random-effects models to these data. By including study-level variables (‘moderators’) as predictors in these models, (mixed-effects) meta-regression models can also be fitted. For meta-analyses of \(2 \times 2\) tables, proportions, incidence rates, and incidence rate ratios, the package also provides specialized methods, including the Mantel-Haenszel method, Peto's method, and a variety of suitable generalized linear mixed-effects models (i.e., mixed-effects logistic and Poisson regression models). For non-independent effects/outcomes (e.g., due to correlated sampling errors, correlated true effects or outcomes, or other forms of clustering), one can fit multilevel and multivariate models.

Various methods are available to assess model fit, to identify outliers and/or influential studies, and for conducting sensitivity analyses (e.g., standardized residuals, Cook's distances, leave-one-out analyses). Advanced techniques for hypothesis testing and obtaining confidence intervals (e.g., for the average effect or outcome or for the model coefficients in a meta-regression model) have also been implemented (e.g., the Knapp and Hartung method, permutation tests, cluster-robust inference methods / robust variance estimation).

The package also provides functions for creating forest, funnel, radial (Galbraith), normal quantile-quantile, L'Abbé, Baujat, bubble, and GOSH plots. The presence of publication bias (or more precisely, funnel plot asymmetry or ‘small-study effects’) and its potential impact on the results can be examined via the rank correlation and Egger's regression test, the trim and fill method, the test of excess significance, and by applying a variety of selection models.

The escalc Function

[escalc] Before a meta-analysis can be conducted, the relevant results from each study must be quantified in such a way that the resulting values can be further aggregated and compared. The escalc function can be used to compute a wide variety of effect sizes or ‘outcome measures’ (and the corresponding sampling variances) that are often used in meta-analyses (e.g., risk ratios, odds ratios, risk differences, mean differences, standardized mean differences, response ratios / ratios of means, raw or r-to-z transformed correlation coefficients). Measures for quantifying some characteristic of individual groups (e.g., in terms of means, proportions, or incidence rates and transformations thereof), measures of change (e.g., raw and standardized mean changes), and measures of variability (e.g., variability ratios and coefficient of variation ratios) are also available.

The rma.uni Function

[rma.uni] The various meta-analytic models that are typically used in practice are special cases of the general linear (mixed-effects) model. The rma.uni function (with alias rma) provides a general framework for fitting such models. The function can be used in combination with any of the effect sizes or outcome measures computed with the escalc function or, more generally, any set of estimates (with corresponding sampling variances or standard errors) one would like to analyze. The notation and models underlying the rma.uni function are explained below.

For a set of \(i = 1, \ldots, k\) independent studies, let \(y_i\) denote the observed value of the effect size or outcome measure in the \(i\text{th}\) study. Let \(\theta_i\) denote the corresponding (unknown) true effect/outcome, such that \[y_i \mid \theta_i \sim N(\theta_i, v_i).\] In other words, the observed effect sizes or outcomes are assumed to be unbiased and normally distributed estimates of the corresponding true effects/outcomes with sampling variances equal to \(v_i\) (where \(v_i\) is the square of the standard errors of the estimates). The \(v_i\) values are assumed to be known. Depending on the outcome measure used, a bias correction, normalizing, and/or variance stabilizing transformation may be necessary to ensure that these assumptions are (at least approximately) true (e.g., the log transformation for odds/risk ratios, the bias correction for standardized mean differences, Fisher's r-to-z transformation for correlations; see escalc for further details).

According to the random-effects model, we assume that \(\theta_i \sim N(\mu, \tau^2)\), that is, the true effects/outcomes are normally distributed with \(\mu\) denoting the average true effect/outcome and \(\tau^2\) the variance in the true effects/outcomes (\(\tau^2\) is therefore often referred to as the amount of ‘heterogeneity’ in the true effects/outcomes or the ‘between-study variance’). The random-effects model can also be written as \[y_i = \mu + u_i + \varepsilon_i,\] where \(u_i \sim N(0, \tau^2)\) and \(\varepsilon_i \sim N(0, v_i)\). The fitted model provides estimates of \(\mu\) and \(\tau^2\), that is, \[\hat{\mu} = \frac{\sum_{i=1}^k w_i y_i}{\sum_{i=1}^k w_i},\] where \(w_i = 1/(\hat{\tau}^2 + v_i)\) and \(\hat{\tau}^2\) denotes an estimate of \(\tau^2\) obtained with one of the many estimators that have described in the literature for this purpose (this is sometimes called the standard ‘inverse-variance’ method for random-effects models or the ‘normal-normal’ model).

A special case of the model above is the equal-effects model (also sometimes called the common-effect(s) model) which arises when \(\tau^2 = 0\). In this case, the true effects/outcomes are homogeneous (i.e., \(\theta_1 = \theta_2 = \ldots = \theta_k \equiv \theta\)) and hence we can write the model as \[y_i = \theta + \varepsilon_i,\] where \(\theta\) denotes the true effect/outcome in the studies, which is estimated with \[\hat{\theta} = \frac{\sum_{i=1}^k w_i y_i}{\sum_{i=1}^k w_i},\] where \(w_i = 1/v_i\) (again, this is the standard ‘inverse-variance’ method as described in the meta-analytic literature). Note that the commonly-used term ‘fixed-effects model’ is not used here – for an explanation, see here.

Study-level variables (often referred to as ‘moderators’) can also be included as predictors in meta-analytic models, leading to so-called ‘meta-regression’ models (to examine whether the effects/outcomes tend to be larger/smaller under certain conditions or circumstances). When including moderator variables in a random-effects model, we obtain a mixed-effects meta-regression model. This model can be written as \[y_i = \beta_0 + \beta_1 x_{i1} + \beta_2 x_{i2} + \ldots + \beta_{p'} x_{ip'} + u_i + \varepsilon_i,\] where \(u_i \sim N(0, \tau^2)\) and \(\varepsilon_i \sim N(0, v_i)\) as before and \(x_{ij}\) denotes the value of the \(j\text{th}\) moderator variable for the \(i\text{th}\) study (letting \(p = p' + 1\) denote the total number of coefficients in the model including the model intercept). Therefore, \(\beta_j\) denotes how much the average true effect/outcome differs for studies that differ by one unit on \(x_{ij}\) and the model intercept \(\beta_0\) denotes the average true effect/outcome when the values of all moderator variables are equal to zero. The value of \(\tau^2\) in the mixed-effects model denotes the amount of ‘residual heterogeneity’ in the true effects/outcomes (i.e., the amount of variability in the true effects/outcomes that is not accounted for by the moderators included in the model). In matrix notation, the model can also be written as \[y = X\beta + u + \varepsilon,\] where \(y\) is a \(k \times 1\) column vector with the observed effect sizes or outcomes, \(X\) is the \(k \times p\) model matrix (with the first column equal to 1s for the intercept term), \(\beta\) is a \(p \times 1\) column vector with the model coefficients, and \(u\) and \(\varepsilon\) are \(k \times 1\) column vectors for the random effects and sampling errors, where \(\text{Var}[\varepsilon]\) is a \(k \times k\) diagonal matrix with the \(v_i\) values along the diagonal and \(\text{Var}[u] = \tau^2 I\), where \(I\) is a \(k \times k\) identity matrix.

The rma.mh Function

[rma.mh] The Mantel-Haenszel method provides an alternative approach for fitting equal-effects models when dealing with studies providing data in the form of \(2 \times 2\) tables or in the form of event counts (i.e., person-time data) for two groups (Mantel & Haenszel, 1959). The method is particularly advantageous when aggregating a large number of studies with small sample sizes (the so-called sparse data or increasing strata case). The Mantel-Haenszel method is implemented in the rma.mh function. It can be used in combination with risk ratios, odds ratios, risk differences, incidence rate ratios, and incidence rate differences.

The rma.peto Function

[rma.peto] Yet another method that can be used in the context of a meta-analysis of \(2 \times 2\) table data is Peto's method (see Yusuf et al., 1985), implemented in the rma.peto function. The method provides an estimate of the (log) odds ratio under an equal-effects model. The method is particularly advantageous when the event of interest is rare, but see the documentation of the function for some caveats.

The rma.glmm Function

[rma.glmm] Dichotomous response variables and event counts (based on which one can calculate outcome measures such as odds ratios, incidence rate ratios, proportions, and incidence rates) are often assumed to arise from binomial and Poisson distributed data. Meta-analytic models that are directly based on such distributions are implemented in the rma.glmm function. These models are essentially special cases of generalized linear mixed-effects models (i.e., mixed-effects logistic and Poisson regression models). For \(2 \times 2\) table data, a mixed-effects conditional logistic model (based on the non-central hypergeometric distribution) is also available. Random/mixed-effects models with dichotomous data are often referred to as ‘binomial-normal’ models in the meta-analytic literature. Analogously, for event count data, such models could be referred to as ‘Poisson-normal’ models.

The rma.mv Function

[rma.mv] Standard meta-analytic models assume independence between the observed effect sizes or outcomes obtained from a set of studies. This assumption is often violated in practice. Dependencies can arise for a variety of reasons. For example, the sampling errors and/or true effects/outcomes may be correlated in multiple treatment studies (e.g., when multiple treatment groups are compared with a common control/reference group, such that the data from the control/reference group is used multiple times to compute the observed effect sizes or outcomes) or in multiple endpoint studies (e.g., when more than one effect size estimate or outcome is calculated based on the same sample of subjects due to the use of multiple endpoints or response variables). Correlation among the true effects/outcomes can also arise due to other forms of clustering (e.g., when multiple effects/outcomes derived from the same author, lab, or research group may be more similar to each other than effects/outcomes derived from different authors, labs, or research groups). In ecology and related fields, the shared phylogenetic history of the organisms studied (e.g., plants, fungi, animals) can also induce correlation among the effects/outcomes. The rma.mv function can be used to fit suitable meta-analytic multivariate/multilevel models to such data, so that the non-independence in the effects/outcomes is accounted for. Network meta-analyses (also called multiple/mixed treatment comparisons) can also be carried out with this function.

Future Plans and Updates

The metafor package is a work in progress and is updated on a regular basis with new functions and options. The development version of the package can be found on GitHub at https://github.com/wviechtb/metafor and can be installed with:

install.packages("remotes")
remotes::install_github("wviechtb/metafor")

With metafor.news(), you can read the ‘NEWS’ file of the package after installation. Comments, feedback, and suggestions for improvements are always welcome.

Citing the Package

To cite the package, please use the following reference:

Viechtbauer, W. (2010). Conducting meta-analyses in R with the metafor package. Journal of Statistical Software, 36(3), 1-48. doi:10.18637/jss.v036.i03

Getting Started with the Package

The paper mentioned above is a good starting place for those interested in using the package. The purpose of the article is to provide a general overview of the package and its capabilities (as of version 1.4-0). Not all of the functions and options are described in the paper, but it should provide a useful introduction to the package. The paper can be freely downloaded from the URL given above or can be directly loaded with the command vignette("metafor").

In addition to reading the paper, carefully read this page and then the help pages for the escalc and the rma.uni functions (or the rma.mh, rma.peto, rma.glmm, and/or rma.mv functions if you intend to use these models/methods). The help pages for these functions provide links to many additional functions, which can be used after fitting a model. You can also read the entire documentation online at https://wviechtb.github.io/metafor/ (where it is nicely formatted and the output from all examples is provided).

A (pdf) diagram showing the various functions in the metafor package (and how they are related to each other) can be opened with the command vignette("diagram", package="metafor").

Finally, additional information about the package, several detailed analysis examples, examples of plots and figures provided by the package (with the corresponding code), some additional tips and notes, and a FAQ can be found on the package website at https://www.metafor-project.org.

Author(s)

Wolfgang Viechtbauer wvb@metafor-project.org
package website: https://www.metafor-project.org
author homepage: ⁠https://www.wvbauer.com⁠

Suggestions on how to obtain help with using the package can found on the package website at: https://www.metafor-project.org/doku.php/help

References

Cooper, H., Hedges, L. V., & Valentine, J. C. (Eds.) (2009). The handbook of research synthesis and meta-analysis (2nd ed.). New York: Russell Sage Foundation.

Hedges, L. V., & Olkin, I. (1985). Statistical methods for meta-analysis. San Diego, CA: Academic Press.

Mantel, N., & Haenszel, W. (1959). Statistical aspects of the analysis of data from retrospective studies of disease. Journal of the National Cancer Institute, 22(4), 719–748. ⁠https://doi.org/10.1093/jnci/22.4.719⁠

Viechtbauer, W. (2010). Conducting meta-analyses in R with the metafor package. Journal of Statistical Software, 36(3), 1–48. ⁠https://doi.org/10.18637/jss.v036.i03⁠

Yusuf, S., Peto, R., Lewis, J., Collins, R., & Sleight, P. (1985). Beta blockade during and after myocardial infarction: An overview of the randomized trials. Progress in Cardiovascular Disease, 27(5), 335–371. ⁠https://doi.org/10.1016/s0033-0620(85)80003-7⁠


Add Polygons to Forest Plots

Description

Function to add polygons (sometimes called ‘diamonds’) to a forest plot, for example to show pooled estimates for subgroups of studies or to show fitted/predicted values based on models involving moderators.

Usage

addpoly(x, ...)

Arguments

x

either an object of class "rma", an object of class "predict.rma", or the values at which polygons should be drawn. See ‘Details’.

...

other arguments.

Details

Currently, methods exist for three types of situations.

In the first case, object x is a fitted model coming from the rma.uni, rma.mh, rma.peto, rma.glmm, or rma.mv functions. The model must either be an equal- or a random-effects model, that is, the model should not contain any moderators. The corresponding method is addpoly.rma. It can be used to add a polygon to an existing forest plot (usually at the bottom), showing the pooled estimate (with its confidence interval) based on the fitted model.

Alternatively, x can be an object of class "predict.rma" obtained with the predict function. In this case, polygons based on the predicted values are drawn. The corresponding method is addpoly.predict.rma.

Alternatively, object x can be a vector with the values at which one or more polygons should be drawn. The corresponding method is addpoly.default.

Author(s)

Wolfgang Viechtbauer (wvb@metafor-project.org, https://www.metafor-project.org).

References

Viechtbauer, W. (2010). Conducting meta-analyses in R with the metafor package. Journal of Statistical Software, 36(3), 1–48. ⁠https://doi.org/10.18637/jss.v036.i03⁠

See Also

addpoly.rma, addpoly.predict.rma, and addpoly.default for the specific method functions.

forest for functions to draw forest plots to which polygons can be added.


Add Polygons to Forest Plots (Default Method)

Description

Function to add one or more polygons to a forest plot.

Usage

## Default S3 method:
addpoly(x, vi, sei, ci.lb, ci.ub, pi.lb, pi.ub,
        rows=-1, level, annotate, predstyle, predlim, digits, width, mlab,
        transf, atransf, targs, efac, col, border, lty, fonts, cex,
        constarea=FALSE, ...)

Arguments

x

vector with the values at which the polygons should be drawn.

vi

vector with the corresponding variances.

sei

vector with the corresponding standard errors (note: only one of the two, vi or sei, needs to be specified).

ci.lb

vector with the corresponding lower confidence interval bounds. Not needed if vi or sei is specified. See ‘Details’.

ci.ub

vector with the corresponding upper confidence interval bounds. Not needed if vi or sei is specified. See ‘Details’.

pi.lb

optional vector with the corresponding lower prediction interval bounds.

pi.ub

optional vector with the corresponding upper prediction interval bounds.

rows

vector to specify the rows (or more generally, the positions) for plotting the polygons (defaults is -1). Can also be a single value to specify the row of the first polygon (the remaining polygons are then plotted below this starting row). When predstyle is not "line", can also be a vector of two numbers, the first for the position of the polygon, the second for the position of the prediction interval/distribution.

level

optional numeric value between 0 and 100 to specify the confidence interval level (see here for details).

annotate

optional logical to specify whether annotations should be added to the plot for the polygons that are drawn.

predstyle

character string to specify the style of the prediction interval (either "line" (the default), "bar", "shade", or "dist"; the last three only when adding a single polygon). Can be abbreviated.

predlim

optional argument to specify the limits of the prediction distribution when predstyle="dist".

digits

optional integer to specify the number of decimal places to which the annotations should be rounded.

width

optional integer to manually adjust the width of the columns for the annotations.

mlab

optional character vector of the same length as x giving labels for the polygons that are drawn.

transf

optional argument to specify a function to transform the x values and confidence interval bounds (e.g., transf=exp; see also transf).

atransf

optional argument to specify a function to transform the annotations (e.g., atransf=exp; see also transf).

targs

optional arguments needed by the function specified via transf or atransf.

efac

optional vertical expansion factor for the polygons.

col

optional character string to specify the color of the polygons.

border

optional character string to specify the border color of the polygons.

lty

optional argument to specify the line type for the prediction interval.

fonts

optional character string to specify the font for the labels and annotations.

cex

optional symbol expansion factor.

constarea

logical to specify whether the height of the polygons (when adding multiple) should be adjusted so that the area of the polygons is constant (the default is FALSE).

...

other arguments.

Details

The function can be used to add one or more polygons to an existing forest plot created with the forest function. For example, pooled estimates based on a model involving moderators can be added to the plot this way (see ‘Examples’).

To use the function, one should specify the values at which the polygons should be drawn (via the x argument) together with the corresponding variances (via the vi argument) or with the corresponding standard errors (via the sei argument). Alternatively, one can specify the values at which the polygons should be drawn together with the corresponding confidence interval bounds (via the ci.lb and ci.ub arguments). Optionally, one can also specify the bounds of the corresponding prediction interval bounds via the pi.lb and pi.ub arguments. If the latter are specified, then they are added by default as lines around the summary polygons. When adding a single polygon to the plot, one can also use the predstyle argument to change the way the prediction interval is visualized (see forest.rma for details).

If unspecified, arguments level, annotate, digits, width, transf, atransf, targs, efac (only if the forest plot was created with forest.rma), fonts, cex, annosym, and textpos are automatically set equal to the same values that were used when creating the forest plot.

Author(s)

Wolfgang Viechtbauer (wvb@metafor-project.org, https://www.metafor-project.org).

References

Viechtbauer, W. (2010). Conducting meta-analyses in R with the metafor package. Journal of Statistical Software, 36(3), 1–48. ⁠https://doi.org/10.18637/jss.v036.i03⁠

See Also

forest for functions to draw forest plots to which polygons can be added.

Examples

### calculate log risk ratios and corresponding sampling variances
dat <- escalc(measure="RR", ai=tpos, bi=tneg, ci=cpos, di=cneg, data=dat.bcg)

### fit mixed-effects model with absolute latitude as a moderator
res <- rma(yi, vi, mods = ~ ablat, slab=paste(author, year, sep=", "), data=dat)

### forest plot of the observed risk ratios
forest(res, addfit=FALSE, atransf=exp, xlim=c(-9,5), ylim=c(-5,16), cex=0.9,
       order=ablat, ilab=ablat, ilab.lab="Lattitude", ilab.xpos=-4.5,
       header="Author(s) and Year")

### predicted average log risk ratios for 10, 30, and 50 degrees absolute latitude
x <- predict(res, newmods=c(10, 30, 50))

### add predicted average risk ratios to the forest plot
addpoly(x$pred, sei=x$se, rows=-2, mlab=c("- at 10 Degrees", "- at 30 Degrees", "- at 50 Degrees"))
abline(h=0)
text(-9, -1, "Model-Based Estimates:", pos=4, cex=0.9, font=2)

Add Polygons to Forest Plots (Method for 'predict.rma' Objects)

Description

Function to add one or more polygons to a forest plot based on an object of class "predict.rma".

Usage

## S3 method for class 'predict.rma'
addpoly(x, rows=-2, annotate,
        addpred=FALSE, predstyle, predlim, digits, width, mlab,
        transf, atransf, targs, efac, col, border, lty, fonts, cex,
        constarea=FALSE, ...)

Arguments

x

an object of class "predict.rma".

rows

vector to specify the rows (or more generally, the positions) for plotting the polygons (defaults is -2). Can also be a single value to specify the row of the first polygon (the remaining polygons are then plotted below this starting row).

annotate

optional logical to specify whether annotations should be added to the plot for the polygons that are drawn.

addpred

logical to specify whether the prediction interval should be added to the plot (the default is FALSE).

predstyle

character string to specify the style of the prediction interval (either "line", "bar", "shade", or "dist"). Can be abbreviated. Setting this argument automatically sets addpred=TRUE.

predlim

optional argument to specify the limits of the prediction distribution when predstyle="dist".

digits

optional integer to specify the number of decimal places to which the annotations should be rounded.

width

optional integer to manually adjust the width of the columns for the annotations.

mlab

optional character vector of the same length as x giving labels for the polygons that are drawn.

transf

optional argument to specify a function to transform the x values and confidence interval bounds (e.g., transf=exp; see also transf).

atransf

optional argument to specify a function to transform the annotations (e.g., atransf=exp; see also transf).

targs

optional arguments needed by the function specified via transf or atransf.

efac

optional vertical expansion factor for the polygons.

col

optional character string to specify the color of the polygons.

border

optional character string to specify the border color of the polygons.

lty

optional argument to specify the line type for the prediction interval.

fonts

optional character string to specify the font for the labels and annotations.

cex

optional symbol expansion factor.

constarea

logical to specify whether the height of the polygons (when adding multiple) should be adjusted so that the area of the polygons is constant (the default is FALSE).

...

other arguments.

Details

The function can be used to add one or more polygons to an existing forest plot created with the forest function. For example, pooled estimates based on a model involving moderators can be added to the plot this way (see ‘Examples’).

To use the function, one should specify the values at which the polygons should be drawn (via the x argument) together with the corresponding variances (via the vi argument) or with the corresponding standard errors (via the sei argument). Alternatively, one can specify the values at which the polygons should be drawn together with the corresponding confidence interval bounds (via the ci.lb and ci.ub arguments). Optionally, one can also specify the bounds of the corresponding prediction interval bounds via the pi.lb and pi.ub arguments.

If unspecified, arguments annotate, digits, width, transf, atransf, targs, efac (only if the forest plot was created with forest.rma), fonts, cex, annosym, and textpos are automatically set equal to the same values that were used when creating the forest plot.

Author(s)

Wolfgang Viechtbauer (wvb@metafor-project.org, https://www.metafor-project.org).

References

Viechtbauer, W. (2010). Conducting meta-analyses in R with the metafor package. Journal of Statistical Software, 36(3), 1–48. ⁠https://doi.org/10.18637/jss.v036.i03⁠

See Also

forest for functions to draw forest plots to which polygons can be added.

Examples

### calculate log risk ratios and corresponding sampling variances
dat <- escalc(measure="RR", ai=tpos, bi=tneg, ci=cpos, di=cneg,
              data=dat.bcg, slab=paste(author, year, sep=", "))

### forest plot of the observed risk ratios
with(dat, forest(yi, vi, atransf=exp, xlim=c(-9,5), ylim=c(-5,16),
                 at=log(c(0.05, 0.25, 1, 4)), cex=0.9, order=alloc,
                 ilab=alloc, ilab.lab="Allocation", ilab.xpos=-4.5,
                 header="Author(s) and Year"))

### fit mixed-effects model with allocation method as a moderator
res <- rma(yi, vi, mods = ~ 0 + alloc, data=dat)

### predicted log risk ratios for the different allocation methods
x <- predict(res, newmods=diag(3))

### add predicted average risk ratios to the forest plot
addpoly(x, efac=1.2, col="gray", addpred=TRUE,
        mlab=c("Alternate Allocation", "Random Allocation", "Systematic Allocation"))
abline(h=0)
text(-9, -1, "Model-Based Estimates:", pos=4, cex=0.9, font=2)

Add Polygons to Forest Plots (Method for 'rma' Objects)

Description

Function to add a polygon to a forest plot showing the pooled estimate with corresponding confidence interval based on an object of class "rma".

Usage

## S3 method for class 'rma'
addpoly(x, row=-2, level=x$level, annotate,
        addpred=FALSE, predstyle, predlim, digits, width, mlab,
        transf, atransf, targs, efac, col, border, lty, fonts, cex, ...)

Arguments

x

an object of class "rma".

row

numeric value to specify the row (or more generally, the position) for plotting the polygon (the default is -2).

level

numeric value between 0 and 100 to specify the confidence interval level (see here for details). The default is to take the value from the object.

annotate

optional logical to specify whether annotations for the pooled estimate should be added to the plot.

addpred

logical to specify whether the prediction interval should be added to the plot (the default is FALSE).

predstyle

character string to specify the style of the prediction interval (either "line", "bar", "shade", or "dist"). Can be abbreviated. Setting this argument automatically sets addpred=TRUE.

predlim

optional argument to specify the limits of the prediction distribution when predstyle="dist".

digits

optional integer to specify the number of decimal places to which the annotations should be rounded.

width

optional integer to manually adjust the width of the columns for the annotations.

mlab

optional character string giving a label for the pooled estimate. If unspecified, the function sets a default label.

transf

optional argument to specify a function to transform the pooled estimate and confidence interval bounds (e.g., transf=exp; see also transf).

atransf

optional argument to specify a function to transform the annotations (e.g., atransf=exp; see also transf).

targs

optional arguments needed by the function specified via transf or atransf.

efac

optional vertical expansion factor for the polygon.

col

optional character string to specify the color of the polygon.

border

optional character string to specify the border color of the polygon.

lty

optional argument to specify the line type for the prediction interval.

fonts

optional character string to specify the font for the label and annotations.

cex

optional symbol expansion factor.

...

other arguments.

Details

The function can be used to add a four-sided polygon, sometimes called a summary ‘diamond’, to an existing forest plot created with the forest function. The polygon shows the pooled estimate (with its confidence interval bounds) based on an equal- or a random-effects model. Using this function, pooled estimates based on different types of models can be shown in the same plot. Also, pooled estimates based on a subgrouping of the studies can be added to the plot this way. See ‘Examples’.

If unspecified, arguments annotate, digits, width, transf, atransf, targs, efac (only if the forest plot was created with forest.rma), fonts, cex, annosym, and textpos are automatically set equal to the same values that were used when creating the forest plot.

Author(s)

Wolfgang Viechtbauer (wvb@metafor-project.org, https://www.metafor-project.org).

References

Viechtbauer, W. (2010). Conducting meta-analyses in R with the metafor package. Journal of Statistical Software, 36(3), 1–48. ⁠https://doi.org/10.18637/jss.v036.i03⁠

See Also

forest for functions to draw forest plots to which polygons can be added.

Examples

### meta-analysis of the log risk ratios using the Mantel-Haenszel method
res <- rma.mh(measure="RR", ai=tpos, bi=tneg, ci=cpos, di=cneg, data=dat.bcg,
              slab=paste(author, year, sep=", "))

### forest plot of the observed risk ratios with the pooled estimate
forest(res, atransf=exp, xlim=c(-8,6), ylim=c(-3,16))

### meta-analysis of the log risk ratios using a random-effects model
res <- rma(measure="RR", ai=tpos, bi=tneg, ci=cpos, di=cneg, data=dat.bcg)

### add the pooled estimate from the random-effects model to the forest plot
addpoly(res)

### forest plot with subgrouping of studies and summaries per subgroup
dat <- escalc(measure="RR", ai=tpos, bi=tneg, ci=cpos, di=cneg, data=dat.bcg,
              slab=paste(author, year, sep=", "))
res <- rma(yi, vi, data=dat)
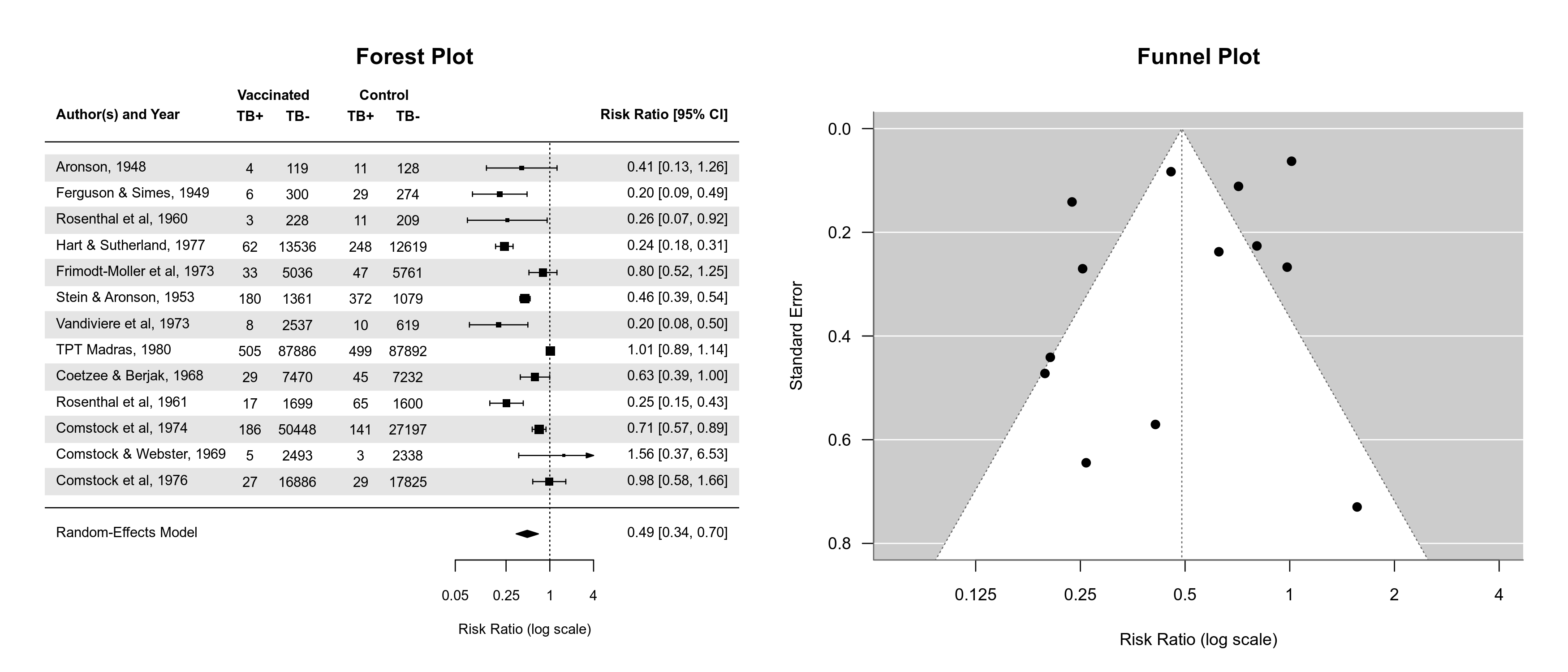
tmp <- forest(res, xlim=c(-16, 4.6), at=log(c(0.05, 0.25, 1, 4)), atransf=exp,
              ilab=cbind(tpos, tneg, cpos, cneg), ilab.lab=c("TB+","TB-","TB+","TB-"),
              ilab.xpos=c(-9.5,-8,-6,-4.5), cex=0.75, ylim=c(-2, 27), order=alloc,
              rows=c(3:4,9:15,20:23), mlab="RE Model for All Studies",
              header="Author(s) and Year")
op <- par(cex=tmp$cex)
text(c(-8.75,-5.25), tmp$ylim[2]-0.2, c("Vaccinated", "Control"), font=2)
text(-16, c(24,16,5), c("Systematic Allocation", "Random Allocation",
                        "Alternate Allocation"), font=4, pos=4)
par(op)
res <- rma(yi, vi, data=dat, subset=(alloc=="systematic"))
addpoly(res, row=18.5, mlab="RE Model for Subgroup")
res <- rma(yi, vi, data=dat, subset=(alloc=="random"))
addpoly(res, row=7.5, mlab="RE Model for Subgroup")
res <- rma(yi, vi, data=dat, subset=(alloc=="alternate"))
addpoly(res, row=1.5, mlab="RE Model for Subgroup")

Aggregate Multiple Effect Sizes or Outcomes Within Studies

Description

Function to aggregate multiple effect sizes or outcomes belonging to the same study (or to the same level of some other clustering variable) into a single combined effect size or outcome.

Usage

## S3 method for class 'escalc'
aggregate(x, cluster, time, obs, V, struct="CS", rho, phi,
          weighted=TRUE, checkpd=TRUE, fun, na.rm=TRUE,
          addk=FALSE, subset, select, digits, var.names, ...)

Arguments

x

an object of class "escalc".

cluster

vector to specify the clustering variable (e.g., study).

time

optional vector to specify the time points (only relevant when struct="CAR", "CS+CAR", or "CS*CAR").

obs

optional vector to distinguish different observed effect sizes or outcomes measured at the same time point (only relevant when struct="CS*CAR").

V

optional argument to specify the variance-covariance matrix of the sampling errors. If unspecified, argument struct is used to specify the variance-covariance structure.

struct

character string to specify the variance-covariance structure of the sampling errors within the same cluster (either "ID", "CS", "CAR", "CS+CAR", or "CS*CAR"). See ‘Details’.

rho

value of the correlation of the sampling errors within clusters (when struct="CS", "CS+CAR", or "CS*CAR"). Can also be a vector with the value of the correlation for each cluster.

phi

value of the autocorrelation of the sampling errors within clusters (when struct="CAR", "CS+CAR", or "CS*CAR"). Can also be a vector with the value of the autocorrelation for each cluster.

weighted

logical to specify whether estimates within clusters should be aggregated using inverse-variance weighting (the default is TRUE). If set to FALSE, unweighted averages are computed.

checkpd

logical to specify whether to check that the variance-covariance matrices of the sampling errors within clusters are positive definite (the default is TRUE).

fun

optional list with three functions for aggregating other variables besides the effect sizes or outcomes within clusters (for numeric/integer variables, for logicals, and for all other types, respectively).

na.rm

logical to specify whether NA values should be removed before aggregating values within clusters (the default is TRUE). Can also be a vector with two logicals (the first pertaining to the effect sizes or outcomes, the second to all other variables).

addk

logical to specify whether to add the cluster size as a new variable (called ki) to the dataset (the default is FALSE).

subset

optional (logical or numeric) vector to specify the subset of rows to include when aggregating the effect sizes or outcomes.

select

optional vector to specify the names of the variables to include in the aggregated dataset.

digits

optional integer to specify the number of decimal places to which the printed results should be rounded (the default is to take the value from the object).

var.names

optional character vector with two elements to specify the name of the variable that contains the observed effect sizes or outcomes and the name of the variable with the corresponding sampling variances (when unspecified, the function attempts to set these automatically based on the object).

...

other arguments.

Details

In many meta-analyses, multiple effect sizes or outcomes can be extracted from the same study. Ideally, such structures should be analyzed using an appropriate multilevel/multivariate model as can be fitted with the rma.mv function. However, there may occasionally be reasons for aggregating multiple effect sizes or outcomes belonging to the same study (or to the same level of some other clustering variable) into a single combined effect size or outcome. The present function can be used for this purpose.

The input must be an object of class "escalc". The error ‘Error in match.fun(FUN): argument "FUN" is missing, with no default’ indicates that a regular data frame was passed to the function, but this does not work. One can turn a regular data frame (containing the effect sizes or outcomes and the corresponding sampling variances) into an "escalc" object with the escalc function. See the ‘Examples’ below for an illustration of this.

The cluster variable is used to specify which estimates/outcomes belong to the same study/cluster.

In the simplest case, the estimates/outcomes within clusters (or, to be precise, their sampling errors) are assumed to be independent. This is usually a safe assumption as long as each study participant (or whatever the study units are) only contributes data to a single estimate/outcome. For example, if a study provides effect size estimates for male and female subjects separately, then the sampling errors can usually be assumed to be independent. In this case, one can set struct="ID" and multiple estimates/outcomes within the same cluster are combined using standard inverse-variance weighting (i.e., using weighted least squares) under the assumption of independence.

In other cases, the estimates/outcomes within clusters cannot be assumed to be independent. For example, if multiple effect size estimates are computed for the same group of subjects (e.g., based on different scales to measure some construct of interest), then the estimates are likely to be correlated. If the actual correlation between the estimates is unknown, one can often still make an educated guess and set argument rho to this value, which is then assumed to be the same for all pairs of estimates within clusters when struct="CS" (for a compound symmetric structure). Multiple estimates/outcomes within the same cluster are then combined using inverse-variance weighting taking their correlation into consideration (i.e., using generalized least squares). One can also specify a different value of rho for each cluster by passing a vector (of the same length as the number of clusters) to this argument.

If multiple effect size estimates are computed for the same group of subjects at different time points, then it may be more sensible to assume that the correlation between estimates decreases as a function of the distance between the time points. If so, one can specify struct="CAR" (for a continuous-time autoregressive structure), set phi to the autocorrelation (for two estimates one time-unit apart), and use argument time to specify the actual time points corresponding to the estimates. The correlation between two estimates, \(y_{it}\) and \(y_{it'}\), in the \(i\text{th}\) cluster, with time points \(\text{time}_{it}\) and \(\text{time}_{it'}\), is then given by \(\phi^{|\text{time}_{it} - \text{time}_{it'}|}\). One can also specify a different value of phi for each cluster by passing a vector (of the same length as the number of clusters) to this argument.

One can also combine the compound symmetric and autoregressive structures if there are multiple time points and multiple observed effect sizes or outcomes at these time points. One option is struct="CS+CAR". In this case, one must specify the time argument and both rho and phi. The correlation between two estimates, \(y_{it}\) and \(y_{it'}\), in the \(i\text{th}\) cluster, with time points \(\text{time}_{it}\) and \(\text{time}_{it'}\), is then given by \(\rho + (1 - \rho) \phi^{|\text{time}_{it} - \text{time}_{it'}|}\).

Alternatively, one can specify struct="CS*CAR". In this case, one must specify both the time and obs arguments and both rho and phi. The correlation between two estimates, \(y_{ijt}\) and \(y_{ijt'}\), with the same value for obs but different values for time, is then given by \(\phi^{|\text{time}_{ijt} - \text{time}_{ijt'}|}\), the correlation between two estimates, \(y_{ijt}\) and \(y_{ij't}\), with different values for obs but the same value for time, is then given by \(\rho\), and the correlation between two estimates, \(y_{ijt}\) and \(y_{ij't'}\), with different values for obs and different values for time, is then given by \(\rho \times \phi^{|\text{time}_{ijt} - \text{time}_{ijt'}|}\).

Finally, if one actually knows the correlation (and hence the covariance) between each pair of estimates (or has an approximation thereof), one can also specify the entire variance-covariance matrix of the estimates (or more precisely, their sampling errors) via the V argument (in this case, arguments struct, time, obs, rho, and phi are ignored). Note that the vcalc function can be used to construct such a V matrix and provides even more flexibility for specifying various types of dependencies. See the ‘Examples’ below for an illustration of this.

Instead of using inverse-variance weighting (i.e., weighted/generalized least squares) to combine the estimates within clusters, one can set weighted=FALSE in which case the estimates are averaged within clusters without any weighting (although the correlations between estimates as specified are still taken into consideration).

Other variables (besides the estimates) will also be aggregated to the cluster level. By default, numeric/integer type variables are averaged, logicals are also averaged (yielding the proportion of TRUE values), and for all other types of variables (e.g., character variables or factors) the most frequent category/level is returned. One can also specify a list of three functions via the fun argument for aggregating variables belonging to these three types.

Argument na.rm controls how missing values should be handled. By default, any missing estimates are first removed before aggregating the non-missing values within each cluster. The same applies when aggregating the other variables. One can also specify a vector with two logicals for the na.rm argument to control how missing values should be handled when aggregating the estimates and when aggregating all other variables.

Value

An object of class c("escalc","data.frame") that contains the (selected) variables aggregated to the cluster level.

The object is formatted and printed with the print function.

Author(s)

Wolfgang Viechtbauer (wvb@metafor-project.org, https://www.metafor-project.org).

References

Viechtbauer, W. (2010). Conducting meta-analyses in R with the metafor package. Journal of Statistical Software, 36(3), 1–48. ⁠https://doi.org/10.18637/jss.v036.i03⁠

See Also

escalc for a function to create escalc objects.

Examples

### copy data into 'dat' and examine data
dat <- dat.konstantopoulos2011
head(dat, 11)

### aggregate estimates to the district level, assuming independent sampling
### errors for multiples studies/schools within the same district
agg <- aggregate(dat, cluster=district, struct="ID", addk=TRUE)
agg

### copy data into 'dat' and examine data
dat <- dat.assink2016
head(dat, 19)

### note: 'dat' is an 'escalc' object
class(dat)

### turn 'dat' into a regular data frame
dat <- as.data.frame(dat)
class(dat)

### turn data frame into an 'escalc' object
dat <- escalc(measure="SMD", yi=yi, vi=vi, data=dat)
class(dat)

### aggregate the estimates to the study level, assuming a CS structure for
### the sampling errors within studies with a correlation of 0.6
agg <- aggregate(dat, cluster=study, rho=0.6)
agg

### use vcalc() and then the V argument
V <- vcalc(vi, cluster=study, obs=esid, data=dat, rho=0.6)
agg <- aggregate(dat, cluster=study, V=V)
agg

### use a correlation of 0.7 for effect sizes corresponding to the same type of
### delinquent behavior and a correlation of 0.5 for effect sizes corresponding
### to different types of delinquent behavior
V <- vcalc(vi, cluster=study, type=deltype, obs=esid, data=dat, rho=c(0.7, 0.5))
agg <- aggregate(dat, cluster=study, V=V)
agg

### reshape 'dat.ishak2007' into long format
dat <- dat.ishak2007
dat <- reshape(dat.ishak2007, direction="long", idvar="study", v.names=c("yi","vi"),
               varying=list(c(2,4,6,8), c(3,5,7,9)))
dat <- dat[order(study, time),]
dat <- dat[!is.na(yi),]
rownames(dat) <- NULL
head(dat, 8)

### aggregate the estimates to the study level, assuming a CAR structure for
### the sampling errors within studies with an autocorrelation of 0.9
agg <- aggregate(dat, cluster=study, struct="CAR", time=time, phi=0.9)
head(agg, 5)

Likelihood Ratio and Wald-Type Tests for 'rma' Objects

Description

For two (nested) models of class "rma.uni" or "rma.mv", the function provides a full versus reduced model comparison in terms of model fit statistics and a likelihood ratio test. When a single model is specified, a Wald-type test of one or more model coefficients or linear combinations thereof is carried out.

Usage

## S3 method for class 'rma'
anova(object, object2, btt, X, att, Z, rhs, adjust, digits, refit=FALSE, ...)

Arguments

object

an object of class "rma.uni" or "rma.mv".

object2

an (optional) object of class "rma.uni" or "rma.mv". Only relevant when conducting a model comparison and likelihood ratio test. See ‘Details’.

btt

optional vector of indices (or list thereof) to specify which coefficients should be included in the Wald-type test. Can also be a string to grep for. See ‘Details’.

X

optional numeric vector or matrix to specify one or more linear combinations of the coefficients in the model that should be tested. See ‘Details’.

att

optional vector of indices (or list thereof) to specify which scale coefficients should be included in the Wald-type test. Can also be a string to grep for. See ‘Details’. Only relevant for location-scale models (see rma.uni).

Z

optional numeric vector or matrix to specify one or more linear combinations of the scale coefficients in the model that should be tested. See ‘Details’. Only relevant for location-scale models (see rma.uni).

rhs

optional scalar or vector of values for the right-hand side of the null hypothesis when testing a set of coefficients (via btt or att) or linear combinations thereof (via X or Z). If unspecified, this defaults to a vector of zeros of the appropriate length. See ‘Details’.

adjust

optional argument to specify (as a character string) a method for adjusting the p-values of Wald-type tests for multiple testing. See p.adjust for possible options. Can be abbreviated. Can also be a logical and if TRUE, then a Bonferroni correction is used.

digits

optional integer to specify the number of decimal places to which the printed results should be rounded. If unspecified, the default is to take the value from the object.

refit

logical to specify whether models fitted with REML estimation and differing in their fixed effects should be refitted with ML estimation when conducting a likelihood ratio test (the default is FALSE).

...

other arguments.

Details

The function can be used in three different ways:

  1. When a single model is specified (via argument object), the function provides a Wald-type test of one or more model coefficients, that is, \[\text{H}_0{:}\; \beta_{j \in \texttt{btt}} = 0,\] where \(\beta_{j \in \texttt{btt}}\) is the set of coefficients to be tested (by default whether the set of coefficients is significantly different from zero, but one can specify a different value under the null hypothesis via argument rhs).

    In particular, for equal- or random-effects models (i.e., models without moderators), this is just the test of the single coefficient of the model (i.e., \(\text{H}_0{:}\; \theta = 0\) or \(\text{H}_0{:}\; \mu = 0\)). For models including moderators, an omnibus test of all model coefficients is conducted that excludes the intercept (the first coefficient) if it is included in the model. If no intercept is included in the model, then the omnibus test includes all coefficients in the model including the first.

    Alternatively, one can manually specify the indices of the coefficients to test via the btt (‘betas to test’) argument. For example, with btt=c(3,4), only the third and fourth coefficients from the model are included in the test (if an intercept is included in the model, then it corresponds to the first coefficient in the model). Instead of specifying the coefficient numbers, one can specify a string for btt. In that case, grep will be used to search for all coefficient names that match the string (and hence, one can use regular expressions to fine-tune the search for matching strings). Using the btt argument, one can for example select all coefficients corresponding to a particular factor to test if the factor as a whole is significant. One can also specify a list of indices/strings, in which case tests of all list elements will be conducted. See ‘Examples’.

    For location-scale models fitted with the rma.uni function, one can use the att argument in an analogous manner to specify the indices of the scale coefficients to test (i.e., \(\text{H}_0{:}\; \alpha_{j \in \texttt{att}} = 0\), where \(\alpha_{j \in \texttt{att}}\) is the set of coefficients to be tested).

  2. When a single model is specified (via argument object), one can use the X argument\(^1\) to specify a linear combination of the coefficients in the model that should be tested using a Wald-type test, that is, \[\text{H}_0{:}\; \tilde{x} \beta = 0,\] where \(\tilde{x}\) is a (row) vector of the same length as there are coefficients in the model (by default whether the linear combination is significantly different from zero, but one can specify a different value under the null hypothesis via argument rhs). One can also specify a matrix of linear combinations via the X argument to test \[\text{H}_0{:}\; \tilde{X} \beta = 0,\] where each row of \(\tilde{X}\) defines a particular linear combination to be tested (if rhs is used, then it should either be a scalar or of the same length as the number of combinations to be tested). If the matrix is of full rank, an omnibus Wald-type test of all linear combinations is also provided. Linear combinations can also be obtained with the predict function, which provides corresponding confidence intervals. See also the pairmat function for constructing a matrix of pairwise contrasts for testing the levels of a categorical moderator against each other.

    For location-scale models fitted with the rma.uni function, one can use the Z argument in an analogous manner to specify one or multiple linear combinations of the scale coefficients in the model that should be tested (i.e., \(\text{H}_0{:}\; \tilde{Z} \alpha = 0\)).

  3. When specifying two models for comparison (via arguments object and object2), the function provides a likelihood ratio test (LRT) comparing the two models. The two models must be based on the same set of data, must be of the same class, and should be nested for the LRT to make sense. Also, LRTs are not meaningful when using REML estimation and the two models differ in terms of their fixed effects (setting refit=TRUE automatically refits the two models using ML estimation). Also, the theory underlying LRTs is only really applicable when comparing models that were fitted with ML/REML estimation, so if some other estimation method was used to fit the two models, the results should be treated with caution.

———

\(^1\) This argument used to be called L, but was renamed to X (but using L in place of X still works).

Value

An object of class "anova.rma". When a single model is specified (without any further arguments or together with the btt or att argument), the object is a list containing the following components:

QM

test statistic of the Wald-type test of the model coefficients.

QMdf

corresponding degrees of freedom.

QMp

corresponding p-value.

btt

indices of the coefficients tested by the Wald-type test.

k

number of outcomes included in the analysis.

p

number of coefficients in the model (including the intercept).

m

number of coefficients included in the Wald-type test.

...

some additional elements/values.

When btt or att was a list, then the object is a list of class "list.anova.rma", where each element is an "anova.rma" object as described above.

When argument X is used, the object is a list containing the following components:

QM

test statistic of the omnibus Wald-type test of all linear combinations.

QMdf

corresponding degrees of freedom.

QMp

corresponding p-value.

hyp

description of the linear combinations tested.

Xb

values of the linear combinations.

se

standard errors of the linear combinations.

zval

test statistics of the linear combinations.

pval

corresponding p-values.

When two models are specified, the object is a list containing the following components:

fit.stats.f

log-likelihood, deviance, AIC, BIC, and AICc for the full model.

fit.stats.r

log-likelihood, deviance, AIC, BIC, and AICc for the reduced model.

parms.f

number of parameters in the full model.

parms.r

number of parameters in the reduced model.

LRT

likelihood ratio test statistic.

pval

corresponding p-value.

QE.f

test statistic of the test for (residual) heterogeneity from the full model.

QE.r

test statistic of the test for (residual) heterogeneity from the reduced model.

tau2.f

estimated \(\tau^2\) value from the full model. NA for "rma.mv" objects.

tau2.r

estimated \(\tau^2\) value from the reduced model. NA for "rma.mv" objects.

R2

amount (in percent) of the heterogeneity in the reduced model that is accounted for in the full model (NA for "rma.mv" objects). This can be regarded as a pseudo \(R^2\) statistic (Raudenbush, 2009). Note that the value may not be very accurate unless \(k\) is large (Lopez-Lopez et al., 2014).

...

some additional elements/values.

The results are formatted and printed with the print function. To format the results as a data frame, one can use the as.data.frame function.

Note

The function can also be used to conduct a likelihood ratio test (LRT) for the amount of (residual) heterogeneity in random- and mixed-effects models. The full model should then be fitted with either method="ML" or method="REML" and the reduced model with method="EE" (or with tau2=0). The p-value for the test is based on a chi-square distribution with 1 degree of freedom, but actually needs to be adjusted for the fact that the parameter (i.e., \(\tau^2\)) falls on the boundary of the parameter space under the null hypothesis (see Viechtbauer, 2007, for more details).

LRTs for variance components in more complex models (as fitted with the rma.mv function) can also be conducted in this manner (see ‘Examples’).

Author(s)

Wolfgang Viechtbauer (wvb@metafor-project.org, https://www.metafor-project.org).

References

Hardy, R. J., & Thompson, S. G. (1996). A likelihood approach to meta-analysis with random effects. Statistics in Medicine, 15(6), 619–629. ⁠https://doi.org/10.1002/(sici)1097-0258(19960330)15:6%3C619::aid-sim188%3E3.0.co;2-a⁠

Huizenga, H. M., Visser, I., & Dolan, C. V. (2011). Testing overall and moderator effects in random effects meta-regression. British Journal of Mathematical and Statistical Psychology, 64(1), 1–19. ⁠https://doi.org/10.1348/000711010X522687⁠

López-López, J. A., Marín-Martínez, F., Sánchez-Meca, J., Van den Noortgate, W., & Viechtbauer, W. (2014). Estimation of the predictive power of the model in mixed-effects meta-regression: A simulation study. British Journal of Mathematical and Statistical Psychology, 67(1), 30–48. ⁠https://doi.org/10.1111/bmsp.12002⁠

Raudenbush, S. W. (2009). Analyzing effect sizes: Random effects models. In H. Cooper, L. V. Hedges, & J. C. Valentine (Eds.), The handbook of research synthesis and meta-analysis (2nd ed., pp. 295–315). New York: Russell Sage Foundation.

Viechtbauer, W. (2007). Hypothesis tests for population heterogeneity in meta-analysis. British Journal of Mathematical and Statistical Psychology, 60(1), 29–60. ⁠https://doi.org/10.1348/000711005X64042⁠

Viechtbauer, W. (2010). Conducting meta-analyses in R with the metafor package. Journal of Statistical Software, 36(3), 1–48. ⁠https://doi.org/10.18637/jss.v036.i03⁠

Viechtbauer, W., & López-López, J. A. (2022). Location-scale models for meta-analysis. Research Synthesis Methods. 13(6), 697–715. ⁠https://doi.org/10.1002/jrsm.1562⁠

See Also

rma.uni and rma.mv for functions to fit models for which likelihood ratio and Wald-type tests can be conducted.

print for the print method and as.data.frame for the method to format the results as a data frame.

Examples

### calculate log risk ratios and corresponding sampling variances
dat <- escalc(measure="RR", ai=tpos, bi=tneg, ci=cpos, di=cneg, data=dat.bcg)

### fit random-effects model
res1 <- rma(yi, vi, data=dat, method="ML")
res1

### fit mixed-effects model with two moderators (absolute latitude and publication year)
res2 <- rma(yi, vi, mods = ~ ablat + year, data=dat, method="ML")
res2

### Wald-type test of the two moderators
anova(res2)

### alternative way of specifying the same test
anova(res2, X=rbind(c(0,1,0), c(0,0,1)))

### corresponding likelihood ratio test
anova(res1, res2)

### Wald-type test of a linear combination
anova(res2, X=c(1,35,1970))

### use predict() to obtain the same linear combination (with its CI)
predict(res2, newmods=c(35,1970))

### Wald-type tests of several linear combinations
anova(res2, X=cbind(1,seq(0,60,by=10),1970))

### adjust for multiple testing with the Bonferroni method
anova(res2, X=cbind(1,seq(0,60,by=10),1970), adjust="bonf")

### mixed-effects model with three moderators
res3 <- rma(yi, vi, mods = ~ ablat + year + alloc, data=dat, method="ML")
res3

### Wald-type test of the 'alloc' factor
anova(res3, btt=4:5)

### instead of specifying the coefficient numbers, grep for "alloc"
anova(res3, btt="alloc")

### specify a list for the 'btt' argument
anova(res3, btt=list(2,3,4:5))

### adjust for multiple testing with the Bonferroni method
anova(res3, btt=list(2,3,4:5), adjust="bonf")

############################################################################

### an example of doing LRTs of variance components in more complex models
dat <- dat.konstantopoulos2011
res <- rma.mv(yi, vi, random = ~ 1 | district/school, data=dat)

### likelihood ratio test of the district-level variance component
res0 <- rma.mv(yi, vi, random = ~ 1 | district/school, data=dat, sigma2=c(0,NA))
anova(res, res0)

### likelihood ratio test of the school-level variance component
res0 <- rma.mv(yi, vi, random = ~ 1 | district/school, data=dat, sigma2=c(NA,0))
anova(res, res0)

### likelihood ratio test of both variance components simultaneously
res0 <- rma.mv(yi, vi, data=dat)
anova(res, res0)

############################################################################

### an example illustrating a workflow involving cluster-robust inference
dat <- dat.assink2016

### assume that the effect sizes within studies are correlated with rho=0.6
V <- vcalc(vi, cluster=study, obs=esid, data=dat, rho=0.6)

### fit multilevel model using this approximate V matrix
res <- rma.mv(yi, V, random = ~ 1 | study/esid, data=dat)
res

### likelihood ratio tests of the two variance components
res0 <- rma.mv(yi, V, random = ~ 1 | study/esid, data=dat, sigma2=c(0,NA))
anova(res, res0)
res0 <- rma.mv(yi, V, random = ~ 1 | study/esid, data=dat, sigma2=c(NA,0))
anova(res, res0)

### use cluster-robust methods for inferences about the fixed effects
sav <- robust(res, cluster=study, clubSandwich=TRUE)
sav

### examine if 'deltype' is a potential moderator
res <- rma.mv(yi, V, mods = ~ deltype, random = ~ 1 | study/esid, data=dat)
sav <- robust(res, cluster=study, clubSandwich=TRUE)
sav

### note: the (denominator) dfs for the omnibus F-test are very low, so the results
### of this test may not be trustworthy; consider using cluster wild bootstrapping
## Not run: 
library(wildmeta)
Wald_test_cwb(res, constraints=constrain_zero(2:3), R=1000, seed=1234)

## End(Not run)

Baujat Plots for 'rma' Objects

Description

Function to create Baujat plots for objects of class "rma".

Usage

baujat(x, ...)

## S3 method for class 'rma'
baujat(x, xlim, ylim, xlab, ylab, cex, symbol="ids", grid=TRUE, progbar=FALSE, ...)

Arguments

x

an object of class "rma".

xlim

x-axis limits. If unspecified, the function sets the x-axis limits to some sensible values.

ylim

y-axis limits. If unspecified, the function sets the y-axis limits to some sensible values.

xlab

title for the x-axis. If unspecified, the function sets an appropriate axis title.

ylab

title for the y-axis. If unspecified, the function sets an appropriate axis title.

cex

symbol/character expansion factor.

symbol

either an integer to specify the pch value (i.e., plotting symbol), or "slab" to plot the study labels, or "ids" (the default) to plot the study id numbers.

grid

logical to specify whether a grid should be added to the plot. Can also be a color name.

progbar

logical to specify whether a progress bar should be shown (the default is FALSE).

...

other arguments.

Details

The model specified via x must be a model fitted with either the rma.uni, rma.mh, or rma.peto functions.

Baujat et al. (2002) proposed a diagnostic plot to detect sources of heterogeneity in meta-analytic data. The plot shows the contribution of each study to the overall \(Q\)-test statistic for heterogeneity on the x-axis versus the influence of each study (defined as the standardized squared difference between the overall estimate based on an equal-effects model with and without the study included in the model fitting) on the y-axis. The same type of plot can be produced by first fitting an equal-effects model with either the rma.uni (using method="EE"), rma.mh, or rma.peto functions and then passing the fitted model object to the baujat function.

For models fitted with the rma.uni function (which may be random-effects or mixed-effects meta-regressions models), the idea underlying this type of plot can be generalized as described by Viechtbauer (2021): The x-axis then corresponds to the squared Pearson residual of a study, while the y-axis corresponds to the standardized squared difference between the predicted/fitted value for the study with and without the study included in the model fitting.

By default, the points plotted are the study id numbers, but one can also plot the study labels by setting symbol="slab" (if study labels are available within the model object) or one can specify a plotting symbol via the symbol argument that gets passed to pch (see points for possible options).

Value

A data frame with components:

x

the x-axis coordinates of the points that were plotted.

y

the y-axis coordinates of the points that were plotted.

ids

the study id numbers.

slab

the study labels.

Note that the data frame is returned invisibly.

Author(s)

Wolfgang Viechtbauer (wvb@metafor-project.org, https://www.metafor-project.org).

References

Baujat, B., Mahe, C., Pignon, J.-P., & Hill, C. (2002). A graphical method for exploring heterogeneity in meta-analyses: Application to a meta-analysis of 65 trials. Statistics in Medicine, 21(18), 2641–2652. ⁠https://doi.org/10.1002/sim.1221⁠

Viechtbauer, W. (2010). Conducting meta-analyses in R with the metafor package. Journal of Statistical Software, 36(3), 1–48. ⁠https://doi.org/10.18637/jss.v036.i03⁠

Viechtbauer, W. (2021). Model checking in meta-analysis. In C. H. Schmid, T. Stijnen, & I. R. White (Eds.), Handbook of meta-analysis (pp. 219–254). Boca Raton, FL: CRC Press. ⁠https://doi.org/10.1201/9781315119403⁠

See Also

rma.uni, rma.mh and rma.peto for functions to fit models for which Baujat plots can be created.

influence for other model diagnostics.

Examples

### copy data from Pignon et al. (2000) into 'dat'
dat <- dat.pignon2000

### calculate estimated log hazard ratios and sampling variances
dat$yi <- with(dat, OmE/V)
dat$vi <- with(dat, 1/V)

### meta-analysis based on all 65 trials
res <- rma(yi, vi, data=dat, method="EE", slab=trial)

### create Baujat plot
baujat(res)

### some variations of the plotting symbol
baujat(res, symbol=19)
baujat(res, symbol="slab")

### label only a selection of the more 'extreme' points
sav <- baujat(res, symbol=19, xlim=c(0,20))
sav <- sav[sav$x >= 10 | sav$y >= 0.10,]
text(sav$x, sav$y, sav$slab, pos=1, cex=0.8)

Construct Block Diagonal Matrix

Description

Function to construct a block diagonal matrix from (a list of) matrices.

Usage

bldiag(..., order)

Arguments

...

individual matrices or a list of matrices.

order

optional argument to specify a variable based on which a square block diagonal matrix should be ordered.

Author(s)

Posted to R-help by Berton Gunter (2 Sep 2005) with some further adjustments by Wolfgang Viechtbauer (wvb@metafor-project.org, https://www.metafor-project.org).

See Also

rma.mv for the model fitting function that can take such a block diagonal matrix as input (for the V argument).

blsplit for a function that can split a block diagonal matrix into a list of sub-matrices.

Examples

### copy data into 'dat'
dat <- dat.berkey1998
dat

### construct list with the variance-covariance matrices of the observed outcomes for the studies
V <- lapply(split(dat[c("v1i","v2i")], dat$trial), as.matrix)
V

### construct block diagonal matrix
V <- bldiag(V)
V

### if we split based on 'author', the list elements in V are in a different order than tha data
V <- lapply(split(dat[c("v1i","v2i")], dat$author), as.matrix)
V

### can use 'order' argument to reorder the block-diagonal matrix into the correct order
V <- bldiag(V, order=dat$author)
V

Split Block Diagonal Matrix

Description

Function to split a block diagonal matrix into a list of sub-matrices.

Usage

blsplit(x, cluster, fun, args, sort=FALSE)

Arguments

x

a block diagonal matrix.

cluster

vector to specify the clustering variable to use for splitting.

fun

optional argument to specify a function to apply to each sub-matrix.

args

optional argument to specify any additional argument(s) for the function specified via fun.

sort

logical to specify whether to sort the list by the unique cluster values (the default is FALSE).

Value

A list of one or more sub-matrices.

Author(s)

Wolfgang Viechtbauer (wvb@metafor-project.org, https://www.metafor-project.org).

See Also

bldiag for a function to create a block diagonal matrix based on sub-matrices.

vcalc for a function to construct a variance-covariance matrix of dependent effect sizes or outcomes, which often has a block diagonal structure.

Examples

### copy data into 'dat'
dat <- dat.assink2016

### assume that the effect sizes within studies are correlated with rho=0.6
V <- vcalc(vi, cluster=study, obs=esid, data=dat, rho=0.6)

### split V matrix into list of sub-matrices
Vs <- blsplit(V, cluster=dat$study)
Vs[1:2]
lapply(Vs[1:2], cov2cor)

### illustrate the use of the fun and args arguments
blsplit(V, cluster=dat$study, cov2cor)[1:2]
blsplit(V, cluster=dat$study, round, 3)[1:2]

Best Linear Unbiased Predictions for 'rma.uni' Objects

Description

Function to compute best linear unbiased predictions (BLUPs) of the study-specific true effect sizes or outcomes (by combining the fitted values based on the fixed effects and the estimated contributions of the random effects) for objects of class "rma.uni". Corresponding standard errors and prediction interval bounds are also provided.

Usage

blup(x, ...)

## S3 method for class 'rma.uni'
blup(x, level, digits, transf, targs, ...)

Arguments

x

an object of class "rma.uni".

level

numeric value between 0 and 100 to specify the prediction interval level (see here for details). If unspecified, the default is to take the value from the object.

digits

optional integer to specify the number of decimal places to which the printed results should be rounded. If unspecified, the default is to take the value from the object.

transf

optional argument to specify a function to transform the predicted values and interval bounds (e.g., transf=exp; see also transf). If unspecified, no transformation is used.

targs

optional arguments needed by the function specified under transf.

...

other arguments.

Value

An object of class "list.rma". The object is a list containing the following components:

pred

predicted values.

se

corresponding standard errors.

pi.lb

lower bound of the prediction intervals.

pi.ub

upper bound of the prediction intervals.

...

some additional elements/values.

The object is formatted and printed with the print function. To format the results as a data frame, one can use the as.data.frame function.

Note

For best linear unbiased predictions of only the random effects, see ranef.

For predicted/fitted values that are based only on the fixed effects of the model, see fitted and predict.

For conditional residuals (the deviations of the observed effect sizes or outcomes from the BLUPs), see rstandard.rma.uni with type="conditional".

Equal-effects models do not contain random study effects. The BLUPs for these models will therefore be equal to the fitted values, that is, those obtained with fitted and predict.

When using the transf argument, the transformation is applied to the predicted values and the corresponding interval bounds. The standard errors are then set equal to NA and are omitted from the printed output.

By default, a standard normal distribution is used to construct the prediction intervals. When the model was fitted with test="t", test="knha", test="hksj", or test="adhoc", then a t-distribution with \(k-p\) degrees of freedom is used.

To be precise, it should be noted that the function actually computes empirical BLUPs (eBLUPs), since the predicted values are a function of the estimated value of \(\tau^2\).

Author(s)

Wolfgang Viechtbauer (wvb@metafor-project.org, https://www.metafor-project.org).

References

Kackar, R. N., & Harville, D. A. (1981). Unbiasedness of two-stage estimation and prediction procedures for mixed linear models. Communications in Statistics, Theory and Methods, 10(13), 1249–1261. ⁠https://doi.org/10.1080/03610928108828108⁠

Raudenbush, S. W., & Bryk, A. S. (1985). Empirical Bayes meta-analysis. Journal of Educational Statistics, 10(2), 75–98. ⁠https://doi.org/10.3102/10769986010002075⁠

Robinson, G. K. (1991). That BLUP is a good thing: The estimation of random effects. Statistical Science, 6(1), 15–32. ⁠https://doi.org/10.1214/ss/1177011926⁠

Viechtbauer, W. (2010). Conducting meta-analyses in R with the metafor package. Journal of Statistical Software, 36(3), 1–48. ⁠https://doi.org/10.18637/jss.v036.i03⁠

See Also

rma.uni for the function to fit models for which BLUPs can be extracted.

predict and fitted for functions to compute the predicted/fitted values based only on the fixed effects and ranef for a function to compute the BLUPs based only on the random effects.

Examples

### calculate log risk ratios and corresponding sampling variances
dat <- escalc(measure="RR", ai=tpos, bi=tneg, ci=cpos, di=cneg, data=dat.bcg)

### meta-analysis of the log risk ratios using a random-effects model
res <- rma(yi, vi, data=dat)

### BLUPs of the true risk ratios for each study
blup(res, transf=exp)

### illustrate shrinkage of BLUPs towards the (estimated) population average
res <- rma(yi, vi, data=dat)
blups <- blup(res)$pred
plot(NA, NA, xlim=c(.8,2.4), ylim=c(-2,0.5), pch=19,
     xaxt="n", bty="n", xlab="", ylab="Log Risk Ratio")
segments(rep(1,13), dat$yi, rep(2,13), blups, col="darkgray")
points(rep(1,13), dat$yi, pch=19)
points(rep(2,13), blups, pch=19)
axis(side=1, at=c(1,2), labels=c("Observed\nValues", "BLUPs"), lwd=0)
segments(0, res$beta, 2.15, res$beta, lty="dotted")
text(2.3, res$beta, substitute(hat(mu)==muhat, list(muhat=round(res$beta[[1]], 2))), cex=1)

Extract the Estimates and Variance-Covariance Matrix from 'deltamethod' Objects

Description

Methods for objects of class "deltamethod".

Usage

## S3 method for class 'deltamethod'
coef(object, ...)
## S3 method for class 'deltamethod'
vcov(object, ...)

Arguments

object

an object of class "deltamethod".

...

other arguments.

Details

The coef function extracts the transformed estimates from objects of class "deltamethod". The vcov function extracts the corresponding variance-covariance matrix.

Value

Either a vector with the transformed estimates or a variance-covariance matrix.

Author(s)

Wolfgang Viechtbauer (wvb@metafor-project.org, https://www.metafor-project.org).

References

Viechtbauer, W. (2010). Conducting meta-analyses in R with the metafor package. Journal of Statistical Software, 36(3), 1–48. ⁠https://doi.org/10.18637/jss.v036.i03⁠

See Also

deltamethod for the function to create deltamethod objects.


Extract the Model Coefficients and Variance-Covariance Matrix from 'matreg' Objects

Description

Methods for objects of class "matreg".

Usage

## S3 method for class 'matreg'
coef(object, ...)
## S3 method for class 'matreg'
vcov(object, ...)

Arguments

object

an object of class "matreg".

...

other arguments.

Details

The coef function extracts the estimated model coefficients from objects of class "matreg". The vcov function extracts the corresponding variance-covariance matrix.

Value

Either a vector with the estimated model coefficients or a variance-covariance matrix.

Author(s)

Wolfgang Viechtbauer (wvb@metafor-project.org, https://www.metafor-project.org).

References

Viechtbauer, W. (2010). Conducting meta-analyses in R with the metafor package. Journal of Statistical Software, 36(3), 1–48. ⁠https://doi.org/10.18637/jss.v036.i03⁠

See Also

matreg for the function to create matreg objects.

Examples

### fit a regression model with lm() to the 'mtcars' dataset
res <- lm(mpg ~ hp + wt + am, data=mtcars)
coef(res)
vcov(res)

### covariance matrix of the dataset
S <- cov(mtcars)

### fit the same regression model using matreg()
res <- matreg(y="mpg", x=c("hp","wt","am"), R=S, cov=TRUE,
              means=colMeans(mtcars), n=nrow(mtcars))
coef(res)
vcov(res)

Extract the Model Coefficient Table from 'permutest.rma.uni' Objects

Description

Function to extract the estimated model coefficients, corresponding standard errors, test statistics, p-values (based on the permutation tests), and confidence interval bounds from objects of class "permutest.rma.uni".

Usage

## S3 method for class 'permutest.rma.uni'
coef(object, ...)

Arguments

object

an object of class "permutest.rma.uni".

...

other arguments.

Value

A data frame with the following elements:

estimate

estimated model coefficient(s).

se

corresponding standard error(s).

zval

corresponding test statistic(s).

pval

p-value(s) based on the permutation test(s).

ci.lb

lower bound of the (permutation-based) confidence interval(s).

ci.ub

upper bound of the (permutation-based) confidence interval(s).

When the model was fitted with test="t", test="knha", test="hksj", or test="adhoc", then zval is called tval in the data frame that is returned by the function.

Author(s)

Wolfgang Viechtbauer (wvb@metafor-project.org, https://www.metafor-project.org).

References

Viechtbauer, W. (2010). Conducting meta-analyses in R with the metafor package. Journal of Statistical Software, 36(3), 1–48. ⁠https://doi.org/10.18637/jss.v036.i03⁠

See Also

permutest for the function to conduct permutation tests and rma.uni for the function to fit models for which permutation tests can be conducted.

Examples

### calculate log risk ratios and corresponding sampling variances
dat <- escalc(measure="RR", ai=tpos, bi=tneg, ci=cpos, di=cneg, data=dat.bcg)

### fit mixed-effects model with absolute latitude and publication year as moderators
res <- rma(yi, vi, mods = ~ ablat + year, data=dat)

### carry out permutation test
## Not run: 
set.seed(1234) # for reproducibility
sav <- permutest(res)
coef(sav)

## End(Not run)

Extract the Model Coefficients and Coefficient Table from 'rma' and 'summary.rma' Objects

Description

Function to extract the estimated model coefficients from objects of class "rma". For objects of class "summary.rma", the model coefficients, corresponding standard errors, test statistics, p-values, and confidence interval bounds are extracted.

Usage

## S3 method for class 'rma'
coef(object, ...)
## S3 method for class 'summary.rma'
coef(object, ...)

Arguments

object

an object of class "rma" or "summary.rma".

...

other arguments.

Value

Either a vector with the estimated model coefficient(s) or a data frame with the following elements:

estimate

estimated model coefficient(s).

se

corresponding standard error(s).

zval

corresponding test statistic(s).

pval

corresponding p-value(s).

ci.lb

corresponding lower bound of the confidence interval(s).

ci.ub

corresponding upper bound of the confidence interval(s).

When the model was fitted with test="t", test="knha", test="hksj", or test="adhoc", then zval is called tval in the data frame that is returned by the function.

Author(s)

Wolfgang Viechtbauer (wvb@metafor-project.org, https://www.metafor-project.org).

References

Viechtbauer, W. (2010). Conducting meta-analyses in R with the metafor package. Journal of Statistical Software, 36(3), 1–48. ⁠https://doi.org/10.18637/jss.v036.i03⁠

See Also

rma.uni, rma.mh, rma.peto, rma.glmm, and rma.mv for functions to fit models for which model coefficients/tables can be extracted.

Examples

### calculate log risk ratios and corresponding sampling variances
dat <- escalc(measure="RR", ai=tpos, bi=tneg, ci=cpos, di=cneg, data=dat.bcg)

### fit mixed-effects model with absolute latitude and publication year as moderators
res <- rma(yi, vi, mods = ~ ablat + year, data=dat)

### extract model coefficients
coef(res)

### extract model coefficient table
coef(summary(res))

Confidence Intervals for 'rma' Objects

Description

Functions to compute confidence intervals for the model coefficients, variance components, and other parameters in meta-analytic models.

Usage

## S3 method for class 'rma.uni'
confint(object, parm, level, fixed=FALSE, random=TRUE, type,
        digits, transf, targs, verbose=FALSE, control, ...)

## S3 method for class 'rma.mh'
confint(object, parm, level, digits, transf, targs, ...)

## S3 method for class 'rma.peto'
confint(object, parm, level, digits, transf, targs, ...)

## S3 method for class 'rma.glmm'
confint(object, parm, level, digits, transf, targs, ...)

## S3 method for class 'rma.mv'
confint(object, parm, level, fixed=FALSE, sigma2, tau2, rho, gamma2, phi,
        digits, transf, targs, verbose=FALSE, control, ...)

## S3 method for class 'rma.uni.selmodel'
confint(object, parm, level, fixed=FALSE, tau2, delta,
        digits, transf, targs, verbose=FALSE, control, ...)

## S3 method for class 'rma.ls'
confint(object, parm, level, fixed=FALSE, alpha,
        digits, transf, targs, verbose=FALSE, control, ...)

Arguments

object

an object of class "rma.uni", "rma.mh", "rma.peto", "rma.mv", "rma.uni.selmodel", or "rma.ls". The method is not (yet) implemented for objects of class "rma.glmm".

parm

this argument is here for compatibility with the generic function confint, but is (currently) ignored.

fixed

logical to specify whether confidence intervals for the model coefficients should be returned.

random

logical to specify whether a confidence interval for the amount of (residual) heterogeneity should be returned.

type

optional character string to specify the method for computing the confidence interval for the amount of (residual) heterogeneity (either "QP", "GENQ", "PL", or "HT").

sigma2

integer to specify for which \(\sigma^2\) parameter a confidence interval should be obtained.

tau2

integer to specify for which \(\tau^2\) parameter a confidence interval should be obtained.

rho

integer to specify for which \(\rho\) parameter the confidence interval should be obtained.

gamma2

integer to specify for which \(\gamma^2\) parameter a confidence interval should be obtained.

phi

integer to specify for which \(\phi\) parameter a confidence interval should be obtained.

delta

integer to specify for which \(\delta\) parameter a confidence interval should be obtained.

alpha

integer to specify for which \(\alpha\) parameter a confidence interval should be obtained.

level

numeric value between 0 and 100 to specify the confidence interval level (see here for details). If unspecified, the default is to take the value from the object.

digits

optional integer to specify the number of decimal places to which the results should be rounded. If unspecified, the default is to take the value from the object.

transf

optional argument to specify a function to transform the model coefficients and interval bounds (e.g., transf=exp; see also transf). If unspecified, no transformation is used.

targs

optional arguments needed by the function specified under transf.

verbose

logical to specify whether output should be generated on the progress of the iterative algorithms used to obtain the confidence intervals (the default is FALSE). See ‘Details’.

control

list of control values for the iterative algorithms. If unspecified, default values are used. See ‘Note’.

...

other arguments.

Details

Confidence intervals for the model coefficients can be obtained by setting fixed=TRUE and are simply the usual Wald-type intervals (which are also shown when printing the fitted object).

Other parameter(s) for which confidence intervals can be obtained depend on the model object:

The methods used to find confidence intervals for these parameters are iterative and require the use of the uniroot function. By default, the desired accuracy (tol) is set equal to .Machine$double.eps^0.25 and the maximum number of iterations (maxiter) to 1000. These values can be adjusted with control=list(tol=value, maxiter=value), but the defaults should be adequate for most purposes. If verbose=TRUE, output is generated on the progress of the iterative algorithms. This is especially useful when model fitting is slow, in which case finding the confidence interval bounds can also take considerable amounts of time.

When using the uniroot function, one must also set appropriate end points of the interval to be searched for the confidence interval bounds. The function sets some sensible defaults for the end points, but it may happen that the function is only able to determine that a bound is below/above a certain limit (this is indicated in the output accordingly with < or > signs). It can also happen that the model cannot be fitted or does not converge especially at the extremes of the interval to be searched. This will result in missing (NA) bounds and corresponding warnings. It may then be necessary to adjust the end points manually (see ‘Note’).

Finally, it is also possible that the lower and upper confidence interval bounds for a variance component both fall below zero. Since both bounds then fall outside of the parameter space, the confidence interval then consists of the null/empty set. Alternatively, one could interpret this as a confidence interval with bounds \([0,0]\) or as indicating ‘highly/overly homogeneous’ data.

Value

An object of class "confint.rma". The object is a list with either one or two elements (named fixed and random) with the following elements:

estimate

estimate of the model coefficient, variance/correlation component, or selection model parameter.

ci.lb

lower bound of the confidence interval.

ci.ub

upper bound of the confidence interval.

When obtaining confidence intervals for multiple components, the object is a list of class "list.confint.rma", where each element is a "confint.rma" object as described above.

The results are formatted and printed with the print function. To format the results as a data frame, one can use the as.data.frame function.

Note

When computing a CI for \(\tau^2\) for objects of class "rma.uni", the estimate of \(\tau^2\) will usually fall within the CI bounds provided by the Q-profile method. However, this is not guaranteed. Depending on the method used to estimate \(\tau^2\) and the width of the CI, it can happen that the CI does not actually contain the estimate. Using the empirical Bayes or Paule-Mandel estimator of \(\tau^2\) when fitting the model (i.e., using method="EB" or method="PM") usually ensures that the estimate of \(\tau^2\) falls within the CI (for method="PMM", this is guaranteed). When method="GENQ" was used to fit the model, the corresponding CI obtained via the generalized Q-statistic method also usually contains the estimate \(\tau^2\) (for method="GENQM", this is guaranteed). When using ML/REML estimation, the profile likelihood CI (obtained when setting type="PL") is guaranteed to contain the estimate of \(\tau^2\).

When computing a CI for \(\tau^2\) for objects of class "rma.uni", the end points of the interval to be searched for the CI bounds are \([0,100]\) (or, for the upper bound, ten times the estimate of \(\tau^2\), whichever is greater). The upper bound should be large enough for most cases, but can be adjusted with control=list(tau2.max=value). One can also adjust the lower end point with control=list(tau2.min=value). You should only play around with this value if you know what you are doing.

For objects of class "rma.mv", the function provides profile likelihood CIs for the variance/correlation parameters in the model. For variance components, the lower end point of the interval to be searched is set to 0 and the upper end point to the larger of 10 and 100 times the value of the component. For correlations, the function sets the lower end point to a sensible default depending on the type of variance structure chosen, while the upper end point is set to 1. One can adjust the lower and/or upper end points with control=list(vc.min=value, vc.max=value). Also, the function adjusts the lower/upper end points when the model does not converge at these extremes (the end points are then moved closer to the estimated value of the component). The total number of tries for setting/adjusting the end points in this manner is determined via control=list(eptries=value), with the default being 10 tries.

For objects of class "rma.uni.selmodel" or "rma.ls", the function also sets some sensible defaults for the end points of the interval to be searched for the CI bounds (of the \(\tau^2\), \(\delta\), and \(\alpha\) parameter(s)). One can again adjust the end points and the number of retries (as described above) with control=list(vc.min=value, vc.max=value, eptries=value).

The Q-profile and generalized Q-statistic methods are both exact under the assumptions of the random- and mixed-effects models (i.e., normally distributed observed and true effect sizes or outcomes and known sampling variances). In practice, these assumptions are usually only approximately true, turning CIs for \(\tau^2\) also into approximations. Profile likelihood CIs are not exact by construction and rely on the asymptotic behavior of the likelihood ratio statistic, so they may be inaccurate in small samples, but they are inherently consistent with the use of ML/REML estimation.

Author(s)

Wolfgang Viechtbauer (wvb@metafor-project.org, https://www.metafor-project.org).

References

Borenstein, M., Hedges, L. V., Higgins, J. P. T., & Rothstein, H. (2009). Introduction to meta-analysis. Chichester, UK: Wiley.

Hardy, R. J., & Thompson, S. G. (1996). A likelihood approach to meta-analysis with random effects. Statistics in Medicine, 15(6), 619–629. ⁠https://doi.org/10.1002/(sici)1097-0258(19960330)15:6%3C619::aid-sim188%3E3.0.co;2-a⁠

Hartung, J., & Knapp, G. (2005). On confidence intervals for the among-group variance in the one-way random effects model with unequal error variances. Journal of Statistical Planning and Inference, 127(1-2), 157–177. ⁠https://doi.org/10.1016/j.jspi.2003.09.032⁠

Higgins, J. P. T., & Thompson, S. G. (2002). Quantifying heterogeneity in a meta-analysis. Statistics in Medicine, 21(11), 1539–1558. ⁠https://doi.org/10.1002/sim.1186⁠

Jackson, D. (2013). Confidence intervals for the between-study variance in random effects meta-analysis using generalised Cochran heterogeneity statistics. Research Synthesis Methods, 4(3), 220–229. ⁠https://doi.org/10.1186/s12874-016-0219-y⁠

Jackson, D., Turner, R., Rhodes, K., & Viechtbauer, W. (2014). Methods for calculating confidence and credible intervals for the residual between-study variance in random effects meta-regression models. BMC Medical Research Methodology, 14, 103. ⁠https://doi.org/10.1186/1471-2288-14-103⁠

Viechtbauer, W. (2007). Confidence intervals for the amount of heterogeneity in meta-analysis. Statistics in Medicine, 26(1), 37–52. ⁠https://doi.org/10.1002/sim.2514⁠

Viechtbauer, W. (2010). Conducting meta-analyses in R with the metafor package. Journal of Statistical Software, 36(3), 1–48. ⁠https://doi.org/10.18637/jss.v036.i03⁠

Viechtbauer, W., & López-López, J. A. (2022). Location-scale models for meta-analysis. Research Synthesis Methods. 13(6), 697–715. ⁠https://doi.org/10.1002/jrsm.1562⁠

See Also

rma.uni, rma.mh, rma.peto, rma.glmm, rma.mv, and selmodel for functions to fit models for which confidence intervals can be computed.

profile for functions to create profile likelihood plots corresponding to profile likelihood confidence intervals.

Examples

### calculate log risk ratios and corresponding sampling variances
dat <- escalc(measure="RR", ai=tpos, bi=tneg, ci=cpos, di=cneg, data=dat.bcg)

### meta-analysis of the log risk ratios using a random-effects model
res <- rma(yi, vi, data=dat, method="REML")

### confidence interval for the total amount of heterogeneity
confint(res)

### mixed-effects model with absolute latitude in the model
res <- rma(yi, vi, mods = ~ ablat, data=dat)

### confidence interval for the residual amount of heterogeneity
confint(res)

### multilevel random-effects model
res <- rma.mv(yi, vi, random = ~ 1 | district/school, data=dat.konstantopoulos2011)

### profile plots and confidence intervals for the variance components
## Not run: 
par(mfrow=c(2,1))
profile(res, sigma2=1, steps=40, cline=TRUE)
sav <- confint(res, sigma2=1)
sav
abline(v=sav$random[1,2:3], lty="dotted")
profile(res, sigma2=2, steps=40, cline=TRUE)
sav <- confint(res, sigma2=2)
sav
abline(v=sav$random[1,2:3], lty="dotted")

## End(Not run)

### multivariate parameterization of the model
res <- rma.mv(yi, vi, random = ~ school | district, data=dat.konstantopoulos2011)

### profile plots and confidence intervals for the variance component and correlation
## Not run: 
par(mfrow=c(2,1))
profile(res, tau2=1, steps=40, cline=TRUE)
sav <- confint(res, tau2=1)
sav
abline(v=sav$random[1,2:3], lty="dotted")
profile(res, rho=1, steps=40, cline=TRUE)
sav <- confint(res, rho=1)
sav
abline(v=sav$random[1,2:3], lty="dotted")

## End(Not run)

Construct Contrast Matrix for Two-Group Comparisons

Description

Function to construct a matrix that indicates which two groups have been contrasted against each other in each row of a dataset.

Usage

contrmat(data, grp1, grp2, last, shorten=FALSE, minlen=2, check=TRUE, append=TRUE)

Arguments

data

a data frame in wide format.

grp1

either the name (given as a character string) or the position (given as a single number) of the first group variable in the data frame.

grp2

either the name (given as a character string) or the position (given as a single number) of the second group variable in the data frame.

last

optional character string to specify which group will be placed in the last column of the matrix (must be one of the groups in the group variables). If not given, the most frequently occurring second group is placed last.

shorten

logical to specify whether the variable names corresponding to the group names should be shortened (the default is FALSE).

minlen

integer to specify the minimum length of the shortened variable names (the default is 2).

check

logical to specify whether the variables names should be checked to ensure that they are syntactically valid variable names and if not, they are adjusted (by make.names) so that they are (the default is TRUE).

append

logical to specify whether the contrast matrix should be appended to the data frame specified via the data argument (the default is TRUE). If append=FALSE, only the contrast matrix is returned.

Details

The function can be used to construct a matrix that indicates which two groups have been contrasted against each other in each row of a data frame (with 1 for the first group, -1 for the second group, and 0 otherwise).

The grp1 and grp2 arguments are used to specify the group variables in the dataset (either as character strings or as numbers indicating the column positions of these variables in the dataset). Optional argument last is used to specify which group will be placed in the last column of the matrix.

If shorten=TRUE, the variable names corresponding to the group names are shortened (to at least minlen; the actual length might be longer to ensure uniqueness of the variable names).

The examples below illustrate the use of this function.

Value

A matrix with as many variables as there are groups.

Author(s)

Wolfgang Viechtbauer (wvb@metafor-project.org, https://www.metafor-project.org).

References

Viechtbauer, W. (2010). Conducting meta-analyses in R with the metafor package. Journal of Statistical Software, 36(3), 1–48. ⁠https://doi.org/10.18637/jss.v036.i03⁠

See Also

to.wide for a function to create ‘wide’ format datasets.

dat.senn2013, dat.hasselblad1998, dat.lopez2019 for illustrative examples.

Examples

### restructure to wide format
dat <- dat.senn2013
dat <- dat[c(1,4,3,2,5,6)]
dat <- to.wide(dat, study="study", grp="treatment", ref="placebo", grpvars=4:6)
dat

### add contrast matrix
dat <- contrmat(dat, grp1="treatment.1", grp2="treatment.2")
dat

### data in long format
dat <- dat.hasselblad1998
dat

### restructure to wide format
dat <- to.wide(dat, study="study", grp="trt", ref="no_contact", grpvars=6:7)
dat

### add contrast matrix
dat <- contrmat(dat, grp1="trt.1", grp2="trt.2", shorten=TRUE, minlen=3)
dat

Reconstruct Cell Frequencies of \(2 \times 2\) Tables

Description

Function to reconstruct the cell frequencies of \(2 \times 2\) tables based on other summary statistics.

Usage

conv.2x2(ori, ri, x2i, ni, n1i, n2i, correct=TRUE, data, include,
         var.names=c("ai","bi","ci","di"), append=TRUE, replace="ifna")

Arguments

ori

optional vector with the odds ratios corresponding to the tables.

ri

optional vector with the phi coefficients corresponding to the tables.

x2i

optional vector with the (signed) chi-square statistics corresponding to the tables.

ni

vector with the total sample sizes.

n1i

vector with the marginal counts for the outcome of interest on the first variable.

n2i

vector with the marginal counts for the outcome of interest on the second variable.

correct

optional logical (or vector thereof) to specify whether chi-square statistics were computed using Yates's correction for continuity (the default is TRUE).

data

optional data frame containing the variables given to the arguments above.

include

optional (logical or numeric) vector to specify the subset of studies for which the cell frequencies should be reconstructed.

var.names

character vector with four elements to specify the names of the variables for the reconstructed cell frequencies (the default is c("ai","bi","ci","di")).

append

logical to specify whether the data frame provided via the data argument should be returned together with the reconstructed values (the default is TRUE).

replace

character string or logical to specify how values in var.names should be replaced (only relevant when using the data argument and if variables in var.names already exist in the data frame). See the ‘Value’ section for more details.

Details

For meta-analyses based on \(2 \times 2\) table data, the problem often arises that some studies do not directly report the cell frequencies. The present function allows the reconstruction of such tables based on other summary statistics.

In particular, assume that the data of interest for a particular study are of the form:

variable 2, outcome + variable 2, outcome - total
variable 1, outcome + ai bi n1i
variable 1, outcome - ci di
total n2i ni

where ai, bi, ci, and di denote the cell frequencies (i.e., the number of individuals falling into a particular category), n1i (i.e., ai+bi) and n2i (i.e., ai+ci) are the marginal totals for the outcome of interest on the first and second variable, respectively, and ni is the total sample size (i.e., ai+bi+ci+di) of the study.

For example, if variable 1 denotes two different groups (e.g., treated versus control) and variable 2 indicates whether a particular outcome of interest has occurred or not (e.g., death, complications, failure to improve under the treatment), then n1i denotes the number of individuals in the treatment group, but n2i is not the number of individuals in the control group, but the total number of individuals who experienced the outcome of interest on variable 2. Note that the meaning of n2i is therefore different here compared to the escalc function (where n2i denotes ci+di).

If a study does not report the cell frequencies, but it reports the total sample size (which can be specified via the ni argument), the two marginal counts (which can be specified via the n1i and n2i arguments), and some other statistic corresponding to the table, then it may be possible to reconstruct the cell frequencies. The present function currently allows this for three different cases:

  1. If the odds ratio \[OR = \frac{a_i d_i}{b_i c_i}\] is known, then the cell frequencies can be reconstructed (Bonett, 2007). Odds ratios can be specified via the ori argument.

  2. If the phi coefficient \[\phi = \frac{a_i d_i - b_i c_i}{\sqrt{n_{1i}(n_i-n_{1i})n_{2i}(n_i-n_{2i})}}\] is known, then the cell frequencies can again be reconstructed (own derivation). Phi coefficients can be specified via the ri argument.

  3. If the chi-square statistic from Pearson's chi-square test of independence is known (which can be specified via the x2i argument), then it can be used to recalculate the phi coefficient and hence again the cell frequencies can be reconstructed. However, the chi-square statistic does not carry information about the sign of the phi coefficient. Therefore, values specified via the x2i argument can be positive or negative, which allows the specification of the correct sign. Also, when using a chi-square statistic as input, it is assumed that it was computed using Yates's correction for continuity (unless correct=FALSE). If the chi-square statistic is not known, but its p-value, one can first back-calculate the chi-square statistic using qchisq(<p-value>, df=1, lower.tail=FALSE).

Typically, the odds ratio, phi coefficient, or chi-square statistic (or its p-value) that can be extracted from a study will be rounded to a certain degree. The calculations underlying the function are exact only for unrounded values. Rounding can therefore introduce some discrepancies.

If a marginal total is unknown, then external information needs to be used to ‘guestimate’ the number of individuals that experienced the outcome of interest on this variable. Depending on the accuracy of such an estimate, the reconstructed cell frequencies will be more or less accurate and need to be treated with due caution.

The true marginal counts also put constraints on the possible values for the odds ratio, phi coefficient, and chi-square statistic. If a marginal count is replaced by a guestimate which is not compatible with the given statistic, one or more reconstructed cell frequencies may be negative. The function issues a warning if this happens and sets the cell frequencies to NA for such a study.

If only one of the two marginal counts is unknown but a 95% CI for the odds ratio is also available, then the estimraw package can also be used to reconstruct the corresponding cell frequencies (Di Pietrantonj, 2006; but see Veroniki et al., 2013, for some cautions).

Value

If the data argument was not specified or append=FALSE, a data frame with four variables called var.names with the reconstructed cell frequencies.

If data was specified and append=TRUE, then the original data frame is returned. If var.names[j] (for \(\text{j} \in \{1, \ldots, 4\}\)) is a variable in data and replace="ifna" (or replace=FALSE), then only missing values in this variable are replaced with the estimated frequencies (where possible) and otherwise a new variable called var.names[j] is added to the data frame.

If replace="all" (or replace=TRUE), then all values in var.names[j] where a reconstructed cell frequency can be computed are replaced, even for cases where the value in var.names[j] is not missing.

Author(s)

Wolfgang Viechtbauer (wvb@metafor-project.org, https://www.metafor-project.org).

References

Bonett, D. G. (2007). Transforming odds ratios into correlations for meta-analytic research. American Psychologist, 62(3), 254–255. ⁠https://doi.org/10.1037/0003-066x.62.3.254⁠

Di Pietrantonj, C. (2006). Four-fold table cell frequencies imputation in meta analysis. Statistics in Medicine, 25(13), 2299–2322. ⁠https://doi.org/10.1002/sim.2287⁠

Veroniki, A. A., Pavlides, M., Patsopoulos, N. A., & Salanti, G. (2013). Reconstructing 2 x 2 contingency tables from odds ratios using the Di Pietrantonj method: Difficulties, constraints and impact in meta-analysis results. Research Synthesis Methods, 4(1), 78–94. ⁠https://doi.org/10.1002/jrsm.1061⁠

Viechtbauer, W. (2010). Conducting meta-analyses in R with the metafor package. Journal of Statistical Software, 36(3), 1–48. ⁠https://doi.org/10.18637/jss.v036.i03⁠

See Also

escalc for a function to compute various effect size measures based on \(2 \times 2\) table data.

Examples

### demonstration that the reconstruction of the 2x2 table works
### (note: the values in rows 2, 3, and 4 correspond to those in row 1)
dat <- data.frame(ai=c(36,NA,NA,NA), bi=c(86,NA,NA,NA), ci=c(20,NA,NA,NA), di=c(98,NA,NA,NA),
                  oddsratio=NA, phi=NA, chisq=NA, ni=NA, n1i=NA, n2i=NA)
dat$oddsratio[2] <- round(exp(escalc(measure="OR", ai=ai, bi=bi, ci=ci, di=di, data=dat)$yi[1]), 2)
dat$phi[3] <- round(escalc(measure="PHI", ai=ai, bi=bi, ci=ci, di=di, data=dat)$yi[1], 2)
dat$chisq[4] <- round(chisq.test(matrix(c(t(dat[1,1:4])), nrow=2, byrow=TRUE))$statistic, 2)
dat$ni[2:4]  <- with(dat, ai[1] + bi[1] + ci[1] + di[1])
dat$n1i[2:4] <- with(dat, ai[1] + bi[1])
dat$n2i[2:4] <- with(dat, ai[1] + ci[1])
dat

### reconstruct cell frequencies for rows 2, 3, and 4
dat <- conv.2x2(ri=phi, ori=oddsratio, x2i=chisq, ni=ni, n1i=n1i, n2i=n2i, data=dat)
dat

### same example but with cell frequencies that are 10 times as large
dat <- data.frame(ai=c(360,NA,NA,NA), bi=c(860,NA,NA,NA), ci=c(200,NA,NA,NA), di=c(980,NA,NA,NA),
                  oddsratio=NA, phi=NA, chisq=NA, ni=NA, n1i=NA, n2i=NA)
dat$oddsratio[2] <- round(exp(escalc(measure="OR", ai=ai, bi=bi, ci=ci, di=di, data=dat)$yi[1]), 2)
dat$phi[3] <- round(escalc(measure="PHI", ai=ai, bi=bi, ci=ci, di=di, data=dat)$yi[1], 2)
dat$chisq[4] <- round(chisq.test(matrix(c(t(dat[1,1:4])), nrow=2, byrow=TRUE))$statistic, 2)
dat$ni[2:4]  <- with(dat, ai[1] + bi[1] + ci[1] + di[1])
dat$n1i[2:4] <- with(dat, ai[1] + bi[1])
dat$n2i[2:4] <- with(dat, ai[1] + ci[1])
dat <- conv.2x2(ri=phi, ori=oddsratio, x2i=chisq, ni=ni, n1i=n1i, n2i=n2i, data=dat)
dat # slight inaccuracy in row 3 due to rounding

### demonstrate what happens when a true marginal count is guestimated
escalc(measure="PHI", ai=176, bi=24, ci=72, di=128)
conv.2x2(ri=0.54, ni=400, n1i=200, n2i=248) # using the true marginal counts
conv.2x2(ri=0.54, ni=400, n1i=200, n2i=200) # marginal count for variable 2 is guestimated
conv.2x2(ri=0.54, ni=400, n1i=200, n2i=50)  # marginal count for variable 2 is incompatible

### demonstrate that using the correct sign for the chi-square statistic is important
chisq <- round(chisq.test(matrix(c(40,60,60,40), nrow=2, byrow=TRUE))$statistic, 2)
conv.2x2(x2i=-chisq, ni=200, n1i=100, n2i=100) # correct reconstruction
conv.2x2(x2i=chisq, ni=200, n1i=100, n2i=100) # incorrect reconstruction

### demonstrate use of the 'correct' argument
tab <- matrix(c(28,14,12,18), nrow=2, byrow=TRUE)
chisq <- round(chisq.test(tab)$statistic, 2) # chi-square test with Yates' continuity correction
conv.2x2(x2i=chisq, ni=72, n1i=42, n2i=40) # correct reconstruction
chisq <- round(chisq.test(tab, correct=FALSE)$statistic, 2) # without Yates' continuity correction
conv.2x2(x2i=chisq, ni=72, n1i=42, n2i=40) # incorrect reconstruction
conv.2x2(x2i=chisq, ni=72, n1i=42, n2i=40, correct=FALSE) # correct reconstruction

### recalculate chi-square statistic based on p-value
pval <- round(chisq.test(tab)$p.value, 2)
chisq <- qchisq(pval, df=1, lower.tail=FALSE)
conv.2x2(x2i=chisq, ni=72, n1i=42, n2i=40)

Transform Observed Effect Sizes or Outcomes and their Sampling Variances using the Delta Method

Description

Function to transform observed effect sizes or outcomes and their sampling variances using the delta method.

Usage

conv.delta(yi, vi, ni, data, include, transf, var.names, append=TRUE, replace="ifna", ...)

Arguments

yi

vector with the observed effect sizes or outcomes.

vi

vector with the corresponding sampling variances.

ni

vector with the total sample sizes of the studies.

data

optional data frame containing the variables given to the arguments above.

include

optional (logical or numeric) vector to specify the subset of studies for which the transformation should be carried out.

transf

a function which should be used for the transformation.

var.names

character vector with two elements to specify the name of the variable for the transformed effect sizes or outcomes and the name of the variable for the corresponding sampling variances (if data is an object of class "escalc", the var.names are taken from the object; otherwise the defaults are "yi" and "vi").

append

logical to specify whether the data frame provided via the data argument should be returned together with the estimated values (the default is TRUE).

replace

character string or logical to specify how values in var.names should be replaced (only relevant when using the data argument and if variables in var.names already exist in the data frame). See the ‘Value’ section for more details.

...

other arguments for the transformation function.

Details

The escalc function can be used to compute a wide variety of effect sizes or ‘outcome measures’. In some cases, it may be necessary to transform one type of measure to another. The present function provides a general method for doing so via the delta method (e.g., van der Vaart, 1998), which briefly works as follows.

Let \(y_i\) denote the observed effect size or outcome for a particular study and \(v_i\) the corresponding sampling variance. Then \(f(y_i)\) will be the transformed effect size or outcome, where \(f(\cdot)\) is the function specified via the transf argument. The sampling variance of the transformed effect size or outcome is then computed with \(v_i \times f'(y_i)^2\), where \(f'(y_i)\) denotes the derivative of \(f(\cdot)\) evaluated at \(y_i\). The present function computes the derivative numerically using the grad function from the numDeriv package.

The value of the observed effect size or outcome should be the first argument of the function specified via transf. The function can have additional arguments, which can be specified via the ... argument. However, due to the manner in which these additional arguments are evaluated, they cannot have names that match one of the arguments of the grad function (an error will be issued if such a naming clash is detected).

Optionally, one can use the ni argument to supply the total sample sizes of the studies. This has no relevance for the calculations done by the present function, but some other functions may use this information (e.g., when drawing a funnel plot with the funnel function and one adjusts the yaxis argument to one of the options that puts the sample sizes or some transformation thereof on the y-axis).

Value

If the data argument was not specified or append=FALSE, a data frame of class c("escalc","data.frame") with two variables called var.names[1] (by default "yi") and var.names[2] (by default "vi") with the transformed observed effect sizes or outcomes and the corresponding sampling variances (computed as described above).

If data was specified and append=TRUE, then the original data frame is returned. If var.names[1] is a variable in data and replace="ifna" (or replace=FALSE), then only missing values in this variable are replaced with the transformed observed effect sizes or outcomes (where possible) and otherwise a new variable called var.names[1] is added to the data frame. Similarly, if var.names[2] is a variable in data and replace="ifna" (or replace=FALSE), then only missing values in this variable are replaced with the sampling variances calculated as described above (where possible) and otherwise a new variable called var.names[2] is added to the data frame.

If replace="all" (or replace=TRUE), then all values in var.names[1] and var.names[2] are replaced, even for cases where the value in var.names[1] and var.names[2] is not missing.

Author(s)

Wolfgang Viechtbauer (wvb@metafor-project.org, https://www.metafor-project.org).

References

van der Vaart, A. W. (1998). Asymptotic statistics. Cambridge, UK: Cambridge University Press.

Viechtbauer, W. (2010). Conducting meta-analyses in R with the metafor package. Journal of Statistical Software, 36(3), 1–48. ⁠https://doi.org/10.18637/jss.v036.i03⁠

See Also

escalc for a function to compute various effect size measures and deltamethod for a function to apply the multivariate delta method to a set of estimates.

Examples

############################################################################

### the following examples illustrate that the use of the delta method (with numeric derivatives)
### yields essentially identical results as the analytic calculations that are done by escalc()

### compute logit transformed proportions and corresponding sampling variances for two studies
escalc(measure="PLO", xi=c(5,12), ni=c(40,80))

### compute raw proportions and corresponding sampling variances for the two studies
dat <- escalc(measure="PR", xi=c(5,12), ni=c(40,80))
dat

### apply the logit transformation (note: this yields the same values as above with measure="PLO")
conv.delta(dat$yi, dat$vi, transf=transf.logit)

### using the 'data' argument
conv.delta(yi, vi, data=dat, transf=transf.logit, var.names=c("yi.t","vi.t"))

### or replace the existing 'yi' and 'vi' values
conv.delta(yi, vi, data=dat, transf=transf.logit, replace="all")

######################################

### use escalc() with measure D2ORN which transforms standardized mean differences (computed
### from means and standard deviations) into the corresponding log odds ratios
escalc(measure="D2ORN", m1i=m1i, sd1i=sd1i, n1i=n1i,
                        m2i=m2i, sd2i=sd2i, n2i=n2i, data=dat.normand1999)

### use escalc() to compute standardized mean differences (without the usual bias correction) and
### then apply the same transformation to the standardized mean differences
dat <- escalc(measure="SMD", m1i=m1i, sd1i=sd1i, n1i=n1i,
                             m2i=m2i, sd2i=sd2i, n2i=n2i, data=dat.normand1999, correct=FALSE)
conv.delta(yi, vi, data=dat, transf=transf.dtolnor.norm, replace="all")

######################################

### an example where the transformation function takes additional arguments

### use escalc() with measure RPB which transforms standardized mean differences (computed
### from means and standard deviations) into the corresponding point-biserial correlations
escalc(measure="RPB", m1i=m1i, sd1i=sd1i, n1i=n1i,
                      m2i=m2i, sd2i=sd2i, n2i=n2i, data=dat.normand1999)

### use escalc() to compute standardized mean differences (without the usual bias correction) and
### then apply the same transformation to the standardized mean differences
dat <- escalc(measure="SMD", m1i=m1i, sd1i=sd1i, n1i=n1i,
                             m2i=m2i, sd2i=sd2i, n2i=n2i, data=dat.normand1999, correct=FALSE)
conv.delta(yi, vi, data=dat, transf=transf.dtorpb, n1i=n1i, n2i=n2i, replace="all")

############################################################################

### a more elaborate example showing how this function could be used in the data
### preparation steps for a meta-analysis of standardized mean differences (SMDs)

dat <- data.frame(study=1:6,
         m1i=c(2.03,NA,NA,NA,NA,NA), sd1i=c(0.95,NA,NA,NA,NA,NA), n1i=c(32,95,145,NA,NA,NA),
         m2i=c(1.25,NA,NA,NA,NA,NA), sd2i=c(1.04,NA,NA,NA,NA,NA), n2i=c(30,99,155,NA,NA,NA),
         tval=c(NA,2.12,NA,NA,NA,NA), dval=c(NA,NA,0.37,NA,NA,NA),
         ai=c(NA,NA,NA,26,NA,NA), bi=c(NA,NA,NA,58,NA,NA),
         ci=c(NA,NA,NA,11,NA,NA), di=c(NA,NA,NA,74,NA,NA),
         or=c(NA,NA,NA,NA,2.56,NA), lower=c(NA,NA,NA,NA,1.23,NA), upper=c(NA,NA,NA,NA,5.30,NA),
         corr=c(NA,NA,NA,NA,NA,.32), ntot=c(NA,NA,NA,NA,NA,86))
dat

### study types:
### 1) reports means and SDs so that the SMD can be directly calculated
### 2) reports the t-statistic from an independent samples t-test (and group sizes)
### 3) reports the standardized mean difference directly (and group sizes)
### 4) dichotomized the continuous dependent variable and reports the resulting 2x2 table
### 5) dichotomized the continuous dependent variable and reports an odds ratio with 95% CI
### 6) treated the group variable continuously and reports a Pearson product-moment correlation

### use escalc() to directly compute the SMD and its variance for studies 1, 2, and 3
dat <- escalc(measure="SMD", m1i=m1i, sd1i=sd1i, n1i=n1i,
                             m2i=m2i, sd2i=sd2i, n2i=n2i, ti=tval, di=dval, data=dat)
dat

### use escalc() with measure OR2DN to compute the SMD value for study 4
dat <- escalc(measure="OR2DN", ai=ai, bi=bi, ci=ci, di=di, data=dat, replace=FALSE)
dat

### use conv.wald() to convert the OR and CI into the log odds ratio and its variance for study 5
dat <- conv.wald(out=or, ci.lb=lower, ci.ub=upper, data=dat,
                 transf=log, var.names=c("lnor","vlnor"))
dat

### use conv.delta() to transform the log odds ratio into the SMD value for study 5
dat <- conv.delta(lnor, vlnor, data=dat,
                  transf=transf.lnortod.norm, var.names=c("yi","vi"))
dat

### remove the lnor and vlnor variables (no longer needed)
dat$lnor  <- NULL
dat$vlnor <- NULL

### use escalc() with measure COR to compute the sampling variance of ri for study 6
dat <- escalc(measure="COR", ri=corr, ni=ntot, data=dat, var.names=c("ri","vri"))
dat

### use conv.delta() to transform the correlation into the SMD value for study 6
dat <- conv.delta(ri, vri, data=dat, transf=transf.rtod, var.names=c("yi","vi"))
dat

### remove the ri and vri variables (no longer needed)
dat$ri  <- NULL
dat$vri <- NULL

### now variable 'yi' is complete with the SMD values for all studies
dat

### fit an equal-effects model to the SMD values
rma(yi, vi, data=dat, method="EE")

############################################################################

### a more elaborate example showing how this function could be used in the data
### preparation steps for a meta-analysis of correlation coefficients

dat <- data.frame(study=1:6,
         ri=c(.42,NA,NA,NA,NA,NA),
         tval=c(NA,2.85,NA,NA,NA,NA),
         phi=c(NA,NA,NA,0.27,NA,NA),
         ni=c(93,182,NA,112,NA,NA),
         ai=c(NA,NA,NA,NA,61,NA), bi=c(NA,NA,NA,NA,36,NA),
         ci=c(NA,NA,NA,NA,39,NA), di=c(NA,NA,NA,NA,57,NA),
         or=c(NA,NA,NA,NA,NA,1.86), lower=c(NA,NA,NA,NA,NA,1.12), upper=c(NA,NA,NA,NA,NA,3.10),
         m1i=c(NA,NA,54.1,NA,NA,NA), sd1i=c(NA,NA,5.79,NA,NA,NA), n1i=c(NA,NA,66,75,NA,NA),
         m2i=c(NA,NA,51.7,NA,NA,NA), sd2i=c(NA,NA,6.23,NA,NA,NA), n2i=c(NA,NA,65,88,NA,NA))
dat

### study types:
### 1) reports the correlation coefficient directly
### 2) reports the t-statistic from a t-test of H0: rho = 0
### 3) dichotomized one variable and reports means and SDs for the two corresponding groups
### 4) reports the phi coefficient, marginal counts, and total sample size
### 5) dichotomized both variables and reports the resulting 2x2 table
### 6) dichotomized both variables and reports an odds ratio with 95% CI

### use escalc() to directly compute the correlation and its variance for studies 1 and 2
dat <- escalc(measure="COR", ri=ri, ni=ni, ti=tval, data=dat)
dat

### use escalc() with measure RBIS to compute the biserial correlation for study 3
dat <- escalc(measure="RBIS", m1i=m1i, sd1i=sd1i, n1i=n1i,
                              m2i=m2i, sd2i=sd2i, n2i=n2i, data=dat, replace=FALSE)
dat

### use conv.2x2() to reconstruct the 2x2 table for study 4
dat <- conv.2x2(ri=phi, ni=ni, n1i=n1i, n2i=n2i, data=dat)
dat

### use escalc() with measure RTET to compute the tetrachoric correlation for studies 4 and 5
dat <- escalc(measure="RTET", ai=ai, bi=bi, ci=ci, di=di, data=dat, replace=FALSE)
dat

### use conv.wald() to convert the OR and CI into the log odds ratio and its variance for study 6
dat <- conv.wald(out=or, ci.lb=lower, ci.ub=upper, data=dat,
                 transf=log, var.names=c("lnor","vlnor"))
dat

### use conv.delta() to estimate the tetrachoric correlation from the log odds ratio for study 6
dat <- conv.delta(lnor, vlnor, data=dat,
                  transf=transf.lnortortet.pearson, var.names=c("yi","vi"))
dat

### remove the lnor and vlnor variables (no longer needed)
dat$lnor  <- NULL
dat$vlnor <- NULL

### now variable 'yi' is complete with the correlations for all studies
dat

### fit an equal-effects model to the correlations
rma(yi, vi, data=dat, method="EE")

############################################################################

Estimate Means and Standard Deviations from Five-Number Summary Values

Description

Function to estimate means and standard deviations from five-number summary values.

Usage

conv.fivenum(min, q1, median, q3, max, n, data, include,
             method="default", dist="norm", transf=TRUE, test=TRUE,
             var.names=c("mean","sd"), append=TRUE, replace="ifna", ...)

Arguments

min

vector with the minimum values.

q1

vector with the lower/first quartile values.

median

vector with the median values.

q3

vector with the upper/third quartile values.

max

vector with the maximum values.

n

vector with the sample sizes.

data

optional data frame containing the variables given to the arguments above.

include

optional (logical or numeric) vector to specify the subset of studies for which means and standard deviations should be estimated.

method

character string to specify the method to use. Either "default" (same as "luo/wan/shi" which is the current default), "qe", "bc", "mln", or "blue". Can be abbreviated. See ‘Details’.

dist

character string to specify the assumed distribution for the underlying data (either "norm" for a normal distribution or "lnorm" for a log-normal distribution). Can also be a string vector if different distributions are assumed for different studies. Only relevant when method="default".

transf

logical to specify whether the estimated means and standard deviations of the log-transformed data should be back-transformed as described by Shi et al. (2020b) (the default is TRUE). Only relevant when dist="lnorm" and when method="default".

test

logical to specify whether a study should be excluded from the estimation if the test for skewness is significant (the default is TRUE, but whether this is applicable depends on the method; see ‘Details’).

var.names

character vector with two elements to specify the name of the variable for the estimated means and the name of the variable for the estimated standard deviations (the defaults are "mean" and "sd").

append

logical to specify whether the data frame provided via the data argument should be returned together with the estimated values (the default is TRUE).

replace

character string or logical to specify how values in var.names should be replaced (only relevant when using the data argument and if variables in var.names already exist in the data frame). See the ‘Value’ section for more details.

...

other arguments.

Details

Various effect size measures require means and standard deviations (SDs) as input (e.g., raw or standardized mean differences, ratios of means / response ratios; see escalc for further details). For some studies, authors may not report means and SDs, but other statistics, such as the so-called ‘five-number summary’, consisting of the minimum, lower/first quartile, median, upper/third quartile, and the maximum of the sample values (plus the sample sizes). Occasionally, only a subset of these values are reported.

The present function can be used to estimate means and standard deviations from five-number summary values based on various methods described in the literature (Bland, 2015; Cai et al. 2021; Hozo et al., 2005; Luo et al., 2016; McGrath et al., 2020; Shi et al., 2020a; Walter & Yao, 2007; Wan et al., 2014; Yang et al., 2022).

When method="default" (which is the same as "luo/wan/shi"), the following methods are used:

Case 1: Min, Median, Max

In case only the minimum, median, and maximum is available for a study (plus the sample size), then the function uses the method by Luo et al. (2016), equation (7), to estimate the mean and the method by Wan et al. (2014), equation (9), to estimate the SD.

Case 2: Q1, Median, Q3

In case only the lower/first quartile, median, and upper/third quartile is available for a study (plus the sample size), then the function uses the method by Luo et al. (2016), equation (11), to estimate the mean and the method by Wan et al. (2014), equation (16), to estimate the SD.

Case 3: Min, Q1, Median, Q3, Max

In case the full five-number summary is available for a study (plus the sample size), then the function uses the method by Luo et al. (2016), equation (15), to estimate the mean and the method by Shi et al. (2020a), equation (10), to estimate the SD.

———

The median is not actually needed in the methods by Wan et al. (2014) and Shi et al. (2020a) and hence it is possible to estimate the SD even if the median is unavailable (this can be useful if a study reports the mean directly, but instead of the SD, it reports the minimum/maximum and/or first/third quartile values).

Note that the sample size must be at least 5 to apply these methods. Studies where the sample size is smaller are not included in the estimation. The function also checks that min <= q1 <= median <= q3 <= max and throws an error if any studies are found where this is not the case.

Test for Skewness

The methods described above were derived under the assumption that the data are normally distributed. Testing this assumption would require access to the raw data, but based on the three cases above, Shi et al. (2023) derived tests for skewness that only require the reported quantile values and the sample sizes. These tests are automatically carried out. When test=TRUE (which is the default), a study is automatically excluded from the estimation if the test is significant. If all studies should be included, set test=FALSE, but note that the accuracy of the methods will tend to be poorer when the data come from an apparently skewed (and hence non-normal) distribution.

Log-Normal Distribution

When setting dist="lnorm", the raw data are assumed to follow a log-normal distribution. In this case, the methods as described by Shi et al. (2020b) are used to estimate the mean and SD of the log transformed data for the three cases above. When transf=TRUE (the default), the estimated mean and SD of the log transformed data are back-transformed to the estimated mean and SD of the raw data (using the bias-corrected back-transformation as described by Shi et al., 2020b). Note that the test for skewness is also carried out when dist="lnorm", but now testing if the log transformed data exhibit skewness.

Alternative Methods

As an alternative to the methods above, one can make use of the methods implemented in the estmeansd package to estimate means and SDs based on the three cases above. Available are the quantile estimation method (method="qe"; using the qe.mean.sd function; McGrath et al., 2020), the Box-Cox method (method="bc"; using the bc.mean.sd function; McGrath et al., 2020), and the method for unknown non-normal distributions (method="mln"; using the mln.mean.sd function; Cai et al. 2021). The advantage of these methods is that they do not assume that the data underlying the reported values are normally distributed (and hence the test argument is ignored), but they can only be used when the values are positive (except for the quantile estimation method, which can also be used when one or more of the values are negative, but in this case the method does assume that the data are normally distributed and hence the test for skewness is applied when test=TRUE). Note that all of these methods may struggle to provide sensible estimates when some of the values are equal to each other (which can happen when the data include a lot of ties and/or the reported values are rounded). Also, the Box-Cox method and the method for unknown non-normal distributions involve simulated data and hence results will slightly change on repeated runs. Setting the seed of the random number generator (with set.seed) ensures reproducibility.

Finally, by setting method="blue", one can make use of the BLUE_s function from the metaBLUE package to estimate means and SDs based on the three cases above (Yang et al., 2022). The method assumes that the underlying data are normally distributed (and hence the test for skewness is applied when test=TRUE).

Value

If the data argument was not specified or append=FALSE, a data frame with two variables called var.names[1] (by default "mean") and var.names[2] (by default "sd") with the estimated means and SDs.

If data was specified and append=TRUE, then the original data frame is returned. If var.names[1] is a variable in data and replace="ifna" (or replace=FALSE), then only missing values in this variable are replaced with the estimated means (where possible) and otherwise a new variable called var.names[1] is added to the data frame. Similarly, if var.names[2] is a variable in data and replace="ifna" (or replace=FALSE), then only missing values in this variable are replaced with the estimated SDs (where possible) and otherwise a new variable called var.names[2] is added to the data frame.

If replace="all" (or replace=TRUE), then all values in var.names[1] and var.names[2] where an estimated mean and SD can be computed are replaced, even for cases where the value in var.names[1] and var.names[2] is not missing.

When missing values in var.names[1] are replaced, an attribute called "est" is added to the variable, which is a logical vector that is TRUE for values that were estimated. The same is done when missing values in var.names[2] are replaced.

Attributes called "tval", "crit", "sig", and "dist" are also added to var.names[1] corresponding to the test statistic and critical value for the test for skewness, whether the test was significant, and the assumed distribution (for the quantile estimation method, this is the distribution that provides the best fit to the given values).

Note

A word of caution: Under the given distributional assumptions, the estimated means and SDs are approximately unbiased and hence so are any effect size measures computed based on them (assuming a measure is unbiased to begin with when computed with directly reported means and SDs). However, the estimated means and SDs are less precise (i.e., are more variable) than directly reported means and SDs (especially under case 1) and hence computing the sampling variance of a measure with equations that assume that directly reported means and SDs are available will tend to underestimate the actual sampling variance of the measure, giving too much weight to estimates computed based on estimated means and SDs (see also McGrath et al., 2023). It would therefore be prudent to treat effect size estimates computed from estimated means and SDs with caution (e.g., by examining in a moderator analysis whether there are systematic differences between studies directly reporting means and SDs and those where the means and SDs needed to be estimated and/or as part of a sensitivity analysis). McGrath et al. (2023) also suggest to use bootstrapping to estimate the sampling variance of effect size measures computed based on estimated means and SDs. See also the metamedian package for this purpose.

Also note that the development of methods for estimating means and SDs based on five-number summary values is an active area of research. Currently, when method="default", then this is identical to method="luo/wan/shi", but this might change in the future. For reproducibility, it is therefore recommended to explicitly set method="luo/wan/shi" (or one of the other methods) when running this function.

Author(s)

Wolfgang Viechtbauer (wvb@metafor-project.org, https://www.metafor-project.org).

References

Bland, M. (2015). Estimating mean and standard deviation from the sample size, three quartiles, minimum, and maximum. International Journal of Statistics in Medical Research, 4(1), 57–64. ⁠https://doi.org/10.6000/1929-6029.2015.04.01.6⁠

Cai, S., Zhou, J., & Pan, J. (2021). Estimating the sample mean and standard deviation from order statistics and sample size in meta-analysis. Statistical Methods in Medical Research, 30(12), 2701–2719. ⁠https://doi.org/10.1177/09622802211047348⁠

Hozo, S. P., Djulbegovic, B. & Hozo, I. (2005). Estimating the mean and variance from the median, range, and the size of a sample. BMC Medical Research Methodology, 5, 13. ⁠https://doi.org/10.1186/1471-2288-5-13⁠

Luo, D., Wan, X., Liu, J. & Tong, T. (2016). Optimally estimating the sample mean from the sample size, median, mid-range, and/or mid-quartile range. Statistical Methods in Medical Research, 27(6), 1785–1805. ⁠https://doi.org/10.1177/0962280216669183⁠

McGrath, S., Zhao, X., Steele, R., Thombs, B. D., Benedetti, A., & the DEPRESsion Screening Data (DEPRESSD) Collaboration (2020). Estimating the sample mean and standard deviation from commonly reported quantiles in meta-analysis. Statistical Methods in Medical Research, 29(9), 2520–2537. ⁠https://doi.org/10.1177/0962280219889080⁠

McGrath, S., Katzenschlager, S., Zimmer, A. J., Seitel, A., Steele, R., & Benedetti, A. (2023). Standard error estimation in meta-analysis of studies reporting medians. Statistical Methods in Medical Research, 32(2), 373–388. ⁠https://doi.org/10.1177/09622802221139233⁠

Shi, J., Luo, D., Weng, H., Zeng, X.-T., Lin, L., Chu, H. & Tong, T. (2020a). Optimally estimating the sample standard deviation from the five-number summary. Research Synthesis Methods, 11(5), 641–654. ⁠https://doi.org/https://doi.org/10.1002/jrsm.1429⁠

Shi, J., Tong, T., Wang, Y. & Genton, M. G. (2020b). Estimating the mean and variance from the five-number summary of a log-normal distribution. Statistics and Its Interface, 13(4), 519–531. https://doi.org/10.4310/sii.2020.v13.n4.a9

Shi, J., Luo, D., Wan, X., Liu, Y., Liu, J., Bian, Z. & Tong, T. (2023). Detecting the skewness of data from the five-number summary and its application in meta-analysis. Statistical Methods in Medical Research, 32(7), 1338–1360. ⁠https://doi.org/10.1177/09622802231172043⁠

Walter, S. D. & Yao, X. (2007). Effect sizes can be calculated for studies reporting ranges for outcome variables in systematic reviews. Journal of Clinical Epidemiology, 60(8), 849–852. ⁠https://doi.org/10.1016/j.jclinepi.2006.11.003⁠

Wan, X., Wang, W., Liu, J. & Tong, T. (2014). Estimating the sample mean and standard deviation from the sample size, median, range and/or interquartile range. BMC Medical Research Methodology, 14, 135. ⁠https://doi.org/10.1186/1471-2288-14-135⁠

Yang, X., Hutson, A. D., & Wang, D. (2022). A generalized BLUE approach for combining location and scale information in a meta-analysis. Journal of Applied Statistics, 49(15), 3846–3867. ⁠https://doi.org/10.1080/02664763.2021.1967890⁠

Viechtbauer, W. (2010). Conducting meta-analyses in R with the metafor package. Journal of Statistical Software, 36(3), 1–48. ⁠https://doi.org/10.18637/jss.v036.i03⁠

See Also

escalc for a function to compute various effect size measures based on means and standard deviations.

Examples

# example data frame
dat <- data.frame(case=c(1:3,NA), min=c(2,NA,2,NA), q1=c(NA,4,4,NA),
                  median=c(6,6,6,NA), q3=c(NA,10,10,NA), max=c(14,NA,14,NA),
                  mean=c(NA,NA,NA,7.0), sd=c(NA,NA,NA,4.2), n=c(20,20,20,20))
dat

# note that study 4 provides the mean and SD directly, while studies 1-3 provide five-number
# summary values or a subset thereof (corresponding to cases 1-3 above)

# estimate means/SDs (note: existing values in 'mean' and 'sd' are not touched)
dat <- conv.fivenum(min=min, q1=q1, median=median, q3=q3, max=max, n=n, data=dat)
dat

# check attributes (none of the tests are significant, so means/SDs are estimated for studies 1-3)
dfround(data.frame(attributes(dat$mean)), digits=3)

# calculate the log transformed coefficient of variation and corresponding sampling variance
dat <- escalc(measure="CVLN", mi=mean, sdi=sd, ni=n, data=dat)
dat

# fit equal-effects model to the estimates
res <- rma(yi, vi, data=dat, method="EE")
res

# estimated coefficient of variation (with 95% CI)
predict(res, transf=exp, digits=2)

############################################################################

# example data frame
dat <- data.frame(case=c(1:3,NA), min=c(2,NA,2,NA), q1=c(NA,4,4,NA),
                  median=c(6,6,6,NA), q3=c(NA,10,10,NA), max=c(14,NA,14,NA),
                  mean=c(NA,NA,NA,7.0), sd=c(NA,NA,NA,4.2), n=c(20,20,20,20))
dat

# try out different methods
conv.fivenum(min=min, q1=q1, median=median, q3=q3, max=max, n=n, data=dat)
set.seed(1234)
conv.fivenum(min=min, q1=q1, median=median, q3=q3, max=max, n=n, data=dat, method="qe")
conv.fivenum(min=min, q1=q1, median=median, q3=q3, max=max, n=n, data=dat, method="bc")
conv.fivenum(min=min, q1=q1, median=median, q3=q3, max=max, n=n, data=dat, method="mln")
conv.fivenum(min=min, q1=q1, median=median, q3=q3, max=max, n=n, data=dat, method="blue")

############################################################################

# example data frame
dat <- data.frame(case=c(1:3,NA), min=c(2,NA,2,NA), q1=c(NA,4,4,NA),
                  median=c(6,6,6,NA), q3=c(NA,10,14,NA), max=c(14,NA,20,NA),
                  mean=c(NA,NA,NA,7.0), sd=c(NA,NA,NA,4.2), n=c(20,20,20,20))
dat

# for study 3, the third quartile and maximum value suggest that the data have
# a right skewed distribution (they are much further away from the median than
# the minimum and first quartile)

# estimate means/SDs
dat <- conv.fivenum(min=min, q1=q1, median=median, q3=q3, max=max, n=n, data=dat)
dat

# note that the mean and SD are not estimated for study 3; this is because the
# test for skewness is significant for this study
dfround(data.frame(attributes(dat$mean)), digits=3)

# estimate means/SDs, but assume that the data for study 3 come from a log-normal distribution
# and back-transform the estimated mean/SD of the log-transformed data back to the raw data
dat <- conv.fivenum(min=min, q1=q1, median=median, q3=q3, max=max, n=n, data=dat,
                    dist=c("norm","norm","lnorm","norm"), replace="all")
dat

# this works now because the test for skewness of the log-transformed data is not significant
dfround(data.frame(attributes(dat$mean)), digits=3)

Convert Wald-Type Confidence Intervals and Tests to Sampling Variances

Description

Function to convert Wald-type confidence intervals (CIs) and test statistics (or the corresponding p-values) to sampling variances.

Usage

conv.wald(out, ci.lb, ci.ub, zval, pval, n, data, include,
          level=95, transf, check=TRUE, var.names, append=TRUE, replace="ifna", ...)

Arguments

out

vector with the observed effect sizes or outcomes.

ci.lb

vector with the lower bounds of the corresponding Wald-type CIs.

ci.ub

vector with the upper bounds of the corresponding Wald-type CIs.

zval

vector with the Wald-type test statistics.

pval

vector with the p-values of the Wald-type tests.

n

vector with the total sample sizes of the studies.

data

optional data frame containing the variables given to the arguments above.

include

optional (logical or numeric) vector to specify the subset of studies for which the conversion should be carried out.

level

numeric value (or vector) to specify the confidence interval level(s) (the default is 95; see here for details).

transf

optional argument to specify a function to transform out, ci.lb, and ci.ub (e.g., transf=log). If unspecified, no transformation is used.

check

logical to specify whether the function should carry out a check to examine if the point estimates fall (approximately) halfway between the CI bounds (the default is TRUE).

var.names

character vector with two elements to specify the name of the variable for the observed effect sizes or outcomes and the name of the variable for the corresponding sampling variances (if data is an object of class "escalc", the var.names are taken from the object; otherwise the defaults are "yi" and "vi").

append

logical to specify whether the data frame provided via the data argument should be returned together with the estimated values (the default is TRUE).

replace

character string or logical to specify how values in var.names should be replaced (only relevant when using the data argument and if variables in var.names already exist in the data frame). See the ‘Value’ section for more details.

...

other arguments.

Details

The escalc function can be used to compute a wide variety of effect sizes or ‘outcome measures’. However, the inputs required to compute certain measures with this function may not be reported for all of the studies. Under certain circumstances, other information (such as point estimates and corresponding confidence intervals and/or test statistics) may be available that can be converted into the appropriate format needed for a meta-analysis. The purpose of the present function is to facilitate this process.

The function typically takes a data frame created with the escalc function as input via the data argument. This object should contain variables yi and vi (unless argument var.names was used to adjust these variable names when the "escalc" object was created) for the observed effect sizes or outcomes and the corresponding sampling variances, respectively. For some studies, the values for these variables may be missing.

Converting Point Estimates and Confidence Intervals

In some studies, the effect size estimate or observed outcome may already be reported. If so, such values can be supplied via the out argument and are then substituted for missing yi values. At times, it may be necessary to transform the reported values (e.g., reported odds ratios to log odds ratios). Via argument transf, an appropriate transformation function can be specified (e.g., transf=log), in which case \(y_i = f(\text{out})\) where \(f(\cdot)\) is the function specified via transf.

Moreover, a confidence interval (CI) may have been reported together with the estimate. The bounds of the CI can be supplied via arguments ci.lb and ci.ub, which are also transformed if a function is specified via transf. Assume that the bounds were obtained from a Wald-type CI of the form \(y_i \pm z_{crit} \sqrt{v_i}\) (on the transformed scale if transf is specified), where \(v_i\) is the sampling variance corresponding to the effect size estimate or observed outcome (so that \(\sqrt{v_i}\) is the corresponding standard error) and \(z_{crit}\) is the appropriate critical value from a standard normal distribution (e.g., \(1.96\) for a 95% CI). Then \[v_i = \left(\frac{\text{ci.ub} - \text{ci.lb}}{2 \times z_{crit}}\right)^2\] is used to back-calculate the sampling variances of the (transformed) effect size estimates or observed outcomes and these values are then substituted for missing vi values in the dataset.

For example, consider the following dataset of three RCTs used as input for a meta-analysis of log odds ratios:

dat <- data.frame(study = 1:3,
                  cases.trt = c(23, NA, 4), n.trt = c(194, 183, 46),
                  cases.plc = c(38, NA, 7), n.plc = c(201, 188, 44),
                  oddsratio = c(NA, 0.64, NA), lower = c(NA, 0.33, NA), upper = c(NA, 1.22, NA))
dat <- escalc(measure="OR", ai=cases.trt, n1i=n.trt, ci=cases.plc, n2i=n.plc, data=dat)
dat

#   study cases.trt n.trt cases.plc n.plc oddsratio lower upper      yi     vi
# 1     1        23   194        38   201        NA    NA    NA -0.5500 0.0818
# 2     2        NA   183        NA   188      0.64  0.33  1.22      NA     NA
# 3     3         4    46         7    44        NA    NA    NA -0.6864 0.4437

where variable yi contains the log odds ratios and vi the corresponding sampling variances as computed from the counts and group sizes by escalc().

Study 2 does not report the counts (or sufficient information to reconstruct them), but the odds ratio and a corresponding 95% confidence interval (CI) directly, as given by variables oddsratio, lower, and upper. The CI is a standard Wald-type CI that was computed on the log scale (and whose bounds were then exponentiated). Then the present function can be used as follows:

dat <- conv.wald(out=oddsratio, ci.lb=lower, ci.ub=upper, data=dat, transf=log)
dat

#   study cases.trt n.trt cases.plc n.plc oddsratio lower upper      yi     vi
# 1     1        23   194        38   201        NA    NA    NA -0.5500 0.0818
# 2     2        NA   183        NA   188      0.64  0.33  1.22 -0.4463 0.1113
# 3     3         4    46         7    44        NA    NA    NA -0.6864 0.4437

Now variables yi and vi in the dataset are complete.

If the CI was not a 95% CI, then one can specify the appropriate level via the level argument. This can also be an entire vector in case different studies used different levels.

By default (i.e., when check=TRUE), the function carries out a rough check to examine if the point estimate falls (approximately) halfway between the CI bounds (on the transformed scale) for each study for which the conversion was carried out. A warning is issued if there are studies where this is not the case. This may indicate that a particular CI was not a Wald-type CI or was computed on a different scale (in which case the back-calculation above would be inappropriate), but can also arise due to rounding of the reported values (in which case the back-calculation would still be appropriate, albeit possibly a bit inaccurate). Care should be taken when using such back-calculated values in a meta-analysis.

Converting Test Statistics and P-Values

Similarly, study authors may report the test statistic and/or p-value from a Wald-type test of the form \(\text{zval} = y_i / \sqrt{v_i}\) (on the transformed scale if transf is specified), with the corresponding two-sided p-value given by \(\text{pval} = 2(1 - \Phi(\text{|zval|}))\), where \(\Phi(\cdot)\) denotes the cumulative distribution function of a standard normal distribution (i.e., pnorm). Test statistics and/or corresponding p-values of this form can be supplied via arguments zval and pval.

A given p-value can be back-transformed into the corresponding test statistic (if it is not already available) with \(\text{zval} = \Phi^{-1}(1 - \text{pval}/2)\), where \(\Phi^{-1}(\cdot)\) denotes the quantile function (i.e., the inverse of the cumulative distribution function) of a standard normal distribution (i.e., qnorm). Then \[v_i = \left(\frac{y_i}{\text{zval}}\right)^2\] is used to back-calculate a missing vi value in the dataset.

Note that the conversion of a p-value to the corresponding test statistic (which is then converted into sampling variance) as shown above assumes that the exact p-value is reported. If authors only report that the p-value fell below a certain threshold (e.g., \(p < .01\) or if authors only state that the test was significant – which typically implies \(p < .05\)), then a common approach is to use the value of the cutoff reported (e.g., if \(p < .01\) is reported, then assume \(p = .01\)), which is conservative (since the actual p-value was below that assumed value by some unknown amount). The conversion will therefore tend to be much less accurate.

Using the earlier example, suppose that only the odds ratio and the corresponding two-sided p-value from a Wald-type test (whether the log odds ratio differs significantly from zero) is reported for study 2.

dat <- data.frame(study = 1:3,
                  cases.trt = c(23, NA, 4), n.trt = c(194, 183, 46),
                  cases.plc = c(38, NA, 7), n.plc = c(201, 188, 44),
                  oddsratio = c(NA, 0.64, NA), pval = c(NA, 0.17, NA))
dat <- escalc(measure="OR", ai=cases.trt, n1i=n.trt, ci=cases.plc, n2i=n.plc, data=dat)
dat

  study cases.trt n.trt cases.plc n.plc oddsratio pval      yi     vi
1     1        23   194        38   201        NA   NA -0.5500 0.0818
2     2        NA   183        NA   188      0.64 0.17      NA     NA
3     3         4    46         7    44        NA   NA -0.6864 0.4437

Then the function can be used as follows:

dat <- conv.wald(out=oddsratio, pval=pval, data=dat, transf=log)
dat

#   study cases.trt n.trt cases.plc n.plc oddsratio pval      yi     vi
# 1     1        23   194        38   201        NA   NA -0.5500 0.0818
# 2     2        NA   183        NA   188      0.64 0.17 -0.4463 0.1058
# 3     3         4    46         7    44        NA   NA -0.6864 0.4437

Note that the back-calculated sampling variance for study 2 is not identical in these two examples, because the CI bounds and p-value are rounded to two decimal places, which introduces some inaccuracies. Also, if both (ci.lb, ci.ub) and either zval or pval is available for a study, then the back-calculation of \(v_i\) via the confidence interval is preferred.

Optionally, one can use the n argument to supply the total sample sizes of the studies. This has no relevance for the calculations done by the present function, but some other functions may use this information (e.g., when drawing a funnel plot with the funnel function and one adjusts the yaxis argument to one of the options that puts the sample sizes or some transformation thereof on the y-axis).

Value

If the data argument was not specified or append=FALSE, a data frame of class c("escalc","data.frame") with two variables called var.names[1] (by default "yi") and var.names[2] (by default "vi") with the (transformed) observed effect sizes or outcomes and the corresponding sampling variances (computed as described above).

If data was specified and append=TRUE, then the original data frame is returned. If var.names[1] is a variable in data and replace="ifna" (or replace=FALSE), then only missing values in this variable are replaced with the (possibly transformed) observed effect sizes or outcomes from out (where possible) and otherwise a new variable called var.names[1] is added to the data frame. Similarly, if var.names[2] is a variable in data and replace="ifna" (or replace=FALSE), then only missing values in this variable are replaced with the sampling variances back-calculated as described above (where possible) and otherwise a new variable called var.names[2] is added to the data frame.

If replace="all" (or replace=TRUE), then all values in var.names[1] and var.names[2] are replaced, even for cases where the value in var.names[1] and var.names[2] is not missing.

Note

A word of caution: Except for the check on the CI bounds, there is no possibility to determine if the back-calculations done by the function are appropriate in a given context. They are only appropriate when the CI bounds and tests statistics (or p-values) arose from Wald-type CIs / tests as described above. Using the same back-calculations for other purposes is likely to yield nonsensical values.

Author(s)

Wolfgang Viechtbauer (wvb@metafor-project.org, https://www.metafor-project.org).

References

Viechtbauer, W. (2010). Conducting meta-analyses in R with the metafor package. Journal of Statistical Software, 36(3), 1–48. ⁠https://doi.org/10.18637/jss.v036.i03⁠

See Also

escalc for a function to compute various effect size measures.

Examples

### a very simple example
dat <- data.frame(or=c(1.37,1.89), or.lb=c(1.03,1.60), or.ub=c(1.82,2.23))
dat

### convert the odds ratios and CIs into log odds ratios with corresponding sampling variances
dat <- conv.wald(out=or, ci.lb=or.lb, ci.ub=or.ub, data=dat, transf=log)
dat

############################################################################

### a more elaborate example based on the BCG vaccine dataset
dat <- dat.bcg[,c(2:7)]
dat

### with complete data, we can use escalc() in the usual way
dat1 <- escalc(measure="OR", ai=tpos, bi=tneg, ci=cpos, di=cneg, data=dat)
dat1

### random-effects model fitted to these data
res1 <- rma(yi, vi, data=dat1)
res1

### now suppose that the 2x2 table data are not reported in all studies, but that the
### following dataset could be assembled based on information reported in the studies
dat2 <- data.frame(summary(dat1))
dat2[c("yi", "ci.lb", "ci.ub")] <- data.frame(summary(dat1, transf=exp))[c("yi", "ci.lb", "ci.ub")]
names(dat2)[which(names(dat2) == "yi")] <- "or"
dat2[,c("or","ci.lb","ci.ub","pval")] <- round(dat2[,c("or","ci.lb","ci.ub","pval")], digits=2)
dat2$vi <- dat2$sei <- dat2$zi <- NULL
dat2$ntot <- with(dat2, tpos + tneg + cpos + cneg)
dat2[c(1,12),c(3:6,9:10)] <- NA
dat2[c(4,9), c(3:6,8)] <- NA
dat2[c(2:3,5:8,10:11,13),c(7:10)] <- NA
dat2$ntot[!is.na(dat2$tpos)] <- NA
dat2

### in studies 1 and 12, authors reported only the odds ratio and the corresponding p-value
### in studies 4 and 9, authors reported only the odds ratio and the corresponding 95% CI

### use escalc() first
dat2 <- escalc(measure="OR", ai=tpos, bi=tneg, ci=cpos, di=cneg, data=dat2)
dat2

### fill in the missing log odds ratios and sampling variances
dat2 <- conv.wald(out=or, ci.lb=ci.lb, ci.ub=ci.ub, pval=pval, n=ntot, data=dat2, transf=log)
dat2

### random-effects model fitted to these data
res2 <- rma(yi, vi, data=dat2)
res2

### any differences between res1 and res2 are a result of or, ci.lb, ci.ub, and pval being
### rounded in dat2 to two decimal places; without rounding, the results would be identical

Cumulative Meta-Analysis for 'rma' Objects

Description

Function to carry out a ‘cumulative meta-analysis’, by repeatedly fitting the specified model adding one study at a time.

Usage

cumul(x, ...)

## S3 method for class 'rma.uni'
cumul(x, order, digits, transf, targs, collapse=FALSE, progbar=FALSE, ...)
## S3 method for class 'rma.mh'
cumul(x, order, digits, transf, targs, collapse=FALSE, progbar=FALSE, ...)
## S3 method for class 'rma.peto'
cumul(x, order, digits, transf, targs, collapse=FALSE, progbar=FALSE, ...)

Arguments

x

an object of class "rma.uni", "rma.mh", or "rma.peto".

order

optional argument to specify a variable based on which the studies will be ordered for the cumulative meta-analysis.

digits

optional integer to specify the number of decimal places to which the printed results should be rounded. If unspecified, the default is to take the value from the object.

transf

optional argument to specify a function to transform the model coefficients and interval bounds (e.g., transf=exp; see also transf). If unspecified, no transformation is used.

targs

optional arguments needed by the function specified under transf.

collapse

logical to specify whether studies with the same value of the order variable should be added simultaneously (the default is FALSE).

progbar

logical to specify whether a progress bar should be shown (the default is FALSE).

...

other arguments.

Details

For "rma.uni" objects, the model specified via x must be a model without moderators (i.e., either an equal- or a random-effects model).

If argument order is not specified, the studies are added according to their order in the original dataset.

When a variable is specified for order, the variable is assumed to be of the same length as the original dataset that was used in the model fitting (and if the data argument was used in the original model fit, then the variable will be searched for within this data frame first). Any subsetting and removal of studies with missing values that was applied during the model fitting is also automatically applied to the variable specified via the order argument.

By default, studies are added one at a time. However, if a variable is specified for the order argument and collapse=TRUE, then studies with the same value of the order variable are added simultaneously.

Value

An object of class c("list.rma","cumul.rma"). The object is a list containing the following components:

k

number of studies included in the analysis.

estimate

estimated (average) outcomes.

se

corresponding standard errors.

zval

corresponding test statistics.

pval

corresponding p-values.

ci.lb

lower bounds of the confidence intervals.

ci.ub

upper bounds of the confidence intervals.

Q

test statistics for the test of heterogeneity.

Qp

corresponding p-values.

tau2

estimated amount of heterogeneity (only for random-effects models).

I2

values of \(I^2\).

H2

values of \(H^2\).

order

values of the order variable (if specified).

...

other arguments.

When the model was fitted with test="t", test="knha", test="hksj", or test="adhoc", then zval is called tval in the object that is returned by the function.

The object is formatted and printed with the print function. To format the results as a data frame, one can use the as.data.frame function. A forest plot showing the results from the cumulative meta-analysis can be obtained with forest. Alternatively, plot can also be used to visualize the results.

Note

When using the transf option, the transformation is applied to the estimated coefficients and the corresponding interval bounds. The standard errors are then set equal to NA and are omitted from the printed output.

Author(s)

Wolfgang Viechtbauer (wvb@metafor-project.org, https://www.metafor-project.org).

References

Chalmers, T. C., & Lau, J. (1993). Meta-analytic stimulus for changes in clinical trials. Statistical Methods in Medical Research, 2(2), 161–172. ⁠https://doi.org/10.1177/096228029300200204⁠

Lau, J., Schmid, C. H., & Chalmers, T. C. (1995). Cumulative meta-analysis of clinical trials builds evidence for exemplary medical care. Journal of Clinical Epidemiology, 48(1), 45–57. ⁠https://doi.org/10.1016/0895-4356(94)00106-z⁠

Viechtbauer, W. (2010). Conducting meta-analyses in R with the metafor package. Journal of Statistical Software, 36(3), 1–48. ⁠https://doi.org/10.18637/jss.v036.i03⁠

See Also

forest for a function to draw cumulative forest plots and plot for a different visualization of the cumulative results.

Examples

### calculate log risk ratios and corresponding sampling variances
dat <- escalc(measure="RR", ai=tpos, bi=tneg, ci=cpos, di=cneg,
              data=dat.bcg, slab=paste0(author, ", ", year))

### fit random-effects model
res <- rma(yi, vi, data=dat, digits=3)

### cumulative meta-analysis (in the order of publication year)
cumul(res, order=year)
cumul(res, order=year, transf=exp)

### add studies with the same publication year simultaneously
cumul(res, order=year, transf=exp, collapse=TRUE)

### meta-analysis of the (log) risk ratios using the Mantel-Haenszel method
res <- rma.mh(measure="RR", ai=tpos, bi=tneg, ci=cpos, di=cneg,
              data=dat.bcg, slab=paste0(author, ", ", year), digits=3)

### cumulative meta-analysis
cumul(res, order=year)
cumul(res, order=year, transf=exp)

### add studies with the same publication year simultaneously
cumul(res, order=year, transf=exp, collapse=TRUE)

### meta-analysis of the (log) odds ratios using Peto's method
res <- rma.peto(ai=tpos, bi=tneg, ci=cpos, di=cneg,
                data=dat.bcg, slab=paste0(author, ", ", year), digits=3)

### cumulative meta-analysis
cumul(res, order=year)
cumul(res, order=year, transf=exp)

### add studies with the same publication year simultaneously
cumul(res, order=year, transf=exp, collapse=TRUE)

### make the first log risk ratio missing and fit the model without study 2;
### then the variable specified via 'order' should still be of the same length
### as the original dataset; subsetting and removal of studies with missing
### values is automatically done by the cumul() function
dat$yi[1] <- NA
res <- rma(yi, vi, data=dat, subset=-2, digits=3)
cumul(res, transf=exp, order=year)

Apply the (Multivariate) Delta Method

Description

Function to apply the (multivariate) delta method to a set of estimates.

Usage

deltamethod(x, vcov, fun, level, H0=0, digits)

Arguments

x

either a vector of estimates or a model object from which model coefficients can be extracted via coef(x).

vcov

when x is a vector of estimates, the corresponding variance-covariance matrix (ignored when x is a model object, in which case vcov(x) is used to extract the variance-covariance matrix).

fun

a function to apply to the estimates.

level

numeric value between 0 and 100 to specify the confidence interval level (see here for details). If unspecified, this either defaults to 95 or, if possible, the corresponding value from the model object.

H0

numeric value to specify the value under the null hypothesis for the Wald-type test(s) (the default is 0). Can also be a vector.

digits

optional integer to specify the number of decimal places to which the printed results should be rounded.

Details

Let \(\hat{\theta}\) denote a vector of \(p\) estimates which can be specified via the x argument and let \(\Sigma\) denote the corresponding \(p \times p\) variance-covariance matrix, which can be specified via the vcov argument. If x is not an vector with estimates, then the function assumes that x is a model object and will try to use coef(x) and vcov(x) to extract the model coefficients and the corresponding variance-covariance matrix (in this case, the vcov argument is ignored).

Let \(f(\cdot)\) be a function, specified via the fun argument, with \(p\) inputs/arguments (or with a single argument that is assumed to be a vector of length \(p\)), which returns a numeric (and atomic) vector of \(q\) transformed estimates. Then the function computes \(f(\hat{\theta})\) and the corresponding variance-covariance matrix of the transformed estimates using the multivariate delta method (e.g., van der Vaart, 1998) with \[\text{Var}[f(\hat{\theta})] = \nabla f(\hat{\theta})' \cdot \Sigma \cdot \nabla f(\hat{\theta})\] where \(\nabla f(\hat{\theta})\) denotes the gradient of \(f(\cdot)\) evaluated at \(\hat{\theta}\). The function computes the gradient numerically using the derivative function from the calculus package.

The function also computes Wald-type tests and confidence intervals for the \(q\) transformed estimates. The level argument can be used to control the confidence interval level.

Value

An object of class "deltamethod". The object is a list containing the following components:

tab

a data frame with the transformed estimates, standard errors, test statistics, p-values, and lower/upper confidence interval bounds.

vcov

the variance-covariance matrix of the transformed estimates.

...

some additional elements/values.

The results are formatted and printed with the print function. Extractor functions include coef and vcov.

Author(s)

Wolfgang Viechtbauer (wvb@metafor-project.org, https://www.metafor-project.org).

References

van der Vaart, A. W. (1998). Asymptotic statistics. Cambridge, UK: Cambridge University Press.

Viechtbauer, W. (2010). Conducting meta-analyses in R with the metafor package. Journal of Statistical Software, 36(3), 1–48. ⁠https://doi.org/10.18637/jss.v036.i03⁠

See Also

conv.delta for a function to apply the (univariate) delta method to observed effect sizes or outcomes and their sampling variances.

Examples

############################################################################

### copy data into 'dat'
dat <- dat.craft2003

### construct dataset and var-cov matrix of the correlations
tmp <- rcalc(ri ~ var1 + var2 | study, ni=ni, data=dat)
V <- tmp$V
dat <- tmp$dat

### turn var1.var2 into a factor with the desired order of levels
dat$var1.var2 <- factor(dat$var1.var2,
   levels=c("acog.perf", "asom.perf", "conf.perf", "acog.asom", "acog.conf", "asom.conf"))

### multivariate random-effects model
res <- rma.mv(yi, V, mods = ~ 0 + var1.var2, random = ~ var1.var2 | study, struct="UN", data=dat)
res

### restructure estimated mean correlations into a 4x4 matrix
R <- vec2mat(coef(res))
rownames(R) <- colnames(R) <- c("perf", "acog", "asom", "conf")
round(R, digits=3)

### check that order in vcov(res) corresponds to order in R
round(vcov(res), digits=4)

### fit regression model with 'perf' as outcome and 'acog', 'asom', and 'conf' as predictors
matreg(1, 2:4, R=R, V=vcov(res))

### same analysis but using the deltamethod() function
deltamethod(coef(res), vcov(res), fun=function(r1,r2,r3,r4,r5,r6) {
   R <- vec2mat(c(r1,r2,r3,r4,r5,r6))
   setNames(c(solve(R[-1,-1]) %*% R[2:4,1]), c("acog","asom","conf"))
})

### using a function that takes a vector as input
deltamethod(coef(res), vcov(res), fun=function(r) {
   R <- vec2mat(r)
   setNames(c(solve(R[-1,-1]) %*% R[2:4,1]), c("acog","asom","conf"))
})

############################################################################

### construct dataset and var-cov matrix of the r-to-z transformed correlations
dat <- dat.craft2003
tmp <- rcalc(ri ~ var1 + var2 | study, ni=ni, data=dat, rtoz=TRUE)
V <- tmp$V
dat <- tmp$dat

### turn var1.var2 into a factor with the desired order of levels
dat$var1.var2 <- factor(dat$var1.var2,
   levels=c("acog.perf", "asom.perf", "conf.perf", "acog.asom", "acog.conf", "asom.conf"))

### multivariate random-effects model
res <- rma.mv(yi, V, mods = ~ 0 + var1.var2, random = ~ var1.var2 | study, struct="UN", data=dat)
res

### estimate the difference between r(acog,perf) and r(asom,perf)
deltamethod(res, fun=function(z1,z2,z3,z4,z5,z6) {
   transf.ztor(z1) - transf.ztor(z2)
})

### using a function that takes a vector as input
deltamethod(res, fun=function(z) {
   transf.ztor(z[1]) - transf.ztor(z[2])
})

############################################################################

Round Variables in a Data Frame

Description

Function to round the numeric variables in a data frame.

Usage

dfround(x, digits, drop0=TRUE)

Arguments

x

a data frame.

digits

either a single integer or a numeric vector of the same length as there are columns in x.

drop0

logical (or a vector thereof) to specify whether trailing zeros after the decimal mark should be removed (the default is TRUE).

Details

A simple convenience function to round the numeric variables in a data frame, possibly to different numbers of digits. Hence, digits can either be a single integer (which will then be used to round all numeric variables to the specified number of digits) or a numeric vector (of the same length as there are columns in x) to specify the number of digits to which each variable should be rounded.

Non-numeric variables are skipped. If digits is a vector, some arbitrary value (or NA) can be specified for those variables.

Note: When drop0=FALSE, then formatC is used to format the numbers, which turns them into character variables.

Value

Returns the data frame with variables rounded as specified.

Author(s)

Wolfgang Viechtbauer (wvb@metafor-project.org, https://www.metafor-project.org).

Examples

dat <- dat.bcg
dat <- escalc(measure="RR", ai=tpos, bi=tneg, ci=cpos, di=cneg, data=dat)
res <- rma(yi, vi, mods = ~ ablat + year, data=dat)
coef(summary(res))
dfround(coef(summary(res)), digits=c(2,3,2,3,2,2))

Create a Reference Grid for the 'emmeans' Function

Description

Function to create a reference grid for use with the emmeans function from the package of the same name.

Usage

emmprep(x, verbose=FALSE, ...)

Arguments

x

an object of class "rma".

verbose

logical to specify whether information on some (extracted) settings should be printed when creating the reference grid (the default is FALSE).

...

other arguments that will be passed on to the qdrg function.

Details

The emmeans package is a popular package that facilitates the computation of 'estimated marginal means'. The function is a wrapper around the qdrg function from the emmeans package to make "rma" objects compatible with the latter. Unless one needs to pass additional arguments to the qdrg function, one simply applies this function to the "rma" object and then the emmeans function (or one of the other functions that can be applied to "emmGrid" objects) to the resulting object to obtain the desired estimated marginal means.

Value

An "emmGrid" object as created by the qdrg function from the emmeans package.

The resulting object will typically be used in combination with the emmeans function.

Note

When creating the reference grid, the function extracts the degrees of freedom for tests/confidence intervals from the model object (if the model was fitted with test="t", test="knha", test="hksj", or test="adhoc"; otherwise the degrees of freedom are infinity). In some cases, there is not just a single value for the degrees of freedom, but an entire vector (e.g., for models fitted with rma.mv). In this case, the smallest value will be used (as a conservative option). One can set a different/custom value for the degrees of freedom with emmprep(..., df=value).

When the model object contains information about the outcome measure used in the analysis (which should be the case if the observed outcomes were computed with escalc or if the measure argument was set when fitting the model), then information about the appropriate back-transformation (if available) is stored as part of the returned object. If so, the back-transformation is automatically applied when calling emmeans with type="response".

The function also tries to extract the estimated value of \(\tau^2\) (or more precisely, its square root) from the model object (when the model is a random/mixed-effects model). This value is only needed when computing prediction intervals (i.e., when interval="predict" in predict.emmGrid) or when applying the bias adjustment in the back-transformation (i.e., when bias.adjust=TRUE in summary.emmGrid). For some models (e.g., those fitted with rma.mv), it is not possible to automatically extract the estimate. In this case, one can manually set the value with emmprep(..., sigma=value) (note: the argument is called sigma, following the conventions of summary.emmGrid and one must supply the square root of the \(\tau^2\) estimate).

By default, the reference grid is created based on the data used for fitting the original model (which is typically the sensible thing to do). One can specify a different dataset with emmprep(..., data=obj), where obj must be a data frame that contains the same variables as used in the original model fitted.

If the original model fitted involved redundant predictors that were dropped from the model (due to ‘rank deficiencies’), then the function cannot be used. In this case, one should remove any redundancies in the original model fitted before using this function.

Author(s)

Wolfgang Viechtbauer (wvb@metafor-project.org, https://www.metafor-project.org).

References

Viechtbauer, W. (2010). Conducting meta-analyses in R with the metafor package. Journal of Statistical Software, 36(3), 1–48. ⁠https://doi.org/10.18637/jss.v036.i03⁠

Examples

### calculate log risk ratios and corresponding sampling variances
dat <- escalc(measure="RR", ai=tpos, bi=tneg, ci=cpos, di=cneg, data=dat.bcg)

### fit meta-regression model with absolute latitude as predictor
res <- rma(yi, vi, mods = ~ ablat, data=dat)
res

### create reference grid
sav <- emmprep(res, verbose=TRUE)

### estimated marginal mean (back-transformed to the risk ratio scale)
if (require(emmeans))
   emmeans(sav, specs="1", type="response")

### same as the predicted effect at the mean absolute latitude
predict(res, newmods = mean(model.matrix(res, asdf=TRUE)$ablat), transf=exp, digits=3)

### fit meta-regression model with allocation factor
res <- rma(yi, vi, mods = ~ alloc, data=dat)
res

### create reference grid
sav <- emmprep(res)

### estimated marginal mean using proportional cell weighting
if (require(emmeans))
   emmeans(sav, specs="1", type="response", weights="proportional")

### estimated marginal mean using equal cell weighting (this is actually the default)
if (require(emmeans))
   emmeans(sav, specs="1", type="response", weights="equal")

### same as the predicted effect using cell proportions as observed in the data
### or using equal proportions for the three groups
predict(res, newmods = colMeans(model.matrix(res))[-1], transf=exp, digits=3)
predict(res, newmods = c(1/3,1/3), transf=exp, digits=3)

### fit meta-regression model with absolute latitude and allocation as predictors
res <- rma(yi, vi, mods = ~ ablat + alloc, data=dat)
res

### create reference grid
sav <- emmprep(res)

### estimated marginal mean using equal cell weighting
if (require(emmeans))
   emmeans(sav, specs="1", type="response")

### same as the predicted effect at the mean absolute latitude and using equal proportions
### for the allocation factor
predict(res, newmods = c(mean(model.matrix(res, asdf=TRUE)$ablat),1/3,1/3), transf=exp, digits=3)

### create reference grid with ablat set equal to 10, 30, and 50 degrees
sav <- emmprep(res, at=list(ablat=c(10,30,50)))

### estimated marginal means at the three ablat values
if (require(emmeans))
   emmeans(sav, specs="1", by="ablat", type="response")

### same as the predicted effect at the chosen absolute latitude values and using equal
### proportions for the allocation factor
predict(res, newmods = cbind(c(10,30,50),1/3,1/3), transf=exp, digits=3)

############################################################################

### copy data into 'dat' and examine data
dat <- dat.mcdaniel1994
head(dat)

### calculate r-to-z transformed correlations and corresponding sampling variances
dat <- escalc(measure="ZCOR", ri=ri, ni=ni, data=dat)

### mixed-effects model with interview type as factor
res <- rma(yi, vi, mods = ~ factor(type), data=dat, test="knha")
res

### create reference grid
sav <- emmprep(res, verbose=TRUE)

### estimated marginal mean (back-transformed to the correlation scale)
if (require(emmeans))
   emmeans(sav, specs="1", type="response")

### same as the predicted correlation using equal cell proportions
predict(res, newmods = c(1/3,1/3), transf=transf.ztor, digits=3)

### estimated marginal means for the three interview types
if (require(emmeans))
   emmeans(sav, specs="type", type="response")

### same as the predicted correlations
predict(res, newmods = rbind(c(0,0), c(1,0), c(0,1)), transf=transf.ztor, digits=3)

### illustrate use of the 'df' and 'sigma' arguments
res <- rma.mv(yi, vi, mods = ~ factor(type), random = ~ 1 | study,
              data=dat, test="t", dfs="contain")
res

### create reference grid
sav <- emmprep(res, verbose=TRUE, df=154, sigma=0.1681)

### estimated marginal mean (back-transformed to the correlation scale)
if (require(emmeans))
   emmeans(sav, specs="1", type="response")

Calculate Effect Sizes and Outcome Measures

Description

Function to calculate various effect sizes or outcome measures (and the corresponding sampling variances) that are commonly used in meta-analyses.

Usage

escalc(measure, ai, bi, ci, di, n1i, n2i, x1i, x2i, t1i, t2i,
                m1i, m2i, sd1i, sd2i, xi, mi, ri, ti, fi, pi,
                sdi, r2i, ni, yi, vi, sei,
       data, slab, flip, subset, include,
       add=1/2, to="only0", drop00=FALSE,
       vtype="LS", correct=TRUE,
       var.names=c("yi","vi"), add.measure=FALSE,
       append=TRUE, replace=TRUE, digits, ...)

Arguments

measure

a character string to specify which effect size or outcome measure should be calculated (e.g., "SMD", "ZCOR", "OR"). See ‘Details’ for possible options and how the data needed to compute the selected effect size or outcome measure should then be specified (i.e., which of the following arguments need to be used).

These arguments pertain to data input:

ai

vector with the \(2 \times 2\) table frequencies (upper left cell).

bi

vector with the \(2 \times 2\) table frequencies (upper right cell).

ci

vector with the \(2 \times 2\) table frequencies (lower left cell).

di

vector with the \(2 \times 2\) table frequencies (lower right cell).

n1i

vector with the group sizes or row totals (first group/row).

n2i

vector with the group sizes or row totals (second group/row).

x1i

vector with the number of events (first group).

x2i

vector with the number of events (second group).

t1i

vector with the total person-times (first group).

t2i

vector with the total person-times (second group).

m1i

vector with the means (first group or time point).

m2i

vector with the means (second group or time point).

sd1i

vector with the standard deviations (first group or time point).

sd2i

vector with the standard deviations (second group or time point).

xi

vector with the frequencies of the event of interest.

mi

vector with the frequencies of the complement of the event of interest or the group means.

ri

vector with the raw correlation coefficients.

ti

vector with the total person-times or t-test statistics.

fi

vector with the F-test statistics.

pi

vector with the (signed) p-values.

sdi

vector with the standard deviations.

r2i

vector with the \(R^2\) values.

ni

vector with the sample/group sizes.

yi

vector with the observed effect sizes or outcomes.

vi

vector with the corresponding sampling variances.

sei

vector with the corresponding standard errors.

data

optional data frame containing the variables given to the arguments above.

slab

optional vector with labels for the studies.

flip

optional logical to indicate whether to flip the sign of the effect sizes or outcomes. Can also be a vector. Can also be a numeric vector to specify a multiplier.

subset

optional (logical or numeric) vector to specify the subset of studies that will be included in the data frame returned by the function.

include

optional (logical or numeric) vector to specify the subset of studies for which the measure should be calculated. See the ‘Value’ section for more details.

These arguments pertain to handling of zero cells/counts/frequencies:

add

a non-negative number to specify the amount to add to zero cells, counts, or frequencies. See ‘Details’.

to

a character string to specify when the values under add should be added (either "all", "only0", "if0all", or "none"). See ‘Details’.

drop00

logical to specify whether studies with no cases/events (or only cases) in both groups should be dropped when calculating the observed effect sizes or outcomes. See ‘Details’.

These arguments pertain to the computations:

vtype

a character string to specify the type of sampling variances to calculate. Can also be a vector. See ‘Details’.

correct

logical to specify whether a bias correction should be applied to the effect sizes or outcomes (the default is TRUE).

These arguments pertain to the formatting of the returned data frame:

var.names

character vector with two elements to specify the name of the variable for the observed effect sizes or outcomes and the name of the variable for the corresponding sampling variances (the defaults are "yi" and "vi").

add.measure

logical to specify whether a variable should be added to the data frame (with default name "measure") that indicates the type of outcome measure computed. When using this option, var.names can have a third element to change this variable name.

append

logical to specify whether the data frame provided via the data argument should be returned together with the observed effect sizes or outcomes and corresponding sampling variances (the default is TRUE).

replace

logical to specify whether existing values for yi and vi in the data frame should be replaced. Only relevant when append=TRUE and the data frame already contains the yi and vi variables. If replace=TRUE (the default), all of the existing values will be overwritten. If replace=FALSE, only NA values will be replaced. See the ‘Value’ section for more details.

digits

optional integer to specify the number of decimal places to which the printed results should be rounded. If unspecified, the default is 4. Note that the values are stored without rounding in the returned object. See also here for further details on how to control the number of digits in the output.

...

other arguments.

Details

Before a meta-analysis can be conducted, the relevant results from each study must be quantified in such a way that the resulting values can be further aggregated and compared. Depending on (a) the goals of the meta-analysis, (b) the design and types of studies included, and (c) the information provided therein, one of the various effect sizes or outcome measures described below may be appropriate for the meta-analysis and can be computed with the escalc function.

The measure argument is a character string to specify the outcome measure that should be calculated (see below for the various options), arguments ai through ni are then used to specify the information needed to calculate the various measures (depending on the chosen outcome measure, different arguments need to be specified), and data can be used to specify a data frame containing the variables given to the previous arguments. The add, to, and drop00 arguments may be needed when dealing with frequency or count data that needs special handling when some of the frequencies or counts are equal to zero (see below for details). Finally, the vtype argument is used to specify how the sampling variances should be computed (again, see below for details).

To provide a structure to the various effect sizes or outcome measures that can be calculated with the escalc function, we can distinguish between measures that are used to:

(1) contrast two independent (either experimentally created or naturally occurring) groups,
(2) describe the direction and strength of the association between two variables,
(3) summarize some characteristic or attribute of individual groups, or
(4) quantify change within a single group or the difference between two matched/paired samples.

Furthermore, where appropriate, we can further distinguish between measures that are applicable when the characteristic, response, or dependent variable assessed within the individual studies is:

(a) a quantitative variable (e.g., amount of depression as assessed by a rating scale),
(b) a dichotomous (binary) variable (e.g., remission versus no remission),
(c) a count of events per time unit (e.g., number of migraines per year), or
(d) a mix of the types above.

Below, these number and letter codes are used (also in combination) to make it easier to quickly find a measure suitable for a particular meta-analysis (e.g., search for (1b) to find measures that describe the difference between two groups with respect to a dichotomous variable or (2a) for measures that quantify the association between two quantitative variables).

(1) Outcome Measures for Two-Group Comparisons

In many meta-analyses, the goal is to synthesize the results from studies that compare or contrast two groups. The groups may be experimentally defined (e.g., a treatment and a control group created via random assignment) or may occur naturally (e.g., men and women, employees working under high- versus low-stress conditions, people/animals/plants exposed to some environmental risk factor versus those not exposed, patients versus controls).

(1a) Measures for Quantitative Variables

When the response or dependent variable assessed within the individual studies is measured on a quantitative scale, it is customary to report certain summary statistics, such as the mean and standard deviation of the observations within the two groups (in case medians, min/max values, and quartiles are reported, see conv.fivenum for a function that can be used to estimate means and standard deviations from such statistics). The data layout for a study comparing two groups with respect to such a variable is then of the form:

mean standard deviation group size
group 1 m1i sd1i n1i
group 2 m2i sd2i n2i

where m1i and m2i are the observed means of the two groups, sd1i and sd2i are the observed standard deviations, and n1i and n2i denote the number of individuals in each group.

Measures for Differences in Central Tendency

Often, interest is focused on differences between the two groups with respect to their central tendency. The raw mean difference, the standardized mean difference, and the (log transformed) ratio of means (also called the log ‘response ratio’) are useful outcome measures when meta-analyzing studies of this type.

The options for the measure argument are then:

The raw mean difference is simply \((\text{m1i}-\text{m2i})\), while the standardized mean difference is given by \((\text{m1i}-\text{m2i})/\text{sdi}\). For measure="SMD", \(\text{sdi} = \sqrt{\frac{(\text{n1i}-1)\text{sd1i}^2 + (\text{n2i}-1)\text{sd2i}^2}{\text{n1i}+\text{n2i}-2}}\) is the pooled standard deviation of the two groups (assuming homoscedasticity of the population variances). For measure="SMDH", \(\text{sdi} = \sqrt{\frac{\text{sd1i}^2 + \text{sd2i}^2}{2}}\) is the square root of the average variance (allowing for heteroscedastic population variances). Finally, for measure="SMD1" and measure="SMD1H", \(\text{sdi} = \text{sd2i}\) (note: for measure="SMD1", only sd2i needs to be specified and sd1i is ignored).

For measure="SMD", the positive bias in the standardized mean difference (i.e., in a Cohen's d value) is automatically corrected for within the function, yielding Hedges' g (Hedges, 1981). Similarly, the analogous bias correction is applied for measure="SMDH" (Bonett, 2009), measure="SMD1" (Hedges, 1981), and measure="SMD1H". With correct=FALSE, these bias corrections can be switched off.

For measure="ROM", the log is taken of the ratio of means (i.e., \(\log(\text{m1i}/\text{m2i})\)), which makes this outcome measure symmetric around 0 and results in a sampling distribution that is closer to normality. Hence, this measure cannot be computed when m1i and m2i have opposite signs (in fact, this measure is only meant to be used for ratio scale measurements, where both means should be positive anyway).

For measure="SMD", if the means and standard deviations are unknown for some studies, various other inputs can be used to recover the standardized mean differences. In the case that the standardized mean differences (Cohen's d values) are directly available (e.g., they are reported in some studies), then these can be specified via argument di. If the point-biserial correlations (between the group dummy variable and the quantitative response/dependent variable) are known, these can be specified via argument ri. If the t-statistics from an independent samples (Student's) t-test are available, these can be specified via argument ti. Note that the sign of these inputs is then taken to be the sign of the standardized mean differences. If only the two-sided p-values corresponding to the t-tests are known, one can specify those values via argument pi (which are then transformed into the t-statistics and then further into the standardized mean differences). However, since a two-sided p-value does not carry information about the sign of the test statistic (and hence neither about the standardized mean difference), the sign of the p-values (which can be negative) is used as the sign of the standardized mean differences (e.g., escalc(measure="SMD", pi=-0.018, n1i=20, n2i=20) yields a negative standardized mean difference of -0.7664). See here for a more detailed illustration of using the ti and pi arguments.

For measure="MD", one can choose between vtype="LS" (the default) and vtype="HO". The former computes the sampling variances without assuming homoscedasticity (i.e., that the true variances of the measurements are the same in group 1 and group 2 within each study), while the latter assumes homoscedasticity (equations 12.5 and 12.3 in Borenstein, 2009, respectively). For measure="SMD", one can choose between vtype="LS" (the default) for the usual large-sample approximation to compute the sampling variances (equation 8 in Hedges, 1982), vtype="LS2" to compute the sampling variances as described in Borenstein (2009; equation 12.17), vtype="UB" to compute unbiased estimates of the sampling variances (equation 9 in Hedges, 1983), vtype="AV" to compute the sampling variances with the usual large-sample approximation but plugging the sample-size weighted average of the Hedges' g values into the equation, and vtype="H0" to compute the sampling variances under the null hypothesis (that the true standardized mean differences are equal to zero). The same choices also apply to measure="SMD1". For measure="ROM", one can choose between vtype="LS" (the default) for the usual large-sample approximation to compute the sampling variances (equation 1 in Hedges et al., 1999), vtype="HO" to compute the sampling variances assuming homoscedasticity (the unnumbered equation after equation 1 in Hedges et al., 1999), vtype="AV" to compute the sampling variances assuming homoscedasticity of the coefficient of variation within each group across studies, and vtype="AVHO" to compute the sampling variances assuming homoscedasticity of the coefficient of variation for both groups across studies (see Nakagawa et al., 2023, for details on the latter two options and why they can be advantageous).

Datasets corresponding to data of this type are provided in dat.normand1999, dat.curtis1998, and dat.gibson2002.

Measures for Variability Differences

Interest may also be focused on differences between the two groups with respect to their variability. Here, the (log transformed) ratio of the coefficient of variation of the two groups (also called the coefficient of variation ratio) can be a useful measure (Nakagawa et al., 2015). If focus is solely on the variability of the measurements within the two groups, then the (log transformed) ratio of the standard deviations (also called the variability ratio) can be used (Nakagawa et al., 2015). For the latter, one only needs to specify sd1i, sd2i, n1i, and n2i. The options for the measure argument are:

Measure "CVR" is computed with \(\log\mathopen{}\left(\left(\text{sd1i}/\text{m1i}\right) \middle/ \left(\text{sd2i}/\text{m2i}\right) \right)\mathclose{}\), while "VR" is simply \(\log(\text{sd1i}/\text{sd2i})\), but note that a slight bias correction is applied for both of these measures (Nakagawa et al., 2015) unless correct=FALSE. Also, the sampling variances for measure="CVR" are computed as given by equation 12 in Nakagawa et al. (2015), but without the ‘\(-2 \rho \ldots\)’ terms, since for normally distributed data (which we assume here) the mean and variance (and transformations thereof) are independent.

Measures for Stochastic Superiority

Another way to quantify the difference between two groups is in terms of the ‘common language effect size’ (CLES) (McGraw & Wong, 1992). This measure provides an estimate of \(P(X > Y)\), that is, the probability that a randomly chosen person from the first group has a larger value on the response variable than a randomly chosen person from the second group (or in case \(X\) and \(Y\) values can be tied, we define the measure as \(P(X > Y) + \frac{1}{2} P(X = Y)\)). This measure is identical to the area under the curve (AUC) under the receiver operating characteristic (ROC) curve (e.g., for a diagnostic test or more broadly for a binary classifier) and the ‘concordance probability’ (or c-statistic) and is directly related to the \(U\) statistic from the Mann-Whitney U test (i.e., \(\text{CLES} = U / (n_1 \times n_2)\)).

If the CLES/AUC values with corresponding sampling variances (or standard errors) are known, they can be directly meta-analyzed for example using the rma.uni function. However, in practice, one is likely to encounter studies that only report CLES/AUC values and the group sizes. In this case, one can specify these values via the ai, n1i, and n2i arguments and set measure="CLES" (or equivalently measure="AUC"). If vtype="LS" (the default), the sampling variances are then computed based on Newcombe (2006) (method 4), but using (n1i-1)(n2i-1) in the denominator as suggested by Cho et al. (2019). If vtype="LS2", the sampling variances are computed based on Hanley and McNeil (1982; equations 1 and 2), again using (n1i-1)(n2i-1) in the denominator (and in the unlikely case that the proportion of tied values is known, this can be specified via argument mi, in which case the adjustment as described by Cho et al. (2019) is also applied).

Under the assumption that the data within the two groups are normally distributed (the so-called binormal model), one can also estimate the CLES/AUC values from the means and standard deviations of the two groups. For this, one sets measure="CLESN" (or equivalently measure="AUCN") and specifies the means via arguments m1i and m2i, the standard deviations via arguments sd1i and sd2i, and the group sizes via arguments n1i and n2i. If vtype="LS" (the default), the sampling variances are then computed based on the large-sample approximation derived via the delta method (equation 3 (with a correction, since the plus sign in front of the last term in braces should be a multiplication sign) and equation 4 in Goddard & Hinberg, 1990, but using n1i-1 and n2i-1 in the denominators). Computing the CLES/AUC values and corresponding sampling variances does not assume homoscedasticity of the variances in the two groups. However, when vtype="HO", then homoscedasticity is assumed (this will also affect the calculation of the CLES/AUC values themselves). As for measure="SMD", one can also specify standardized mean differences via argument di, t-statistics from an independent samples t-test via argument ti, and/or signed two-sided p-values corresponding to the t-tests via argument pi, which all can be converted into CLES/AUC values (note that this automatically assumes homoscedasticity). One can also directly specify binormal model CLES/AUC values via argument ai (but unless the corresponding sd1i and sd2i values are also specified, the sampling variances are then computed under the assumption of homoscedasticity).

(1b) Measures for Dichotomous Variables

In various fields of research (such as the health and medical sciences), the response variable measured within the individual studies is often dichotomous (binary), so that the data from a study comparing two different groups can be expressed in terms of a \(2 \times 2\) table, such as:

outcome 1 outcome 2 total
group 1 ai bi n1i
group 2 ci di n2i

where ai, bi, ci, and di denote the cell frequencies (i.e., the number of individuals falling into a particular category) and n1i and n2i are the row totals (i.e., the group sizes).

For example, in a set of randomized clinical trials, group 1 and group 2 may refer to the treatment and placebo/control group, respectively, with outcome 1 denoting some event of interest (e.g., death, complications, failure to improve under the treatment) and outcome 2 its complement. Similarly, in a set of cohort studies, group 1 and group 2 may denote those who engage in and those who do not engage in a potentially harmful behavior (e.g., smoking), with outcome 1 denoting the development of a particular disease (e.g., lung cancer) during the follow-up period. Finally, in a set of case-control studies, group 1 and group 2 may refer to those with the disease (i.e., cases) and those free of the disease (i.e., controls), with outcome 1 denoting, for example, exposure to some environmental risk factor in the past and outcome 2 non-exposure. Note that in all of these examples, the stratified sampling scheme fixes the row totals (i.e., the group sizes) by design.

A meta-analysis of studies reporting results in terms of \(2 \times 2\) tables can be based on one of several different outcome measures, including the risk ratio (also called the relative risk), the odds ratio, the risk difference, and the arcsine square root transformed risk difference (e.g., Fleiss & Berlin, 2009, Rücker et al., 2009). For any of these outcome measures, one needs to specify the cell frequencies via the ai, bi, ci, and di arguments (or alternatively, one can use the ai, ci, n1i, and n2i arguments).

The options for the measure argument are then:

Let \(\text{p1i} = \text{ai}/\text{n1i}\) and \(\text{p2i} = \text{ci}/\text{n2i}\) denote the proportion of individuals with outcome 1 in group 1 and group 2, respectively. Then the log risk ratio is computed with \(\log(\text{p1i}/\text{p2i})\), the log odds ratio with \(\log\mathopen{}\left(\left(\frac{\text{p1i}}{1-\text{p1i}}\right) \middle/ \left(\frac{\text{p2i}}{1-\text{p2i}}\right) \right)\mathclose{}\), the risk difference with \(\text{p1i}-\text{p2i}\), and the arcsine square root transformed risk difference with \(\text{asin}(\sqrt{\text{p1i}})-\text{asin}(\sqrt{\text{p2i}})\). See Yusuf et al. (1985) for the computation of the log odds ratio when measure="PETO". Note that the log is taken of the risk ratio and the odds ratio, which makes these outcome measures symmetric around 0 and results in corresponding sampling distributions that are closer to normality. Also, when multiplied by 2, the arcsine square root transformed risk difference is identical to Cohen's h (Cohen, 1988). For all of these measures, a positive value indicates that the proportion of individuals with outcome 1 is larger in group 1 compared to group 2.

Cell entries with a zero count can be problematic, especially for the risk ratio and the odds ratio. Adding a small constant to the cells of the \(2 \times 2\) tables is a common solution to this problem. When to="only0" (the default), the value of add (the default is 1/2; but see ‘Note’) is added to each cell of those \(2 \times 2\) tables with at least one cell equal to 0. When to="all", the value of add is added to each cell of all \(2 \times 2\) tables. When to="if0all", the value of add is added to each cell of all \(2 \times 2\) tables, but only when there is at least one \(2 \times 2\) table with a zero cell. Setting to="none" or add=0 has the same effect: No adjustment to the observed table frequencies is made. Depending on the outcome measure and the data, this may lead to division by zero (when this occurs, the resulting value is recoded to NA). Also, studies where ai=ci=0 or bi=di=0 may be considered to be uninformative about the size of the effect and dropping such studies has sometimes been recommended (Higgins et al., 2019). This can be done by setting drop00=TRUE. The values for such studies will then be set to NA (i.e., missing).

Datasets corresponding to data of this type are provided in dat.bcg, dat.collins1985a, dat.collins1985b, dat.egger2001, dat.hine1989, dat.laopaiboon2015, dat.lee2004, dat.li2007, dat.linde2005, dat.nielweise2007, and dat.yusuf1985.

If the \(2 \times 2\) table is not available (or cannot be reconstructed, for example with the conv.2x2 function) for a study, but the odds ratio and the corresponding confidence interval is reported, one can easily transform these values into the corresponding log odds ratio and sampling variance (and combine such a study with those that do report \(2 \times 2\) table data). See the conv.wald function and here for an illustration/discussion of this.

(1c) Measures for Event Counts

In medical and epidemiological studies comparing two different groups (e.g., treated versus untreated patients, exposed versus unexposed individuals), results are sometimes reported in terms of event counts (i.e., the number of events, such as strokes or myocardial infarctions) over a certain period of time. Data of this type are also referred to as ‘person-time data’. Assume that the studies report data in the form:

number of events total person-time
group 1 x1i t1i
group 2 x2i t2i

where x1i and x2i denote the number of events in the first and the second group, respectively, and t1i and t2i the corresponding total person-times at risk. Often, the person-time is measured in years, so that t1i and t2i denote the total number of follow-up years in the two groups.

This form of data is fundamentally different from what was described in the previous section, since the total follow-up time may differ even for groups of the same size and the individuals studied may experience the event of interest multiple times. Hence, different outcome measures than the ones described in the previous section need to be considered when data are reported in this format. These include the incidence rate ratio, the incidence rate difference, and the square root transformed incidence rate difference (Bagos & Nikolopoulos, 2009; Rothman et al., 2008). For any of these outcome measures, one needs to specify the total number of events via the x1i and x2i arguments and the corresponding total person-time values via the t1i and t2i arguments.

The options for the measure argument are then:

Let \(\text{ir1i} = \text{x1i}/\text{t1i}\) and \(\text{ir2i} = \text{x2i}/\text{t2i}\) denote the observed incidence rates in each group. Then the log incidence rate ratio is computed with \(\log(\text{ir1i}/\text{ir2i})\), the incidence rate difference with \(\text{ir1i}-\text{ir2i}\), and the square root transformed incidence rate difference with \(\sqrt{\text{ir1i}}-\sqrt{\text{ir2i}}\). Note that the log is taken of the incidence rate ratio, which makes this outcome measure symmetric around 0 and results in a sampling distribution that is closer to normality.

Studies with zero events in one or both groups can be problematic, especially for the incidence rate ratio. Adding a small constant to the number of events is a common solution to this problem. When to="only0" (the default), the value of add (the default is 1/2; but see ‘Note’) is added to x1i and x2i only in the studies that have zero events in one or both groups. When to="all", the value of add is added to x1i and x2i in all studies. When to="if0all", the value of add is added to x1i and x2i in all studies, but only when there is at least one study with zero events in one or both groups. Setting to="none" or add=0 has the same effect: No adjustment to the observed number of events is made. Depending on the outcome measure and the data, this may lead to division by zero (when this occurs, the resulting value is recoded to NA). Like for \(2 \times 2\) table data, studies where x1i=x2i=0 may be considered to be uninformative about the size of the effect and dropping such studies has sometimes been recommended. This can be done by setting drop00=TRUE. The values for such studies will then be set to NA.

Datasets corresponding to data of this type are provided in dat.hart1999 and dat.nielweise2008.

(1d) Transforming SMDs to ORs and Vice-Versa

In some meta-analyses, one may encounter studies that contrast two groups with respect to a quantitative response variable (case 1a above) and other studies that contrast the same two groups with respect to a dichotomous variable (case 2b above). If both types of studies are to be combined in the same analysis, one needs to compute the same outcome measure across all studies.

For this, one may need to transform standardized mean differences into log odds ratios (e.g., Cox & Snell, 1989; Chinn, 2000; Hasselblad & Hedges, 1995; Sánchez-Meca et al., 2003). Here, the data need to be specified as described under (1a) and the options for the measure argument are then:

Both of these transformations provide an estimate of the log odds ratio, the first assuming that the responses within the two groups are normally distributed, while the second assumes that the responses follow logistic distributions.

Alternatively, assuming that the dichotomous outcome in a \(2 \times 2\) table is actually a dichotomized version of the responses on an underlying quantitative scale, it is also possible to estimate the standardized mean difference based on \(2 \times 2\) table data, using either the probit transformed risk difference or a transformation of the odds ratio (e.g., Cox & Snell, 1989; Chinn, 2000; Hasselblad & Hedges, 1995; Sánchez-Meca et al., 2003). Here, the data need to be specified as described under (1b) and the options for the measure argument are then:

All of these transformations provide an estimate of the standardized mean difference, the first two assuming that the responses on the underlying quantitative scale are normally distributed, while the third assumes that the responses follow logistic distributions.

A dataset illustrating the combined analysis of standardized mean differences and probit transformed risk differences is provided in dat.gibson2002.

(2) Outcome Measures for Variable Association

Meta-analyses are often used to synthesize studies that examine the direction and strength of the association between two variables measured concurrently and/or without manipulation by experimenters. In this section, a variety of outcome measures will be discussed that may be suitable for a meta-analysis with this purpose. We can distinguish between measures that are applicable when both variables are measured on quantitative scales, when both variables measured are dichotomous, and when the two variables are of mixed types.

(2a) Measures for Two Quantitative Variables

The (Pearson or product-moment) correlation coefficient quantifies the direction and strength of the (linear) relationship between two quantitative variables and is therefore frequently used as the outcome measure for meta-analyses. Two alternative measures are a bias-corrected version of the correlation coefficient and Fisher's r-to-z transformed correlation coefficient.

For these measures, one needs to specify ri, the vector with the raw correlation coefficients, and ni, the corresponding sample sizes. The options for the measure argument are then:

If the correlation coefficient is unknown for some studies, but the t-statistics (i.e., \(t_i = r_i \sqrt{n_i - 2} / \sqrt{1 - r_i^2}\)) are available for those studies (for the standard test of \(\text{H}_0{:}\; \rho_i = 0\)), one can specify those values via argument ti, which are then transformed into the corresponding correlation coefficients within the function (the sign of the t-statistics is then taken to be the sign of the correlations). If only the two-sided p-values corresponding to the t-tests are known, one can specify those values via argument pi. However, since a two-sided p-value does not carry information about the sign of the test statistic (and hence neither about the correlation), the sign of the p-values (which can be negative) is used as the sign of the correlation coefficients (e.g., escalc(measure="COR", pi=-0.07, ni=30) yields a negative correlation of -0.3354).

For measure="COR" and measure="UCOR", one can choose between vtype="LS" (the default) for the usual large-sample approximation to compute the sampling variances (i.e., plugging the (biased-corrected) correlation coefficients into equation 12.27 in Borenstein, 2009) and vtype="AV" to compute the sampling variances with the usual large-sample approximation but plugging the sample-size weighted average of the (bias-corrected) correlation coefficients into the equation. For measure="COR", one can also choose vtype="H0" to compute the sampling variances under the null hypothesis (that the true correlations are equal to zero). For measure="UCOR", one can also choose vtype="UB" to compute unbiased estimates of the sampling variances (see Hedges, 1989, but using the exact equation instead of the approximation).

Datasets corresponding to data of this type are provided in dat.mcdaniel1994 and dat.molloy2014.

For meta-analyses involving multiple (dependent) correlation coefficients extracted from the same sample, see also the rcalc function.

(2b) Measures for Two Dichotomous Variables

When the goal of a meta-analysis is to examine the relationship between two dichotomous variables, the data for each study can again be presented in the form of a \(2 \times 2\) table, except that there may not be a clear distinction between the grouping variable and the outcome variable. Moreover, the table may be a result of cross-sectional (i.e., multinomial) sampling, where none of the table margins (except the total sample size) are fixed by the study design.

In particular, assume that the data of interest for a particular study are of the form:

variable 2, outcome + variable 2, outcome - total
variable 1, outcome + ai bi n1i
variable 1, outcome - ci di n2i

where ai, bi, ci, and di denote the cell frequencies (i.e., the number of individuals falling into a particular category) and n1i and n2i are the row totals.

The phi coefficient and the odds ratio are commonly used measures of association for \(2 \times 2\) table data (e.g., Fleiss & Berlin, 2009). The latter is particularly advantageous, as it is directly comparable to values obtained from stratified sampling (as described earlier). Yule's Q and Yule's Y (Yule, 1912) are additional measures of association for \(2 \times 2\) table data (although they are not typically used in meta-analyses). Finally, assuming that the two dichotomous variables are actually dichotomized versions of the responses on two underlying quantitative scales (and assuming that the two variables follow a bivariate normal distribution), it is also possible to estimate the correlation between the two quantitative variables using the tetrachoric correlation coefficient (Pearson, 1900; Kirk, 1973).

For any of these outcome measures, one needs to specify the cell frequencies via the ai, bi, ci, and di arguments (or alternatively, one can use the ai, ci, n1i, and n2i arguments). The options for the measure argument are then:

There are also measures "ZPHI" and "ZTET" for applying Fisher's r-to-z transformation to these measures. This may be useful when combining these with other types of correlation coefficients that were r-to-z transformed. However, note that the r-to-z transformation is not a variance-stabilizing transformation for these measures.

Tables with one or more zero counts are handled as described earlier. For measure="PHI", one must indicate via vtype="ST" or vtype="CS" whether the data for the studies were obtained using stratified or cross-sectional (i.e., multinomial) sampling, respectively (it is also possible to specify an entire vector for the vtype argument in case the sampling scheme differed for the various studies).

A dataset corresponding to data of this type is provided in dat.bourassa1996.

(2d) Measures for Mixed Variable Types

We can also consider outcome measures that can be used to describe the relationship between two variables, where one variable is dichotomous and the other variable measures some quantitative characteristic. In that case, it is likely that study authors again report summary statistics, such as the mean and standard deviation of the measurements within the two groups (defined by the dichotomous variable). Based on this information, one can compute the point-biserial correlation coefficient (Tate, 1954) as a measure of association between the two variables. If the dichotomous variable is actually a dichotomized version of the responses on an underlying quantitative scale (and assuming that the two variables follow a bivariate normal distribution), it is also possible to estimate the correlation between the two variables using the biserial correlation coefficient (Pearson, 1909; Soper, 1914; Jacobs & Viechtbauer, 2017).

Here, one again needs to specify m1i and m2i for the observed means of the two groups, sd1i and sd2i for the observed standard deviations, and n1i and n2i for the number of individuals in each group. The options for the measure argument are then:

There are also measures "ZPB" and "ZBIS" for applying Fisher's r-to-z transformation to these measures. This may be useful when combining these with other types of correlation coefficients that were r-to-z transformed. However, note that the r-to-z transformation is not a variance-stabilizing transformation for these measures.

If the means and standard deviations are unknown for some studies, one can also use arguments di, ri, ti, or pi to specify standardized mean differences (Cohen's d values), point-biserial correlations, t-statistics from an independent samples t-test, or signed p-values for the t-test, respectively, as described earlier under (1a) (together with the group sizes, these are sufficient statistics for computing the (point-)biserial correlation coefficients).

For measure="RPB", one must indicate via vtype="ST" or vtype="CS" whether the data for the studies were obtained using stratified or cross-sectional (i.e., multinomial) sampling, respectively (it is also possible to specify an entire vector for the vtype argument in case the sampling scheme differed for the various studies).

(3) Outcome Measures for Individual Groups

In this section, outcome measures will be described which may be useful when the goal of a meta-analysis is to synthesize studies that characterize some property of individual groups. We will again distinguish between measures that are applicable when the characteristic assessed is a quantitative variable, a dichotomous variable, or when the characteristic represents an event count.

(3a) Measures for Quantitative Variables

The goal of a meta-analysis may be to characterize individual groups, where the response, characteristic, or dependent variable assessed in the individual studies is measured on some quantitative scale. In the simplest case, the raw mean for the quantitative variable is reported for each group, which then becomes the observed outcome for the meta-analysis. Here, one needs to specify mi, sdi, and ni for the observed means, the observed standard deviations, and the sample sizes, respectively. One can also compute the ‘single-group standardized mean’, where the mean is divided by the standard deviation (when first subtracting some fixed constant from each mean, then this is the ‘single-group standardized mean difference’). For ratio scale measurements, the log transformed mean or the log transformed coefficient of variation (with bias correction) may also be of interest (Nakagawa et al., 2015). If focus is solely on the variability of the measurements, then the log transformed standard deviation (with bias correction) is a useful measure (Nakagawa et al., 2015; Raudenbush & Bryk, 1987). For the latter, one only needs to specify sdi and ni.

The options for the measure argument are:

Note that sdi is used to specify the standard deviations of the observed values of the response, characteristic, or dependent variable and not the standard errors of the means. Also, the sampling variances for measure="CVLN" are computed as given by equation 27 in Nakagawa et al. (2015), but without the ‘\(-2 \rho \ldots\)’ term, since for normally distributed data (which we assume here) the mean and variance (and transformations thereof) are independent.

(3b) Measures for Dichotomous Variables

A meta-analysis may also be conducted to aggregate studies that provide data about individual groups with respect to a dichotomous dependent variable. Here, one needs to specify xi and ni, denoting the number of individuals experiencing the event of interest and the total number of individuals within each study, respectively. Instead of specifying ni, one can use mi to specify the number of individuals that do not experience the event of interest (i.e., mi=ni-xi). The options for the measure argument are then:

However, for reasons discussed in Schwarzer et al. (2019) and Röver and Friede (2022), the use of double arcsine transformed proportions for a meta-analysis is not recommended.

Zero cell entries can be problematic for certain outcome measures. When to="only0" (the default), the value of add (the default is 1/2; but see ‘Note’) is added to xi and mi only for studies where xi or mi is equal to 0. When to="all", the value of add is added to xi and mi in all studies. When to="if0all", the value of add is added in all studies, but only when there is at least one study with a zero value for xi or mi. Setting to="none" or add=0 has the same effect: No adjustment to the observed values is made. Depending on the outcome measure and the data, this may lead to division by zero (when this occurs, the resulting value is recoded to NA).

Datasets corresponding to data of this type are provided in dat.pritz1997, dat.debruin2009, and dat.hannum2020.

(3c) Measures for Event Counts

Various measures can be used to characterize individual groups when the dependent variable assessed is an event count. Here, one needs to specify xi and ti, denoting the number of events that occurred and the total person-times at risk, respectively. The options for the measure argument are then:

Measures "IR" and "IRLN" can also be used when meta-analyzing standardized incidence ratios (SIRs), where the observed number of events is divided by the expected number of events. In this case, arguments xi and ti are used to specify the observed and expected number of events in the studies. Since SIRs are not symmetric around 1, it is usually more appropriate to meta-analyze the log transformed SIRs (i.e., using measure "IRLN"), which are symmetric around 0.

Studies with zero events can be problematic, especially for the log transformed incidence rate. Adding a small constant to the number of events is a common solution to this problem. When to="only0" (the default), the value of add (the default is 1/2; but see ‘Note’) is added to xi only in the studies that have zero events. When to="all", the value of add is added to xi in all studies. When to="if0all", the value of add is added to xi in all studies, but only when there is at least one study with zero events. Setting to="none" or add=0 has the same effect: No adjustment to the observed number of events is made. Depending on the outcome measure and the data, this may lead to division by zero (when this occurs, the resulting value is recoded to NA).

(4) Outcome Measures for Change or Matched Pairs

The purpose of a meta-analysis may be to assess the amount of change within individual groups (e.g., before and after a treatment or under two different treatments) or when dealing with matched pairs designs.

(4a) Measures for Quantitative Variables

When the response or dependent variable assessed in the individual studies is measured on some quantitative scale, the raw mean change, standardized versions thereof, the common language effect size (area under the curve), or the (log transformed) ratio of means (log response ratio) can be used as outcome measures (Becker, 1988; Gibbons et al., 1993; Lajeunesse, 2011; Morris, 2000). Here, one needs to specify m1i and m2i, the observed means at the two measurement occasions, sd1i and sd2i for the corresponding observed standard deviations, ri for the correlation between the measurements at the two measurement occasions, and ni for the sample size. The options for the measure argument are then:

The raw mean change is simply \(\text{m1i}-\text{m2i}\), while the standardized mean change is given by \((\text{m1i}-\text{m2i})/\text{sdi}\). For measure="SMCC", \(\text{sdi} = \sqrt{\text{sd1i}^2 + \text{sd2i}^2 - 2\times\text{ri}\times\text{sd1i}\times\text{sd2i}}\) is the standard deviation of the change scores, for measure="SMCR" and measure="SMCRH", \(\text{sdi} = \text{sd1i}\), and for measure="SMCRP" and measure="SMCRPH", \(\text{sdi} = \sqrt{\frac{\text{sd1i}^2 + \text{sd2i}^2}{2}}\) is the square root of the average variance. See also Morris and DeShon (2002) for a thorough discussion of the difference between the "SMCC" and "SMCR" change score measures. All of these measures are also applicable for matched pairs designs (subscripts 1 and 2 then simply denote the first and second group that are formed by the matching).

In practice, one often has a mix of information available from the individual studies to compute these measures. In particular, if m1i and m2i are unknown, but the raw mean change is directly reported in a particular study, then one can set m1i to that value and m2i to 0 (making sure that the raw mean change was computed as m1i-m2i within that study and not the other way around). Also, for measures "MC" and "SMCC", if sd1i, sd2i, and ri are unknown, but the standard deviation of the change scores is directly reported, then one can set sd1i to that value and both sd2i and ri to 0. For measure "SMCR", argument sd2i is actually not needed, as the standardization is only based on sd1i (Becker, 1988; Morris, 2000), which is usually the pre-test standard deviation (if the post-test standard deviation should be used, then set sd1i to that). Finally, for measure="SMCC", one can also directly specify standardized mean change values via argument di or the t-statistics from a paired samples t-test or the corresponding two-sided p-values via argument ti or pi, respectively (which are then transformed into the corresponding standardized mean change values within the function). The sign of the p-values (which can be negative) is used as the sign of the standardized mean change values (e.g., escalc(measure="SMCC", pi=-0.018, ni=50) yields a negative standardized mean change value of -0.3408).

Finally, interest may also be focused on differences in the variability of the measurements at the two measurement occasions (or between the two matched groups). Here, the (log transformed) ratio of the coefficient of variation (also called the coefficient of variation ratio) can be a useful measure (Nakagawa et al., 2015). If focus is solely on the variability of the measurements, then the (log transformed) ratio of the standard deviations (also called the variability ratio) can be used (Nakagawa et al., 2015). For the latter, one only needs to specify sd1i, sd2i, ni, and ri. The options for the measure argument are:

The definitions of these measures are the same as given in Nakagawa et al. (2015) but are here computed for two sets of dependent measurements. Hence, the computation of the sampling variances are adjusted to take the correlation between the measurements into consideration.

(4b) Measures for Dichotomous Variables

The data for a study examining change in a dichotomous variable gives rise to a paired \(2 \times 2\) table, which is of the form:

trt 2 outcome 1 trt 2 outcome 2
trt 1 outcome 1   ai bi
trt 1 outcome 2   ci di

where ai, bi, ci, and di denote the cell frequencies. Note that ‘trt1’ and ‘trt2’ may be applied to a single group of subjects or to matched pairs of subjects. Also, ‘trt1’ and ‘trt2’ might refer to two different time points (e.g., before and after a treatment). In any case, the data from such a study can be rearranged into a marginal table of the form:

outcome 1 outcome 2
trt 1 ai+bi ci+di
trt 2 ai+ci bi+di

which is of the same form as a \(2 \times 2\) table that would arise in a study comparing/contrasting two independent groups.

The options for the measure argument that will compute outcome measures based on the marginal table are:

See Becker and Balagtas (1993), Curtin et al. (2002), Elbourne et al. (2002), Fagerland et al. (2014), May and Johnson (1997), Newcombe (1998), Stedman et al. (2011), and Zou (2007) for discussions of these measures.

The options for the measure argument that will compute outcome measures based on the paired table are:

See Curtin et al. (2002) and Zou (2007) for discussions of these measures.

If only marginal tables are available, then another possibility is to compute the marginal log odds ratios based on these table directly. However, for the correct computation of the sampling variances, the correlations (phi coefficients) from the paired tables must be known (or ‘guestimated’). To use this approach, set measure="MPORM" and use argument ri to specify the correlation coefficients. Instead of specifying ri, one can use argument pi to specify the proportions (or ‘guestimates’ thereof) of individuals (or pairs) that experienced the outcome of interest (i.e., ‘outcome1’ in the paired \(2 \times 2\) table) under both treatments (i.e., pi=ai/(ai+bi+ci+di)). Based on these proportions, the correlation coefficients are then back-calculated and used to compute the correct sampling variances. Note that the values in the marginal tables put constraints on the possible values for ri and pi. If a specified value for ri or pi is not feasible under a given table, the corresponding sampling variance will be NA.

(5) Other Outcome Measures for Meta-Analyses

Other outcome measures are sometimes used for meta-analyses that do not directly fall into the categories above. These are described in this section.

Cronbach's alpha and Transformations Thereof

Meta-analytic methods can also be used to aggregate Cronbach's alpha values from multiple studies. This is usually referred to as a ‘reliability generalization meta-analysis’ (Vacha-Haase, 1998). Here, one needs to specify ai, mi, and ni for the observed alpha values, the number of items/replications/parts of the measurement instrument, and the sample sizes, respectively. One can either directly analyze the raw Cronbach's alpha values or transformations thereof (Bonett, 2002, 2010; Hakstian & Whalen, 1976). The options for the measure argument are then:

Note that the transformations implemented here are slightly different from the ones described by Hakstian and Whalen (1976) and Bonett (2002). In particular, for "AHW", the transformation \(1-(1-\text{ai})^{1/3}\) is used, while for "ABT", the transformation \(-\log(1-\text{ai})\) is used. This ensures that the transformed values are monotonically increasing functions of \(\text{ai}\).

A dataset corresponding to data of this type is provided in dat.bonett2010.

Partial and Semi-Partial Correlations

Aloe and Becker (2012), Aloe and Thompson (2013), and Aloe (2014) describe the use of partial and semi-partial correlation coefficients for meta-analyzing the results from regression models (when the focus is on a common regression coefficient of interest across studies). To compute these measures, one needs to specify ti for the test statistics (i.e., t-tests) of the ‘focal’ regression coefficient of interest, ni for the sample sizes of the studies, mi for the total number of predictors in the regression models (counting the focal predictor of interest, but not the intercept term), and r2i for the \(R^2\) values of the regression models (the latter is only needed when measure="SPCOR" or measure="ZSPCOR"). The options for the measure argument are then:

Note that the signs of the (semi-)partial correlation coefficients is determined based on the signs of the values specified via the ti argument. Also, while the Fisher transformation can be applied to both measures, it is only a variance-stabilizing transformation for partial correlation coefficients.

If the test statistic (i.e., t-test) of the regression coefficient of interest is unknown for some studies, but the two-sided p-values corresponding to the t-tests are known, one can specify those values via argument pi. However, since a two-sided p-value does not carry information about the sign of the test statistic (and hence neither about the correlation), the sign of the p-values (which can be negative) is used as the sign of the correlation coefficients (e.g., escalc(measure="PCOR", pi=-0.07, mi=5, ni=30) yields a negative partial correlation of -0.3610).

In the rare case that the (semi-)partial correlations are known for some of the studies, then these can be directly specified via the ri argument. This can be useful, for example, when \(\eta^2_p\) (i.e., partial eta squared) is known for the regression coefficient of interest, since the square root thereof is identical to the absolute value of the partial correlation (although the correct sign then still needs to be reconstructed based on other information).

A dataset corresponding to data of this type is provided in dat.aloe2013.

Coefficients of Determination

One can in principle also meta-analyze coefficients of determination (i.e., \(R^2\) values / R-squared values) obtained from a series of linear regression models (however, see the caveat mentioned below). For this, one needs to specify r2i for the \(R^2\) values of the regression models, ni for the sample sizes of the studies, and mi for the number of predictors in the regression models (not counting the intercept term). The options for the measure argument are then:

If the \(R^2\) values are unknown for some studies, but the F-statistics (for the omnibus test of the regression coefficients) are available, one can specify those values via argument fi, which are then transformed into the corresponding \(R^2\) values within the function. If only the p-values corresponding to the F-tests are known, one can specify those values via argument pi (which are then transformed into the F-statistics and then further into the \(R^2\) values).

For measure="R2", one can choose to compute the sampling variances with vtype="LS" (the default) for the large-sample approximation given by equation 27.88 in Kendall and Stuart (1979), vtype="LS2" for the large-sample approximation given by equation 27.87, or vtype="AV" and vtype="AV2" which use the same approximations but plugging the sample-size weighted average of the \(R^2\) values into the equations. For measure="ZR2", the variance-stabilizing transformation \(\frac{1}{2} \log\mathopen{}\left(\frac{1+\sqrt{\text{r2i}}}{1-\sqrt{\text{r2i}}}\right)\mathclose{}\) is used (see Olkin & Finn, 1995, but with the additional \(\frac{1}{2}\) factor), which uses \(1/\text{ni}\) as the large-sample approximation to the sampling variances. The equations used for these measures were derived under the assumption that the values of the outcome variable and the predictors were sampled from a multivariate normal distribution within each study (sometimes called ‘random-X regression’) and that the sample sizes of the studies are large. Moreover, the equations assume that the true \(R^2\) values are non-zero.

For the case where the predictor values are treated as fixed (sometimes called ‘fixed-X regression’), one can use measures "R2F" and "ZR2F". Here, the sampling variances of the \(R^2\) values are computed based on the known relationship between the non-central F-distribution and its non-centrality parameter (which in turn is a function of the true \(R^2\)). However, note that the r-to-z transformation is not a variance-stabilizing transformation for this case.

Given that observed \(R^2\) values cannot be negative, there is no possibility for values to cancel each other out and hence it is guaranteed that the pooled estimate is positive. Hence, a meta-analysis of \(R^2\) values cannot be used to test if the pooled estimate is different from zero (it is by construction as long as the number of studies is sufficiently large).

Relative Excess Heterozygosity

Ziegler et al. (2011) describe the use of meta-analytic methods to examine deviations from the Hardy-Weinberg equilibrium across multiple studies. The relative excess heterozygosity (REH) is the proposed measure for such a meta-analysis, which can be computed by setting measure="REH". Here, one needs to specify ai for the number of individuals with homozygous dominant alleles, bi for the number of individuals with heterozygous alleles, and ci for the number of individuals with homozygous recessives alleles.

Note that the log is taken of the REH values, which makes this outcome measure symmetric around 0 and results in a sampling distribution that is closer to normality.

A dataset corresponding to data of this type is provided in dat.frank2008.

(6) Converting a Data Frame to an 'escalc' Object

The function can also be used to convert a regular data frame to an ‘escalc’ object. One simply sets the measure argument to one of the options described above (or to measure="GEN" for a generic outcome measure not further specified) and passes the observed effect sizes or outcomes via the yi argument and the corresponding sampling variances via the vi argument (or the standard errors via the sei argument) to the function.

Other Arguments

Argument slab can be used to specify (study) labels for the effect sizes or outcomes. These labels are passed on to other functions and used as needed (e.g., for labeling the studies in a forest plot). Note that missing values in the study labels are not allowed.

The flip argument, when set to TRUE, can be used to flip the sign of the effect sizes or outcomes. This can also be a logical vector to indicate for which studies the sign should be flipped. The argument can also be a numeric vector to specify a multiplier for the effect sizes or outcomes (the corresponding sampling variances are adjusted accordingly).

The subset argument can be used to select the studies that will be included in the data frame returned by the function. On the other hand, the include argument simply selects for which studies the measure will be computed (if it shouldn't be computed for all of them).

Value

An object of class c("escalc","data.frame"). The object is a data frame containing the following components:

yi

vector with the observed effect sizes or outcomes.

vi

vector with the corresponding sampling variances.

If a data frame was specified via the data argument and append=TRUE, then variables yi and vi are appended to this data frame. Note that the var.names argument actually specifies the names of these two variables ("yi" and "vi" are the defaults).

If the data frame already contains two variables with names as specified by the var.names argument, the values for these two variables will be overwritten when replace=TRUE (which is the default). By setting replace=FALSE, only values that are NA will be replaced.

The object is formatted and printed with the print function. The summary function can be used to obtain confidence intervals for the individual outcomes. See methods.escalc for some additional method functions for "escalc" objects.

With the aggregate function, one can aggregate multiple effect sizes or outcomes belonging to the same study (or some other clustering variable) into a single combined effect size or outcome.

Note

The variable names specified under var.names should be syntactically valid variable names. If necessary, they are adjusted so that they are.

Although the default value for add is 1/2, for certain measures the use of such a bias correction makes little sense and for these measures, the function internally sets add=0. This applies to the following measures: "AS", "PHI", "ZPHI", "RTET", "ZTET", "IRSD", "PAS", "PFT", "IRS", and "IRFT". One can still force the use of the bias correction by explicitly setting the add argument to some non-zero value when calling the function.

Author(s)

Wolfgang Viechtbauer (wvb@metafor-project.org, https://www.metafor-project.org).

References

Aloe, A. M. (2014). An empirical investigation of partial effect sizes in meta-analysis of correlational data. Journal of General Psychology, 141(1), 47–64. ⁠https://doi.org/10.1080/00221309.2013.853021⁠

Aloe, A. M., & Becker, B. J. (2012). An effect size for regression predictors in meta-analysis. Journal of Educational and Behavioral Statistics, 37(2), 278–297. ⁠https://doi.org/10.3102/1076998610396901⁠

Aloe, A. M., & Thompson, C. G. (2013). The synthesis of partial effect sizes. Journal of the Society for Social Work and Research, 4(4), 390–405. ⁠https://doi.org/10.5243/jsswr.2013.24⁠

Bagos, P. G., & Nikolopoulos, G. K. (2009). Mixed-effects Poisson regression models for meta-analysis of follow-up studies with constant or varying durations. The International Journal of Biostatistics, 5(1). ⁠https://doi.org/10.2202/1557-4679.1168⁠

Becker, B. J. (1988). Synthesizing standardized mean-change measures. British Journal of Mathematical and Statistical Psychology, 41(2), 257–278. ⁠https://doi.org/10.1111/j.2044-8317.1988.tb00901.x⁠

Becker, M. P., & Balagtas, C. C. (1993). Marginal modeling of binary cross-over data. Biometrics, 49(4), 997–1009. ⁠https://doi.org/10.2307/2532242⁠

Bonett, D. G. (2002). Sample size requirements for testing and estimating coefficient alpha. Journal of Educational and Behavioral Statistics, 27(4), 335–340. ⁠https://doi.org/10.3102/10769986027004335⁠

Bonett, D. G. (2008). Confidence intervals for standardized linear contrasts of means. Psychological Methods, 13(2), 99–109. ⁠https://doi.org/10.1037/1082-989X.13.2.99⁠

Bonett, D. G. (2009). Meta-analytic interval estimation for standardized and unstandardized mean differences. Psychological Methods, 14(3), 225–238. ⁠https://doi.org/10.1037/a0016619⁠

Bonett, D. G. (2010). Varying coefficient meta-analytic methods for alpha reliability. Psychological Methods, 15(4), 368–385. ⁠https://doi.org/10.1037/a0020142⁠

Borenstein, M. (2009). Effect sizes for continuous data. In H. Cooper, L. V. Hedges, & J. C. Valentine (Eds.), The handbook of research synthesis and meta-analysis (2nd ed., pp. 221–235). New York: Russell Sage Foundation.

Chinn, S. (2000). A simple method for converting an odds ratio to effect size for use in meta-analysis. Statistics in Medicine, 19(22), 3127–3131. ⁠https://doi.org/10.1002/1097-0258(20001130)19:22<3127::aid-sim784>3.0.co;2-m⁠

Cho, H., Matthews, G. J., & Harel, O. (2019). Confidence intervals for the area under the receiver operating characteristic curve in the presence of ignorable missing data. International Statistical Review, 87(1), 152–177. ⁠https://doi.org/10.1111/insr.12277⁠

Cohen, J. (1988). Statistical power analysis for the behavioral sciences (2nd ed.). Hillsdale, NJ: Lawrence Erlbaum Associates.

Cousineau, D. (2020). Approximating the distribution of Cohen's d_p in within-subject designs. The Quantitative Methods for Psychology, 16(4), 418–421. ⁠https://doi.org/10.20982/tqmp.16.4.p418⁠

Cox, D. R., & Snell, E. J. (1989). Analysis of binary data (2nd ed.). London: Chapman & Hall.

Curtin, F., Elbourne, D., & Altman, D. G. (2002). Meta-analysis combining parallel and cross-over clinical trials. II: Binary outcomes. Statistics in Medicine, 21(15), 2145–2159. ⁠https://doi.org/10.1002/sim.1206⁠

Elbourne, D. R., Altman, D. G., Higgins, J. P. T., Curtin, F., Worthington, H. V., & Vail, A. (2002). Meta-analyses involving cross-over trials: Methodological issues. International Journal of Epidemiology, 31(1), 140–149. ⁠https://doi.org/10.1093/ije/31.1.140⁠

Fagerland, M. W., Lydersen, S., & Laake, P. (2014). Recommended tests and confidence intervals for paired binomial proportions. Statistics in Medicine, 33(16), 2850–2875. ⁠https://doi.org/10.1002/sim.6148⁠

Fisher, R. A. (1921). On the “probable error” of a coefficient of correlation deduced from a small sample. Metron, 1, 1–32. ⁠http://hdl.handle.net/2440/15169⁠

Fleiss, J. L., & Berlin, J. (2009). Effect sizes for dichotomous data. In H. Cooper, L. V. Hedges, & J. C. Valentine (Eds.), The handbook of research synthesis and meta-analysis (2nd ed., pp. 237–253). New York: Russell Sage Foundation.

Freeman, M. F., & Tukey, J. W. (1950). Transformations related to the angular and the square root. Annals of Mathematical Statistics, 21(4), 607–611. ⁠https://doi.org/10.1214/aoms/1177729756⁠

Gibbons, R. D., Hedeker, D. R., & Davis, J. M. (1993). Estimation of effect size from a series of experiments involving paired comparisons. Journal of Educational Statistics, 18(3), 271–279. ⁠https://doi.org/10.3102/10769986018003271⁠

Goddard, M. J., & Hinberg, I. (1990). Receiver operator characteristic (ROC) curves and non‐normal data: An empirical study. Statistics in Medicine, 9(3), 325–337. ⁠https://doi.org/10.1002/sim.4780090315⁠

Hakstian, A. R., & Whalen, T. E. (1976). A k-sample significance test for independent alpha coefficients. Psychometrika, 41(2), 219–231. ⁠https://doi.org/10.1007/BF02291840⁠

Hanley, J. A., & McNeil, B. J. (1982). The meaning and use of the area under a receiver operating characteristic (ROC) curve. Radiology, 143(1), 29–36. ⁠https://doi.org/10.1148/radiology.143.1.7063747⁠

Hasselblad, V., & Hedges, L. V. (1995). Meta-analysis of screening and diagnostic tests. Psychological Bulletin, 117(1), 167–178. ⁠https://doi.org/10.1037/0033-2909.117.1.167⁠

Hedges, L. V. (1981). Distribution theory for Glass's estimator of effect size and related estimators. Journal of Educational Statistics, 6(2), 107–128. ⁠https://doi.org/10.3102/10769986006002107⁠

Hedges, L. V. (1982). Estimation of effect size from a series of independent experiments. Psychological Bulletin, 92(2), 490–499. ⁠https://doi.org/10.1037/0033-2909.92.2.490⁠

Hedges, L. V. (1983). A random effects model for effect sizes. Psychological Bulletin, 93(2), 388–395. ⁠https://doi.org/10.1037/0033-2909.93.2.388⁠

Hedges, L. V. (1989). An unbiased correction for sampling error in validity generalization studies. Journal of Applied Psychology, 74(3), 469–477. ⁠https://doi.org/10.1037/0021-9010.74.3.469⁠

Hedges, L. V., Gurevitch, J., & Curtis, P. S. (1999). The meta-analysis of response ratios in experimental ecology. Ecology, 80(4), 1150–1156. ⁠https://doi.org/10.1890/0012-9658(1999)080[1150:TMAORR]2.0.CO;2⁠

Higgins, J. P. T., Thomas, J., Chandler, J., Cumpston, M., Li, T., Page, M. J., & Welch, V. A. (Eds.) (2019). Cochrane handbook for systematic reviews of interventions (2nd ed.). Chichester, UK: Wiley. ⁠https://training.cochrane.org/handbook⁠

Jacobs, P., & Viechtbauer, W. (2017). Estimation of the biserial correlation and its sampling variance for use in meta-analysis. Research Synthesis Methods, 8(2), 161–180. ⁠https://doi.org/10.1002/jrsm.1218⁠

Kendall, M., & Stuart, A. (1979). Kendall's advanced theory of statistics, Vol. 2: Inference and relationship (4th ed.). New York: Macmillan.

Kirk, D. B. (1973). On the numerical approximation of the bivariate normal (tetrachoric) correlation coefficient. Psychometrika, 38(2), 259–268. ⁠https://doi.org/10.1007/BF02291118⁠

Lajeunesse, M. J. (2011). On the meta-analysis of response ratios for studies with correlated and multi-group designs. Ecology, 92(11), 2049–2055. ⁠https://doi.org/10.1890/11-0423.1⁠

May, W. L., & Johnson, W. D. (1997). Confidence intervals for differences in correlated binary proportions. Statistics in Medicine, 16(18), 2127–2136. ⁠https://doi.org/10.1002/(SICI)1097-0258(19970930)16:18<2127::AID-SIM633>3.0.CO;2-W⁠

McGraw, K. O., & Wong, S. P. (1992). A common language effect size statistic. Psychological Bulletin, 111(2), 361–365. ⁠https://doi.org/10.1037/0033-2909.111.2.361⁠

Morris, S. B. (2000). Distribution of the standardized mean change effect size for meta-analysis on repeated measures. British Journal of Mathematical and Statistical Psychology, 53(1), 17–29. ⁠https://doi.org/10.1348/000711000159150⁠

Morris, S. B., & DeShon, R. P. (2002). Combining effect size estimates in meta-analysis with repeated measures and independent-groups designs. Psychological Methods, 7(1), 105–125. ⁠https://doi.org/10.1037/1082-989x.7.1.105⁠

Nakagawa, S., Poulin, R., Mengersen, K., Reinhold, K., Engqvist, L., Lagisz, M., & Senior, A. M. (2015). Meta-analysis of variation: Ecological and evolutionary applications and beyond. Methods in Ecology and Evolution, 6(2), 143–152. ⁠https://doi.org/10.1111/2041-210x.12309⁠

Nakagawa, S., Noble, D. W. A., Lagisz, M., Spake, R., Viechtbauer, W., & Senior, A. M. (2023). A robust and readily implementable method for the meta-analysis of response ratios with and without missing standard deviations. Ecology Letters, 26(2), 232–244. ⁠https://doi.org/10.1111/ele.14144⁠

Newcombe, R. G. (1998). Improved confidence intervals for the difference between binomial proportions based on paired data. Statistics in Medicine, 17(22), 2635–2650. ⁠https://doi.org/10.1002/(SICI)1097-0258(19981130)17:22<2635::AID-SIM954>3.0.CO;2-C⁠

Newcombe, R. G. (2006). Confidence intervals for an effect size measure based on the Mann-Whitney statistic. Part 2: Asymptotic methods and evaluation. Statistics in Medicine, 25(4), 559–573. ⁠https://doi.org/10.1002/sim.2324⁠

Olkin, I., & Finn, J. D. (1995). Correlations redux. Psychological Bulletin, 118(1), 155–164. ⁠https://doi.org/10.1037/0033-2909.118.1.155⁠

Olkin, I., & Pratt, J. W. (1958). Unbiased estimation of certain correlation coefficients. Annals of Mathematical Statistics, 29(1), 201–211. ⁠https://doi.org/10.1214/aoms/1177706717⁠

Pearson, K. (1900). Mathematical contributions to the theory of evolution. VII. On the correlation of characters not quantitatively measurable. Philosophical Transactions of the Royal Society of London, Series A, 195, 1–47. ⁠https://doi.org/10.1098/rsta.1900.0022⁠

Pearson, K. (1909). On a new method of determining correlation between a measured character A, and a character B, of which only the percentage of cases wherein B exceeds (or falls short of) a given intensity is recorded for each grade of A. Biometrika, 7(1/2), 96–105. ⁠https://doi.org/10.1093/biomet/7.1-2.96⁠

Raudenbush, S. W., & Bryk, A. S. (1987). Examining correlates of diversity. Journal of Educational Statistics, 12(3), 241–269. ⁠https://doi.org/10.3102/10769986012003241⁠

Rothman, K. J., Greenland, S., & Lash, T. L. (2008). Modern epidemiology (3rd ed.). Philadelphia: Lippincott Williams & Wilkins.

Röver, C., & Friede, T. (2022). Double arcsine transform not appropriate for meta‐analysis. Research Synthesis Methods, 13(5), 645–648. ⁠https://doi.org/10.1002/jrsm.1591⁠

Rücker, G., Schwarzer, G., Carpenter, J., & Olkin, I. (2009). Why add anything to nothing? The arcsine difference as a measure of treatment effect in meta-analysis with zero cells. Statistics in Medicine, 28(5), 721–738. ⁠https://doi.org/10.1002/sim.3511⁠

Sánchez-Meca, J., Marín-Martínez, F., & Chacón-Moscoso, S. (2003). Effect-size indices for dichotomized outcomes in meta-analysis. Psychological Methods, 8(4), 448–467. ⁠https://doi.org/10.1037/1082-989X.8.4.448⁠

Schwarzer, G., Chemaitelly, H., Abu-Raddad, L. J., & Rücker, G. (2019). Seriously misleading results using inverse of Freeman-Tukey double arcsine transformation in meta-analysis of single proportions. Research Synthesis Methods, 10(3), 476–483. ⁠https://doi.org/10.1002/jrsm.1348⁠

Soper, H. E. (1914). On the probable error of the bi-serial expression for the correlation coefficient. Biometrika, 10(2/3), 384–390. ⁠https://doi.org/10.1093/biomet/10.2-3.384⁠

Stedman, M. R., Curtin, F., Elbourne, D. R., Kesselheim, A. S., & Brookhart, M. A. (2011). Meta-analyses involving cross-over trials: Methodological issues. International Journal of Epidemiology, 40(6), 1732–1734. ⁠https://doi.org/10.1093/ije/dyp345⁠

Tate, R. F. (1954). Correlation between a discrete and a continuous variable: Point-biserial correlation. Annals of Mathematical Statistics, 25(3), 603–607. ⁠https://doi.org/10.1214/aoms/1177728730⁠

Vacha-Haase, T. (1998). Reliability generalization: Exploring variance in measurement error affecting score reliability across studies. Educational and Psychological Measurement, 58(1), 6–20. ⁠https://doi.org/10.1177/0013164498058001002⁠

Viechtbauer, W. (2010). Conducting meta-analyses in R with the metafor package. Journal of Statistical Software, 36(3), 1–48. ⁠https://doi.org/10.18637/jss.v036.i03⁠

Yule, G. U. (1912). On the methods of measuring association between two attributes. Journal of the Royal Statistical Society, 75(6), 579–652. ⁠https://doi.org/10.2307/2340126⁠

Yusuf, S., Peto, R., Lewis, J., Collins, R., & Sleight, P. (1985). Beta blockade during and after myocardial infarction: An overview of the randomized trials. Progress in Cardiovascular Disease, 27(5), 335–371. ⁠https://doi.org/10.1016/s0033-0620(85)80003-7⁠

Ziegler, A., Steen, K. V. & Wellek, S. (2011). Investigating Hardy-Weinberg equilibrium in case-control or cohort studies or meta-analysis. Breast Cancer Research and Treatment, 128(1), 197–201. ⁠https://doi.org/10.1007/s10549-010-1295-z⁠

Zou, G. Y. (2007). One relative risk versus two odds ratios: Implications for meta-analyses involving paired and unpaired binary data. Clinical Trials, 4(1), 25–31. ⁠https://doi.org/10.1177/1740774506075667⁠

See Also

print and summary for the print and summary methods.

conv.2x2 for a function to reconstruct the cell frequencies of \(2 \times 2\) tables based on other summary statistics.

conv.fivenum for a function to convert five-number summary values to means and standard deviations (needed to compute various effect size measures, such as raw or standardized mean differences and ratios of means / response ratios).

conv.wald for a function to convert Wald-type confidence intervals and test statistics to sampling variances.

conv.delta for a function to transform observed effect sizes or outcomes and their sampling variances using the delta method.

vcalc for a function to construct or approximate the variance-covariance matrix of dependent effect sizes or outcomes.

rcalc for a function to construct the variance-covariance matrix of dependent correlation coefficients.

rma.uni and rma.mv for model fitting functions that can take the calculated effect sizes or outcomes (and the corresponding sampling variances) as input.

rma.mh, rma.peto, and rma.glmm for model fitting functions that take similar inputs.

Examples

############################################################################

### data from the meta-analysis by Coliditz et al. (1994) on the efficacy of
### BCG vaccine in the prevention of tuberculosis dat.bcg
dat.bcg

### calculate log risk ratios and corresponding sampling variances
dat <- escalc(measure="RR", ai=tpos, bi=tneg, ci=cpos, di=cneg, data=dat.bcg)
dat

### suppose that for a particular study, yi and vi are known (i.e., have
### already been calculated) but the 2x2 table counts are not known; with
### replace=FALSE, the yi and vi values for that study are not replaced
dat[1:12,10:11] <- NA
dat[13,4:7] <- NA
dat
dat <- escalc(measure="RR", ai=tpos, bi=tneg, ci=cpos, di=cneg, data=dat, replace=FALSE)
dat

### illustrate difference between 'subset' and 'include' arguments
escalc(measure="RR", ai=tpos, bi=tneg, ci=cpos, di=cneg, data=dat.bcg, subset=1:6)
escalc(measure="RR", ai=tpos, bi=tneg, ci=cpos, di=cneg, data=dat.bcg, include=1:6)

### illustrate the 'var.names' argument
escalc(measure="RR", ai=tpos, bi=tneg, ci=cpos, di=cneg, data=dat.bcg, var.names=c("lnrr","var"))

### illustrate the 'slab' argument
dat <- escalc(measure="RR", ai=tpos, bi=tneg, ci=cpos, di=cneg,
              data=dat.bcg, slab=paste0(author, ", ", year))
dat

### note: the output looks the same but the study labels are stored as an attribute with the
### effect size estimates (together with the total sample size of the studies and the chosen
### effect size measure)
dat$yi

### this information can then be used by other functions; for example in a forest plot
forest(dat$yi, dat$vi)

############################################################################

### convert a regular data frame to an 'escalc' object
### dataset from Lipsey & Wilson (2001), Table 7.1, page 130
dat <- data.frame(id = c(100, 308, 1596, 2479, 9021, 9028, 161, 172, 537, 7049),
                  yi = c(-0.33, 0.32, 0.39, 0.31, 0.17, 0.64, -0.33, 0.15, -0.02, 0.00),
                  vi = c(0.084, 0.035, 0.017, 0.034, 0.072, 0.117, 0.102, 0.093, 0.012, 0.067),
                  random = c(0, 0, 0, 0, 0, 0, 1, 1, 1, 1),
                  intensity = c(7, 3, 7, 5, 7, 7, 4, 4, 5, 6))
dat
dat <- escalc(measure="SMD", yi=yi, vi=vi, data=dat, slab=paste("Study ID:", id), digits=3)
dat

############################################################################

Fit Statistics and Information Criteria for 'rma' Objects

Description

Functions to extract the log-likelihood, deviance, AIC, BIC, and AICc values from objects of class "rma".

Usage

fitstats(object, ...)

## S3 method for class 'rma'
fitstats(object, ..., REML)

## S3 method for class 'rma'
logLik(object, REML, ...)
## S3 method for class 'rma'
deviance(object, REML, ...)

## S3 method for class 'rma'
AIC(object, ..., k=2, correct=FALSE)
## S3 method for class 'rma'
BIC(object, ...)

Arguments

object

an object of class "rma".

...

optionally more fitted model objects (only for fitstats(), AIC(), and BIC()).

REML

logical to specify whether the regular or restricted likelihood function should be used to obtain the fit statistics and information criteria. Defaults to the method of estimation used (i.e., TRUE if object was fitted with method="REML" and FALSE otherwise).

k

numeric value to specify the penalty per parameter. The default (k=2) is the classical AIC. See AIC for more details.

correct

logical to specify whether the regular (default) or corrected (i.e., AICc) should be extracted.

Value

For fitstats, a data frame with the (restricted) log-likelihood, deviance, AIC, BIC, and AICc values for each model passed to the function.

For logLik, an object of class "logLik", providing the (restricted) log-likelihood of the model evaluated at the estimated coefficient(s).

For deviance, a numeric value with the corresponding deviance.

For AIC and BIC, either a numeric value with the corresponding AIC, AICc, or BIC or a data frame with rows corresponding to the models and columns representing the number of parameters in the model (df) and the AIC, AICc, or BIC.

Note

Variance components in the model (e.g., \(\tau^2\) in random/mixed-effects models fitted with rma.uni) are counted as additional parameters in the calculation of the AIC, BIC, and AICc. Also, the fixed effects are counted as parameters in the calculation of the AIC, BIC, and AICc even when using REML estimation.

Author(s)

Wolfgang Viechtbauer (wvb@metafor-project.org, https://www.metafor-project.org).

References

Viechtbauer, W. (2010). Conducting meta-analyses in R with the metafor package. Journal of Statistical Software, 36(3), 1–48. ⁠https://doi.org/10.18637/jss.v036.i03⁠

See Also

rma.uni, rma.mh, rma.peto, rma.glmm, and rma.mv for functions to fit models for which fit statistics and information criteria can be extracted.

anova for a function to conduct likelihood ratio tests.

Examples

### calculate log risk ratios and corresponding sampling variances
dat <- escalc(measure="RR", ai=tpos, bi=tneg, ci=cpos, di=cneg, data=dat.bcg)

### random-effects model
res1 <- rma(yi, vi, data=dat, method="ML")

### mixed-effects model with absolute latitude and publication year as moderators
res2 <- rma(yi, vi, mods = ~ ablat + year, data=dat, method="ML")

### compare fit statistics
fitstats(res1, res2)

### log-likelihoods
logLik(res1)
logLik(res2)

### deviances
deviance(res1)
deviance(res2)

### AIC, AICc, and BIC values
AIC(res1, res2)
AIC(res1, res2, correct=TRUE)
BIC(res1, res2)

Fitted Values for 'rma' Objects

Description

Function to compute the fitted values for objects of class "rma".

Usage

## S3 method for class 'rma'
fitted(object, ...)

Arguments

object

an object of class "rma".

...

other arguments.

Value

A vector with the fitted values.

Note

The predict function also provides standard errors and confidence intervals for the fitted values. Best linear unbiased predictions (BLUPs) that combine the fitted values based on the fixed effects and the estimated contributions of the random effects can be obtained with blup (only for objects of class "rma.uni").

For objects not involving moderators, the fitted values are all identical to the estimated value of the model intercept.

Author(s)

Wolfgang Viechtbauer (wvb@metafor-project.org, https://www.metafor-project.org).

References

Viechtbauer, W. (2010). Conducting meta-analyses in R with the metafor package. Journal of Statistical Software, 36(3), 1–48. ⁠https://doi.org/10.18637/jss.v036.i03⁠

See Also

predict for a function to computed predicted values and blup for a function to compute BLUPs that combine the fitted values and predicted random effects.

Examples

### calculate log risk ratios and corresponding sampling variances
dat <- escalc(measure="RR", ai=tpos, bi=tneg, ci=cpos, di=cneg, data=dat.bcg)

### fit mixed-effects model with absolute latitude and publication year as moderators
res <- rma(yi, vi, mods = ~ ablat + year, data=dat)

### compute the fitted values
fitted(res)

Forest Plots

Description

Function to create forest plots.

Usage

forest(x, ...)

Arguments

x

either an object of class "rma", a vector with the observed effect sizes or outcomes, or an object of class "cumul.rma". See ‘Details’.

...

other arguments.

Details

Currently, methods exist for three types of situations.

In the first case, object x is a fitted model object coming from the rma.uni, rma.mh, or rma.peto functions. The corresponding method is then forest.rma.

Alternatively, object x can be a vector with the observed effect sizes or outcomes. The corresponding method is then forest.default.

Finally, object x can be an object coming from the cumul.rma.uni, cumul.rma.mh, or cumul.rma.peto functions. The corresponding method is then forest.cumul.rma.

Author(s)

Wolfgang Viechtbauer (wvb@metafor-project.org, https://www.metafor-project.org).

References

Lewis, S., & Clarke, M. (2001). Forest plots: Trying to see the wood and the trees. British Medical Journal, 322(7300), 1479–1480. ⁠https://doi.org/10.1136/bmj.322.7300.1479⁠

Viechtbauer, W. (2010). Conducting meta-analyses in R with the metafor package. Journal of Statistical Software, 36(3), 1–48. ⁠https://doi.org/10.18637/jss.v036.i03⁠

See Also

forest.rma, forest.default, and forest.cumul.rma for the specific method functions.


Forest Plots (Method for 'cumul.rma' Objects)

Description

Function to create forest plots for objects of class "cumul.rma".

Usage

## S3 method for class 'cumul.rma'
forest(x, annotate=TRUE, header=TRUE,
       xlim, alim, olim, ylim, at, steps=5,
       refline=0, digits=2L, width,
       xlab, ilab, ilab.lab, ilab.xpos, ilab.pos,
       transf, atransf, targs, rows,
       efac=1, pch, psize, col, shade, colshade,
       lty, fonts, cex, cex.lab, cex.axis, ...)

Arguments

x

an object of class "cumul.rma" obtained with cumul.

annotate

logical to specify whether annotations should be added to the plot (the default is TRUE).

header

logical to specify whether column headings should be added to the plot (the default is TRUE). Can also be a character vector to specify the left and right headings (or only the left one).

xlim

horizontal limits of the plot region. If unspecified, the function sets the horizontal plot limits to some sensible values.

alim

the x-axis limits. If unspecified, the function sets the x-axis limits to some sensible values.

olim

argument to specify observation/outcome limits. If unspecified, no limits are used.

ylim

the y-axis limits of the plot. If unspecified, the function sets the y-axis limits to some sensible values. Can also be a single value to set the lower bound (while the upper bound is still set automatically).

at

position of the x-axis tick marks and corresponding labels. If unspecified, the function sets the tick mark positions/labels to some sensible values.

steps

the number of tick marks for the x-axis (the default is 5). Ignored when the positions are specified via the at argument.

refline

numeric value to specify the location of the vertical ‘reference’ line (the default is 0). The line can be suppressed by setting this argument to NA. Can also be a vector to add multiple lines.

digits

integer to specify the number of decimal places to which the annotations and tick mark labels of the x-axis should be rounded (the default is 2L). Can also be a vector of two integers, the first to specify the number of decimal places for the annotations, the second for the x-axis labels. When specifying an integer (e.g., 2L), trailing zeros after the decimal mark are dropped for the x-axis labels. When specifying a numeric value (e.g., 2), trailing zeros are retained.

width

optional integer to manually adjust the width of the columns for the annotations (either a single integer or a vector of the same length as the number of annotation columns).

xlab

title for the x-axis. If unspecified, the function sets an appropriate axis title. Can also be a vector of three/two values (to also/only add labels at the end points of the x-axis limits).

ilab

optional vector, matrix, or data frame providing additional information about the studies that should be added to the plot.

ilab.lab

optional character vector with (column) labels for the variable(s) given via ilab.

ilab.xpos

optional numeric vector to specify the horizontal position(s) of the variable(s) given via ilab.

ilab.pos

integer(s) (either 1, 2, 3, or 4) to specify the alignment of the variable(s) given via ilab (2 means right, 4 means left aligned). If unspecified, the default is to center the values.

transf

optional argument to specify a function to transform the estimates and confidence interval bounds (e.g., transf=exp; see also transf). If unspecified, no transformation is used.

atransf

optional argument to specify a function to transform the x-axis labels and annotations (e.g., atransf=exp; see also transf). If unspecified, no transformation is used.

targs

optional arguments needed by the function specified via transf or atransf.

rows

optional vector to specify the rows (or more generally, the positions) for plotting the outcomes. Can also be a single value to specify the row of the first outcome (the remaining outcomes are then plotted below this starting row).

efac

vertical expansion factor for confidence interval limits and arrows. The default value of 1 should usually work fine. Can also be a vector of two numbers, the first for CI limits, the second for arrows.

pch

plotting symbol to use for the estimates. By default, a filled square is used. See points for other options. Can also be a vector of values.

psize

numeric value to specify the point sizes for the estimates (the default is 1). Can also be a vector of values.

col

optional character string to specify the color of the estimates. Can also be a vector.

shade

optional character string or a (logical or numeric) vector for shading rows of the plot.

colshade

optional argument to specify the color for the shading.

lty

optional argument to specify the line type for the confidence intervals. If unspecified, the function sets this to "solid" by default.

fonts

optional character string to specify the font for the study labels, annotations, and the extra information (if specified via ilab). If unspecified, the default font is used.

cex

optional character and symbol expansion factor. If unspecified, the function sets this to a sensible value.

cex.lab

optional expansion factor for the x-axis title. If unspecified, the function sets this to a sensible value.

cex.axis

optional expansion factor for the x-axis labels. If unspecified, the function sets this to a sensible value.

...

other arguments.

Details

The plot shows the estimated pooled outcome with corresponding confidence interval bounds as one study at a time is added to the analysis.

See forest.default and forest.rma for further details on the purpose of the various arguments.

Note

The function sets some sensible values for the optional arguments, but it may be necessary to adjust these in certain circumstances.

The function actually returns some information about the chosen values invisibly. Printing this information is useful as a starting point to customize the plot.

If the number of studies is quite large, the labels, annotations, and symbols may become quite small and impossible to read. Stretching the plot window vertically may then provide a more readable figure (one should call the function again after adjusting the window size, so that the label/symbol sizes can be properly adjusted). Also, the cex, cex.lab, and cex.axis arguments are then useful to adjust the symbol and text sizes.

If the outcome measure used for creating the plot is bounded (e.g., correlations are bounded between -1 and +1, proportions are bounded between 0 and 1), one can use the olim argument to enforce those limits (the observed outcomes and confidence intervals cannot exceed those bounds then).

The lty argument can also be a vector of two elements, the first for specifying the line type of the individual CIs ("solid" by default), the second for the line type of the horizontal line that is automatically added to the plot ("solid" by default; set to "blank" to remove it).

Author(s)

Wolfgang Viechtbauer (wvb@metafor-project.org, https://www.metafor-project.org).

References

Chalmers, T. C., & Lau, J. (1993). Meta-analytic stimulus for changes in clinical trials. Statistical Methods in Medical Research, 2(2), 161–172. ⁠https://doi.org/10.1177/096228029300200204⁠

Lau, J., Schmid, C. H., & Chalmers, T. C. (1995). Cumulative meta-analysis of clinical trials builds evidence for exemplary medical care. Journal of Clinical Epidemiology, 48(1), 45–57. ⁠https://doi.org/10.1016/0895-4356(94)00106-z⁠

Lewis, S., & Clarke, M. (2001). Forest plots: Trying to see the wood and the trees. British Medical Journal, 322(7300), 1479–1480. ⁠https://doi.org/10.1136/bmj.322.7300.1479⁠

Viechtbauer, W. (2010). Conducting meta-analyses in R with the metafor package. Journal of Statistical Software, 36(3), 1–48. ⁠https://doi.org/10.18637/jss.v036.i03⁠

See Also

forest for an overview of the various forest functions.

cumul for the function to create cumul.rma objects.

Examples

### calculate log risk ratios and corresponding sampling variances
dat <- escalc(measure="RR", ai=tpos, bi=tneg, ci=cpos, di=cneg,
              data=dat.bcg, slab=paste(author, year, sep=", "))

### fit random-effects model
res <- rma(yi, vi, data=dat)

### draw cumulative forest plots
x <- cumul(res, order=year)
forest(x)
forest(x, xlim=c(-4,2.5), alim=c(-2,1), steps=7)

### meta-analysis of the (log) risk ratios using the Mantel-Haenszel method
res <- rma.mh(measure="RR", ai=tpos, bi=tneg, ci=cpos, di=cneg, data=dat.bcg,
              slab=paste(author, year, sep=", "))

### draw cumulative forest plot
x <- cumul(res, order=year)
forest(x, xlim=c(-4,2.5), alim=c(-2,1), steps=7)

Forest Plots (Default Method)

Description

Function to create forest plots for a given set of data.

Usage

## Default S3 method:
forest(x, vi, sei, ci.lb, ci.ub,
       annotate=TRUE, showweights=FALSE, header=TRUE,
       xlim, alim, olim, ylim, at, steps=5,
       level=95, refline=0, digits=2L, width,
       xlab, slab, ilab, ilab.lab, ilab.xpos, ilab.pos,
       order, subset, transf, atransf, targs, rows,
       efac=1, pch, psize, plim=c(0.5,1.5), col,
       shade, colshade, lty, fonts, cex, cex.lab, cex.axis, ...)

Arguments

x

vector of length \(k\) with the observed effect sizes or outcomes.

vi

vector of length \(k\) with the corresponding sampling variances.

sei

vector of length \(k\) with the corresponding standard errors (note: only one of the two, vi or sei, needs to be specified).

ci.lb

vector of length \(k\) with the corresponding lower confidence interval bounds. Not needed if vi or sei is specified. See ‘Details’.

ci.ub

vector of length \(k\) with the corresponding upper confidence interval bounds. Not needed if vi or sei is specified. See ‘Details’.

annotate

logical to specify whether annotations should be added to the plot (the default is TRUE).

showweights

logical to specify whether the annotations should also include the inverse variance weights (the default is FALSE).

header

logical to specify whether column headings should be added to the plot (the default is TRUE). Can also be a character vector to specify the left and right headings (or only the left one).

xlim

horizontal limits of the plot region. If unspecified, the function sets the horizontal plot limits to some sensible values.

alim

the x-axis limits. If unspecified, the function sets the x-axis limits to some sensible values.

olim

argument to specify observation/outcome limits. If unspecified, no limits are used.

ylim

the y-axis limits of the plot. If unspecified, the function sets the y-axis limits to some sensible values. Can also be a single value to set the lower bound (while the upper bound is still set automatically).

at

position of the x-axis tick marks and corresponding labels. If unspecified, the function sets the tick mark positions/labels to some sensible values.

steps

the number of tick marks for the x-axis (the default is 5). Ignored when the positions are specified via the at argument.

level

numeric value between 0 and 100 to specify the confidence interval level (the default is 95; see here for details).

refline

numeric value to specify the location of the vertical ‘reference’ line (the default is 0). The line can be suppressed by setting this argument to NA. Can also be a vector to add multiple lines.

digits

integer to specify the number of decimal places to which the annotations and tick mark labels of the x-axis should be rounded (the default is 2L). Can also be a vector of two integers, the first to specify the number of decimal places for the annotations, the second for the x-axis labels (when showweights=TRUE, can also specify a third value for the weights). When specifying an integer (e.g., 2L), trailing zeros after the decimal mark are dropped for the x-axis labels. When specifying a numeric value (e.g., 2), trailing zeros are retained.

width

optional integer to manually adjust the width of the columns for the annotations (either a single integer or a vector of the same length as the number of annotation columns).

xlab

title for the x-axis. If unspecified, the function sets an appropriate axis title. Can also be a vector of three/two values (to also/only add labels at the end points of the x-axis limits).

slab

optional vector with labels for the \(k\) studies. If unspecified, the function tries to extract study labels from x and otherwise simple labels are created within the function. To suppress labels, set this argument to NA.

ilab

optional vector, matrix, or data frame providing additional information about the studies that should be added to the plot.

ilab.lab

optional character vector with (column) labels for the variable(s) given via ilab.

ilab.xpos

optional numeric vector to specify the horizontal position(s) of the variable(s) given via ilab.

ilab.pos

integer(s) (either 1, 2, 3, or 4) to specify the alignment of the variable(s) given via ilab (2 means right, 4 means left aligned). If unspecified, the default is to center the values.

order

optional character string to specify how the studies should be ordered. Can also be a variable based on which the studies will be ordered. See ‘Details’.

subset

optional (logical or numeric) vector to specify the subset of studies that should be included in the plot.

transf

optional argument to specify a function to transform the observed outcomes and corresponding confidence interval bounds (e.g., transf=exp; see also transf). If unspecified, no transformation is used.

atransf

optional argument to specify a function to transform the x-axis labels and annotations (e.g., atransf=exp; see also transf). If unspecified, no transformation is used.

targs

optional arguments needed by the function specified via transf or atransf.

rows

optional vector to specify the rows (or more generally, the positions) for plotting the outcomes. Can also be a single value to specify the row of the first outcome (the remaining outcomes are then plotted below this starting row).

efac

vertical expansion factor for confidence interval limits and arrows. The default value of 1 should usually work fine. Can also be a vector of two numbers, the first for CI limits, the second for arrows.

pch

plotting symbol to use for the observed outcomes. By default, a filled square is used. See points for other options. Can also be a vector of values.

psize

optional numeric value to specify the point sizes for the observed outcomes. If unspecified, the point sizes are a function of the precision of the estimates. Can also be a vector of values.

plim

numeric vector of length 2 to scale the point sizes (ignored when psize is specified). See ‘Details’.

col

optional character string to specify the color of the observed outcomes. Can also be a vector.

shade

optional character string or a (logical or numeric) vector for shading rows of the plot. See ‘Details’.

colshade

optional argument to specify the color for the shading.

lty

optional argument to specify the line type for the confidence intervals. If unspecified, the function sets this to "solid" by default.

fonts

optional character string to specify the font for the study labels, annotations, and the extra information (if specified via ilab). If unspecified, the default font is used.

cex

optional character and symbol expansion factor. If unspecified, the function sets this to a sensible value.

cex.lab

optional expansion factor for the x-axis title. If unspecified, the function sets this to a sensible value.

cex.axis

optional expansion factor for the x-axis labels. If unspecified, the function sets this to a sensible value.

...

other arguments.

Details

The plot shows the observed effect sizes or outcomes (by default as filled squares) with corresponding level% confidence intervals (as horizontal lines extending from the observed outcomes). To use the function, one should specify the observed outcomes (via the x argument) together with the corresponding sampling variances (via the vi argument) or with the corresponding standard errors (via the sei argument). The confidence intervals are computed with \(y_i \pm z_{crit} \sqrt{v_i}\), where \(y_i\) denotes the observed outcome in the \(i\text{th}\) study, \(v_i\) the corresponding sampling variance (and hence \(\sqrt{v_i}\) is the corresponding standard error), and \(z_{crit}\) is the appropriate critical value from a standard normal distribution (e.g., \(1.96\) for a 95% CI). Alternatively, one can directly specify the confidence interval bounds via the ci.lb and ci.ub arguments.

With the transf argument, the observed outcomes and corresponding confidence interval bounds can be transformed with some suitable function. For example, when plotting log odds ratios, then one could use transf=exp to obtain a forest plot showing the odds ratios. Alternatively, one can use the atransf argument to transform the x-axis labels and annotations (e.g., atransf=exp). See also transf for some other useful transformation functions in the context of a meta-analysis. The examples below illustrate the use of these arguments.

By default, the studies are ordered from top to bottom (i.e., the first study in the dataset will be placed in row \(k\), the second study in row \(k-1\), and so on, until the last study, which is placed in the first row). The studies can be reordered with the order argument:

Alternatively, it is also possible to set order equal to a variable based on which the studies will be ordered (see ‘Examples’). One can also use the rows argument to specify the rows (or more generally, the positions) for plotting the outcomes.

Additional columns with information about the studies can be added to the plot via the ilab argument. This can either be a single variable or an entire matrix / data frame (with as many rows as there are studies in the forest plot). The ilab.xpos argument can be used to specify the horizontal position of the variables specified via ilab. The ilab.pos argument can be used to specify how the variables should be aligned. The ilab.lab argument can be used to add headers to the columns.

Pooled estimates can be added to the plot as polygons with the addpoly function. See the documentation for that function for examples.

By default (i.e., when psize is not specified), the point sizes are a function of the precision (i.e., inverse standard errors) of the outcomes. This way, more precise estimates are visually more prominent in the plot. By making the point sizes a function of the inverse standard errors of the estimates, their areas are proportional to the inverse sampling variances, which corresponds to the weights they would receive in an equal-effects model. However, the point sizes are rescaled so that the smallest point size is plim[1] and the largest point size is plim[2]. As a result, their relative sizes (i.e., areas) no longer exactly correspond to their relative weights in such a model. If exactly relative point sizes are desired, one can set plim[2] to NA, in which case the points are rescaled so that the smallest point size corresponds to plim[1] and all other points are scaled accordingly. As a result, the largest point may be very large. Alternatively, one can set plim[1] to NA, in which case the points are rescaled so that the largest point size corresponds to plim[2] and all other points are scaled accordingly. As a result, the smallest point may be very small and essentially indistinguishable from the confidence interval line. To avoid the latter, one can also set plim[3], which enforces a minimal point size.

With the shade argument, one can shade rows of the plot. The argument can be set to one of the following character strings: "zebra" (same as shade=TRUE) or "zebra2" to use zebra-style shading (starting either at the first or second study) or to "all" in which case all rows are shaded. Alternatively, the argument can be set to a logical or numeric vector to specify which rows should be shaded. The colshade argument can be used to set the color of shaded rows.

Note

The function sets some sensible values for the optional arguments, but it may be necessary to adjust these in certain circumstances.

The function actually returns some information about the chosen values invisibly. Printing this information is useful as a starting point to customize the plot.

If the number of studies is quite large, the labels, annotations, and symbols may become quite small and impossible to read. Stretching the plot window vertically may then provide a more readable figure (one should call the function again after adjusting the window size, so that the label/symbol sizes can be properly adjusted). Also, the cex, cex.lab, and cex.axis arguments are then useful to adjust the symbol and text sizes.

If the outcome measure used for creating the plot is bounded (e.g., correlations are bounded between -1 and +1, proportions are bounded between 0 and 1), one can use the olim argument to enforce those limits (the observed outcomes and confidence intervals cannot exceed those bounds then).

The lty argument can also be a vector of two elements, the first for specifying the line type of the individual CIs ("solid" by default), the second for the line type of the horizontal line that is automatically added to the plot ("solid" by default; set to "blank" to remove it).

Additional Optional Arguments

There are some additional optional arguments that can be passed to the function via ... (hence, they cannot be abbreviated):

top

single numeric value to specify the amount of space (in terms of number of rows) to leave empty at the top of the plot (e.g., for adding headers). The default is 3.

annosym

vector of length 3 to select the left bracket, separation, and right bracket symbols for the annotations. The default is c(" [", ", ", "]"). Can also include a 4th element to adjust the look of the minus symbol, for example to use a proper minus sign (−) instead of a hyphen-minus (-). Can also include a 5th element that should be a space-like symbol (e.g., an ‘en space’) that is used in place of numbers (only relevant when trying to line up numbers exactly). For example, annosym=c(" [", ", ", "]", "\u2212", "\u2002") would use a proper minus sign and an ‘en space’ for the annotations. The decimal point character can be adjusted via the OutDec argument of the options function before creating the plot (e.g., options(OutDec=",")).

tabfig

single numeric value (either a 1, 2, or 3) to set annosym automatically to a vector that will exactly align the numbers in the annotations when using a font that provides ‘tabular figures’. Value 1 corresponds to using "\u2212" (a minus) and "\u2002" (an ‘en space’) in annoyym as shown above. Value 2 corresponds to "\u2013" (an ‘en dash’) and "\u2002" (an ‘en space’). Value 3 corresponds to "\u2212" (a minus) and "\u2007" (a ‘figure space’). The appropriate value for this argument depends on the font used. For example, for fonts Calibri and Carlito, 1 or 2 should work; for fonts Source Sans 3 and Palatino Linotype, 1, 2, and 3 should all work; for Computer/Latin Modern and Segoe UI, 2 should work; for Lato, Roboto, and Open Sans (and maybe Arial), 3 should work. Other fonts may work as well, but this is untested.

textpos

numeric vector of length 2 to specify the placement of the study labels and the annotations. The default is to use the horizontal limits of the plot region, i.e., the study labels to the right of xlim[1] and the annotations to the left of xlim[2].

rowadj

numeric vector of length 3 to vertically adjust the position of the study labels, the annotations, and the extra information (if specified via ilab). This is useful for fine-tuning the position of text added with different positional alignments (i.e., argument pos in the text function).

Author(s)

Wolfgang Viechtbauer (wvb@metafor-project.org, https://www.metafor-project.org).

References

Lewis, S., & Clarke, M. (2001). Forest plots: Trying to see the wood and the trees. British Medical Journal, 322(7300), 1479–1480. ⁠https://doi.org/10.1136/bmj.322.7300.1479⁠

Viechtbauer, W. (2010). Conducting meta-analyses in R with the metafor package. Journal of Statistical Software, 36(3), 1–48. ⁠https://doi.org/10.18637/jss.v036.i03⁠

See Also

forest for an overview of the various forest functions and especially forest.rma for a function to draw forest plots including a pooled estimate polygon.

addpoly for a function to add polygons to forest plots.

Examples

### calculate log risk ratios and corresponding sampling variances
dat <- escalc(measure="RR", ai=tpos, bi=tneg, ci=cpos, di=cneg,
              data=dat.bcg, slab=paste(author, year, sep=", "))

### default forest plot of the observed log risk ratios
forest(dat$yi, dat$vi)

### directly specify the CI bounds
out <- summary(dat)
forest(dat$yi, ci.lb=out$ci.lb, ci.ub=out$ci.ub)

### the with() function can be used to avoid having to retype dat$... over and over
with(dat, forest(yi, vi))

### forest plot of the observed risk ratios (transform outcomes)
with(dat, forest(yi, vi, transf=exp, alim=c(0,2), steps=5,
                 xlim=c(-2.5,4), refline=1))

### forest plot of the observed risk ratios (transformed x-axis)
with(dat, forest(yi, vi, atransf=exp, at=log(c(0.05,0.25,1,4,20)),
                 xlim=c(-10,8)))

### make all points the same size
with(dat, forest(yi, vi, atransf=exp, at=log(c(0.05,0.25,1,4,20)),
                 xlim=c(-10,8), psize=1))

### and remove the vertical lines at the end of the CI bounds
with(dat, forest(yi, vi, atransf=exp, at=log(c(0.05,0.25,1,4,20)),
                 xlim=c(-10,8), psize=1, efac=0))

### forest plot of the observed risk ratios with studies ordered by the RRs
with(dat, forest(yi, vi, atransf=exp, at=log(c(0.05,0.25,1,4,20)),
                 xlim=c(-10,8), order="obs"))

### forest plot of the observed risk ratios with studies ordered by absolute latitude
with(dat, forest(yi, vi, atransf=exp, at=log(c(0.05,0.25,1,4,20)),
                 xlim=c(-10,8), order=ablat))

### see also examples for the forest.rma function

Forest Plots (Method for 'rma' Objects)

Description

Function to create forest plots for objects of class "rma".

Usage

## S3 method for class 'rma'
forest(x, annotate=TRUE, addfit=TRUE, addpred=FALSE, predstyle="line",
       showweights=FALSE, header=TRUE,
       xlim, alim, olim, ylim, predlim, at, steps=5,
       level=x$level, refline=0, digits=2L, width,
       xlab, slab, mlab, ilab, ilab.lab, ilab.xpos, ilab.pos,
       order, transf, atransf, targs, rows,
       efac=1, pch, psize, plim=c(0.5,1.5), colout, col, border,
       shade, colshade, lty, fonts, cex, cex.lab, cex.axis, ...)

Arguments

x

an object of class "rma".

annotate

logical to specify whether annotations should be added to the plot (the default is TRUE).

addfit

logical to specify whether the pooled estimate (for models without moderators) or fitted values (for models with moderators) should be added to the plot (the default is TRUE). See ‘Details’.

addpred

logical to specify whether the prediction interval should be added to the plot (the default is FALSE). See ‘Details’.

predstyle

character string to specify the style of the prediction interval (either "line" (the default), "bar", "shade", or "dist"). Can be abbreviated. Setting this to something else than "line" automatically sets addpred=TRUE.

showweights

logical to specify whether the annotations should also include the weights given to the observed outcomes during the model fitting (the default is FALSE). See ‘Details’.

header

logical to specify whether column headings should be added to the plot (the default is TRUE). Can also be a character vector to specify the left and right headings (or only the left one).

xlim

horizontal limits of the plot region. If unspecified, the function sets the horizontal plot limits to some sensible values.

alim

the x-axis limits. If unspecified, the function sets the x-axis limits to some sensible values.

olim

optional argument to specify observation/outcome limits. If unspecified, no limits are used.

ylim

the y-axis limits of the plot. If unspecified, the function sets the y-axis limits to some sensible values. Can also be a single value to set the lower bound (while the upper bound is still set automatically).

predlim

optional argument to specify the limits of the prediction distribution when predstyle="dist".

at

position of the x-axis tick marks and corresponding labels. If unspecified, the function sets the tick mark positions/labels to some sensible values.

steps

the number of tick marks for the x-axis (the default is 5). Ignored when the positions are specified via the at argument.

level

numeric value between 0 and 100 to specify the confidence interval level (see here for details). The default is to take the value from the object.

refline

numeric value to specify the location of the vertical ‘reference’ line (the default is 0). The line can be suppressed by setting this argument to NA. Can also be a vector to add multiple lines.

digits

integer to specify the number of decimal places to which the annotations and tick mark labels of the x-axis should be rounded (the default is 2L). Can also be a vector of two integers, the first to specify the number of decimal places for the annotations, the second for the x-axis labels (when showweights=TRUE, can also specify a third value for the weights). When specifying an integer (e.g., 2L), trailing zeros after the decimal mark are dropped for the x-axis labels. When specifying a numeric value (e.g., 2), trailing zeros are retained.

width

optional integer to manually adjust the width of the columns for the annotations (either a single integer or a vector of the same length as the number of annotation columns).

xlab

title for the x-axis. If unspecified, the function sets an appropriate axis title. Can also be a vector of three/two values (to also/only add labels at the end points of the x-axis limits).

slab

optional vector with labels for the \(k\) studies. If unspecified, the function tries to extract study labels from x or simple labels are created within the function. To suppress labels, set this argument to NA.

mlab

optional character string giving a label to the pooled estimate. If unspecified, the function sets a default label.

ilab

optional vector, matrix, or data frame providing additional information about the studies that should be added to the plot.

ilab.lab

optional character vector with (column) labels for the variable(s) given via ilab.

ilab.xpos

optional numeric vector to specify the horizontal position(s) of the variable(s) given via ilab.

ilab.pos

integer(s) (either 1, 2, 3, or 4) to specify the alignment of the variable(s) given via ilab (2 means right, 4 means left aligned). If unspecified, the default is to center the values.

order

optional character string to specify how the studies should be ordered. Can also be a variable based on which the studies will be ordered. See ‘Details’.

transf

optional argument to specify a function to transform the observed outcomes, pooled estimate, fitted values, and confidence interval bounds (e.g., transf=exp; see also transf). If unspecified, no transformation is used.

atransf

optional argument to specify a function to transform the x-axis labels and annotations (e.g., atransf=exp; see also transf). If unspecified, no transformation is used.

targs

optional arguments needed by the function specified via transf or atransf.

rows

optional vector to specify the rows (or more generally, the positions) for plotting the outcomes. Can also be a single value to specify the row of the first outcome (the remaining outcomes are then plotted below this starting row).

efac

vertical expansion factor for confidence interval limits, arrows, and the polygon. The default value of 1 should usually work fine. Can also be a vector of two numbers, the first for CI limits and arrows, the second for the polygon. Can also be a vector of three numbers, the first for CI limits, the second for arrows, the third for the polygon. Can also include a fourth element to adjust the height of the prediction interval/distribution when predstyle is not "line".

pch

plotting symbol to use for the observed outcomes. By default, a filled square is used. See points for other options. Can also be a vector of values.

psize

optional numeric value to specify the point sizes for the observed outcomes. If unspecified, the point sizes are a function of the model weights. Can also be a vector of values.

plim

numeric vector of length 2 to scale the point sizes (ignored when psize is specified). See ‘Details’.

colout

optional character string to specify the color of the observed outcomes. Can also be a vector.

col

optional character string to specify the color of the polygon.

border

optional character string to specify the border color of the polygon.

shade

optional character string or a (logical or numeric) vector for shading rows of the plot. See ‘Details’.

colshade

optional argument to specify the color for the shading.

lty

optional argument to specify the line type for the confidence intervals. If unspecified, the function sets this to "solid" by default.

fonts

optional character string to specify the font for the study labels, annotations, and the extra information (if specified via ilab). If unspecified, the default font is used.

cex

optional character and symbol expansion factor. If unspecified, the function sets this to a sensible value.

cex.lab

optional expansion factor for the x-axis title. If unspecified, the function sets this to a sensible value.

cex.axis

optional expansion factor for the x-axis labels. If unspecified, the function sets this to a sensible value.

...

other arguments.

Details

The plot shows the observed effect sizes or outcomes (by default as filled squares) with corresponding level% confidence intervals (as horizontal lines extending from the observed outcomes). The confidence intervals are computed with \(y_i \pm z_{crit} \sqrt{v_i}\), where \(y_i\) denotes the observed outcome in the \(i\text{th}\) study, \(v_i\) the corresponding sampling variance (and hence \(\sqrt{v_i}\) is the corresponding standard error), and \(z_{crit}\) is the appropriate critical value from a standard normal distribution (e.g., \(1.96\) for a 95% CI).

For an equal- and a random-effects model (i.e., for models without moderators), a four-sided polygon, sometimes called a summary ‘diamond’, is added to the bottom of the forest plot, showing the pooled estimate based on the model (with the center of the polygon corresponding to the estimate and the left/right edges indicating the confidence interval limits). The col and border arguments can be used to adjust the (border) color of the polygon. Drawing of the polgyon can be suppressed by setting addfit=FALSE.

For random-effects models and if addpred=TRUE, a dotted line is added to the polygon which indicates the bounds of the prediction interval (Riley et al., 2011). For random-effects models of class "rma.mv" (see rma.mv) with multiple \(\tau^2\) values, the addpred argument can be used to specify for which level of the inner factor the prediction interval should be provided (since the intervals differ depending on the \(\tau^2\) value). If the model also contains multiple \(\gamma^2\) values, the addpred argument should then be of length 2 to specify the levels of both inner factors. See also predict, which is used to compute these interval bounds.

Instead of showing the prediction interval as a dotted line (which corresponds to predstyle="line"), one can choose a different style via the predstyle argument:

In all of these cases, the prediction interval bounds are then also provided as part of the annotations. For predstyle="dist", one can adjust the range of values for which the prediction distribution is shown via the predlim argument. Note that the shaded regions may not be visible depending on the location/shape of the distribution.

For meta-regression models (i.e., models involving moderators), the fitted value for each study is added as a polygon to the plot. By default, the width of the polygons corresponds to the confidence interval limits for the fitted values. By setting addpred=TRUE, the width reflects the prediction interval limits. Again, the col and border arguments can be used to adjust the (border) color of the polygons. These polygons can be suppressed by setting addfit=FALSE.

With the transf argument, the observed outcomes, pooled estimate, fitted values, confidence interval bounds, and prediction interval bounds can be transformed with some suitable function. For example, when plotting log odds ratios, one could use transf=exp to obtain a forest plot showing odds ratios. Note that when the transformation is non-linear (as is the case for transf=exp), the interval bounds will be asymmetric (which is visually not so appealing). Alternatively, one can use the atransf argument to transform the x-axis labels and annotations. For example, when using atransf=exp, the x-axis will correspond to a log scale. See transf for some other useful transformation functions in the context of a meta-analysis. The examples below illustrate the use of these arguments.

By default, the studies are ordered from top to bottom (i.e., the first study in the dataset will be placed in row \(k\), the second study in row \(k-1\), and so on, until the last study, which is placed in the first row). The studies can be reordered with the order argument:

Alternatively, it is also possible to set order equal to a variable based on which the studies will be ordered. One can also use the rows argument to specify the rows (or more generally, the positions) for plotting the outcomes.

Additional columns with information about the studies can be added to the plot via the ilab argument. This can either be a single variable or an entire matrix / data frame (with as many rows as there are studies in the forest plot). The ilab.xpos argument can be used to specify the horizontal position of the variables specified via ilab. The ilab.pos argument can be used to specify how the variables should be aligned. The ilab.lab argument can be used to add headers to the columns.

The figure below illustrates how the elements in a forest plot are arranged and the meaning of the some of the arguments such as xlim, alim, at, ilab, ilab.xpos, and ilab.lab.

forest-arrangement.png

The figure corresponds to the following code:

dat <- escalc(measure="RR", ai=tpos, bi=tneg, ci=cpos, di=cneg,
              slab=paste(author, year, sep=", "), data=dat.bcg)
res <- rma(yi, vi, data=dat)
forest(res, addpred=TRUE, xlim=c(-16,7), at=seq(-3,2,by=1), shade=TRUE,
       ilab=cbind(tpos, tneg, cpos, cneg), ilab.xpos=c(-9.5, -8, -6, -4.5),
       ilab.lab=c("TB+", "TB-", "TB+", "TB-"), cex=0.75, header="Author(s) and Year")
text(c(-8.75, -5.25), res$k+2.8, c("Vaccinated", "Control"), cex=0.75, font=2)

Additional pooled estimates can be added to the plot as polygons with the addpoly function. See the documentation for that function for examples.

When showweights=TRUE, the annotations will include information about the weights given to the observed outcomes during the model fitting. For simple models (such as those fitted with the rma.uni function), these weights correspond to the ‘inverse-variance weights’ (but are given in percent). For models fitted with the rma.mv function, the weights are based on the diagonal of the weight matrix. Note that the weighting structure is typically more complex in such models (i.e., the weight matrix is usually not just a diagonal matrix) and the weights shown therefore do not reflect this complexity. See weights for more details (for the special case that x is an intercept-only "rma.mv" model, one can also set showweights="rowsum" to show the ‘row-sum weights’).

By default (i.e., when psize is not specified), the point sizes are a function of the square root of the model weights. This way, their areas are proportional to the weights. However, the point sizes are rescaled so that the smallest point size is plim[1] and the largest point size is plim[2]. As a result, their relative sizes (i.e., areas) no longer exactly correspond to their relative weights. If exactly relative point sizes are desired, one can set plim[2] to NA, in which case the points are rescaled so that the smallest point size corresponds to plim[1] and all other points are scaled accordingly. As a result, the largest point may be very large. Alternatively, one can set plim[1] to NA, in which case the points are rescaled so that the largest point size corresponds to plim[2] and all other points are scaled accordingly. As a result, the smallest point may be very small and essentially indistinguishable from the confidence interval line. To avoid the latter, one can also set plim[3], which enforces a minimal point size.

With the shade argument, one can shade rows of the plot. The argument can be set to one of the following character strings: "zebra" (same as shade=TRUE) or "zebra2" to use zebra-style shading (starting either at the first or second study) or to "all" in which case all rows are shaded. Alternatively, the argument can be set to a logical or numeric vector to specify which rows should be shaded. The colshade argument can be used to set the color of shaded rows.

Note

The function sets some sensible values for the optional arguments, but it may be necessary to adjust these in certain circumstances.

The function actually returns some information about the chosen values invisibly. Printing this information is useful as a starting point to customize the plot (see ‘Examples’).

For arguments slab and ilab and when specifying vectors for arguments pch, psize, order, and/or colout (and when shade is a logical vector), the variables specified are assumed to be of the same length as the data originally passed to the model fitting function (and if the data argument was used in the original model fit, then the variables will be searched for within this data frame first). Any subsetting and removal of studies with missing values is automatically applied to the variables specified via these arguments.

If the number of studies is quite large, the labels, annotations, and symbols may become quite small and impossible to read. Stretching the plot window vertically may then provide a more readable figure (one should call the function again after adjusting the window size, so that the label/symbol sizes can be properly adjusted). Also, the cex, cex.lab, and cex.axis arguments are then useful to adjust the symbol and text sizes.

If the outcome measure used for creating the plot is bounded (e.g., correlations are bounded between -1 and +1, proportions are bounded between 0 and 1), one can use the olim argument to enforce those limits (the observed outcomes and confidence/prediction intervals cannot exceed those bounds then).

The models without moderators, the col argument can also be a vector of two elements, the first for the color of the polygon, the second for the color of the line for the prediction interval. For predstyle="bar", col[2] can be used to adjust the bar color and border[2] the border color. For predstyle="shade", col can be a vector of up to three elements, where col[2] and col[3] specify the colors for the center and the ends of the shading region. For predstyle="dist", col can be a vector of up to four elements, col[2] for the tail regions, col[3] for the color above/below zero, col[4] for the opposite side (transparent by default), and border[2] for the color of the lines. Setting a color to NA makes it transparent.

The lty argument can also be a vector of up to three elements, the first for specifying the line type of the individual CIs ("solid" by default), the second for the line type of the prediction interval ("dotted" by default), the third for the line type of the horizontal lines that are automatically added to the plot ("solid" by default; set to "blank" to remove them).

Additional Optional Arguments

There are some additional optional arguments that can be passed to the function via ... (hence, they cannot be abbreviated):

top

single numeric value to specify the amount of space (in terms of number of rows) to leave empty at the top of the plot (e.g., for adding headers). The default is 3.

annosym

vector of length 3 to select the left bracket, separation, and right bracket symbols for the annotations. The default is c(" [", ", ", "]"). Can also include a 4th element to adjust the look of the minus symbol, for example to use a proper minus sign (−) instead of a hyphen-minus (-). Can also include a 5th element that should be a space-like symbol (e.g., an ‘en space’) that is used in place of numbers (only relevant when trying to line up numbers exactly). For example, annosym=c(" [", ", ", "]", "\u2212", "\u2002") would use a proper minus sign and an ‘en space’ for the annotations. The decimal point character can be adjusted via the OutDec argument of the options function before creating the plot (e.g., options(OutDec=",")).

tabfig

single numeric value (either a 1, 2, or 3) to set annosym automatically to a vector that will exactly align the numbers in the annotations when using a font that provides ‘tabular figures’. Value 1 corresponds to using "\u2212" (a minus) and "\u2002" (an ‘en space’) in annoyym as shown above. Value 2 corresponds to "\u2013" (an ‘en dash’) and "\u2002" (an ‘en space’). Value 3 corresponds to "\u2212" (a minus) and "\u2007" (a ‘figure space’). The appropriate value for this argument depends on the font used. For example, for fonts Calibri and Carlito, 1 or 2 should work; for fonts Source Sans 3 and Palatino Linotype, 1, 2, and 3 should all work; for Computer/Latin Modern and Segoe UI, 2 should work; for Lato, Roboto, and Open Sans (and maybe Arial), 3 should work. Other fonts may work as well, but this is untested.

textpos

numeric vector of length 2 to specify the placement of the study labels and the annotations. The default is to use the horizontal limits of the plot region, i.e., the study labels to the right of xlim[1] and the annotations to the left of xlim[2].

rowadj

numeric vector of length 3 to vertically adjust the position of the study labels, the annotations, and the extra information (if specified via ilab). This is useful for fine-tuning the position of text added with different positional alignments (i.e., argument pos in the text function).

Author(s)

Wolfgang Viechtbauer (wvb@metafor-project.org, https://www.metafor-project.org).

References

Lewis, S., & Clarke, M. (2001). Forest plots: Trying to see the wood and the trees. British Medical Journal, 322(7300), 1479–1480. ⁠https://doi.org/10.1136/bmj.322.7300.1479⁠

Riley, R. D., Higgins, J. P. T., & Deeks, J. J. (2011). Interpretation of random effects meta-analyses. British Medical Journal, 342, d549. ⁠https://doi.org/10.1136/bmj.d549⁠

Viechtbauer, W. (2010). Conducting meta-analyses in R with the metafor package. Journal of Statistical Software, 36(3), 1–48. ⁠https://doi.org/10.18637/jss.v036.i03⁠

See Also

forest for an overview of the various forest functions and forest.default for a function to draw forest plots without a polygon.

rma.uni, rma.mh, rma.peto, rma.glmm, and rma.mv for functions to fit models for which forest plots can be drawn.

addpoly for a function to add polygons to forest plots.

Examples

### meta-analysis of the log risk ratios using a random-effects model
res <- rma(measure="RR", ai=tpos, bi=tneg, ci=cpos, di=cneg, data=dat.bcg,
           slab=paste(author, year, sep=", "))

### default forest plot of the log risk ratios and pooled estimate
forest(res)

### pooled estimate in row -1; studies in rows k=13 through 1; horizontal
### lines in rows 0 and k+1; two extra lines of space at the top for headings,
### and other annotations; headings in line k+2
op <- par(xpd=TRUE)
text(x=-8.1, y=-1:16, -1:16, pos=4, cex=0.6, col="red")
par(op)

### can also inspect defaults chosen
defaults <- forest(res)
defaults

### several forest plots illustrating the use of various arguments
forest(res)
forest(res, alim=c(-3,3))
forest(res, alim=c(-3,3), order="prec")
forest(res, alim=c(-3,3), order="obs")
forest(res, alim=c(-3,3), order=ablat)

### various ways to show the prediction interval
forest(res, addpred=TRUE)
forest(res, predstyle="bar")
forest(res, predstyle="shade")
forest(res, predstyle="dist")

### adjust xlim values to see how that changes the plot
forest(res)
par("usr")[1:2] # this shows what xlim values were chosen by default
forest(res, xlim=c(-12,16))
forest(res, xlim=c(-18,10))

### illustrate the transf argument (note the asymmetric CI bounds)
forest(res, transf=exp, at=0:7, xlim=c(-8,12), refline=1)

### illustrate the atransf argument
forest(res, atransf=exp, at=log(c(0.05,0.25,1,4,20)), xlim=c(-8,7))

### showweights argument
forest(res, atransf=exp, at=log(c(0.05,0.25,1,4,20)), xlim=c(-8,8),
       order="prec", showweights=TRUE)

### illustrade shade argument
forest(res, shade="zebra")
forest(res, shade=year >= 1970)
forest(res, shade=c(1,5,10))

### forest plot with extra annotations
### note: may need to widen plotting device to avoid overlapping text
forest(res, atransf=exp, at=log(c(0.05, 0.25, 1, 4)), xlim=c(-16,6),
       ilab=cbind(tpos, tneg, cpos, cneg), ilab.lab=c("TB+","TB-","TB+","TB-"),
       ilab.xpos=c(-9.5,-8,-6,-4.5), cex=0.85, header="Author(s) and Year")
text(c(-8.75,-5.25), res$k+2.8, c("Vaccinated", "Control"), cex=0.85, font=2)

### mixed-effects model with absolute latitude as moderator
res <- rma(measure="RR", ai=tpos, bi=tneg, ci=cpos, di=cneg, mods = ~ ablat,
           data=dat.bcg, slab=paste(author, year, sep=", "))

### forest plot with observed and fitted values
forest(res, xlim=c(-9,5), at=log(c(0.05,0.25,1,4)), order="fit",
       ilab=ablat, ilab.xpos=-4.5, ilab.lab="Latitude", atransf=exp,
       header="Author(s) and Year")

### meta-analysis of the log risk ratios using a random-effects model
res <- rma(measure="RR", ai=tpos, bi=tneg, ci=cpos, di=cneg, data=dat.bcg,
           slab=paste(author, year, sep=", "))

### for more complicated plots, the ylim and rows arguments may be useful
forest(res)
forest(res, ylim=c(-2, 16)) # the default
forest(res, ylim=c(-2, 20)) # extra space in plot
forest(res, ylim=c(-2, 20), rows=c(17:15, 12:6, 3:1)) # set positions

### forest plot with subgrouping of studies
### note: may need to widen plotting device to avoid overlapping text
tmp <- forest(res, xlim=c(-16, 6), at=log(c(0.05, 0.25, 1, 4)), atransf=exp,
              ilab=cbind(tpos, tneg, cpos, cneg), ilab.lab=c("TB+","TB-","TB+","TB-"),
              ilab.xpos=c(-9.5,-8,-6,-4.5), cex=0.85, ylim=c(-2, 21),
              order=alloc, rows=c(1:2,5:11,14:17),
              header="Author(s) and Year", shade=c(3,12,18))
op <- par(cex=tmp$cex)
text(c(-8.75,-5.25), tmp$ylim[2]-0.2, c("Vaccinated", "Control"), font=2)
text(-16, c(18,12,3), c("Systematic Allocation", "Random Allocation",
                        "Alternate Allocation"), font=4, pos=4)
par(op)

### see also the addpoly.rma function for an example where summaries
### for the three subgroups are added to such a forest plot

### illustrate the efac argument
forest(res)
forest(res, efac=c(0,1))

### illustrate use of olim argument with a meta-analysis of raw correlation
### coefficients (data from Pritz, 1997); without olim=c(0,1), some of the
### CIs would have upper bounds larger than 1
dat <- escalc(measure="PR", xi=xi, ni=ni, data=dat.pritz1997)
res <- rma(yi, vi, data=dat, slab=paste0(study, ") ", authors))
forest(res, xlim=c(-0.8,1.6), alim=c(0,1), psize=1, refline=coef(res), olim=c(0,1))

### an example of a forest plot where the data have a multilevel structure and
### we want to reflect this by grouping together estimates from the same cluster
dat <- dat.konstantopoulos2011
res <- rma.mv(yi, vi, random = ~ 1 | district/school, data=dat,
              slab=paste0("District ", district, ", School: ", school))
dd <- c(0,diff(dat$district))
dd[dd > 0] <- 1
rows <- (1:res$k) + cumsum(dd)
op <- par(tck=-0.01, mgp = c(1.6,0.2,0), mar=c(3,8,1,6))
forest(res, cex=0.5, rows=rows, ylim=c(-2,max(rows)+3))
abline(h = rows[c(1,diff(rows)) == 2] - 1, lty="dotted")
par(op)

### another approach where clusters are shaded in a zebra style
forest(res, cex=0.6, shade=as.numeric(factor(dat$district)) %% 2 == 0)

Formatter Functions

Description

Functions to format various types of outputs.

Usage

fmtp(p, digits=4, pname="", equal=FALSE, sep=FALSE, add0=FALSE, quote=FALSE)
fmtp2(p, cutoff=c(0.001,0.06), pname="p", sep=TRUE, add0=FALSE, quote=FALSE)
fmtx(x, digits=4, flag="", quote=FALSE, ...)
fmtt(val, tname, df, df1, df2, pval, digits=4,
     pname="p-val", format=1, sep=TRUE, quote=FALSE, call=FALSE, ...)

Arguments

Arguments for fmtp and fmtp2:

p

vector of p-values to be formatted.

digits

integer to specify the number of decimal places to which the values should be rounded. For fmmt, can be a vector of length 2, to specify the number of digits for the test statistic and the p-value, respectively.

pname

string to add as a prefix to the p-value (e.g., something like "p-val" or "p").

equal

logical to specify whether an equal symbol should be shown before the p-value (when it is larger than the rounding cutoff).

sep

logical to specify whether a space should be added between pname, the equal/lesser symbol, and the p-value.

add0

logical to specify whether a 0 should be shown before the decimal point (for fmtp, this only applies when the p-value is below the rounding cutoff).

quote

logical to specify whether formatted strings should be quoted when printed.

cutoff

numeric vector giving the cutoff values.

Arguments specific for fmtx:

x

vector of numeric values to be formatted.

flag

a character string giving a format modifier as defined for formatC.

Arguments specific for fmtt:

val

test statistic value to be formatted.

tname

character string for the name of the test statistic.

df

optional value for the degrees of freedom of the test statistic.

df1

optional value for the numerator degrees of freedom of the test statistic.

df2

optional value for the denominator degrees of freedom of the test statistic.

pval

the p-value corresponding to the test statistic.

format

either 1 or 2 to denote whether the degrees of freedom should be given before the test statistic (in parentheses) or after the test statistic.

call

logical to specify whether the formatted test result should be returned as a call or not.

...

other arguments.

Details

The fmtp function takes one or multiple p-values as input and rounds them to the chosen number of digits. For p-values that are smaller than 10^(-digits) (e.g., 0.0001 for digits=4), the value is shown to fall below this bound (e.g., <.0001). One can further customize the way the output of the values is formatted via the pname, equal, sep, add0, and quote arguments.

The fmtp2 function is an alternative function to format p-values, which yields output that essentially matches APA style guidelines. Values that fall below the first cutoff are printed as such (e.g., a p-value of .00002 would be printed as p < .001), values that fall in between the first and second cutoff are printed as exact p-values with the number of digits determined by the first cutoff (e.g., a p-value of .01723 would be printed as p = .017), and values falling above the second cutoff are printed as exact p-values with the number of digits determined by the second cutoff (e.g., a p-value of .08432 would be printed as p = .08). Note that the second cutoff is by default .06 to show that p-values in the range of .051 and .054 are above .05.

The fmtx function takes one or multiple numeric values as input and rounds them to the chosen number of digits, without using scientific notation and without dropping trailing zeros (using formatC).

The fmtt function takes a single test statistic value as input (and, if applicable, its degrees of freedom via argument df or its numerator and denominator degrees of freedom via arguments df1 and df2) and the corresponding p-value and formats it for printing. Two different formats are available (chosen via the format argument), one giving the degrees of freedom before the test statistic (in parentheses) and one after the test statistic.

Value

A character vector with the formatted values. By default (i.e., when quote=FALSE), formatted strings are not quoted when printed.

Note

The option in fmtt to return the formatted test result as a call can be useful when adding the output to a plot with text and one would like to use plotmath formatting for tname.

Author(s)

Wolfgang Viechtbauer (wvb@metafor-project.org, https://www.metafor-project.org).

References

Viechtbauer, W. (2010). Conducting meta-analyses in R with the metafor package. Journal of Statistical Software, 36(3), 1–48. ⁠https://doi.org/10.18637/jss.v036.i03⁠

Examples

# examples for fmtp()
fmtp(c(.0002, .00008), quote=TRUE, digits=4)
fmtp(c(.0002, .00008), quote=TRUE, digits=4, equal=TRUE)
fmtp(c(.0002, .00008), quote=TRUE, digits=4, equal=TRUE, sep=TRUE)
fmtp(c(.0002, .00008), quote=TRUE, digits=4, equal=TRUE, sep=TRUE, add0=TRUE)

# example for fmtp2()
fmtp2(c(.0005, .001, .002, .0423, .0543, .0578, .0623, .5329), quote=TRUE)

# examples for fmtx()
fmtx(c(1.0002, 2.00008, 3.00004), digits=4)
fmtx(c(-1, 1), digits=4)
fmtx(c(-1, 1), digits=4, flag=" ")

# examples for fmtt()
fmtt(2.45, "z", pval=0.01429, digits=2)
fmtt(3.45, "z", pval=0.00056, digits=2)
fmtt(2.45, "t", df=23, pval=0.02232, digits=2)
fmtt(3.45, "t", df=23, pval=0.00218, digits=2)
fmtt(3.45, "t", df=23, pval=0.00218, digits=2, format=2)
fmtt(46.23, "Q", df=29, pval=0.0226, digits=2)
fmtt(46.23, "Q", df=29, pval=0.0226, digits=2, format=2)
fmtt(8.75, "F", df1=2, df2=35, pval=0.00083, digits=c(2,3))
fmtt(8.75, "F", df1=2, df2=35, pval=0.00083, digits=c(2,3), format=2, pname="p")
fmtt(8.75, "F", df1=2, df2=35, pval=0.00083, digits=c(2,3), format=2, pname="p", sep=FALSE)

Extract the Model Formula from 'rma' Objects

Description

Function to extract the model formula from objects of class "rma".

Usage

## S3 method for class 'rma'
formula(x, type="mods", ...)

Arguments

x

an object of class "rma".

type

the formula which should be returned; either "mods" (default), "yi" (in case argument yi was used to specify a formula), or "scale" (only for location-scale models).

...

other arguments.

Value

The requested formula.

Author(s)

Wolfgang Viechtbauer (wvb@metafor-project.org, https://www.metafor-project.org).

References

Viechtbauer, W. (2010). Conducting meta-analyses in R with the metafor package. Journal of Statistical Software, 36(3), 1–48. ⁠https://doi.org/10.18637/jss.v036.i03⁠

See Also

rma.uni, rma.glmm, and rma.mv for functions to fit models for which a model formula can be extracted.

Examples

### copy BCG vaccine data into 'dat'
dat <- dat.bcg

### calculate log risk ratios and corresponding sampling variances
dat <- escalc(measure="RR", ai=tpos, bi=tneg, ci=cpos, di=cneg, data=dat,
              slab=paste(author, ", ", year, sep=""))

### mixed-effects meta-regression model
res <- rma(yi, vi, mods = ~ ablat + alloc, data=dat)
formula(res, type="mods")

### specify moderators via 'yi' argument
res <- rma(yi ~ ablat + alloc, vi, data=dat)
formula(res, type="yi")

Fail-Safe N Analysis (File Drawer Analysis)

Description

Function to compute the fail-safe N (also called a file drawer analysis).

Usage

fsn(x, vi, sei, subset, data, type, alpha=.05, target,
    method, exact=FALSE, verbose=FALSE, digits, ...)

Arguments

x

a vector with the observed effect sizes or outcomes or an object of class "rma".

vi

vector with the corresponding sampling variances (ignored if x is an object of class "rma").

sei

vector with the corresponding standard errors (note: only one of the two, vi or sei, needs to be specified).

subset

optional (logical or numeric) vector to specify the subset of studies that should be used for the calculation (ignored if x is an object of class "rma").

data

optional data frame containing the variables given to the arguments above.

type

optional character string to specify the type of method to use for the calculation of the fail-safe N. Possible options are "Rosenthal" (the default when x is a vector with the observed effect sizes or outcomes), "Orwin", "Rosenberg", or "General" (the default when x is an object of class "rma"). Can be abbreviated. See ‘Details’.

alpha

target alpha level for the Rosenthal, Rosenberg, and General methods (the default is .05).

target

target average effect size or outcome for the Orwin and General methods.

method

optional character string to specify the model fitting method for type="General" (if unspecified, either "REML" by default or the method that was used in fitting the "rma" model). See rma.uni for options.

exact

logical to specify whether the general method should be based on exact (but slower) or approximate (but faster) calculations.

verbose

logical to specify whether output should be generated on the progress of the calculations for type="General" (the default is FALSE).

digits

optional integer to specify the number of decimal places to which the printed results should be rounded.

...

other arguments.

Details

The function can be used to calculate the ‘fail-safe N’, that is, the minimum number of studies averaging null results that would have to be added to a given set of \(k\) studies to change the conclusion of a meta-analysis. If this number is small (in relation to the actual number of studies), then this indicates that the results based on the observed studies are not robust to publication bias (of the form assumed by the method, that is, where a set of studies averaging null results is missing). The method is also called a ‘file drawer analysis’ as it assumes that there is a set of studies averaging null results hiding in file drawers, which can overturn the findings from a meta-analysis. There are various types of methods that are all based on the same principle, which are described in more detail further below. Note that the fail-safe N is not an estimate of the number of missing studies, only how many studies must be hiding in file drawers for the findings to be overturned.

One can either pass a vector with the observed effect sizes or outcomes (via x) and the corresponding sampling variances via vi (or the standard errors via sei) to the function or an object of class "rma". When passing a model object, the model must be a model without moderators (i.e., either an equal- or a random-effects model).

Rosenthal Method

The Rosenthal method (type="Rosenthal") calculates the minimum number of studies averaging null results that would have to be added to a given set of studies to reduce the (one-tailed) combined significance level (i.e., p-value) to a particular alpha level, which can be specified via the alpha argument (.05 by default). The calculation is based on Stouffer's method for combining p-values and is described in Rosenthal (1979). Note that the method is primarily of interest for historical reasons, but the other methods described below are more closely aligned with the way meta-analyses are typically conducted in practice.

Orwin Method

The Orwin method (type="Orwin") calculates the minimum number of studies averaging null results that would have to be added to a given set of studies to reduce the (unweighted or weighted) average effect size / outcome to a target value (as specified via the target argument). The method is described in Orwin (1983). When vi (or sei) is not specified, the method is based on the unweighted average of the effect sizes / outcomes; otherwise, the method uses the inverse-variance weighted average. If the target argument is not specified, then the target value will be equal to the observed average effect size / outcome divided by 2 (which is entirely arbitrary and will always lead to a fail-safe N number that is equal to \(k\)). One should really set target to a value that reflects an effect size / outcome that would be considered to be practically irrelevant. Note that if target has the opposite sign as the actually observed average, then its sign is automatically flipped.

Rosenberg Method

The Rosenberg method (type="Rosenberg") calculates the minimum number of studies averaging null results that would have to be added to a given set of studies to reduce the significance level (i.e., p-value) of the average effect size / outcome (as estimated based on an equal-effects model) to a particular alpha level, which can be specified via the alpha argument (.05 by default). The method is described in Rosenberg (2005). Note that the p-value is calculated based on a standard normal distribution (instead of a t-distribution, as suggested by Rosenberg, 2005), but the difference is typically negligible.

General Method

This method is a generalization of the methods by Orwin and Rosenberg (see Viechtbauer, 2024). By default (i.e., when target is not specified), it calculates the minimum number of studies averaging null results that would have to be added to a given set of studies to reduce the significance level (i.e., p-value) of the average effect size / outcome (as estimated based on a chosen model) to a particular alpha level, which can be specified via the alpha argument (.05 by default). The type of model that is used in the calculation is chosen via the method argument. If this is unspecified, then a random-effects model is automatically used (using method="REML") or the method that was used in fitting the "rma" model (see rma.uni for options). Therefore, when setting method="EE", then an equal-effects model is used, which yields (essentially) identical results as Rosenberg's method.

If target is specified, then the method calculates the minimum number of studies averaging null results that would have to be added to a given set of studies to reduce the average effect size / outcome (as estimated based on a chosen model) to a target value (as specified via the target argument). As described above, the type of model that is used in the calculation is chosen via the method argument. When setting method="EE", then an equal-effects model is used, which yields (essentially) identical results as Orwin's method with inverse-variance weights.

The method uses an iterative algorithm for calculating the fail-safe N, which can be computationally expensive especially when N is large. By default, the method uses approximate (but faster) calculations, but when setting exact=TRUE, the method uses exact (but slower) calculations. The difference between the two is typically negligible. If N is larger than \(10^7\), then the calculated number is given as >1e+07.

Value

An object of class "fsn". The object is a list containing the following components (some of which may be NA if they are not applicable to the chosen method):

type

the type of method used.

fsnum

the calculated fail-safe N.

est

the average effect size / outcome based on the observed studies.

tau2

the estimated amount of heterogeneity based on the observed studies.

pval

the p-value of the observed results.

alpha

the specified target alpha level.

target

the target average effect size / outcome.

est.fsn

the average effect size / outcome when combining the observed studies with those in the file drawer.

tau2

the estimated amount of heterogeneity when combining the observed studies with those in the file drawer.

pval

the p-value when combining the observed studies with those in the file drawer.

...

some additional elements/values.

The results are formatted and printed with the print function.

Note

If the significance level of the observed studies is already above the specified alpha level or if the average effect size / outcome of the observed studies is already below the target average effect size / outcome, then the fail-safe N value is zero.

Author(s)

Wolfgang Viechtbauer (wvb@metafor-project.org, https://www.metafor-project.org).

References

Rosenthal, R. (1979). The "file drawer problem" and tolerance for null results. Psychological Bulletin, 86(3), 638–641. ⁠https://doi.org/10.1037/0033-2909.86.3.638⁠

Orwin, R. G. (1983). A fail-safe N for effect size in meta-analysis. Journal of Educational Statistics, 8(2), 157–159. ⁠https://doi.org/10.3102/10769986008002157⁠

Rosenberg, M. S. (2005). The file-drawer problem revisited: A general weighted method for calculating fail-safe numbers in meta-analysis. Evolution, 59(2), 464–468. ⁠https://doi.org/10.1111/j.0014-3820.2005.tb01004.x⁠

Viechtbauer, W. (2010). Conducting meta-analyses in R with the metafor package. Journal of Statistical Software, 36(3), 1–48. ⁠https://doi.org/10.18637/jss.v036.i03⁠

Viechtbauer, W. (2024). A fail-safe N computation based on the random-effects model. Annual Meeting of the Society for Research Synthesis Methodology, Amsterdam, The Netherlands. ⁠https://www.wvbauer.com/lib/exe/fetch.php/talks:2024_viechtbauer_srsm_fail_safe_n.pdf⁠

See Also

regtest for the regression test, ranktest for the rank correlation test, trimfill for the trim and fill method, tes for the test of excess significance, and selmodel for selection models.

Examples

### calculate log risk ratios and corresponding sampling variances
dat <- escalc(measure="RR", ai=tpos, bi=tneg, ci=cpos, di=cneg, data=dat.bcg)

### fit equal-effects model
rma(yi, vi, data=dat, method="EE")

### fail-safe N computations
fsn(yi, vi, data=dat)
fsn(yi, data=dat, type="Orwin", target=log(0.95)) # target corresponds to a 5% risk reduction
fsn(yi, vi, data=dat, type="Orwin", target=log(0.95)) # Orwin's method with 1/vi weights
fsn(yi, vi, data=dat, type="General", target=log(0.95), method="EE") # like Orwin's method
fsn(yi, vi, data=dat, type="Rosenberg")
fsn(yi, vi, data=dat, type="General", method="EE") # like Rosenberg's method
fsn(yi, vi, data=dat, type="General") # based on a random-effects model
fsn(yi, vi, data=dat, type="General", target=log(0.95)) # based on a random-effects model

### fit a random-effects model and use fsn() on the model object
res <- rma(yi, vi, data=dat)
fsn(res)
fsn(res, target=log(0.95))

Funnel Plots

Description

Function to create funnel plots.

Usage

funnel(x, ...)

## S3 method for class 'rma'
funnel(x, yaxis="sei",
       xlim, ylim, xlab, ylab, slab,
       steps=5, at, atransf, targs, digits, level=x$level,
       addtau2=FALSE, type="rstandard",
       back, shade, hlines,
       refline, lty=3, pch, pch.fill, col, bg,
       label=FALSE, offset=0.4, legend=FALSE, ...)

## Default S3 method:
funnel(x, vi, sei, ni, subset, yaxis="sei",
       xlim, ylim, xlab, ylab, slab,
       steps=5, at, atransf, targs, digits, level=95,
       back, shade, hlines,
       refline=0, lty=3, pch, col, bg,
       label=FALSE, offset=0.4, legend=FALSE, ...)

Arguments

x

an object of class "rma" or a vector with the observed effect sizes or outcomes.

vi

vector with the corresponding sampling variances (needed if x is a vector with the observed effect sizes or outcomes).

sei

vector with the corresponding standard errors (note: only one of the two, vi or sei, needs to be specified).

ni

vector with the corresponding sample sizes. Only relevant when passing a vector via x.

subset

optional (logical or numeric) vector to specify the subset of studies that should be included in the plot. Only relevant when passing a vector via x.

yaxis

either "sei", "vi", "seinv", "vinv", "ni", "ninv", "sqrtni", "sqrtninv", "lni", or "wi" to specify what values should be placed on the y-axis. See ‘Details’.

xlim

x-axis limits. If unspecified, the function sets the x-axis limits to some sensible values.

ylim

y-axis limits. If unspecified, the function sets the y-axis limits to some sensible values.

xlab

title for the x-axis. If unspecified, the function sets an appropriate axis title.

ylab

title for the y-axis. If unspecified, the function sets an appropriate axis title.

slab

optional vector with labels for the \(k\) studies. If unspecified, the function tries to extract study labels from x.

steps

the number of tick marks for the y-axis (the default is 5).

at

position of the x-axis tick marks and corresponding labels. If unspecified, the function sets the tick mark positions/labels to some sensible values.

atransf

optional argument to specify a function to transform the x-axis labels (e.g., atransf=exp; see also transf). If unspecified, no transformation is used.

targs

optional arguments needed by the function specified via atransf.

digits

optional integer to specify the number of decimal places to which the tick mark labels of the x- and y-axis should be rounded. Can also be a vector of two integers, the first to specify the number of decimal places for the x-axis, the second for the y-axis labels (e.g., digits=c(2,3)). If unspecified, the function tries to set the argument to some sensible values.

level

numeric value between 0 and 100 to specify the level of the pseudo confidence interval region (see here for details). For "rma" objects, the default is to take the value from the object. May also be a vector of values to obtain multiple regions. See ‘Examples’.

addtau2

logical to specify whether the amount of heterogeneity should be accounted for when drawing the pseudo confidence interval region (the default is FALSE). Ignored when x is a meta-regression model and residuals are plotted. See ‘Details’.

type

either "rstandard" (default) or "rstudent" to specify whether the usual or deleted residuals should be used in creating the funnel plot when x is a meta-regression model. See ‘Details’.

back

optional character string to specify the color of the plotting region background.

shade

optional character string to specify the color of the pseudo confidence interval region. When level is a vector of values, different shading colors can be specified for each region.

hlines

optional character string to specify the color of the horizontal reference lines.

refline

numeric value to specify the location of the vertical ‘reference’ line and where the pseudo confidence interval should be centered. If unspecified, the reference line is drawn at the equal- or random-effects model estimate and at zero for meta-regression models (in which case the residuals are plotted) or when directly plotting observed outcomes.

lty

line type for the pseudo confidence interval region and the reference line. The default is to draw dotted lines (see par for other options). Can also be a vector to specify the two line types separately.

pch

plotting symbol to use for the observed outcomes. By default, a filled circle is used. Can also be a vector of values. See points for other options.

pch.fill

plotting symbol to use for the outcomes filled in by the trim and fill method. By default, an open circle is used. Only relevant when plotting an object created by the trimfill function.

col

optional character string to specify the (border) color of the points. Can also be a vector.

bg

optional character string to specify the background color of open plot symbols. Can also be a vector.

label

argument to control the labeling of the points (the default is FALSE). See ‘Details’.

offset

argument to control the distance between the points and the corresponding labels.

legend

logical to specify whether a legend should be added to the plot (the default is FALSE). See ‘Details’.

...

other arguments.

Details

For equal- and random-effects models (i.e., models not involving moderators), the plot shows the observed effect sizes or outcomes on the x-axis against the corresponding standard errors (i.e., the square root of the sampling variances) on the y-axis. A vertical line indicates the estimate based on the model. A pseudo confidence interval region is drawn around this value with bounds equal to \(\pm 1.96 \text{SE}\), where \(\text{SE}\) is the standard error value from the y-axis (assuming level=95). If addtau2=TRUE (only for models of class "rma.uni"), then the bounds of the pseudo confidence interval region are equal to \(\pm 1.96 \sqrt{\text{SE}^2 + \hat{\tau}^2}\), where \(\hat{\tau}^2\) is the amount of heterogeneity as estimated by the model.

For (mixed-effects) meta-regression models (i.e., models involving moderators), the plot shows the residuals on the x-axis against their corresponding standard errors. Either the usual or deleted residuals can be used for that purpose (set via the type argument). See residuals for more details on the different types of residuals.

With the atransf argument, the labels on the x-axis can be transformed with some suitable function. For example, when plotting log odds ratios, one could use transf=exp to obtain a funnel plot with the values on the x-axis corresponding to the odds ratios. See also transf for some other useful transformation functions in the context of a meta-analysis.

Instead of placing the standard errors on the y-axis, several other options are available by setting the yaxis argument to:

However, only when yaxis="sei" (the default) will the pseudo confidence region have the expected (upside-down) funnel shape with straight lines. Also, when placing (a function of) the sample sizes on the y-axis or the weights, then the pseudo confidence region cannot be drawn. See Sterne and Egger (2001) for more details on the choice of the y-axis.

If the object passed to the function comes from the trimfill function, the studies that are filled in by the trim and fill method are also added to the funnel plot. The symbol to use for plotting the filled in studies can be specified via the pch.fill argument. Arguments col and bg can then be of length 2 to specify the (border) color and background color of the observed and filled in studies.

One can also directly pass a vector with the observed effect sizes or outcomes (via x) and the corresponding sampling variances (via vi), standard errors (via sei), and/or sample sizes (via ni) to the function. By default, the vertical reference line is then drawn at zero.

The arguments back, shade, and hlines can be set to NULL to suppress the shading and the horizontal reference line. One can also suppress the funnel by setting refline to NULL.

With the label argument, one can control whether points in the plot will be labeled. If label="all" (or label=TRUE), all points in the plot will be labeled. If label="out", points falling outside of the pseudo confidence region will be labeled. Finally, one can also set this argument to a numeric value (between 1 and \(k\)) to specify how many of the most extreme points should be labeled (e.g., with label=1 only the most extreme point are labeled, while with label=3, the most extreme, and the second and third most extreme points are labeled). With the offset argument, one can adjust the distance between the labels and the corresponding points.

By setting the legend argument to TRUE, a legend is added to the plot. One can also use a keyword for this argument to specify the position of the legend (e.g., legend="topleft"; see legend for options). Finally, this argument can also be a list, with elements x, y, inset, bty, and bg, which are passed on as the corresponding arguments to the legend function for even more control (elements not specified are set to defaults). The list can also include elements studies (a logical to specify whether to include ‘Studies’ in the legend; default is TRUE) and show (either "pvals" to show the p-values corresponding to the shade regions, "cis" to show the confidence interval levels corresponding to the shade regions, or NA to show neither; default is "pvals").

Value

A data frame with components:

x

the x-axis coordinates of the points that were plotted.

y

the y-axis coordinates of the points that were plotted.

slab

the study labels.

Note that the data frame is returned invisibly.

Note

Placing (a function of) the sample sizes on the y-axis (i.e., using yaxis="ni", yaxis="ninv", yaxis="sqrtni", yaxis="sqrtninv", or yaxis="lni") is only possible when information about the sample sizes is actually stored within the object passed to the funnel function. That should automatically be the case when the observed effect sizes or outcomes were computed with the escalc function or when the observed effect sizes or outcomes were computed within the model fitting function. On the other hand, this will not be the case when rma.uni was used together with the yi and vi arguments and the yi and vi values were not computed with escalc. In that case, it is still possible to pass information about the sample sizes to the rma.uni function (e.g., use rma.uni(yi, vi, ni=ni, data=dat), where data frame dat includes a variable called ni with the sample sizes).

When using unweighted estimation, using yaxis="wi" will place all points on a horizontal line. When directly passing a vector with the observed effect sizes or outcomes to the function, yaxis="wi" is equivalent to yaxis="vinv", except that the weights are expressed in percent.

For argument slab and when specifying vectors for arguments pch, col, and/or bg and when x is an object of class "rma", the variables specified are assumed to be of the same length as the data passed to the model fitting function (and if the data argument was used in the original model fit, then the variables will be searched for within this data frame first). Any subsetting and removal of studies with missing values is automatically applied to the variables specified via these arguments.

Author(s)

Wolfgang Viechtbauer (wvb@metafor-project.org, https://www.metafor-project.org).

References

Light, R. J., & Pillemer, D. B. (1984). Summing up: The science of reviewing research. Cambridge, MA: Harvard University Press.

Peters, J. L., Sutton, A. J., Jones, D. R., Abrams, K. R., & Rushton, L. (2008). Contour-enhanced meta-analysis funnel plots help distinguish publication bias from other causes of asymmetry. Journal of Clinical Epidemiology, 61(10), 991–996. ⁠https://doi.org/10.1016/j.jclinepi.2007.11.010⁠

Sterne, J. A. C., & Egger, M. (2001). Funnel plots for detecting bias in meta-analysis: Guidelines on choice of axis. Journal of Clinical Epidemiology, 54(10), 1046–1055. ⁠https://doi.org/10.1016/s0895-4356(01)00377-8⁠

Viechtbauer, W. (2010). Conducting meta-analyses in R with the metafor package. Journal of Statistical Software, 36(3), 1–48. ⁠https://doi.org/10.18637/jss.v036.i03⁠

See Also

rma.uni, rma.mh, rma.peto, rma.glmm, and rma.mv for functions to fit models for which funnel plots can be drawn.

trimfill for the trim and fill method, regtest for the regression test, and ranktest for the rank correlation test.

Examples

### copy BCG vaccine data into 'dat'
dat <- dat.bcg

### calculate log risk ratios and corresponding sampling variances
dat <- escalc(measure="RR", ai=tpos, bi=tneg, ci=cpos, di=cneg, data=dat)

### fit random-effects model
res <- rma(yi, vi, data=dat, slab=paste(author, year, sep=", "))

### draw a standard funnel plot
funnel(res)

### show risk ratio values on x-axis (log scale)
funnel(res, atransf=exp)

### label points outside of the pseudo confidence interval region
funnel(res, atransf=exp, label="out")

### passing log risk ratios and sampling variances directly to the function
### note: same plot, except that the reference line is centered at zero
funnel(dat$yi, dat$vi)

### the with() function can be used to avoid having to retype dat$... over and over
with(dat, funnel(yi, vi))

### can accomplish the same thing by setting refline=0
funnel(res, refline=0)

### adjust the position of the x-axis labels, number of digits, and y-axis limits
funnel(res, atransf=exp, at=log(c(.125, .25, .5, 1, 2)), digits=3L, ylim=c(0,.8))

### contour-enhanced funnel plot centered at 0 (see Peters et al., 2008)
funnel(res, level=c(90, 95, 99), shade=c("white", "gray55", "gray75"), refline=0, legend=TRUE)

### same, but show risk ratio values on the x-axis and some further adjustments
funnel(res, level=c(90, 95, 99), shade=c("white", "gray55", "gray75"), digits=3L, ylim=c(0,.8),
       atransf=exp, at=log(c(.125, .25, .5, 1, 2, 4, 8)), refline=0, legend=TRUE)

### same, but show confidence interval levels in the legend
funnel(res, level=c(90, 95, 99), shade=c("white", "gray55", "gray75"), digits=3L, ylim=c(0,.8),
       atransf=exp, at=log(c(.125, .25, .5, 1, 2, 4, 8)), refline=0, legend=list(show="cis"))

### illustrate the use of vectors for 'pch' and 'col'
res <- rma(yi, vi, data=dat, subset=2:10)
funnel(res, pch=ifelse(yi > -1, 19, 21), col=ifelse(sqrt(vi) > .3, "red", "blue"))

### can add a second funnel via (undocumented) argument refline2
funnel(res, atransf=exp, at=log(c(.125, .25, .5, 1, 2, 4)), digits=3L, ylim=c(0,.8), refline2=0)

### mixed-effects model with absolute latitude in the model
res <- rma(yi, vi, mods = ~ ablat, data=dat)

### funnel plot of the residuals
funnel(res)

### simulate a large meta-analytic dataset (correlations with rho = 0.2)
### with no heterogeneity or publication bias; then try out different
### versions of the funnel plot

gencor <- function(rhoi, ni) {
   x1 <- rnorm(ni, mean=0, sd=1)
   x2 <- rnorm(ni, mean=0, sd=1)
   x3 <- rhoi*x1 + sqrt(1-rhoi^2)*x2
   cor(x1, x3)
}

set.seed(1234)
k  <- 200                               # number of studies to simulate
ni <- round(rchisq(k, df=2) * 20 + 20)  # simulate sample sizes (skewed distribution)
ri <- mapply(gencor, rep(0.2,k), ni)    # simulate correlations

res <- rma(measure="ZCOR", ri=ri, ni=ni, method="EE") # use r-to-z transformed correlations

funnel(res, yaxis="sei")
funnel(res, yaxis="vi")
funnel(res, yaxis="seinv")
funnel(res, yaxis="vinv")
funnel(res, yaxis="ni")
funnel(res, yaxis="ninv")
funnel(res, yaxis="sqrtni")
funnel(res, yaxis="sqrtninv")
funnel(res, yaxis="lni")
funnel(res, yaxis="wi")

GOSH Plots for 'rma' Objects

Description

Function to create GOSH plots for objects of class "rma".

Usage

gosh(x, ...)

## S3 method for class 'rma'
gosh(x, subsets, progbar=TRUE, parallel="no", ncpus=1, cl, ...)

Arguments

x

an object of class "rma".

subsets

optional integer to specify the number of subsets.

progbar

logical to specify whether a progress bar should be shown (the default is TRUE).

parallel

character string to specify whether parallel processing should be used (the default is "no"). For parallel processing, set to either "snow" or "multicore". See ‘Note’.

ncpus

integer to specify the number of processes to use in the parallel processing.

cl

optional cluster to use if parallel="snow". If unspecified, a cluster on the local machine is created for the duration of the call.

...

other arguments.

Details

The model specified via x must be a model fitted with either the rma.uni, rma.mh, or rma.peto functions.

Olkin et al. (2012) proposed the GOSH (graphical display of study heterogeneity) plot, which is based on examining the results of an equal-effects model in all possible subsets of size \(1, \ldots, k\) of the \(k\) studies included in a meta-analysis. In a homogeneous set of studies, the model estimates obtained this way should form a roughly symmetric, contiguous, and unimodal distribution. On the other hand, when the distribution is multimodal, then this suggests the presence of heterogeneity, possibly due to outliers and/or distinct subgroups of studies. Plotting the estimates against some measure of heterogeneity (e.g., \(I^2\), \(H^2\), or the \(Q\)-statistic) can also help to reveal subclusters, which are indicative of heterogeneity. The same type of plot can be produced by first fitting an equal-effects model with either the rma.uni (using method="EE"), rma.mh, or rma.peto functions and then passing the fitted model object to the gosh function and then plotting the results.

For models fitted with the rma.uni function (which may be random-effects or mixed-effects meta-regressions models), the idea underlying this type of plot can be generalized (Viechtbauer, 2021) by examining the distribution of all model coefficients, plotting them against each other, and against some measure of (residual) heterogeneity (including the estimate of \(\tau^2\) or its square root).

Note that for models without moderators, application of the method requires fitting a total of \(2^k - 1\) models, which could be an excessively large number when \(k\) is large. For example, for \(k=10\), there are only 1023 possible subsets, but for \(k=20\), this number already grows to 1,048,575. For even larger \(k\), it may become computationally infeasible to consider all possible subsets. Instead, we can then examine (a sufficiently large number of) random subsets.

By default, if the number of possible subsets is \(\le 10^6\), the function will consider all possible subsets and otherwise \(10^6\) random subsets. One can use the subsets argument to specify a different number of subsets to consider. If subsets is specified and it is actually larger than the number of possible subsets, then the function automatically only considers the possible subsets and does not use random subsets.

When x is an equal-effects model or a random-effects model fitted using method="DL", provisions have been made to speed up the model fitting to the various subsets. For random-effects models using some other estimator of \(\tau^2\) (especially an iterative one like method="REML"), the computations will be considerably slower.

Value

An object of class "gosh.rma". The object is a list containing the following components:

res

a data frame with the results for each subset (including various heterogeneity statistics and the model coefficient(s)).

incl

a matrix indicating which studies were included in which subset.

...

some additional elements/values.

The results can be printed with the print function and plotted with the plot function.

Note

On machines with multiple cores, one can try to speed things up by delegating the model fitting to separate worker processes, that is, by setting parallel="snow" or parallel="multicore" and ncpus to some value larger than 1. Parallel processing makes use of the parallel package, using the makePSOCKcluster and parLapply functions when parallel="snow" or using mclapply when parallel="multicore" (the latter only works on Unix/Linux-alikes). With parallel::detectCores(), one can check on the number of available cores on the local machine.

Author(s)

Wolfgang Viechtbauer (wvb@metafor-project.org, https://www.metafor-project.org).

References

Olkin, I., Dahabreh, I. J., & Trikalinos, T. A. (2012). GOSH - a graphical display of study heterogeneity. Research Synthesis Methods, 3(3), 214–223. ⁠https://doi.org/10.1002/jrsm.1053⁠

Viechtbauer, W. (2010). Conducting meta-analyses in R with the metafor package. Journal of Statistical Software, 36(3), 1–48. ⁠https://doi.org/10.18637/jss.v036.i03⁠

Viechtbauer, W. (2021). Model checking in meta-analysis. In C. H. Schmid, T. Stijnen, & I. R. White (Eds.), Handbook of meta-analysis (pp. 219–254). Boca Raton, FL: CRC Press. ⁠https://doi.org/10.1201/9781315119403⁠

See Also

rma.uni, rma.mh, and rma.peto for functions to fit models for which GOSH plots can be drawn.

influence for other model diagnostics.

Examples

### calculate log odds ratios and corresponding sampling variances
dat <- escalc(measure="OR", ai=ai, n1i=n1i, ci=ci, n2i=n2i, data=dat.egger2001)

### meta-analysis of all trials including ISIS-4 using an equal-effects model
res <- rma(yi, vi, data=dat, method="EE")

### fit FE model to all possible subsets (65535 models)
## Not run: 
sav <- gosh(res, progbar=FALSE)
sav

### create GOSH plot
### red points for subsets that include and blue points
### for subsets that exclude study 16 (the ISIS-4 trial)
plot(sav, out=16, breaks=100)

## End(Not run)

Meta-Analysis based on the Method by Henmi and Copas (2010)

Description

Function to obtain an estimate of the average true outcome and corresponding confidence interval under a random-effects model using the method described by Henmi and Copas (2010).

Usage

hc(object, ...)

## S3 method for class 'rma.uni'
hc(object, digits, transf, targs, control, ...)

Arguments

object

an object of class "rma.uni".

digits

optional integer to specify the number of decimal places to which the printed results should be rounded. If unspecified, the default is to take the value from the object.

transf

optional argument to specify a function to transform the estimate and the corresponding interval bounds (e.g., transf=exp; see also transf). If unspecified, no transformation is used.

targs

optional arguments needed by the function specified under transf.

control

list of control values for the iterative algorithm. If unspecified, default values are used. See ‘Note’.

...

other arguments.

Details

The model specified via object must be a model without moderators (i.e., either an equal- or a random-effects model).

When using the usual method for fitting a random-effects model (i.e., weighted estimation with inverse-variance weights), the weights assigned to smaller and larger studies become more uniform as the amount of heterogeneity increases. As a consequence, the estimated average outcome could become increasingly biased under certain forms of publication bias (where smaller studies on one side of the funnel plot are missing). The method by Henmi and Copas (2010) counteracts this problem by providing an estimate of the average true outcome that is based on inverse-variance weights as used under an equal-effects model, which are not affected by the amount of heterogeneity. The amount of heterogeneity is still estimated (with the DerSimonian-Laird estimator) and incorporated into the standard error of the estimated average outcome and the corresponding confidence interval.

Currently, there is only a method for handling objects of class "rma.uni" with the hc function. It therefore provides a method for conducting a sensitivity analysis after the model has been fitted with the rma.uni function.

Value

An object of class "hc.rma.uni". The object is a list containing the following components:

beta

estimated average true outcome.

se

corresponding standard error.

ci.lb

lower bound of the confidence intervals for the average true outcome.

ci.ub

upper bound of the confidence intervals for the average true outcome.

...

some additional elements/values.

The results are formatted and printed with the print function.

Note

The method makes use of the uniroot function. By default, the desired accuracy is set equal to .Machine$double.eps^0.25 and the maximum number of iterations to 1000. The desired accuracy (tol) and the maximum number of iterations (maxiter) can be adjusted with the control argument (i.e., control=list(tol=value, maxiter=value)).

Author(s)

Original code by Henmi and Copas (2010). Corrected for typos by Michael Dewey (lists@dewey.myzen.co.uk). Incorporated into the package with some small adjustments for consistency with the other functions in the package by Wolfgang Viechtbauer (wvb@metafor-project.org, https://www.metafor-project.org).

References

Henmi, M., & Copas, J. B. (2010). Confidence intervals for random effects meta-analysis and robustness to publication bias. Statistics in Medicine, 29(29), 2969–2983. ⁠https://doi.org/10.1002/sim.4029⁠

Viechtbauer, W. (2010). Conducting meta-analyses in R with the metafor package. Journal of Statistical Software, 36(3), 1–48. ⁠https://doi.org/10.18637/jss.v036.i03⁠

See Also

rma.uni for the function to fit rma.uni models.

Examples

### calculate log odds ratios and corresponding sampling variances
dat <- escalc(measure="OR", ai=ai, n1i=n1i, ci=ci, n2i=n2i, data=dat.lee2004)
dat

### meta-analysis based on log odds ratios
res <- rma(yi, vi, data=dat)
res

### funnel plot as in Henmi and Copas (2010)
funnel(res, yaxis="seinv", refline=0, xlim=c(-3,3), ylim=c(.5,3.5), steps=7, digits=1, back="white")

### use method by Henmi and Copas (2010) as a sensitivity analysis
hc(res)

### back-transform results to odds ratio scale
hc(res, transf=exp)

Model Diagnostics for 'rma.mv' Objects

Description

Functions to compute various outlier and influential study diagnostics (some of which indicate the influence of deleting one study at a time on the model fit or the fitted/residual values) for objects of class "rma.mv".

Usage

## S3 method for class 'rma.mv'
cooks.distance(model, progbar=FALSE, cluster,
               reestimate=TRUE, parallel="no", ncpus=1, cl, ...)

## S3 method for class 'rma.mv'
dfbetas(model, progbar=FALSE, cluster,
        reestimate=TRUE, parallel="no", ncpus=1, cl, ...)

## S3 method for class 'rma.mv'
hatvalues(model, type="diagonal", ...)

Arguments

model

an object of class "rma.mv".

progbar

logical to specify whether a progress bar should be shown (the default is FALSE).

cluster

optional vector to specify a clustering variable to use for computing the Cook's distances or DFBETAS values. If unspecified, these measures are computed for the individual observed effect sizes or outcomes.

reestimate

logical to specify whether variance/correlation components should be re-estimated after deletion of the \(i\text{th}\) case (the default is TRUE).

parallel

character string to specify whether parallel processing should be used (the default is "no"). For parallel processing, set to either "snow" or "multicore". See ‘Note’.

ncpus

integer to specify the number of processes to use in the parallel processing.

cl

optional cluster to use if parallel="snow". If unspecified, a cluster on the local machine is created for the duration of the call.

type

character string to specify whether only the diagonal of the hat matrix ("diagonal") or the entire hat matrix ("matrix") should be returned.

...

other arguments.

Details

The term ‘case’ below refers to a particular row from the dataset used in the model fitting (when argument cluster is not specified) or each level of the variable specified via cluster.

Cook's distance for the \(i\text{th}\) case can be interpreted as the Mahalanobis distance between the entire set of predicted values once with the \(i\text{th}\) case included and once with the \(i\text{th}\) case excluded from the model fitting.

The DFBETAS value(s) essentially indicate(s) how many standard deviations the estimated coefficient(s) change(s) after excluding the \(i\text{th}\) case from the model fitting.

Value

The cooks.distance function returns a vector. The dfbetas function returns a data frame. The hatvalues function returns either a vector with the diagonal elements of the hat matrix or the entire hat matrix.

Note

The variable specified via cluster is assumed to be of the same length as the data originally passed to the rma.mv function (and if the data argument was used in the original model fit, then the variable will be searched for within this data frame first). Any subsetting and removal of studies with missing values that was applied during the model fitting is also automatically applied to the variable specified via the cluster argument.

Leave-one-out diagnostics are calculated by refitting the model \(k\) times (where \(k\) denotes the number of cases). Depending on how large \(k\) is, it may take a few moments to finish the calculations. For complex models fitted with rma.mv, this can become computationally expensive.

On machines with multiple cores, one can try to speed things up by delegating the model fitting to separate worker processes, that is, by setting parallel="snow" or parallel="multicore" and ncpus to some value larger than 1. Parallel processing makes use of the parallel package, using the makePSOCKcluster and parLapply functions when parallel="snow" or using mclapply when parallel="multicore" (the latter only works on Unix/Linux-alikes). With parallel::detectCores(), one can check on the number of available cores on the local machine.

Alternatively (or in addition to using parallel processing), one can also set reestimate=FALSE, in which case any variance/correlation components in the model are not re-estimated after deleting the \(i\text{th}\) case from the dataset. Doing so only yields an approximation to the Cook's distances and DFBETAS values that ignores the influence of the \(i\text{th}\) case on the variance/correlation components, but is considerably faster (and often yields similar results).

It may not be possible to fit the model after deletion of the \(i\text{th}\) case from the dataset. This will result in NA values for that case.

Author(s)

Wolfgang Viechtbauer (wvb@metafor-project.org, https://www.metafor-project.org).

References

Belsley, D. A., Kuh, E., & Welsch, R. E. (1980). Regression diagnostics. New York: Wiley.

Cook, R. D., & Weisberg, S. (1982). Residuals and influence in regression. London: Chapman and Hall.

Viechtbauer, W. (2010). Conducting meta-analyses in R with the metafor package. Journal of Statistical Software, 36(3), 1–48. ⁠https://doi.org/10.18637/jss.v036.i03⁠

Viechtbauer, W. (2021). Model checking in meta-analysis. In C. H. Schmid, T. Stijnen, & I. R. White (Eds.), Handbook of meta-analysis (pp. 219–254). Boca Raton, FL: CRC Press. ⁠https://doi.org/10.1201/9781315119403⁠

Viechtbauer, W., & Cheung, M. W.-L. (2010). Outlier and influence diagnostics for meta-analysis. Research Synthesis Methods, 1(2), 112–125. ⁠https://doi.org/10.1002/jrsm.11⁠

See Also

rstudent for externally standardized residuals and weights for model fitting weights.

Examples

### copy data from Konstantopoulos (2011) into 'dat'
dat <- dat.konstantopoulos2011

### multilevel random-effects model
res <- rma.mv(yi, vi, random = ~ 1 | district/school, data=dat)
print(res, digits=3)

### Cook's distance for each observed outcome
x <- cooks.distance(res)
x
plot(x, type="o", pch=19, xlab="Observed Outcome", ylab="Cook's Distance")

### Cook's distance for each district
x <- cooks.distance(res, cluster=district)
x
plot(x, type="o", pch=19, xlab="District", ylab="Cook's Distance", xaxt="n")
axis(side=1, at=seq_along(x), labels=as.numeric(names(x)))

### hat values
hatvalues(res)

Model Diagnostics for 'rma.uni' Objects

Description

Functions to compute various outlier and influential study diagnostics (some of which indicate the influence of deleting one study at a time on the model fit or the fitted/residual values) for objects of class "rma.uni". For the corresponding documentation for "rma.mv" objects, see influence.

Usage

## S3 method for class 'rma.uni'
influence(model, digits, progbar=FALSE, ...)

## S3 method for class 'infl.rma.uni'
print(x, digits=x$digits, infonly=FALSE, ...)

## S3 method for class 'rma.uni'
cooks.distance(model, progbar=FALSE, ...)
## S3 method for class 'rma.uni'
dfbetas(model, progbar=FALSE, ...)
## S3 method for class 'rma.uni'
hatvalues(model, type="diagonal", ...)

Arguments

model

an object of class "rma.uni".

x

an object of class "infl.rma.uni" (for print).

digits

optional integer to specify the number of decimal places to which the printed results should be rounded. If unspecified, the default is to take the value from the object.

progbar

logical to specify whether a progress bar should be shown (the default is FALSE).

infonly

logical to specify whether only the influential cases should be printed (the default is FALSE).

type

character string to specify whether only the diagonal of the hat matrix ("diagonal") or the entire hat matrix ("matrix") should be returned.

...

other arguments.

Details

The term ‘case’ below refers to a particular row from the dataset used in the model fitting (which is typically synonymous with ‘study’).

The influence function calculates the following leave-one-out diagnostics for each case:

The diagonal elements of the hat matrix and the weights (in %) given to the observed effect sizes or outcomes during the model fitting are also provided (except for their scaling, the hat values and weights are the same for models without moderators, but will differ when moderators are included).

For details on externally standardized residuals, see rstudent.

The DFFITS value essentially indicates how many standard deviations the predicted (average) effect or outcome for the \(i\text{th}\) case changes after excluding the \(i\text{th}\) case from the model fitting.

Cook's distance can be interpreted as the Mahalanobis distance between the entire set of predicted values once with the \(i\text{th}\) case included and once with the \(i\text{th}\) case excluded from the model fitting.

The covariance ratio is defined as the determinant of the variance-covariance matrix of the parameter estimates based on the dataset with the \(i\text{th}\) case removed divided by the determinant of the variance-covariance matrix of the parameter estimates based on the complete dataset. A value below 1 therefore indicates that removal of the \(i\text{th}\) case yields more precise estimates of the model coefficients.

The leave-one-out amount of (residual) heterogeneity is the estimated value of \(\tau^2\) based on the dataset with the \(i\text{th}\) case removed. This is always equal to 0 for equal-effects models.

Similarly, the leave-one-out test statistic of the test for (residual) heterogeneity is the value of the test statistic of the test for (residual) heterogeneity calculated based on the dataset with the \(i\text{th}\) case removed.

Finally, the DFBETAS value(s) essentially indicate(s) how many standard deviations the estimated coefficient(s) change(s) after excluding the \(i\text{th}\) case from the model fitting.

A case may be considered to be ‘influential’ if at least one of the following is true:

Cases which are considered influential with respect to any of these measures are marked with an asterisk. Note that the chosen cut-offs are (somewhat) arbitrary. Substantively informed judgment should always be used when examining the influence of each case on the results.

Value

An object of class "infl.rma.uni", which is a list containing the following components:

inf

an element of class "list.rma" with the externally standardized residuals, DFFITS values, Cook's distances, covariance ratios, leave-one-out \(\tau^2\) estimates, leave-one-out (residual) heterogeneity test statistics, hat values, weights, and an indicator whether a case is influential.

dfbs

an element of class "list.rma" with the DFBETAS values.

...

some additional elements/values.

The results are printed with print and plotted with plot. To format the results as a data frame, one can use the as.data.frame function.

Note

Leave-one-out diagnostics are calculated by refitting the model \(k\) times. Depending on how large \(k\) is, it may take a few moments to finish the calculations. There are shortcuts for calculating at least some of these values without refitting the model each time, but these are currently not implemented (and may not exist for all of the leave-one-out diagnostics calculated by the function).

It may not be possible to fit the model after deletion of the \(i\text{th}\) case from the dataset. This will result in NA values for that case.

Certain relationships between the leave-one-out diagnostics and the (internally or externally) standardized residuals (Belsley, Kuh, & Welsch, 1980; Cook & Weisberg, 1982) no longer hold for meta-analytic models. Maybe there are other relationships. These remain to be determined.

Author(s)

Wolfgang Viechtbauer (wvb@metafor-project.org, https://www.metafor-project.org).

References

Belsley, D. A., Kuh, E., & Welsch, R. E. (1980). Regression diagnostics. New York: Wiley.

Cook, R. D., & Weisberg, S. (1982). Residuals and influence in regression. London: Chapman and Hall.

Hedges, L. V., & Olkin, I. (1985). Statistical methods for meta-analysis. San Diego, CA: Academic Press.

Viechtbauer, W. (2010). Conducting meta-analyses in R with the metafor package. Journal of Statistical Software, 36(3), 1–48. ⁠https://doi.org/10.18637/jss.v036.i03⁠

Viechtbauer, W. (2021). Model checking in meta-analysis. In C. H. Schmid, T. Stijnen, & I. R. White (Eds.), Handbook of meta-analysis (pp. 219–254). Boca Raton, FL: CRC Press. ⁠https://doi.org/10.1201/9781315119403⁠

Viechtbauer, W., & Cheung, M. W.-L. (2010). Outlier and influence diagnostics for meta-analysis. Research Synthesis Methods, 1(2), 112–125. ⁠https://doi.org/10.1002/jrsm.11⁠

See Also

plot for a method to plot the outlier and influential case diagnostics.

rstudent for externally standardized residuals and weights for model fitting weights.

Examples

### calculate log risk ratios and corresponding sampling variances
dat <- escalc(measure="RR", ai=tpos, bi=tneg, ci=cpos, di=cneg, data=dat.bcg)

### fit mixed-effects model with absolute latitude and publication year as moderators
res <- rma(yi, vi, mods = ~ ablat + year, data=dat)

### compute the diagnostics
inf <- influence(res)
inf

### plot the values
plot(inf)

### compute Cook's distances, DFBETAS values, and hat values
cooks.distance(res)
dfbetas(res)
hatvalues(res)

L'Abbe Plots for 'rma' Objects

Description

Function to create L'Abbé plots for objects of class "rma".

Usage

labbe(x, ...)

## S3 method for class 'rma'
labbe(x, xlim, ylim, lim, xlab, ylab, flip=FALSE,
      ci=FALSE, pi=FALSE, grid=FALSE, legend=FALSE,
      add=x$add, to=x$to, transf, targs,
      pch=21, psize, plim=c(0.5,3.5),
      col, bg, lty, ...)

Arguments

x

an object of class "rma".

xlim

x-axis limits. If unspecified, the function sets the x-axis limits to some sensible values.

ylim

y-axis limits. If unspecified, the function sets the y-axis limits to some sensible values.

lim

axis limits. If specified, this is used for both xlim and ylim.

xlab

title for the x-axis. If unspecified, the function sets an appropriate axis title.

ylab

title for the y-axis. If unspecified, the function sets an appropriate axis title.

flip

logical to specify whether the groups to plot on the x- and y-axis should be flipped (the default is FALSE).

ci

logical to specify whether the confidence interval region should be shown in the plot (the default is FALSE). Can also be a color name.

pi

logical to specify whether the prediction interval region should be shown in the plot (the default is FALSE). Can also be a color name.

grid

logical to specify whether a grid should be added to the plot (the default is FALSE). Can also be a color name.

legend

logical to specify whether a legend should be added to the plot (the default is FALSE). Can also be a keyword to specify the position of the legend (see legend).

add

See the documentation of the escalc function for more details.

to

See the documentation of the escalc function for more details.

transf

optional argument to specify a function to transform the outcomes (e.g., transf=exp; see also transf). If unspecified, no transformation is used.

targs

optional arguments needed by the function specified under transf.

pch

plotting symbol to use for the outcomes. By default, an open circle is used. Can also be a vector of values. See points for other options.

psize

optional numeric vector to specify the point sizes for the outcomes. If unspecified, the point sizes are a function of the precision of the outcomes. Can also be a vector of values.

plim

numeric vector of length 2 to scale the point sizes (ignored when psize is specified). See ‘Details’.

col

optional character string to specify the (border) color of the points. Can also be a vector.

bg

optional character string to specify the background color of open plot symbols. Can also be a vector. Set to NA to make the plotting symbols transparent.

lty

optional argument to specify the line type for the diagonal reference line of no effect and the line that indicates the estimated effect based on the fitted model. If unspecified, the function sets this to c("solid","dashed") by default (use "blank" to suppress a line).

...

other arguments.

Details

The model specified via x must be a model without moderators (i.e., either an equal- or a random-effects model) fitted with either the rma.uni, rma.mh, rma.peto, or rma.glmm functions. Moreover, the model must have been fitted with measure set equal to "RD" (for risk differences), "RR" (for risk ratios), "OR" (for odds ratios), "AS" (for arcsine square root transformed risk differences), "IRR" (for incidence rate ratios), "IRD" (for incidence rate differences), or "IRSD" (for square root transformed incidence rate differences).

The function calculates the arm-level outcomes for the two groups (e.g., treatment and control) and plots them against each other. In particular, the function plots the raw proportions of the two groups against each other when analyzing risk differences, the log of the proportions when analyzing (log) risk ratios, the log odds when analyzing (log) odds ratios, the arcsine square root transformed proportions when analyzing arcsine square root transformed risk differences, the raw incidence rates when analyzing incidence rate differences, the log of the incidence rates when analyzing (log) incidence rate ratios, and the square root transformed incidence rates when analyzing square root transformed incidence rate differences. The transf argument can be used to transform these values (e.g., transf=exp to transform the log of the proportions back to raw proportions; see also transf).

As described under the documentation for the escalc function, zero cells can lead to problems when calculating particular outcomes. Adding a small constant to the cells of the \(2 \times 2\) tables is a common solution to this problem. By default, the functions adopts the same method for handling zero cells as was used when fitting the model.

By default (i.e., when psize is not specified), the point sizes are a function of the precision (i.e., inverse standard errors) of the outcomes. This way, more precise estimates are visually more prominent in the plot. By making the point sizes a function of the inverse standard errors of the estimates, their areas are proportional to the inverse sampling variances, which corresponds to the weights they would receive in an equal-effects model. However, the point sizes are rescaled so that the smallest point size is plim[1] and the largest point size is plim[2]. As a result, their relative sizes (i.e., areas) no longer exactly correspond to their relative weights in such a model. If exactly relative point sizes are desired, one can set plim[2] to NA, in which case the points are rescaled so that the smallest point size corresponds to plim[1] and all other points are scaled accordingly. As a result, the largest point may be very large. Alternatively, one can set plim[1] to NA, in which case the points are rescaled so that the largest point size corresponds to plim[2] and all other points are scaled accordingly. As a result, the smallest point may be very small. To avoid the latter, one can also set plim[3], which enforces a minimal point size.

The solid line corresponds to identical outcomes in the two groups (i.e., the absence of a difference between the two groups). The dashed line indicates the estimated effect based on the fitted model. If ci=TRUE, then the darker shaded region indicates the corresponding confidence interval. If pi=TRUE, then the lighter shaded region indicates the corresponding prediction interval.

Value

A data frame with components:

x

the x-axis coordinates of the points that were plotted.

y

the y-axis coordinates of the points that were plotted.

cex

the point sizes.

pch

the plotting symbols.

col

the point colors.

bg

the background colors.

ids

the study id numbers.

slab

the study labels.

Note that the data frame is returned invisibly.

Author(s)

Wolfgang Viechtbauer (wvb@metafor-project.org, https://www.metafor-project.org).

References

Jiménez, F. J., Guallar, E., & Martín-Moreno, J. M. (1997). A graphical display useful for meta-analysis. European Journal of Public Health, 7(1), 101–105. ⁠https://doi.org/10.1093/eurpub/8.1.92⁠

L'Abbé, K. A., Detsky, A. S., & O'Rourke, K. (1987). Meta-analysis in clinical research. Annals of Internal Medicine, 107(2), 224–233. ⁠https://doi.org/10.7326/0003-4819-107-2-224⁠

Viechtbauer, W. (2010). Conducting meta-analyses in R with the metafor package. Journal of Statistical Software, 36(3), 1–48. ⁠https://doi.org/10.18637/jss.v036.i03⁠

See Also

rma.uni, rma.mh, rma.peto, and rma.glmm for functions to fit models for which L'Abbé plots can be drawn.

Examples

### meta-analysis of log odds ratios using a random-effects model
dat <- dat.damico2009
res <- rma(measure="OR", ai=xt, n1i=nt, ci=xc, n2i=nc, data=dat)
res

### default plot with log odds on the x- and y-axis
labbe(res)

### plot with odds values on the x- and y-axis and some customization
labbe(res, ci=TRUE, pi=TRUE, grid=TRUE, legend=TRUE, bty="l",
      transf=exp, xlab="Odds (Control Group)", ylab="Odds (Treatment Group)")

### plot with risk values on the x- and y-axis and some customization
labbe(res, ci=TRUE, pi=TRUE, grid=TRUE, legend=TRUE, bty="l",
      transf=plogis, lim=c(0,1), xlab="Risk (Control Group)",
      ylab="Risk (Treatment Group)")

Leave-One-Out Diagnostics for 'rma' Objects

Description

Functions to carry out a ‘leave-one-out analysis’, by repeatedly fitting the specified model leaving out one study (or cluster level) at a time.

Usage

leave1out(x, ...)

## S3 method for class 'rma.uni'
leave1out(x, cluster, digits, transf, targs, progbar=FALSE, ...)
## S3 method for class 'rma.mh'
leave1out(x, cluster, digits, transf, targs, progbar=FALSE, ...)
## S3 method for class 'rma.peto'
leave1out(x, cluster, digits, transf, targs, progbar=FALSE, ...)

Arguments

x

an object of class "rma.uni", "rma.mh", or "rma.peto".

cluster

optional vector to specify a clustering variable.

digits

optional integer to specify the number of decimal places to which the printed results should be rounded. If unspecified, the default is to take the value from the object.

transf

optional argument to specify a function to transform the model coefficients and interval bounds (e.g., transf=exp; see also transf). If unspecified, no transformation is used.

targs

optional arguments needed by the function specified under transf.

progbar

logical to specify whether a progress bar should be shown (the default is FALSE).

...

other arguments.

Details

In a leave-one-out analysis, the same model is repeatedly fitted, leaving out one study at a time. By doing so, we can assess how much the results are influenced by each individual study. It is also possible to specify a cluster variable, in which case each cluster level is left out in turn.

Note that for "rma.uni" objects, the model specified via x must be a model without moderators (i.e., either an equal- or a random-effects model).

Value

An object of class "list.rma". The object is a list containing the following components:

estimate

estimated (average) outcomes.

se

corresponding standard errors.

zval

corresponding test statistics.

pval

corresponding p-values.

ci.lb

lower bounds of the confidence intervals.

ci.ub

upper bounds of the confidence intervals.

Q

test statistics for the test of heterogeneity.

Qp

corresponding p-values.

tau2

estimated amount of heterogeneity (only for random-effects models).

I2

values of \(I^2\).

H2

values of \(H^2\).

When the model was fitted with test="t", test="knha", test="hksj", or test="adhoc", then zval is called tval in the object that is returned by the function.

The object is formatted and printed with the print function. To format the results as a data frame, one can use the as.data.frame function.

Note

When using the transf option, the transformation is applied to the estimated coefficients and the corresponding interval bounds. The standard errors are then set equal to NA and are omitted from the printed output.

The variable specified via cluster is assumed to be of the same length as the data originally passed to the model fitting function (and if the data argument was used in the original model fit, then the variable will be searched for within this data frame first). Any subsetting and removal of studies with missing values that was applied during the model fitting is also automatically applied to the variable specified via the cluster argument.

Author(s)

Wolfgang Viechtbauer (wvb@metafor-project.org, https://www.metafor-project.org).

References

Viechtbauer, W. (2010). Conducting meta-analyses in R with the metafor package. Journal of Statistical Software, 36(3), 1–48. ⁠https://doi.org/10.18637/jss.v036.i03⁠

Viechtbauer, W. (2021). Model checking in meta-analysis. In C. H. Schmid, T. Stijnen, & I. R. White (Eds.), Handbook of meta-analysis (pp. 219–254). Boca Raton, FL: CRC Press. ⁠https://doi.org/10.1201/9781315119403⁠

Viechtbauer, W., & Cheung, M. W.-L. (2010). Outlier and influence diagnostics for meta-analysis. Research Synthesis Methods, 1(2), 112–125. ⁠https://doi.org/10.1002/jrsm.11⁠

See Also

rma.uni, rma.mh, and rma.peto for functions to fit models for which leave-one-out diagnostics can be computed.

Examples

### calculate log risk ratios and corresponding sampling variances
dat <- escalc(measure="RR", ai=tpos, bi=tneg, ci=cpos, di=cneg, data=dat.bcg)

### random-effects model
res <- rma(yi, vi, data=dat)

### leave-one-out analysis
leave1out(res)
leave1out(res, transf=exp)

### leave-one-out analysis with a cluster variable
leave1out(res, cluster=alloc)

### meta-analysis of the (log) risk ratios using the Mantel-Haenszel method
res <- rma.mh(measure="RR", ai=tpos, bi=tneg, ci=cpos, di=cneg, data=dat.bcg)

### leave-one-out analysis
leave1out(res)
leave1out(res, transf=exp)

### meta-analysis of the (log) odds ratios using Peto's method
res <- rma.peto(ai=tpos, bi=tneg, ci=cpos, di=cneg, data=dat.bcg)

### leave-one-out analysis
leave1out(res)
leave1out(res, transf=exp)

Plot of Likelihoods for Individual Studies

Description

Function to plot the likelihood of a certain parameter corresponding to an effect size or outcome measure given the study data.

Usage

llplot(measure, yi, vi, sei, ai, bi, ci, di, n1i, n2i, data, subset, drop00=TRUE,
       xvals=1000, xlim, ylim, xlab, ylab, scale=TRUE,
       lty, lwd, col, level=99.99, refline=0, ...)

Arguments

measure

a character string to specify for which effect size or outcome measure the likelihoods should be calculated. See ‘Details’ for possible options and how the data should then be specified.

yi

vector with the observed effect sizes or outcomes.

vi

vector with the corresponding sampling variances.

sei

vector with the corresponding standard errors.

ai

vector to specify the \(2 \times 2\) table frequencies (upper left cell).

bi

vector to specify the \(2 \times 2\) table frequencies (upper right cell).

ci

vector to specify the \(2 \times 2\) table frequencies (lower left cell).

di

vector to specify the \(2 \times 2\) table frequencies (lower right cell).

n1i

vector to specify the group sizes or row totals (first group/row).

n2i

vector to specify the group sizes or row totals (second group/row).

data

optional data frame containing the variables given to the arguments above.

subset

optional (logical or numeric) vector to specify the subset of studies that should be included in the plot.

drop00

logical to specify whether studies with no cases (or only cases) in both groups should be dropped. See ‘Details’.

xvals

integer to specify for how many distinct values the likelihood should be evaluated.

xlim

x-axis limits. If unspecified, the function sets the x-axis limits to some sensible values.

ylim

y-axis limits. If unspecified, the function sets the y-axis limits to some sensible values.

xlab

title for the x-axis. If unspecified, the function sets an appropriate axis title.

ylab

title for the y-axis. If unspecified, the function sets an appropriate axis title.

scale

logical to specify whether the likelihood values should be scaled, so that the total area under each curve is (approximately) equal to 1.

lty

the line types (either a single value or a vector of length \(k\)). If unspecified, the function sets the line types according to some characteristics of the likelihood function. See ‘Details’.

lwd

the line widths (either a single value or a vector of length \(k\)). If unspecified, the function sets the widths according to the sampling variances (so that the line is thicker for more precise studies and vice-versa).

col

the line colors (either a single value or a vector of length \(k\)). If unspecified, the function uses various shades of gray according to the sampling variances (so that darker shades are used for more precise studies and vice-versa).

level

numeric value between 0 and 100 to specify the plotting limits for each likelihood line in terms of the confidence interval (the default is 99.99).

refline

numeric value to specify the location of the vertical ‘reference’ line (the default is 0). The line can be suppressed by setting this argument to NA.

...

other arguments.

Details

At the moment, the function only accepts measure="GEN" or measure="OR".

For measure="GEN", one must specify arguments yi for the observed effect sizes or outcomes and vi for the corresponding sampling variances (instead of specifying vi, one can specify the standard errors via the sei argument). The function then plots the likelihood of the true effect size or outcome based on a normal sampling distribution with observed outcome as given by yi and variance as given by vi for each study.

For measure="OR", one must specify arguments ai, bi, ci, and di, which denote the cell frequencies of the \(2 \times 2\) tables. Alternatively, one can specify ai, ci, n1i, and n2i. See escalc function for more details. The function then plots the likelihood of the true log odds ratio based on the non-central hypergeometric distribution for each \(2 \times 2\) table. Since studies with no cases (or only cases) in both groups have a flat likelihood and are not informative about the odds ratio, they are dropped by default (i.e., drop00=TRUE) and are hence not drawn (if drop00=FALSE, these likelihoods are indicated by dotted lines). For studies that have a single zero count, the MLE of the odds ratio is infinite and these likelihoods are indicated by dashed lines.

Author(s)

Wolfgang Viechtbauer (wvb@metafor-project.org, https://www.metafor-project.org).

References

van Houwelingen, H. C., Zwinderman, K. H., & Stijnen, T. (1993). A bivariate approach to meta-analysis. Statistics in Medicine, 12(24), 2273–2284. ⁠https://doi.org/10.1002/sim.4780122405⁠

Viechtbauer, W. (2010). Conducting meta-analyses in R with the metafor package. Journal of Statistical Software, 36(3), 1–48. ⁠https://doi.org/10.18637/jss.v036.i03⁠

See Also

rma.uni and rma.glmm for model fitting functions that are based on corresponding likelihood functions.

Examples

### calculate log risk ratios and corresponding sampling variances
dat <- escalc(measure="RR", ai=tpos, bi=tneg, ci=cpos, di=cneg, data=dat.bcg)

### draw likelihoods
llplot(measure="GEN", yi=yi, vi=vi, data=dat, lwd=1, refline=NA, xlim=c(-3,2))

### create plot (Figure 2 in van Houwelingen, Zwinderman, & Stijnen, 1993)
llplot(measure="OR", ai=b.xci, n1i=nci, ci=b.xti, n2i=nti, data=dat.collins1985a,
       lwd=1, refline=NA, xlim=c(-4,4), drop00=FALSE)

Fit Regression Models based on a Correlation and Covariance Matrix

Description

Function to fit regression models based on a correlation and covariance matrix.

Usage

matreg(y, x, R, n, V, cov=FALSE, means, ztor=FALSE,
       nearpd=FALSE, level=95, digits, ...)

Arguments

y

index (or name given as a character string) of the outcome variable.

x

indices (or names given as a character vector) of the predictor variables.

R

correlation or covariance matrix (or only the lower triangular part including the diagonal).

n

sample size based on which the elements in the correlation/covariance matrix were computed.

V

variance-covariance matrix of the lower triangular elements of the correlation/covariance matrix. Either V or n should be specified, not both. See ‘Details’.

cov

logical to specify whether R is a covariance matrix (the default is FALSE).

means

optional vector to specify the means of the variables (only relevant when cov=TRUE).

ztor

logical to specify whether R is a matrix of r-to-z transformed correlations and hence should be back-transformed to raw correlations (the default is FALSE). See ‘Details’.

nearpd

logical to specify whether the nearPD function from the Matrix package should be used when the \(R_{x,x}\) matrix cannot be inverted. See ‘Note’.

level

numeric value between 0 and 100 to specify the confidence interval level (the default is 95; see here for details).

digits

optional integer to specify the number of decimal places to which the printed results should be rounded.

...

other arguments.

Details

Let \(R\) be a \(p \times p\) correlation or covariance matrix. Let \(y\) denote the row/column of the outcome variable and \(x\) the row(s)/column(s) of the predictor variable(s) in this matrix. Let \(R_{x,x}\) and \(R_{x,y}\) denote the corresponding submatrices of \(R\). Then \[b = R_{x,x}^{-1} R_{x,y}\] yields the standardized or raw regression coefficients (depending on whether \(R\) is a correlation or covariance matrix, respectively) when regressing the outcome variable on the predictor variable(s).

The \(R\) matrix may be computed based on a single sample of \(n\) subjects. In this case, one should specify the sample size via argument n. The variance-covariance matrix of the standardized regression coefficients is then given by \(\text{Var}[b] = \text{MSE} \times R_{x,x}^{-1}\), where \(\text{MSE} = (1 - b'R_{x,y}) / (n - m)\) and \(m\) denotes the number of predictor variables. The standard errors are then given by the square root of the diagonal elements of \(\text{Var}[b]\). Test statistics (in this case, t-statistics) and the corresponding p-values can then be computed as in a regular regression analysis. When \(R\) is a covariance matrix, one should set cov=TRUE and specify the means of the \(p\) variables via argument means to obtain raw regression coefficients including the intercept and corresponding standard errors.

Alternatively, \(R\) may be the result of a meta-analysis of correlation coefficients. In this case, the elements in \(R\) are pooled correlation coefficients and the variance-covariance matrix of these pooled coefficients should be specified via argument V. The order of elements in V should correspond to the order of elements in the lower triangular part of \(R\) column-wise. For example, if \(R\) is a \(4 \times 4\) matrix of the form: \[\begin{bmatrix} 1 & & & \\ r_{21} & 1 & & \\ r_{31} & r_{32} & 1 & \\ r_{41} & r_{42} & r_{43} & 1 \end{bmatrix}\] then the elements are \(r_{21}\), \(r_{31}\), \(r_{41}\), \(r_{32}\), \(r_{42}\), and \(r_{43}\) and hence V should be a \(6 \times 6\) variance-covariance matrix of these elements in this order. The variance-covariance matrix of the standardized regression coefficients (i.e., \(\text{Var}[b]\)) is then computed as a function of V as described in Becker (1992) using the multivariate delta method. The standard errors are then again given by the square root of the diagonal elements of \(\text{Var}[b]\). Test statistics (in this case, z-statistics) and the corresponding p-values can then be computed in the usual manner.

In case \(R\) is the result of a meta-analysis of Fisher r-to-z transformed correlation coefficients (and hence V is then the corresponding variance-covariance matrix of these pooled transformed coefficients), one should set argument ztor=TRUE, so that the appropriate back-transformation is then applied to R (and V) within the function.

Finally, \(R\) may be a covariance matrix based on a meta-analysis (e.g., the estimated variance-covariance matrix of the random effects in a multivariate model). In this case, one should set cov=TRUE and V should again be the variance-covariance matrix of the elements in \(R\), but now including the diagonal. Hence, if \(R\) is a \(4 \times 4\) matrix of the form: \[\begin{bmatrix} \tau_1^2 & & & \\ \tau_{21} & \tau_2^2 & & \\ \tau_{31} & \tau_{32} & \tau_3^2 & \\ \tau_{41} & \tau_{42} & \tau_{43} & \tau_4^2 \end{bmatrix}\] then the elements are \(\tau^2_1\), \(\tau_{21}\), \(\tau_{31}\), \(\tau_{41}\), \(\tau^2_2\), \(\tau_{32}\), \(\tau_{42}\), \(\tau^2_3\), \(\tau_{43}\), and \(\tau^2_4\), and hence V should be a \(10 \times 10\) variance-covariance matrix of these elements in this order. Argument means can then again be used to specify the means of the variables.

Value

An object of class "matreg". The object is a list containing the following components:

tab

a data frame with the estimated model coefficients, standard errors, test statistics, degrees of freedom (only for t-tests), p-values, and lower/upper confidence interval bounds.

vb

the variance-covariance matrix of the estimated model coefficients.

...

some additional elements/values.

The results are formatted and printed with the print function. Extractor functions include coef and vcov.

Note

Only the lower triangular part of R (and V if it is specified) is used in the computations.

If \(R_{x,x}\) is not invertible, an error will be issued. In this case, one can set argument nearpd=TRUE, in which case the nearPD function from the Matrix package will be used to find the nearest positive semi-definite matrix, which should be invertible. The results should be treated with caution when this is done.

When \(R\) is a covariance matrix with V and means specified, the means are treated as known constants when estimating the standard error of the intercept.

Author(s)

Wolfgang Viechtbauer (wvb@metafor-project.org, https://www.metafor-project.org).

References

Becker, B. J. (1992). Using results from replicated studies to estimate linear models. Journal of Educational Statistics, 17(4), 341–362. ⁠https://doi.org/10.3102/10769986017004341⁠

Becker, B. J. (1995). Corrections to "Using results from replicated studies to estimate linear models". Journal of Educational and Behavioral Statistics, 20(1), 100–102. ⁠https://doi.org/10.3102/10769986020001100⁠

Becker, B. J., & Aloe, A. (2019). Model-based meta-analysis and related approaches. In H. Cooper, L. V. Hedges, & J. C. Valentine (Eds.), The handbook of research synthesis and meta-analysis (3rd ed., pp. 339–363). New York: Russell Sage Foundation.

See Also

rma.mv for a function to meta-analyze multiple correlation coefficients that can be used to construct an \(R\) matrix.

rcalc for a function to construct the variance-covariance matrix of dependent correlation coefficients.

Examples

############################################################################

### first an example unrelated to meta-analysis, simply demonstrating that
### one can obtain the same results from lm() and matreg()

### fit a regression model with lm() to the 'mtcars' dataset
res <- lm(mpg ~ hp + wt + am, data=mtcars)
summary(res)

### covariance matrix of the dataset
S <- cov(mtcars)

### fit the same regression model using matreg()
res <- matreg(y="mpg", x=c("hp","wt","am"), R=S, cov=TRUE,
              means=colMeans(mtcars), n=nrow(mtcars))
summary(res)

### copy the 'mtcars' dataset to 'dat' and standardize all variables
dat <- mtcars
dat[] <- scale(dat)

### fit a regression model with lm() to obtain standardized regression coefficients ('betas')
res <- lm(mpg ~ 0 + hp + wt + am, data=dat)
summary(res)

### correlation matrix of the dataset
R <- cor(mtcars)

### fit the same regression model using matreg()
res <- matreg(y="mpg", x=c("hp","wt","am"), R=R, n=nrow(mtcars))
summary(res)

### note: the standard errors of the betas should not be used to construct CIs
### as they assume that the null hypothesis (H0: beta_j = 0) is true

### construct the var-cov matrix of correlations in R
V <- rcalc(R, ni=nrow(mtcars))$V

### fit the same regression model using matreg() but now supply V
res <- matreg(y="mpg", x=c("hp","wt","am"), R=R, V=V)
summary(res)

### the standard errors computed in this way can now be used to construct
### CIs for the betas (here, the difference is relatively small)

############################################################################

### copy data into 'dat'
dat <- dat.craft2003

### construct dataset and var-cov matrix of the correlations
tmp <- rcalc(ri ~ var1 + var2 | study, ni=ni, data=dat)
V <- tmp$V
dat <- tmp$dat

### turn var1.var2 into a factor with the desired order of levels
dat$var1.var2 <- factor(dat$var1.var2,
   levels=c("acog.perf", "asom.perf", "conf.perf", "acog.asom", "acog.conf", "asom.conf"))

### multivariate random-effects model
res <- rma.mv(yi, V, mods = ~ 0 + var1.var2, random = ~ var1.var2 | study, struct="UN", data=dat)
res

### restructure estimated mean correlations into a 4x4 matrix
R <- vec2mat(coef(res))
rownames(R) <- colnames(R) <- c("perf", "acog", "asom", "conf")
round(R, digits=3)

### check that order in vcov(res) corresponds to order in R
round(vcov(res), digits=4)

### fit regression model with 'perf' as outcome and 'acog', 'asom', and 'conf' as predictors
matreg(1, 2:4, R=R, V=vcov(res))

### can also specify variable names
matreg("perf", c("acog","asom","conf"), R=R, V=vcov(res))

## Not run: 
### repeat the above but with r-to-z transformed correlations
dat <- dat.craft2003
tmp <- rcalc(ri ~ var1 + var2 | study, ni=ni, data=dat, rtoz=TRUE)
V <- tmp$V
dat <- tmp$dat
dat$var1.var2 <- factor(dat$var1.var2,
   levels=c("acog.perf", "asom.perf", "conf.perf", "acog.asom", "acog.conf", "asom.conf"))
res <- rma.mv(yi, V, mods = ~ 0 + var1.var2, random = ~ var1.var2 | study, struct="UN", data=dat)
R <- vec2mat(coef(res))
rownames(R) <- colnames(R) <- c("perf", "acog", "asom", "conf")
matreg(1, 2:4, R=R, V=vcov(res), ztor=TRUE)

## End(Not run)

############################################################################

### a different example based on van Houwelingen et al. (2002)

### create dataset in long format
dat.long <- to.long(measure="OR", ai=tpos, bi=tneg, ci=cpos, di=cneg,
                    data=dat.colditz1994, append=FALSE)
dat.long <- escalc(measure="PLO", xi=out1, mi=out2, data=dat.long)
dat.long$group <- factor(dat.long$group, levels=c(2,1), labels=c("con","exp"))
dat.long

### fit bivariate model
res <- rma.mv(yi, vi, mods = ~ 0 + group, random = ~ group | study, struct="UN",
              data=dat.long, method="ML")
res

### regression of log(odds)_exp on log(odds)_con
matreg(y=2, x=1, R=res$G, cov=TRUE, means=coef(res), n=res$g.levels.comb.k)

### but the SE of the 'con' coefficient is not computed correctly, since we treat res$G above as if
### it was a var-cov matrix computed from raw data based on res$g.levels.comb.k (= 13) data points

### fit bivariate model and get the var-cov matrix of the estimates in res$G
res <- rma.mv(yi, vi, mods = ~ 0 + group, random = ~ group | study, struct="UN",
              data=dat.long, method="ML", cvvc="varcov", control=list(nearpd=TRUE))

### now use res$vvc as the var-cov matrix of the estimates in res$G
matreg(y=2, x=1, R=res$G, cov=TRUE, means=coef(res), V=res$vvc)

############################################################################

Read News File of the Metafor Package

Description

Function to read the ‘NEWS’ file of the metafor-package.

Usage

metafor.news()

Details

The function is simply a wrapper for news(package="metafor") which parses and displays the ‘NEWS’ file of the package.

Author(s)

Wolfgang Viechtbauer (wvb@metafor-project.org, https://www.metafor-project.org).

References

Viechtbauer, W. (2010). Conducting meta-analyses in R with the metafor package. Journal of Statistical Software, 36(3), 1–48. ⁠https://doi.org/10.18637/jss.v036.i03⁠

Examples

## Not run: 
metafor.news()

## End(Not run)

Methods for 'anova.rma' Objects

Description

Methods for objects of class "anova.rma" and "list.anova.rma".

Usage

## S3 method for class 'anova.rma'
as.data.frame(x, ...)
## S3 method for class 'list.anova.rma'
as.data.frame(x, ...)

Arguments

x

an object of class "anova.rma" or "list.anova.rma".

...

other arguments.

Author(s)

Wolfgang Viechtbauer (wvb@metafor-project.org, https://www.metafor-project.org).

References

Viechtbauer, W. (2010). Conducting meta-analyses in R with the metafor package. Journal of Statistical Software, 36(3), 1–48. ⁠https://doi.org/10.18637/jss.v036.i03⁠

Examples

### copy data into 'dat'
dat <- dat.bcg

### calculate log risk ratios and corresponding sampling variances
dat <- escalc(measure="RR", ai=tpos, bi=tneg, ci=cpos, di=cneg, data=dat)

### fit mixed-effects meta-regression model
res <- rma(yi, vi, mods = ~ alloc + ablat, data=dat)

### test the allocation factor
sav <- anova(res, btt="alloc")
sav

### turn object into a regular data frame
as.data.frame(sav)

### test the contrast between levels random and systematic
sav <- anova(res, X=c(0,1,-1,0))
sav

### turn object into a regular data frame
as.data.frame(sav)

### fit random-effects model
res0 <- rma(yi, vi, data=dat)

### LRT comparing the two models
sav <- anova(res, res0, refit=TRUE)
sav

### turn object into a regular data frame
as.data.frame(sav)

Methods for 'confint.rma' Objects

Description

Methods for objects of class "confint.rma" and "list.confint.rma".

Usage

## S3 method for class 'confint.rma'
as.data.frame(x, ...)
## S3 method for class 'list.confint.rma'
as.data.frame(x, ...)

Arguments

x

an object of class "confint.rma" or "list.confint.rma".

...

other arguments.

Author(s)

Wolfgang Viechtbauer (wvb@metafor-project.org, https://www.metafor-project.org).

References

Viechtbauer, W. (2010). Conducting meta-analyses in R with the metafor package. Journal of Statistical Software, 36(3), 1–48. ⁠https://doi.org/10.18637/jss.v036.i03⁠

Examples

### copy data into 'dat'
dat <- dat.bcg

### calculate log risk ratios and corresponding sampling variances
dat <- escalc(measure="RR", ai=tpos, bi=tneg, ci=cpos, di=cneg, data=dat)

### fit random-effects model
res <- rma(yi, vi, data=dat)

### get 95% CI for tau^2, tau, I^2, and H^2
sav <- confint(res)
sav

### turn object into a regular data frame
as.data.frame(sav)

############################################################################

### copy data into 'dat'
dat <- dat.berkey1998

### construct block diagonal var-cov matrix of the observed outcomes based on variables v1i and v2i
V <- vcalc(vi=1, cluster=author, rvars=c(v1i, v2i), data=dat)

### fit multivariate model
res <- rma.mv(yi, V, mods = ~ 0 + outcome, random = ~ outcome | trial, struct="UN", data=dat)

### get 95% CI for variance components and correlation
sav <- confint(res)
sav

### turn object into a regular data frame
as.data.frame(sav)

Methods for 'escalc' Objects

Description

Methods for objects of class "escalc".

Usage

## S3 method for class 'escalc'
x[i, ...]
## S3 replacement method for class 'escalc'
x$name <- value
## S3 method for class 'escalc'
cbind(..., deparse.level=1)
## S3 method for class 'escalc'
rbind(..., deparse.level=1)

Arguments

x

an object of class "escalc".

...

other arguments.

Note

For the `[` method, any variables specified as part of the i argument will be searched for within object x first (see ‘Examples’).

Author(s)

Wolfgang Viechtbauer (wvb@metafor-project.org, https://www.metafor-project.org).

References

Viechtbauer, W. (2010). Conducting meta-analyses in R with the metafor package. Journal of Statistical Software, 36(3), 1–48. ⁠https://doi.org/10.18637/jss.v036.i03⁠

Examples

### calculate log risk ratios and corresponding sampling variances
dat <- escalc(measure="RR", ai=tpos, bi=tneg, ci=cpos, di=cneg, data=dat.bcg)

### select rows where variable 'alloc' is equal to 'random'
dat[dat$alloc == "random",]

### variables specified are automatically searched for within the object itself
dat[alloc == "random",]

### note: this behavior is specific to 'escalc' objects; this doesn't work for regular data frames

Methods for 'list.rma' Objects

Description

Methods for objects of class "list.rma".

Usage

## S3 method for class 'list.rma'
as.data.frame(x, ...)
## S3 method for class 'list.rma'
as.matrix(x, ...)
## S3 method for class 'list.rma'
x[i, ...]
## S3 method for class 'list.rma'
head(x, n=6L, ...)
## S3 method for class 'list.rma'
tail(x, n=6L, ...)
## S3 replacement method for class 'list.rma'
x$name <- value

Arguments

x

an object of class "list.rma".

...

other arguments.

Note

For the `[` method, any variables specified as part of the i argument will be searched for within object x first (see ‘Examples’).

Author(s)

Wolfgang Viechtbauer (wvb@metafor-project.org, https://www.metafor-project.org).

References

Viechtbauer, W. (2010). Conducting meta-analyses in R with the metafor package. Journal of Statistical Software, 36(3), 1–48. ⁠https://doi.org/10.18637/jss.v036.i03⁠

Examples

### copy data into 'dat' and examine data
dat <- dat.viechtbauer2021

### calculate log odds ratios and corresponding sampling variances
dat <- escalc(measure="OR", ai=xTi, n1i=nTi, ci=xCi, n2i=nCi, add=1/2, to="all", data=dat)

### fit mixed-effects meta-regression model
res <- rma(yi, vi, mods = ~ dose, data=dat)

### get studentized residuals
sav <- rstudent(res)
sav

### studies with studentized residuals larger than +-1.96
sav[abs(sav$z) > 1.96,]

### variables specified are automatically searched for within the object itself
sav[abs(z) > 1.96,]

### note: this behavior is specific to 'rma.list' objects; this doesn't work for regular data frames

Methods for 'vif.rma' Objects

Description

Methods for objects of class "vif.rma".

Usage

## S3 method for class 'vif.rma'
as.data.frame(x, ...)

Arguments

x

an object of class "vif.rma".

...

other arguments.

Author(s)

Wolfgang Viechtbauer (wvb@metafor-project.org, https://www.metafor-project.org).

References

Viechtbauer, W. (2010). Conducting meta-analyses in R with the metafor package. Journal of Statistical Software, 36(3), 1–48. ⁠https://doi.org/10.18637/jss.v036.i03⁠

Examples

### copy data into 'dat'
dat <- dat.bcg

### calculate log risk ratios and corresponding sampling variances
dat <- escalc(measure="RR", ai=tpos, bi=tneg, ci=cpos, di=cneg, data=dat)

### fit mixed-effects meta-regression model
res <- rma(yi, vi, mods = ~ ablat + year + alloc, data=dat)

### get variance inflation factors for all individual coefficients
sav <- vif(res)
sav

### turn object into a regular data frame
as.data.frame(sav)

### get VIFs for ablat and year and the generalized VIF for alloc
sav <- vif(res, btt=list("ablat","alloc","year"))
sav

### turn object into a regular data frame
as.data.frame(sav)

Getting and Setting Package Options

Description

Functions for getting and setting metafor package options.

Usage

getmfopt(x, default=NULL)
setmfopt(...)

Arguments

x

The name of an option. If unspecified, all options are returned.

default

value to return if the option name does not exist.

...

one or more option names and the corresponding values to which they should be set.

Details

The metafor package stores some of its options as a list element called "metafor" in the system options (see options). Hence, getmfopt() is the same as getOption("metafor"). One can also set x to the name of an option to return. With setmfopt(), one can set one or more options to their desired values.

Currently, the following options are supported:

check

logical to specify whether a version check should be carried out when loading the package (the default is TRUE). See here for details. Obviously, this option must be set before loading the package (e.g., with options(metafor=list(check=FALSE))).

silent

logical to specify whether a startup message should be issued when loading the package (the default is FALSE). Obviously, this option must be set before loading the package (e.g., with options(metafor=list(silent=TRUE))). Note that messages about required packages that are automatically loaded are not suppressed by this. To fully suppress all startup messages, load the package with suppressPackageStartupMessages.

space

logical to specify whether an empty line should be added before and after the output (the default is TRUE). See here for details.

digits

a named vector to specify how various aspects of the output should be rounded (unset by default). See here for details.

style

a list whose elements specify the styles for various parts of the output when the crayon package is loaded and a terminal is used that supports ‘ANSI’ color/highlight codes (unset by default). See here for details. Can also be a logical and set to FALSE to switch off output styling when the crayon package is loaded.

theme

character string to specify how plots created by the package should be themed. The default is "default", which means that the default foreground and background colors of plotting devices are used. Alternative options are "light" and "dark", which forces plots to be drawn with a light or dark background, respectively. See here for further details. RStudio users can also set this to "auto", in which case plotting colors are chosen depending on the RStudio theme used (for some themes, using "auto2" might be visually more appealing). One can also use setmfopt(theme="custom", fg=<color>, bg=<color>) to set the foreground and background colors to custom choices (depending on the colors chosen, using "custom2" might be visually more appealing).

Value

Either a vector with the value for the chosen option or a list with all options.

Author(s)

Wolfgang Viechtbauer (wvb@metafor-project.org, https://www.metafor-project.org).

References

Viechtbauer, W. (2010). Conducting meta-analyses in R with the metafor package. Journal of Statistical Software, 36(3), 1–48. ⁠https://doi.org/10.18637/jss.v036.i03⁠

Examples

getmfopt()
getmfopt(space)
setmfopt(space=FALSE)
getmfopt()
setmfopt(space=TRUE)
getmfopt()

Fixed-Effects and Random-Effects Models in Meta-Analysis

Description

Books and articles about meta-analysis often describe and discuss the difference between the so-called ‘fixed-effects model’ and the ‘random-effects model’ (e.g., Cooper et al., 2009). The former term is (mostly) avoided throughout the documentation of the metafor package. The term ‘equal-effects model’ is used instead, since it more concretely describes the main assumption underlying this model (i.e., that the underlying true effects/outcomes are homogeneous, or in other words, that they are all equal to each other). The terms ‘common-effect(s) model’ or ‘homogenous-effect(s) model’ have also sometimes been used in the literature to describe this model and are equally descriptive.

Moreover, the term ‘fixed-effects model’ creates a bit of a conundrum. When authors use this term, they are really typically referring to the equal-effects model. There is however another type of model, the ‘real’ fixed-effects model, that is different from the equal-effects model, but now we would need to invent (unnecessarily) a different term to refer to this model. Some have done so or tried to make a distinction between the ‘fixed-effect model’ (without the s!) and the ‘fixed-effects model’, but this subtle difference in terminology is easily overlooked/missed. Using the term ‘equal-effects model’ avoids this confusion and is more informative.

However, the question then remains what the real fixed-effects model is all about. The purpose of this page is to describe this model and to contrast it with the well-known random-effects model.

Details

Fixed-Effects Model

Assume we have a set of \(i = 1, \ldots, k\) independent studies and let \(y_i\) denote the observed value of the effect size or outcome measure in the \(i\text{th}\) study. Let \(\theta_i\) denote the corresponding (unknown) true effect/outcome, such that \[y_i \mid \theta_i \sim N(\theta_i, v_i).\] In other words, the observed effect sizes or outcomes are assumed to be unbiased and normally distributed estimates of the corresponding true effects/outcomes with sampling variances equal to \(v_i\). The \(v_i\) values are assumed to be known.

The fixed-effects model is simply given by \[y_i = \theta_i + \varepsilon_i,\] where the \(\theta_i\) values are the (fixed) true effects/outcomes of the \(k\) studies. Therefore, the model ‘conditions’ on the true effects/outcomes and provides a conditional inference about the \(k\) studies included in the meta-analysis.

When using weighted estimation (the default in rma.uni when method="FE"), this implies that the fitted model provides an estimate of \[\bar{\theta}_w = \frac{\sum_{i=1}^k w_i \theta_i}{\sum_{i=1}^k w_i},\] that is, the weighted average of the true effects/outcomes in the \(k\) studies, with weights equal to \(w_i = 1/v_i\).

As an example, consider the meta-analysis by Bangert-Drowns et al. (2004) on the effectiveness of writing-to-learn interventions on academic achievement. The dataset (dat.bangertdrowns2004) includes the observed standardized mean differences (variable yi) and the corresponding sampling variances (variable vi) of 48 studies that have examined such an intervention. We can fit a fixed-effects model to these data with:

# copy data into 'dat'
dat <- dat.bangertdrowns2004

# fit a fixed-effects model
res <- rma(yi, vi, data=dat, method="FE")
res

# Fixed-Effects Model (k = 48)
#
# I^2 (total heterogeneity / total variability):   56.12%
# H^2 (total variability / sampling variability):  2.28
#
# Test for Heterogeneity:
# Q(df = 47) = 107.1061, p-val < .0001
#
# Model Results:
#
# estimate      se    zval    pval   ci.lb   ci.ub
#   0.1656  0.0269  6.1499  <.0001  0.1128  0.2184

The Q-test suggests that the underlying true standardized mean differences are heterogeneous \((Q(\text{df}=47) = 107.11, p < .0001).\) Therefore, if we believe this to be true, then the value shown under estimate is an estimate of the inverse-variance weighted average of the true standardized mean differences of these 48 studies (i.e., \(\hat{\bar{\theta}}_w = 0.17\)).

One can also employ an unweighted estimation method (by setting weighted=FALSE in rma.uni), which provides an estimate of the unweighted average of the true effects/outcomes in the \(k\) studies, that is, an estimate of \[\bar{\theta}_u = \frac{\sum_{i=1}^k \theta_i}{k}.\]

Returning to the example, we then find:

# fit a fixed-effects model using unweighted estimation
res <- rma(yi, vi, data=dat, method="FE", weighted=FALSE)
res

# Fixed-Effects Model (k = 48)
#
# I^2 (total heterogeneity / total variability):   56.12%
# H^2 (total variability / sampling variability):  2.28
#
# Test for Heterogeneity:
# Q(df = 47) = 107.1061, p-val < .0001
#
# Model Results:
#
# estimate      se    zval    pval   ci.lb   ci.ub
#   0.2598  0.0380  6.8366  <.0001  0.1853  0.3343

Therefore, the value shown under estimate is now an estimate of the unweighted average of the true standardized mean differences of these 48 studies (i.e., \(\hat{\bar{\theta}}_u = 0.26\)).

For weighted estimation, one could also choose to estimate \(\bar{\theta}_w\), where the \(w_i\) values are user-defined weights (via argument weights in rma.uni). Hence, using inverse-variance weights or unit weights (as in unweighted estimation) are just special cases. It is up to the user to decide to what extent \(\bar{\theta}_w\) is a meaningful parameter to estimate (regardless of the weights used).

For example, we could use the sample sizes of the studies as weights:

# fit a fixed-effects model using the sample sizes as weights
res <- rma(yi, vi, data=dat, method="FE", weights=ni)
res

# Fixed-Effects Model (k = 48)
#
# I^2 (total heterogeneity / total variability):   56.12%
# H^2 (total variability / sampling variability):  2.28
#
# Test for Heterogeneity:
# Q(df = 47) = 107.1061, p-val < .0001
#
# Model Results:
#
# estimate      se    zval    pval   ci.lb   ci.ub
#   0.1719  0.0269  6.3802  <.0001  0.1191  0.2248

We therefore obtain an estimate of the sample-size weighted average of the true standardized mean differences of these 48 studies (i.e., \(\hat{\bar{\theta}}_w = 0.17\)). Since the sample sizes and the inverse sampling variances are highly correlated (cor(dat$ni, 1/dat$vi) yields 0.999), the results are almost identical to the ones we obtained earlier using inverse-variance weighting.

Random-Effects Model

The random-effects model does not condition on the true effects/outcomes. Instead, the \(k\) studies included in the meta-analysis are assumed to be a random sample from a larger population of studies. In rare cases, the studies included in a meta-analysis are actually sampled from a larger collection of studies. More typically, all efforts have been made to find and include all relevant studies providing evidence about the phenomenon of interest and hence the population of studies is a hypothetical population of an essentially infinite set of studies comprising all of the studies that have been conducted, that could have been conducted, or that may be conducted in the future. We assume that \(\theta_i \sim N(\mu, \tau^2)\), that is, the true effects/outcomes in the population of studies are normally distributed with \(\mu\) denoting the average true effect/outcome and \(\tau^2\) the variance of the true effects/outcomes in the population (\(\tau^2\) is therefore often referred to as the amount of ‘heterogeneity’ in the true effects/outcomes). The random-effects model can also be written as \[y_i = \mu + u_i + \varepsilon_i,\] where \(u_i \sim N(0, \tau^2)\) and \(\varepsilon_i \sim N(0, v_i)\). The fitted model provides estimates of \(\mu\) and \(\tau^2\). Consequently, the random-effects model provides an unconditional inference about the average true effect/outcome in the population of studies (from which the \(k\) studies included in the meta-analysis are assumed to be a random sample).

Fitting a random-effects model to the example data yields:

# fit a random-effects model (note: method="REML" is the default)
res <- rma(yi, vi, data=dat)
res

# Random-Effects Model (k = 48; tau^2 estimator: REML)
#
# tau^2 (estimated amount of total heterogeneity): 0.0499 (SE = 0.0197)
# tau (square root of estimated tau^2 value):      0.2235
# I^2 (total heterogeneity / total variability):   58.37%
# H^2 (total variability / sampling variability):  2.40
#
# Test for Heterogeneity:
# Q(df = 47) = 107.1061, p-val < .0001
#
# Model Results:
#
# estimate      se    zval    pval   ci.lb   ci.ub
#   0.2219  0.0460  4.8209  <.0001  0.1317  0.3122

The value shown under estimate is now an estimate of the average true standardized mean difference of studies in the population of studies from which the 48 studies included in this dataset have come (i.e., \(\hat{\mu} = 0.22\)).

When using weighted estimation in the context of a random-effects model, the model is fitted with weights equal to \(w_i = 1/(\tau^2 + v_i)\), with \(\tau^2\) replaced by its estimate (the default in rma.uni when method is set to one of the possible choices for estimating \(\tau^2\)). One can also choose unweighted estimation in the context of the random-effects model (weighted=FALSE) or specify user-defined weights (via weights), although the parameter that is estimated (i.e., \(\mu\)) remains the same regardless of the estimation method and weights used (as opposed to the fixed-effect model, where the parameter estimated is different for weighted versus unweighted estimation or when using different weights than the standard inverse-variance weights). Since weighted estimation with inverse-variance weights is most efficient, it is usually to be preferred for random-effects models (while in the fixed-effect model case, we must carefully consider whether \(\bar{\theta}_w\) or \(\bar{\theta}_u\) is the more meaningful parameter to estimate).

Conditional versus Unconditional Inferences

Contrary to what is often stated in the literature, it is important to realize that the fixed-effects model does not assume that the true effects/outcomes are homogeneous (i.e., that \(\theta_i\) is equal to some common value \(\theta\) in all \(k\) studies). In other words, the fixed-effects model provides perfectly valid inferences under heterogeneity, as long as one is restricting these inferences to the set of studies included in the meta-analysis and one realizes that the model does not provide an estimate of \(\theta\) or \(\mu\), but of \(\bar{\theta}_w\) or \(\bar{\theta}_u\) (depending on the estimation method used).

However, such inferences are conditional on the included studies. It is therefore not permissible to generalize those inferences beyond the set of studies included in a meta-analysis (or doing so requires ‘extra-statistical’ arguments). In contrast, a random-effects model provides unconditional inferences and therefore allows a generalization beyond the set of included studies, although the population of studies to which we can generalize is typically only vaguely defined (since the included studies are not a proper random sample from a specified sampling frame). Instead, we simply must assume that the included studies are a representative sample of some population and it is to that population to which we are generalizing.

Leaving aside this issue, the above implies that there is nothing wrong with fitting both the fixed- and random-effects models to the same data, since these models address inherently different questions (i.e., what was the average effect in the studies that have been conducted and are included in this meta-analysis versus what is the average effect in the larger population of studies?).

Equal-Effects Model

In the special case that the true effects/outcomes are actually homogeneous (the equal-effects case), the distinction between the fixed- and random-effects models disappears, since homogeneity implies that \(\mu = \bar{\theta}_w = \bar{\theta}_u \equiv \theta\). Therefore, if one belives that the true effects/outcomes are homogeneous, then one can fit an equal-effects model (using weighted estimation), since this will provide the most efficient estimate of \(\theta\) (note that if the true effects/outcomes are really homogeneous but we fit a random-effects model, it can happen that the estimate of \(\tau^2\) is actually larger than 0, which then leads to a loss of efficiency).

However, since there is no infallible method to test whether the true effects/outcomes are really homogeneous or not, a researcher should decide on the type of inference desired before examining the data and choose the model accordingly.

Note that fitting an equal-effects model (with method="EE") yields the exact same output as fitting a fixed-effects model, since the equations used to fit these two models are identical. However, the interpretation of the results is different. If we fit an equal-effects model, we make the assumption that the true effects are homogeneous and, if we believe this assumption to be justified, can interpret the estimate as an estimate of the true effect. On the other hand, if we reject the homogeneity assumption, then we should reject the model altogether. In contrast, if we fit a fixed-effects model, we do not assume homogeneity and instead interpret the estimate as an estimate of the (weighted) average true effect of the included studies.

For further discussions of the distinction between the equal-, fixed-, and random-effects models, see Laird and Mosteller (1990) and Hedges and Vevea (1998).

Author(s)

Wolfgang Viechtbauer (wvb@metafor-project.org, https://www.metafor-project.org).

References

Cooper, H., Hedges, L. V., & Valentine, J. C. (Eds.) (2009). The handbook of research synthesis and meta-analysis (2nd ed.). New York: Russell Sage Foundation.

Hedges, L. V., & Vevea, J. L. (1998). Fixed- and random-effects models in meta-analysis. Psychological Methods, 3(4), 486–504. ⁠https://doi.org/10.1037/1082-989X.3.4.486⁠

Laird, N. M., & Mosteller, F. (1990). Some statistical methods for combining experimental results. International Journal of Technology Assessment in Health Care, 6(1), 5–30. ⁠https://doi.org/10.1017/S0266462300008916⁠

Viechtbauer, W. (2010). Conducting meta-analyses in R with the metafor package. Journal of Statistical Software, 36(3), 1–48. ⁠https://doi.org/10.18637/jss.v036.i03⁠


Miscellaneous Options and Features

Description

This page documents some miscellaneous options and features that do not fit very well elsewhere.

Details

Specifying the Confidence Level

Several functions in the metafor package have a level argument for specifying the confidence level when calculating confidence (and prediction) intervals. The default is to use a 95% level throughout the package by convention. Note that values \(>=1\) are treated as coverage percentages, values between 0.5 and 1 as coverage proportions, and values below 0.5 as (two-sided) alpha values, so level=95 is the same as level=.95 and level=.05 (but level=0 is always treated as a 0% confidence level).

Controlling the Number of Digits in the Output

Many functions in the metafor package have a digits argument, which can be used to control the number of digits that are displayed in the output when printing numeric values. For more control over the displayed output, one can set this argument to a named vector of the form:

digits=c(est=2, se=3, test=2, pval=3, ci=2, var=3, sevar=3, fit=3, het=3)

where the elements control the displayed number of digits for various aspects of the output, namely:

Instead of setting this argument in each function call, one can use setmfopt(digits = ...) to set the desired number of digits for the various elements (see mfopt for getting and setting package options). For example, setmfopt(digits = c(est=2, se=3, test=2, pval=3, ci=2, var=3, sevar=3, fit=3, het=3)) could be a sensible choice when analyzing various types of standardized effect size measures.

Styled Output with the crayon Package

The crayon package provides a way to create colored output. The metafor package is designed to automatically make use of this feature when the crayon package is installed (install.packages("crayon")) and loaded (library(crayon)). Note that this only works on terminals that support ‘ANSI’ color/highlight codes (e.g., not under RGui on Windows or R.app on macOS, but the RStudio console and all modern terminals should support this).

The default color style that is used is quite plain, but should work with a light or dark colored background. One can modify the color style with setmfopt(style = ...), where ... is a list whose elements specify the styles for various parts of the output (see below for some examples and the documentation of the crayon package for the syntax to specify styles). The following elements are recognized:

Elements not specified are styled according to their defaults. For example, one could use:

setmfopt(style = list(header  = combine_styles("gray20", "underline"),
                      body1   = make_style("gray40"),
                      body2   = make_style("gray40"),
                      na      = bold,
                      section = combine_styles("gray15", "bold"),
                      text    = make_style("gray50"),
                      result  = make_style("gray30"),
                      legend  = make_style("gray70")))

or

setmfopt(style = list(header  = combine_styles("gray80", "underline"),
                      body1   = make_style("gray60"),
                      body2   = make_style("gray60"),
                      na      = bold,
                      section = combine_styles("gray85", "bold"),
                      text    = make_style("gray50"),
                      result  = make_style("gray70"),
                      legend  = make_style("gray30")))

for a light or dark colored background, respectively. A slightly more colorful style could be:

setmfopt(style = list(header  = combine_styles("snow", make_style("royalblue4", bg=TRUE)),
                      body1   = combine_styles("gray10", make_style("gray95", bg=TRUE)),
                      body2   = combine_styles("gray10", make_style("gray85", bg=TRUE)),
                      na      = combine_styles("orange4", "bold"),
                      section = combine_styles("black", "bold", make_style("gray90", bg=TRUE)),
                      text    = make_style("gray40"),
                      result  = make_style("blue"),
                      legend  = make_style("gray70")))

or

setmfopt(style = list(header  = combine_styles("snow", make_style("royalblue4", bg=TRUE)),
                      body1   = combine_styles("gray90", make_style("gray10", bg=TRUE)),
                      body2   = combine_styles("gray90", make_style("gray15", bg=TRUE)),
                      na      = combine_styles("orange1", "bold"),
                      section = combine_styles("snow", "bold", make_style("gray10", bg=TRUE)),
                      text    = make_style("gray60"),
                      result  = make_style("steelblue1"),
                      legend  = make_style("gray30")))

for a light and dark colored background, respectively.

The following code snippet includes all output elements (except for an error) and can be used to test out a chosen color style:

# calculate log risk ratios and corresponding sampling variances
dat <- escalc(measure="RR", ai=tpos, bi=tneg,
                            ci=cpos, di=cneg, data=dat.bcg)
dat$yi[1] <- NA # set one estimate to missing so we get a warning below
dat

# fit random-effects model
res <- rma(yi, vi, mods = ~ ablat, data=dat, verbose=3)
summary(res)

For example, using the color scheme above (for a light colored background), the output should look like this:

crayon1.png crayon2.png

Note that support for 256 different colors and text formatting (such as underlined and bold text) differs across terminals.

To switch off output styling when the crayon package is loaded, use setmfopt(style=FALSE).

Removing Empty Lines Before and After the Output

When printing output, an empty line is usually added before and after the output. For more compact output, this can be suppressed with setmfopt(space=FALSE) (see mfopt for getting and setting package options). For example, running the following code:

# calculate log risk ratios and corresponding sampling variances
dat <- escalc(measure="RR", ai=tpos, bi=tneg,
                            ci=cpos, di=cneg, data=dat.bcg)

# fit a random-effects model
res <- rma(yi, vi, data=dat)
res

setmfopt(space=FALSE)
res

shows the difference.

Dark Mode for Plots

By default, plots created in R have a white background and use black (and other darker colors) as the plotting color. Figures created with the metafor package also adhere to this standard. However, all plotting functions in the package are designed in such a way that switching to a dark background is easily possible. For this, one should set the canvas/figure background to a dark color (e.g., "black" or "gray10") and the foreground color to some bright color (e.g., "gray90", "gray95", or "white"). This can be easily accomplished with setmfopt(theme="custom", fg="gray95", bg="gray10") (see mfopt for getting and setting package options).

Figures that make use of additional colors for various plot elements will by default then use colors that are compatible with the chosen background. For example, the following two figures illustrate the difference between the two styles:

plots-light.png plots-dark.png

By setting setmfopt(theme="dark"), all plots created by the package will automatically use a dark mode. RStudio users can also set setmfopt(theme="auto"), in which case plotting colors are chosen depending on the RStudio theme used (for some themes, setting this to "auto2" might be visually more appealing).

Version Check

When loading the metafor package in an interactive session, an automatic check is carried out to compare the version number of the installed package with the one available on CRAN. If the installed version is older than the one available on CRAN, the user is notified that a new version is available. This check can be suppressed by setting the environment variable METAFOR_VERSION_CHECK to FALSE (e.g., with Sys.setenv(METAFOR_VERSION_CHECK=FALSE)) or with options(metafor=list(check=FALSE)) before loading the package (see mfopt for getting and setting package options).

By setting the environment variable to "devel" (e.g., with Sys.setenv(METAFOR_VERSION_CHECK="devel")) or with options(metafor=list(check="devel")), the version check is run against the ‘development version’ of the package available on GitHub.

Model Fitting / Processing Time

The various model fitting functions (i.e., rma.uni, rma.mh, rma.peto, rma.glmm, rma.mv, and selmodel) and various other functions (e.g., confint, cumul, leave1out, profile, rstudent) automatically keep track of the model fitting / processing time. This information is stored as element time (in seconds) in the object that is returned. One can also use argument time=TRUE to nicely print this information. For example:

# fit multilevel mixed-effects meta-regression model and print the processing time
res <- rma.mv(yi, vi, mods = ~ condition,
              random = list(~ 1 | article/experiment/sample/id, ~ 1 | pairing),
              data=dat.mccurdy2020, sparse=TRUE, digits=3, time=TRUE)

# extract the processing time (should take somewhere around 10-20 seconds on a modern CPU)
res$time

Model Object Sizes

The objects returned by model fitting functions like rma.uni, rma.mh, rma.peto, rma.glmm, and rma.mv contain information that is needed by some of the method functions that can be applied to such objects, but that can lead to objects that are relatively large in size. As an example, the model objects that are created as part of the example code for dat.moura2021 are approximately 120MB in size. To reduce the object size, one can make use of the (undocumented) argument outlist. When setting outlist="minimal", the resulting object contains only the minimal information needed to print the object (which results in an object that is around 13KB in size). Alternatively, one can set outlist to a string that specifies what objects that are created within the model fitting function should be returned (and under which name). For example, outlist="coef=beta, vcov=vb" would indicate that only the model coefficient(s) (with name coef) and the corresponding variance-covariance matrix (with name vcov) should be returned (the resulting object then is only around 2KB in size). Note that this requires knowledge of how objects within the model fitting function are named, so inspection of the source code of a function will then be necessary. Also, there is no guarantee that method functions will still work when including only a subset of the information that is typically stored in model objects.

Load Balancing

Several functions in the metafor package can make use of parallel processing (e.g., profile) to speed up intensive computations on machines with multiple cores. When using parallel="snow", the default is to use the parLapply function from the parallel package for this purpose. In some cases (especially when the parallelized computations take up quite variable amounts of time to complete), using ‘load balancing’ may help to speed things up further (by using the parLapplyLB function). This can be enabled with pbapply::pboptions(use_lb=TRUE) before running the function that makes use of parallel processing. Whether this really does speed things up depends on many factors and is hard to predict.

Author(s)

Wolfgang Viechtbauer (wvb@metafor-project.org, https://www.metafor-project.org).

References

Viechtbauer, W. (2010). Conducting meta-analyses in R with the metafor package. Journal of Statistical Software, 36(3), 1–48. ⁠https://doi.org/10.18637/jss.v036.i03⁠


Some Recommended Practices

Description

This page documents some recommended practices when working with the metafor package (and more generally when conducting meta-analyses).

Details

Restricted Maximum Likelihood Estimation

When fitting models with the rma.uni and rma.mv functions, use of restricted maximum likelihood (REML) estimation is generally recommended. This is also the default setting (i.e., method="REML"). Various simulation studies have indicated that REML estimation tends to provide approximately unbiased estimates of the amount of heterogeneity (e.g., Langan et al., 2019; Veroniki et al., 2016; Viechtbauer, 2005), or more generally, of the variance components in more complex mixed-effects models (Harville, 1977).

For models fitted with the rma.uni function, the empirical Bayes / Paule-Mandel estimators (i.e., method="EB" / method="PM"), which can actually be shown to be identical to each other despite their different derivations (Viechtbauer et al., 2015), also have some favorable properties. However, these estimators do not generalize in a straightforward manner to more complex models, such as those that can be fitted with the rma.mv function.

Improved Inference Methods

When fitting models with the rma.uni function, tests of individual model coefficients and the corresponding confidence intervals are by default (i.e., when test="z") based on a standard normal distribution, while the omnibus test is based on a chi-square distribution. These inference methods may not perform nominally (i.e., the Type I error rate of tests and the coverage rate of confidence intervals may deviate from the chosen level), especially when the number of studies, \(k\), is low. Therefore, it is highly recommended to use the method by Hartung (1999), Sidik and Jonkman (2002), and Knapp and Hartung (2003) (the Knapp-Hartung method; also referred to as the Hartung-Knapp-Sidik-Jonkman method) by setting test="knha" (or equivalently, test="hksj"). Then tests of individual coefficients and confidence intervals are based on a t-distribution with \(k-p\) degrees of freedom, while the omnibus test then uses an F-distribution with \(m\) and \(k-p\) degrees of freedom (with \(m\) denoting the number of coefficients tested and \(p\) the total number of model coefficients). Various simulation studies have shown that this method works very well in providing tests and confidence intervals with close to nominal performance (e.g., Sánchez-Meca & Marín-Martínez, 2008; Viechtbauer et al., 2015).

Alternatively, one can also conduct permutation tests using the permutest function. These also perform very well (and are, in a certain sense, ‘exact’ tests), but are computationally expensive.

For models fitted with the rma.mv and rma.glmm functions, the Knapp-Hartung method and permutation tests are not available. Instead, one can set test="t" to also use t- and F-distributions for making inferences (although this does not involve the adjustment to the standard errors of the estimated model coefficients that is made as part of the Knapp-Hartung method). For rma.mv, one should also set dfs="contain", which uses an improved method for approximating the degrees of freedom of the t- and F-distributions.

Note that test="z" is the default for the rma.uni, rma.mv, and the rma.glmm functions. While the improved inference methods described above should ideally be the default, changing this now would break backwards compatibility.

General Workflow for Meta-Analyses Involving Complex Dependency Structures

Many meta-analyses involve observed outcomes / effect size estimates that cannot be assumed to be independent, because some estimates were computed based on the same sample of subjects (or at least a partially overlapping set). In this case, one should compute the covariances for any pair of estimates that involve (fully or partially) overlapping subjects. Doing so is difficult, but we can often construct an approximate variance-covariance matrix (say \(V\)) of such dependent estimates. This can be done with the vcalc function (and/or see the rcalc function when dealing specifically with dependent correlation coefficients). We can then fit a multivariate/multilevel model to the estimates with the rma.mv function, using \(V\) as the approximate var-cov matrix of the estimates and adding fixed and random effects to the model as deemed necessary. However, since \(V\) is often only a rough approximation (and since the random effects structure may not fully capture all dependencies in the underlying true outcomes/effects), we can then apply cluster-robust inference methods (also known as robust variance estimation) to the model. This can be done with the robust function, which also interfaces with the improved inference methods implemented in the clubSandwich package to obtain the cluster-robust tests and confidence intervals.\(^1\) Finally, we can compute predicted outcomes (with corresponding confidence intervals) and test sets of coefficients or linear combinations thereof using the predict and anova functions. See Pustejovsky and Tipton (2022) for a paper describing such a workflow for various cases.

To summarize, the general workflow therefore will often consist of these steps:

# construct/approximate the var-cov matrix of dependent estimates
V <- vcalc(...)

# fit multivariate/multilevel model with appropriate fixed/random effects
res <- rma.mv(yi, V, mods = ~ ..., random = ~ ...)

# apply cluster-robust inference methods (robust variance estimation)
# note: use the improved methods from the clubSandwich package
sav <- robust(res, cluster = ..., clubSandwich = TRUE)
sav

# compute predicted outcomes (with corresponding CIs) as needed
predict(sav, ...)

# test sets of coefficients / linear combinations as needed
anova(sav, ...)

How vcalc and rma.mv should be used (and the clustering variable specified for robust) will depend on the specifics of the application.

See dat.assink2016, dat.knapp2017, and dat.tannersmith2016 for some examples illustrating this workflow.

Profile Likelihood Plots to Check Parameter Identifiability

When fitting complex models, it is not guaranteed that all parameters of the model are identifiable (i.e., that there is a unique set of values for the parameters that maximizes the (restricted) likelihood function). For models fitted with the rma.mv function, this pertains especially to the variance/correlation components of the model (i.e., what is specified via the random argument). Therefore, it is strongly advised in general to do post model fitting checks to make sure that the likelihood surface around the ML/REML estimates is not flat for some combination of the parameter estimates (which would imply that the estimates are essentially arbitrary). For example, one can plot the (restricted) log-likelihood as a function of each variance/correlation component in the model to make sure that each profile plot shows a clear peak at the corresponding ML/REML estimate. The profile function can be used for this purpose. See also Raue et al. (2009) for some further discussion of parameter identifiability and the use of profile likelihoods to check for this.

The profile function should also be used after fitting location-scale models (Viechtbauer & López-López, 2022) with the rma.uni function and after fitting selection models with the selmodel function.

———

\(^1\) In small meta-analyses, the (denominator) degrees of freedom for the approximate t- and F-tests provided by the cluster-robust inference methods might be very low, in which case the tests may not be trustworthy and overly conservative (Joshi et al., 2022). Under these circumstances, one can consider the use of cluster wild bootstrapping (as implemented in the wildmeta package) as an alternative method for making inferences.

Author(s)

Wolfgang Viechtbauer (wvb@metafor-project.org, https://www.metafor-project.org).

References

Hartung, J. (1999). An alternative method for meta-analysis. Biometrical Journal, 41(8), 901–916. ⁠https://doi.org/10.1002/(SICI)1521-4036(199912)41:8<901::AID-BIMJ901>3.0.CO;2-W⁠

Harville, D. A. (1977). Maximum likelihood approaches to variance component estimation and to related problems. Journal of the American Statistical Association, 72(358), 320–338. ⁠https://doi.org/10.2307/2286796⁠

Joshi, M., Pustejovsky, J. E., & Beretvas, S. N. (2022). Cluster wild bootstrapping to handle dependent effect sizes in meta-analysis with a small number of studies. Research Synthesis Methods, 13(4), 457–477. ⁠https://doi.org/10.1002/jrsm.1554⁠

Knapp, G., & Hartung, J. (2003). Improved tests for a random effects meta-regression with a single covariate. Statistics in Medicine, 22(17), 2693–2710. ⁠https://doi.org/10.1002/sim.1482⁠

Langan, D., Higgins, J. P. T., Jackson, D., Bowden, J., Veroniki, A. A., Kontopantelis, E., Viechtbauer, W. & Simmonds, M. (2019). A comparison of heterogeneity variance estimators in simulated random-effects meta-analyses. Research Synthesis Methods, 10(1), 83–98. https://doi.org/10.1002/jrsm.1316

Pustejovsky, J. E. & Tipton, E. (2022). Meta-analysis with robust variance estimation: Expanding the range of working models. Prevention Science, 23, 425–438. ⁠https://doi.org/10.1007/s11121-021-01246-3⁠

Raue, A., Kreutz, C., Maiwald, T., Bachmann, J., Schilling, M., Klingmuller, U., & Timmer, J. (2009). Structural and practical identifiability analysis of partially observed dynamical models by exploiting the profile likelihood. Bioinformatics, 25(15), 1923–1929. ⁠https://doi.org/10.1093/bioinformatics/btp358⁠

Sánchez-Meca, J. & Marín-Martínez, F. (2008). Confidence intervals for the overall effect size in random-effects meta-analysis. Psychological Methods, 13(1), 31–48. ⁠https://doi.org/10.1037/1082-989x.13.1.31⁠

Sidik, K. & Jonkman, J. N. (2002). A simple confidence interval for meta-analysis. Statistics in Medicine, 21(21), 3153–3159. ⁠https://doi.org/10.1002/sim.1262⁠

Veroniki, A. A., Jackson, D., Viechtbauer, W., Bender, R., Bowden, J., Knapp, G., Kuss, O., Higgins, J. P., Langan, D., & Salanti, G. (2016). Methods to estimate the between-study variance and its uncertainty in meta-analysis. Research Synthesis Methods, 7(1), 55–79. ⁠https://doi.org/10.1002/jrsm.1164⁠

Viechtbauer, W. (2005). Bias and efficiency of meta-analytic variance estimators in the random-effects model. Journal of Educational and Behavioral Statistics, 30(3), 261–293. ⁠https://doi.org/10.3102/10769986030003261⁠

Viechtbauer, W. (2010). Conducting meta-analyses in R with the metafor package. Journal of Statistical Software, 36(3), 1–48. ⁠https://doi.org/10.18637/jss.v036.i03⁠

Viechtbauer, W., López-López, J. A., Sánchez-Meca, J., & Marín-Martínez, F. (2015). A comparison of procedures to test for moderators in mixed-effects meta-regression models. Psychological Methods, 20(3), 360–374. ⁠https://doi.org/10.1037/met0000023⁠

Viechtbauer, W., & López-López, J. A. (2022). Location-scale models for meta-analysis. Research Synthesis Methods. 13(6), 697–715. ⁠https://doi.org/10.1002/jrsm.1562⁠


Extract the Model Matrix from 'rma' Objects

Description

Function to extract the model matrix from objects of class "rma".

Usage

## S3 method for class 'rma'
model.matrix(object, asdf, ...)

Arguments

object

an object of class "rma".

asdf

logical to specify whether the model matrix should be turned into a data frame (the default is FALSE).

...

other arguments.

Value

The model matrix.

Author(s)

Wolfgang Viechtbauer (wvb@metafor-project.org, https://www.metafor-project.org).

References

Viechtbauer, W. (2010). Conducting meta-analyses in R with the metafor package. Journal of Statistical Software, 36(3), 1–48. ⁠https://doi.org/10.18637/jss.v036.i03⁠

See Also

rma.uni, rma.glmm, and rma.mv for functions to fit models for which a model matrix can be extracted.

fitted for a function to extract the fitted values.

Examples

### calculate log risk ratios and corresponding sampling variances
dat <- escalc(measure="RR", ai=tpos, bi=tneg, ci=cpos, di=cneg, data=dat.bcg)

### fit mixed-effects model with absolute latitude and publication year as moderators
res <- rma(yi, vi, mods = ~ ablat + year, data=dat)

### extract the model matrix
model.matrix(res)

Construct a Pairwise Contrast Matrix for 'rma' Objects

Description

Functions to construct a matrix of pairwise contrasts for objects of class "rma".

Usage

pairmat(x, btt, btt2, ...)

Arguments

x

an object of class "rma".

btt

vector of indices to specify for which coefficients pairwise contrasts should be constructed. Can also be a string to grep for. See ‘Details’.

btt2

optional argument to specify a second set of coefficients that should also be included in the contrast matrix.

...

other arguments.

Value

When a meta-regression model includes a categorical moderator variable (i.e., a factor), there is often interest in testing whether the coefficients representing the various levels of the factor differ significantly from each other. The present function constructs the pairwise contrast matrix between all factor levels for a particular factor, which can be used together with the anova function to carry out such tests and the predict function to obtain corresponding confidence intervals.

The x argument is used to specify a meta-regression model and the btt argument the indices of the coefficients for which pairwise contrasts should be constructed. For example, with btt=2:4, contrasts are formed based on the second, third, and fourth coefficient of the model. Instead of specifying the coefficient numbers, one can specify a string for btt. In that case, grep will be used to search for all coefficient names that match the string.

At times, it may be useful to include a second set of coefficients in the contrast matrix (not as pairwise contrasts, but as ‘main effects’). This can be done via the btt2 argument.

When using the present function in a call to the anova or predict functions, argument x does not need to specified, as the function will then automatically construct the contrast matrix based on the model object passed to the anova or predict function. See below for examples.

Author(s)

Wolfgang Viechtbauer (wvb@metafor-project.org, https://www.metafor-project.org).

References

Viechtbauer, W. (2010). Conducting meta-analyses in R with the metafor package. Journal of Statistical Software, 36(3), 1–48. ⁠https://doi.org/10.18637/jss.v036.i03⁠

See Also

rma.uni, rma.glmm, and rma.mv for functions to fit meta-regression models for which pairwise contrasts may be useful.

anova for a function to carry out tests of the pairwise contrasts and predict to obtain corresponding confidence/prediction intervals.

Examples

### calculate log risk ratios and corresponding sampling variances
dat <- escalc(measure="RR", ai=tpos, bi=tneg, ci=cpos, di=cneg, data=dat.bcg)

### mixed-effects meta-regression model with the allocation method as a moderator;
### by removing the intercept term, we obtain the estimated average effect for each
### factor level from the model
res <- rma(yi, vi, mods = ~ 0 + alloc, data=dat)
res

### construct the contrast matrix for the 'alloc' factor
pairmat(res, btt=1:3)
pairmat(res, btt="alloc")

### test all pairwise contrasts
anova(res, X=pairmat(btt=1:3))
anova(res, X=pairmat(btt="alloc"))

### obtain the corresponding confidence intervals
predict(res, newmods=pairmat(btt="alloc"))

### test all pairwise contrasts adjusting for multiple testing
anova(res, X=pairmat(btt="alloc"), adjust="bonf")

### fit the same model, but including the intercept term; then 'alternate' is the
### reference level and the coefficients for 'random' and 'systematic' already
### represent pairwise contrasts with this reference level
res <- rma(yi, vi, mods = ~ alloc, data=dat)
res

### in this case, we want to include these coefficients directly in the contrast
### matrix (btt2=2:3) but also include the pairwise contrast between them (btt=2:3)
pairmat(res, btt=2:3, btt2=2:3)
pairmat(res, btt="alloc", btt2="alloc")

### test all pairwise contrasts
anova(res, X=pairmat(btt=2:3, btt2=2:3))
anova(res, X=pairmat(btt="alloc", btt2="alloc"))

### obtain the corresponding confidence intervals
predict(res, newmods=pairmat(btt="alloc", btt2="alloc"))

### meta-regression model with 'ablat' and 'alloc' as moderators
res <- rma(yi, vi, mods = ~ ablat + alloc, data=dat)
res

### test all pairwise contrasts between the 'alloc' levels (while controlling for 'ablat')
anova(res, X=pairmat(btt="alloc", btt2="alloc"))
anova(res, X=pairmat(btt="alloc", btt2="alloc"))

### obtain the corresponding confidence intervals
predict(res, newmods=pairmat(btt="alloc", btt2="alloc"))

### an example of a meta-regression model with more factors levels
dat <- dat.bangertdrowns2004
res <- rma(yi, vi, mods = ~ 0 + factor(grade), data=dat)
res

### test all pairwise contrasts between the 'grade' levels
anova(res, X=pairmat(btt="grade"))

### obtain the corresponding confidence intervals
predict(res, newmods=pairmat(btt="grade"))

### test all pairwise contrasts adjusting for multiple testing
anova(res, X=pairmat(btt="grade"), adjust="bonf")

Permutation Tests for 'rma.uni' Objects

Description

Function to carry out permutation tests for objects of class "rma.uni" and "rma.ls".

Usage

permutest(x, ...)

## S3 method for class 'rma.uni'
permutest(x, exact=FALSE, iter=1000, btt=x$btt,
          permci=FALSE, progbar=TRUE, digits, control, ...)

## S3 method for class 'rma.ls'
permutest(x, exact=FALSE, iter=1000, btt=x$btt, att=x$att,
          progbar=TRUE, digits, control, ...)

Arguments

x

an object of class "rma.uni" or "rma.ls".

exact

logical to specify whether an exact permutation test should be carried out (the default is FALSE). See ‘Details’.

iter

integer to specify the number of iterations for the permutation test when not doing an exact test (the default is 1000).

btt

optional vector of indices (or list thereof) to specify which coefficients should be included in the Wald-type test. Can also be a string to grep for.

att

optional vector of indices (or list thereof) to specify which scale coefficients should be included in the Wald-type test. Can also be a string to grep for.

permci

logical to specify whether permutation-based confidence intervals (CIs) should also be constructed (the default is FALSE). Can also be a vector of indices to specify for which coefficients a permutation-based CI should be obtained.

progbar

logical to specify whether a progress bar should be shown (the default is TRUE).

digits

optional integer to specify the number of decimal places to which the printed results should be rounded. If unspecified, the default is to take the value from the object.

control

list of control values for numerical comparisons (comptol) and for uniroot (i.e., tol and maxiter). The latter is only relevant when permci=TRUE. See ‘Note’.

...

other arguments.

Details

For models without moderators, the permutation test is carried out by permuting the signs of the observed effect sizes or outcomes. The (two-sided) p-value of the permutation test is then equal to the proportion of times that the absolute value of the test statistic under the permuted data is as extreme or more extreme than under the actually observed data. See Follmann and Proschan (1999) for more details.

For models with moderators, the permutation test is carried out by permuting the rows of the model matrix (i.e., \(X\)). The (two-sided) p-value for a particular model coefficient is then equal to the proportion of times that the absolute value of the test statistic for the coefficient under the permuted data is as extreme or more extreme than under the actually observed data. Similarly, for the omnibus test, the p-value is the proportion of times that the test statistic for the omnibus test is as extreme or more extreme than the actually observed one (argument btt can be used to specify which coefficients should be included in this test). See Higgins and Thompson (2004) and Viechtbauer et al. (2015) for more details.

Exact versus Approximate Permutation Tests

If exact=TRUE, the function will try to carry out an exact permutation test. An exact permutation test requires fitting the model to each possible permutation. However, the number of possible permutations increases rapidly with the number of outcomes/studies (i.e., \(k\)). For models without moderators, there are \(2^k\) possible permutations of the signs. Therefore, for \(k=5\), there are 32 possible permutations, for \(k=10\), there are already 1024, and for \(k=20\), there are over one million such permutations.

For models with moderators, the increase in the number of possible permutations is even more severe. The total number of possible permutations of the model matrix is \(k!\). Therefore, for \(k=5\), there are 120 possible permutations, for \(k=10\), there are 3,628,800, and for \(k=20\), there are over \(10^{18}\) permutations of the model matrix.

Therefore, going through all possible permutations may become infeasible. Instead of using an exact permutation test, one can set exact=FALSE (which is also the default). In that case, the function approximates the exact permutation-based p-value(s) by going through a smaller number (as specified by the iter argument) of random permutations. Therefore, running the function twice on the same data can yield (slightly) different p-values. Setting iter sufficiently large ensures that the results become stable. For full reproducibility, one can also set the seed of the random number generator before running the function (see ‘Examples’). Note that if exact=FALSE and iter is actually larger than the number of iterations required for an exact permutation test, then an exact test will automatically be carried out.

For models with moderators, the exact permutation test actually only requires fitting the model to each unique permutation of the model matrix. The number of unique permutations will be smaller than \(k!\) when the model matrix contains recurring rows. This may be the case when only including categorical moderators (i.e., factors) in the model or when any quantitative moderators included in the model can only take on a small number of unique values. When exact=TRUE, the function therefore uses an algorithm to restrict the test to only the unique permutations of the model matrix, which may make the use of the exact test feasible even when \(k\) is large.

One can also set exact="i" in which case the function simply returns the number of iterations required for an exact permutation test.

When using random permutations, the function ensures that the very first permutation will always correspond to the original data. This avoids p-values equal to 0.

Permutation-Based Confidence Intervals

When permci=TRUE, the function also tries to obtain permutation-based confidence intervals (CIs) of the model coefficient(s). This is done by shifting the observed effect sizes or outcomes by some amount and finding the most extreme values for this amount for which the permutation-based test would just lead to non-rejection. The calculation of such CIs is computationally expensive and may take a long time to complete. For models with moderators, one can also set permci to a vector of indices to specify for which coefficient(s) a permutation-based CI should be obtained. When the algorithm fails to determine a particular CI bound, it will be shown as NA in the output.

Permutation Tests for Location-Scale Models

The function also works with location-scale models (see rma.uni for details on such models). Permutation tests will then be carried out for both the location and scale parts of the model. However, note that permutation-based CIs are not available for location-scale models.

Value

An object of class "permutest.rma.uni". The object is a list containing the following components:

pval

p-value(s) based on the permutation test.

QMp

p-value for the omnibus test of moderators based on the permutation test.

zval.perm

values of the test statistics of the coefficients under the various permutations.

b.perm

the model coefficients under the various permutations.

QM.perm

the test statistic of the omnibus test of moderators under the various permutations.

ci.lb

lower bound of the confidence intervals for the coefficients (permutation-based when permci=TRUE).

ci.ub

upper bound of the confidence intervals for the coefficients (permutation-based when permci=TRUE).

...

some additional elements/values are passed on.

The results are formatted and printed with the print function. One can also use coef to obtain the table with the model coefficients, corresponding standard errors, test statistics, p-values, and confidence interval bounds. The permutation distribution(s) can be plotted with the plot function.

Note

The p-values obtained with permutation tests cannot reach conventional levels of statistical significance (i.e., \(p \le .05\)) when \(k\) is very small. In particular, for models without moderators, the smallest possible (two-sided) p-value is .0625 when \(k=5\) and .03125 when \(k=6\). Therefore, the permutation test is only able to reject the null hypothesis at \(\alpha=.05\) when \(k\) is at least equal to 6. For models with moderators, the smallest possible (two-sided) p-value for a particular model coefficient is .0833 when \(k=4\) and .0167 when \(k=5\) (assuming that each row in the model matrix is unique). Therefore, the permutation test is only able to reject the null hypothesis at \(\alpha=.05\) when \(k\) is at least equal to 5. Consequently, permutation-based CIs can also only be obtained when \(k\) is sufficiently large.

When the number of permutations required for the exact test is so large as to be essentially indistinguishable from infinity (e.g., factorial(200)), the function will terminate with an error.

Determining whether a test statistic under the permuted data is as extreme or more extreme than under the actually observed data requires making >= or <= comparisons. To avoid problems due to the finite precision with which computers generally represent numbers (see this FAQ for details), the function uses a numerical tolerance (control argument comptol, which is set equal to .Machine$double.eps^0.5 by default) when making such comparisons (e.g., instead of sqrt(3)^2 >= 3, which may evaluate to FALSE, we use sqrt(3)^2 >= 3 - .Machine$double.eps^0.5, which should evaluate to TRUE).

When obtaining permutation-based CIs, the function makes use of uniroot. By default, the desired accuracy is set equal to .Machine$double.eps^0.25 and the maximum number of iterations to 100. The desired accuracy and the maximum number of iterations can be adjusted with the control argument (i.e., control=list(tol=value, maxiter=value)). Also, the interval searched for the CI bounds may be too narrow, leading to NA for a bound. In this case, one can try setting control=list(distfac=value) with a value larger than 1 to extend the interval (the value indicating a multiplicative factor by which to extend the width of the interval searched) or control=list(extendInt="yes") to allow uniroot to extend the interval dynamically (in which case it can happen that a bound may try to drift to \(\pm \infty\)).

Author(s)

Wolfgang Viechtbauer (wvb@metafor-project.org, https://www.metafor-project.org).

References

Follmann, D. A., & Proschan, M. A. (1999). Valid inference in random effects meta-analysis. Biometrics, 55(3), 732–737. ⁠https://doi.org/10.1111/j.0006-341x.1999.00732.x⁠

Good, P. I. (2009). Permutation, parametric, and bootstrap tests of hypotheses (3rd ed.). New York: Springer.

Higgins, J. P. T., & Thompson, S. G. (2004). Controlling the risk of spurious findings from meta-regression. Statistics in Medicine, 23(11), 1663–1682. ⁠https://doi.org/10.1002/sim.1752⁠

Viechtbauer, W. (2010). Conducting meta-analyses in R with the metafor package. Journal of Statistical Software, 36(3), 1–48. ⁠https://doi.org/10.18637/jss.v036.i03⁠

Viechtbauer, W., López-López, J. A., Sánchez-Meca, J., & Marín-Martínez, F. (2015). A comparison of procedures to test for moderators in mixed-effects meta-regression models. Psychological Methods, 20(3), 360–374. ⁠https://doi.org/10.1037/met0000023⁠

Viechtbauer, W., & López-López, J. A. (2022). Location-scale models for meta-analysis. Research Synthesis Methods. 13(6), 697–715. ⁠https://doi.org/10.1002/jrsm.1562⁠

See Also

rma.uni for the function to fit models for which permutation tests can be conducted.

print and plot for the print and plot methods and coef for a method to extract the model results table.

Examples

### calculate log risk ratios and corresponding sampling variances
dat <- escalc(measure="RR", ai=tpos, bi=tneg, ci=cpos, di=cneg, data=dat.bcg)

### random-effects model
res <- rma(yi, vi, data=dat)
res

## Not run: 
### permutation test (approximate and exact)
set.seed(1234) # for reproducibility
permutest(res)
permutest(res, exact=TRUE)

## End(Not run)

### mixed-effects model with two moderators (absolute latitude and publication year)
res <- rma(yi, vi, mods = ~ ablat + year, data=dat)
res

### number of iterations required for an exact permutation test
permutest(res, exact="i")

## Not run: 
### permutation test (approximate only; exact not feasible)
set.seed(1234) # for reproducibility
permres <- permutest(res, iter=10000)
permres

### plot of the permutation distribution for absolute latitude
### dashed horizontal line: the observed value of the test statistic (in both tails)
### black curve: standard normal density (theoretical reference/null distribution)
### blue curve: kernel density estimate of the permutation distribution
### note: the tail area under the permutation distribution is larger
### than under a standard normal density (hence, the larger p-value)
plot(permres, beta=2, lwd=c(2,3,3,4), xlim=c(-5,5))

## End(Not run)

### mixed-effects model with a categorical and a quantitative moderator
res <- rma(yi, vi, mods = ~ ablat + alloc, data=dat)
res

## Not run: 
### permutation test testing the allocation factor coefficients
set.seed(1234) # for reproducibility
permutest(res, btt="alloc")

## End(Not run)

Plot Method for 'cumul.rma' Objects

Description

Function to plot objects of class "cumul.rma".

Usage

## S3 method for class 'cumul.rma'
plot(x, yaxis, xlim, ylim, xlab, ylab,
     at, transf, atransf, targs, digits, cols,
     grid=TRUE, pch=19, cex=1, lwd=2, ...)

Arguments

x

an object of class "cumul.rma" obtained with cumul.

yaxis

either "tau2", "I2", or "H2" to specify what values should be placed on the y-axis. See ‘Details’.

xlim

x-axis limits. If unspecified, the function sets the x-axis limits to some sensible values.

ylim

y-axis limits. If unspecified, the function sets the y-axis limits to some sensible values.

xlab

title for the x-axis. If unspecified, the function sets an appropriate axis title.

ylab

title for the y-axis. If unspecified, the function sets an appropriate axis title.

at

position of the x-axis tick marks and corresponding labels. If unspecified, the function sets the tick mark positions/labels to some sensible values.

transf

optional argument to specify a function to transform the pooled estimates (e.g., transf=exp; see also transf). If unspecified, no transformation is used.

atransf

optional argument to specify a function to transform the x-axis labels (e.g., atransf=exp; see also transf). If unspecified, no transformation is used.

targs

optional arguments needed by the function specified via transf or atransf.

digits

optional integer to specify the number of decimal places to which the tick mark labels of the x- and y-axis should be rounded. Can also be a vector of two integers, the first to specify the number of decimal places for the x-axis, the second for the y-axis labels (e.g., digits=c(2,3)). If unspecified, the function tries to set the argument to some sensible values.

cols

vector with two or more colors for visualizing the order of the cumulative results.

grid

logical to specify whether a grid should be added to the plot. Can also be a color name.

pch

plotting symbol to use. By default, a filled circle is used. See points for other options.

cex

symbol expansion factor.

lwd

line width.

...

other arguments.

Details

The function can be used to visualize the results from a cumulative meta-analysis as obtained with the cumul function.

The plot shows the model estimate (i.e., the estimated overall/average outcome) on the x-axis and some measure of heterogeneity on the y-axis in the cumulative order of the results in the "cumul.rma" object. By default, \(\tau^2\) is shown on the y-axis for a random-effects model and \(I^2\) otherwise, but one can also use argument yaxis to specify the measure of heterogeneity to place on the y-axis.

The color gradient of the points/lines indicates the order of the cumulative results (by default, light gray at the beginning, dark gray at the end). A different set of colors can be chosen via the cols argument. See ‘Examples’.

Author(s)

Wolfgang Viechtbauer (wvb@metafor-project.org, https://www.metafor-project.org).

References

Viechtbauer, W. (2010). Conducting meta-analyses in R with the metafor package. Journal of Statistical Software, 36(3), 1–48. ⁠https://doi.org/10.18637/jss.v036.i03⁠

See Also

cumul for the function to conduct a cumulative meta-analysis.

Examples

### calculate log risk ratios and corresponding sampling variances
dat <- escalc(measure="RR", ai=tpos, bi=tneg, ci=cpos, di=cneg, data=dat.bcg)

### random-effects model
res <- rma(yi, vi, data=dat)

### cumulative meta-analysis (in the order of publication year)
sav <- cumul(res, order=year)

### plot of model estimate and tau^2 over time
plot(sav)

### illustrate some other plot options
plot(sav, yaxis="I2", ylim=c(0,100), transf=exp, xlim=c(0.25,0.55),
     lwd=5, cex=1.5, cols=c("green","blue","red"))

Plot Method for 'gosh.rma' Objects

Description

Function to plot objects of class "gosh.rma".

Usage

## S3 method for class 'gosh.rma'
plot(x, het="I2", pch=16, cex, out, col, alpha, border,
     xlim, ylim, xhist=TRUE, yhist=TRUE, hh=0.3, breaks,
     adjust, lwd, labels, ...)

Arguments

x

an object of class "gosh.rma" obtained with gosh.

het

character string to specify the heterogeneity measure to plot. Either "I2", "H2", "QE", "tau2", or "tau" (the last two only for random/mixed-effects models).

pch

plotting symbol to use. By default, a borderless filled circle is used. See points for other options.

cex

symbol expansion factor.

out

optional integer to specify the number of a study that may be a potential outlier. If specified, subsets containing the specified study are drawn in a different color than those not containing the study.

col

optional character string to specify the color of the points (if unspecified, points are drawn in black). When out is used, two colors should be specified (if unspecified, red is used for subsets containing the specified study and blue otherwise).

alpha

optional alpha transparency value for the points (0 means fully transparent and 1 means opaque). If unspecified, the function sets this to a sensible value.

border

optional character string to specify the color of the borders of the histogram bars. Set to FALSE to omit the borders.

xlim

x-axis limits. If unspecified, the function sets the x-axis limits to some sensible values.

ylim

y-axis limits. If unspecified, the function sets the y-axis limits to some sensible values.

xhist

logical to specify whether a histogram should be drawn for the x-axis (the default is TRUE).

yhist

logical to specify whether a histogram should be drawn for the y-axis (the default is TRUE).

hh

numeric value (or vector of two values) to adjust the height of the histogram(s). Must be between 0 and 1, but should not be too close to 0 or 1, as otherwise the plot cannot be drawn.

breaks

optional argument passed on to hist for choosing the (number of) breakpoints of the histogram(s).

adjust

optional argument passed on to density for adjusting the bandwidth of the kernel density estimate(s) (values larger than 1 result in more smoothing).

lwd

optional numeric value to specify the line width of the estimated densities. Set to 0 to omit the line(s).

labels

optional argument to specify the x-axis and y-axis labels (or passed on to pairs to specify the names of the variables in the scatter plot matrix).

...

other arguments.

Details

For models without moderators, the function draws a scatter plot of the model estimates on the x-axis against the chosen measure of heterogeneity on the y-axis for the various subsets. Histograms of the respective distributions (with kernel density estimates superimposed) are shown in the margins (when xhist=TRUE and yhist=TRUE).

For models with moderators, the function draws a scatter plot matrix (with the pairs function) of the chosen measure of heterogeneity and each of the model coefficients. Histograms of the variables plotted are shown along the diagonal, with kernel density estimates of the distributions superimposed. Arguments xlim, ylim, xhist, and yhist are then ignored, while argument hh can be used to compress/stretch the height of the distributions shown along the diagonal.

Author(s)

Wolfgang Viechtbauer (wvb@metafor-project.org, https://www.metafor-project.org).

References

Olkin, I., Dahabreh, I. J., & Trikalinos, T. A. (2012). GOSH - a graphical display of study heterogeneity. Research Synthesis Methods, 3(3), 214–223. ⁠https://doi.org/10.1002/jrsm.1053⁠

Viechtbauer, W. (2010). Conducting meta-analyses in R with the metafor package. Journal of Statistical Software, 36(3), 1–48. ⁠https://doi.org/10.18637/jss.v036.i03⁠

Viechtbauer, W. (2021). Model checking in meta-analysis. In C. H. Schmid, T. Stijnen, & I. R. White (Eds.), Handbook of meta-analysis (pp. 219–254). Boca Raton, FL: CRC Press. ⁠https://doi.org/10.1201/9781315119403⁠

See Also

gosh for the function to create the input to a GOSH plot.

Examples

### calculate log odds ratios and corresponding sampling variances
dat <- escalc(measure="OR", ai=ai, n1i=n1i, ci=ci, n2i=n2i, data=dat.egger2001)

### meta-analysis of all trials including ISIS-4 using an equal-effects model
res <- rma(yi, vi, data=dat, method="EE")

### fit FE model to all possible subsets (65535 models)
## Not run: 
sav <- gosh(res, progbar=FALSE)

### create GOSH plot
### red points for subsets that include and blue points
### for subsets that exclude study 16 (the ISIS-4 trial)
plot(sav, out=16, breaks=100)

## End(Not run)

Plot Method for 'infl.rma.uni' Objects

Description

Function to plot objects of class "infl.rma.uni".

Usage

## S3 method for class 'infl.rma.uni'
plot(x, plotinf=TRUE, plotdfbs=FALSE, dfbsnew=FALSE, logcov=TRUE,
     slab.style=1, las=0, pch=21, bg, bg.infl, col.na, ...)

Arguments

x

an object of class "infl.rma.uni" obtained with influence.

plotinf

logical to specify whether the various case diagnostics should be plotted (the default is TRUE). Can also be a vector of up to 8 integers to specify which plots to draw. See ‘Details’ for the numbers corresponding to the various plots.

plotdfbs

logical to specify whether the DFBETAS values should be plotted (the default is FALSE). Can also be a vector of integers to specify for which coefficient(s) to plot the DFBETAS values.

dfbsnew

logical to specify whether a new device should be opened for plotting the DFBETAS values (the default is FALSE).

logcov

logical to specify whether the covariance ratios should be plotted on a log scale (the default is TRUE).

slab.style

integer to specify the style of the x-axis labels: 1 = study number, 2 = study label, 3 = abbreviated study label. Note that study labels, even when abbreviated, may be too long to fit in the margins (see argument mar for par to adjust the margin sizes).

las

integer between 0 and 3 to specify the alignment of the axis labels (see par). The most useful alternative to 0 is 3, so that the x-axis labels are drawn vertical to the axis.

pch

plotting symbol to use. By default, an open circle is used. See points for other options.

bg

optional character string to specify the background color of open plotting symbols. If unspecified, gray is used by default.

bg.infl

optional character string to specify the background color when the point is considered influential. If unspecified, red is used by default.

col.na

optional character string to specify the color for lines connecting two points with NA values in between. If unspecified, a light shade of gray is used by default.

...

other arguments.

Details

When plotinf=TRUE, the function plots the (1) externally standardized residuals, (2) DFFITS values, (3) Cook's distances, (4) covariance ratios, (5) leave-one-out \(\tau^2\) estimates, (6) leave-one-out (residual) heterogeneity test statistics, (7) hat values, and (8) weights. If plotdfbs=TRUE, the DFBETAS values are also plotted either after confirming the page change (if dfbsnew=FALSE) or on a separate device (if dfbsnew=TRUE).

A case (which is typically synonymous with study) may be considered to be ‘influential’ if at least one of the following is true:

Cases which are considered influential with respect to any of these measures are indicated by the color specified for the bg.infl argument (the default is "red").

The cut-offs described above are indicated in the plot with horizontal reference lines. In addition, on the plot of the externally standardized residuals, horizontal reference lines are drawn at -1.96, 0, and 1.96. On the plot of the covariance ratios, a horizontal reference line is drawn at 1. On the plot of leave-one-out \(\tau^2\) estimates, a horizontal reference line is drawn at the \(\tau^2\) estimate based on all cases. On the plot of leave-one-out (residual) heterogeneity test statistics, horizontal reference lines are drawn at the test statistic based on all cases and at \(k-p\), the degrees of freedom of the test statistic. On the plot of the hat values, a horizontal reference line is drawn at \(p/k\). Since the sum of the hat values is equal to \(p\), the value \(p/k\) indicates equal hat values for all \(k\) cases. Finally, on the plot of weights, a horizontal reference line is drawn at \(100/k\), corresponding to the value for equal weights (in %) for all \(k\) cases. Note that all weights will automatically be equal to each other when using unweighted model fitting. Also, the hat values will be equal to the weights (except for their scaling) in models without moderators.

The chosen cut-offs are (somewhat) arbitrary. Substantively informed judgment should always be used when examining the influence of each case on the results.

Author(s)

Wolfgang Viechtbauer (wvb@metafor-project.org, https://www.metafor-project.org).

References

Viechtbauer, W. (2010). Conducting meta-analyses in R with the metafor package. Journal of Statistical Software, 36(3), 1–48. ⁠https://doi.org/10.18637/jss.v036.i03⁠

Viechtbauer, W., & Cheung, M. W.-L. (2010). Outlier and influence diagnostics for meta-analysis. Research Synthesis Methods, 1(2), 112–125. ⁠https://doi.org/10.1002/jrsm.11⁠

See Also

influence for the function to compute the various model diagnostics.

Examples

### calculate log risk ratios and corresponding sampling variances
dat <- escalc(measure="RR", ai=tpos, bi=tneg, ci=cpos, di=cneg,
              data=dat.bcg, slab=paste(author, year, sep=", "))

### fit mixed-effects model with absolute latitude and publication year as moderators
res <- rma(yi, vi, mods = ~ ablat + year, data=dat)

### compute the diagnostics
inf <- influence(res)

### plot the values
plot(inf)

### show the abbreviated study labels on the x-axis
op <- par(mar=c(8,4,4,2))
plot(inf, slab.style=3, las=3)
par(op)

### select which plots to show
plot(inf, plotinf=1:4)

### plot the DFBETAS values
plot(inf, plotinf=FALSE, plotdfbs=TRUE)

Plot Method for 'permutest.rma.uni' Objects

Description

Function to plot objects of class "permutest.rma.uni".

Usage

## S3 method for class 'permutest.rma.uni'
plot(x, beta, alpha, QM=FALSE, QS=FALSE,
     breaks="Scott", freq=FALSE, col, border, col.out, col.ref, col.density,
     trim=0, adjust=1, lwd=c(2,0,0,4), legend=FALSE, ...)

Arguments

x

an object of class "permutest.rma.uni" obtained with permutest.

beta

optional vector of indices to specify which (location) coefficients should be plotted.

alpha

optional vector of indices to specify which scale coefficients should be plotted. Only relevant for location-scale models (see rma.uni).

QM

logical to specify whether the permutation distribution of the omnibus test of the (location) coefficients should be plotted (the default is FALSE).

QS

logical to specify whether the permutation distribution of the omnibus test of the scale coefficients should be plotted (the default is FALSE). Only relevant for location-scale models (see rma.uni).

breaks

argument to be passed on to the corresponding argument of hist to set (the method for determining) the (number of) breakpoints.

freq

logical to specify whether frequencies or probability densities should be plotted (the default is FALSE to plot densities).

col

optional character string to specify the color of the histogram bars.

border

optional character string to specify the color of the borders around the bars.

col.out

optional character string to specify the color of the bars that are more extreme than the observed test statistic (the default is a semi-transparent shade of red).

col.ref

optional character string to specify the color of the theoretical reference/null distribution that is superimposed on top of the histogram (the default is a dark shade of gray).

col.density

optional character string to specify the color of the kernel density estimate of the permutation distribution that is superimposed on top of the histogram (the default is blue).

trim

the fraction (up to 0.5) of observations to be trimmed from the tails of each permutation distribution before its histogram is plotted.

adjust

numeric value to be passed on to the corresponding argument of density (for adjusting the bandwidth of the kernel density estimate).

lwd

numeric vector to specify the width of the vertical lines corresponding to the value of the observed test statistic, of the theoretical reference/null distribution, of the density estimate, and of the vertical line at 0 (note: by default, the theoretical reference/null distribution and the density estimate both have a line width of 0 and are therefore not plotted).

legend

logical to specify whether a legend should be added to the plot (the default is FALSE). Can also be a keyword to specify the position of the legend (see legend).

...

other arguments.

Details

The function plots the permutation distribution of each model coefficient as a histogram.

For models with moderators, one can choose via argument beta which coefficients to plot (by default, all permutation distributions except that of the intercept are plotted). One can also choose to plot the permutation distribution of the omnibus test of the model coefficients (by setting QM=TRUE).

Arguments breaks, freq, col, and border are passed on to the hist function for the plotting.

Argument trim can be used to trim away a certain fraction of observations from the tails of each permutation distribution before its histogram is plotted. By setting this to a value above 0, one can quickly remove some of the extreme values that might lead to the bulk of the distribution getting squished together at the center (typically, a small value such as trim=0.01 is sufficient for this purpose).

The observed test statistic is indicated as a vertical dashed line (in both tails for a two-sided test).

Argument col.out is used to specify the color for the bars in the histogram that are more extreme than the observed test statistic. The p-value of a permutation test corresponds to the area of these bars.

One can superimpose the theoretical reference/null distribution on top of the histogram (i.e., the distribution as assumed by the model). The p-value for the standard (i.e., non-permutation) test is the area that is more extreme than the observed test statistic under this reference/null distribution.

A kernel density estimate of the permutation distribution can also be superimposed on top of the histogram (as a smoothed representation of the permutation distribution).

Note that the theoretical reference/null distribution and the kernel density estimate of the permutation distribution are only shown when setting the line width for these elements greater than 0 via the lwd argument (e.g., lwd=c(2,2,2,4)).

For location-scale models (see rma.uni for details), one can also use arguments alpha and QS to specify which scale coefficients to plot and whether to also plot the permutation distribution of the omnibus test of the scale coefficients (by setting QS=TRUE).

Author(s)

Wolfgang Viechtbauer (wvb@metafor-project.org, https://www.metafor-project.org).

References

Viechtbauer, W. (2010). Conducting meta-analyses in R with the metafor package. Journal of Statistical Software, 36(3), 1–48. ⁠https://doi.org/10.18637/jss.v036.i03⁠

See Also

permutest for the function to create permutest.rma.uni objects.

Examples

### calculate log risk ratios and corresponding sampling variances
dat <- escalc(measure="RR", ai=tpos, bi=tneg, ci=cpos, di=cneg, data=dat.bcg)

### random-effects model
res <- rma(yi, vi, data=dat)
res

## Not run: 
### permutation test (exact)
permres <- permutest(res, exact=TRUE)
permres

### plot of the permutation distribution
### dashed horizontal line: the observed value of the test statistic (in both tails)
### black curve: standard normal density (theoretical reference/null distribution)
### blue curve: kernel density estimate of the permutation distribution
plot(permres, lwd=c(2,3,3,4))

### mixed-effects model with two moderators (absolute latitude and publication year)
res <- rma(yi, vi, mods = ~ ablat + year, data=dat)
res

### permutation test (approximate)
set.seed(1234) # for reproducibility
permres <- permutest(res, iter=10000)
permres

### plot of the permutation distribution for absolute latitude
### note: the tail area under the permutation distribution is larger
### than under a standard normal density (hence, the larger p-value)
plot(permres, beta=2, lwd=c(2,3,3,4), xlim=c(-5,5))

## End(Not run)

Plot Method for 'rma' Objects

Description

Functions to plot objects of class "rma.uni", "rma.mh", "rma.peto", and "rma.glmm".

Usage

## S3 method for class 'rma.uni'
plot(x, qqplot=FALSE, ...)

## S3 method for class 'rma.mh'
plot(x, qqplot=FALSE, ...)

## S3 method for class 'rma.peto'
plot(x, qqplot=FALSE, ...)

## S3 method for class 'rma.glmm'
plot(x, qqplot=FALSE, ...) # not currently implemented

## S3 method for class 'rma.mv'
plot(x, qqplot=FALSE, ...) # not currently implemented

Arguments

x

an object of class "rma.uni", "rma.mh", or "rma.peto". The method is not (yet) implemented for objects of class "rma.glmm" or "rma.mv".

qqplot

logical to specify whether a normal QQ plot should be drawn (the default is FALSE).

...

other arguments.

Details

Four plots are produced. If the model does not contain any moderators, then a forest plot, funnel plot, radial plot, and a plot of the standardized residuals is provided. If qqplot=TRUE, the last plot is replaced by a normal QQ plot of the standardized residuals.

If the model contains moderators, then a forest plot, funnel plot, plot of the standardized residuals against the fitted values, and a plot of the standardized residuals is provided. If qqplot=TRUE, the last plot is replaced by a normal QQ plot of the standardized residuals.

Note

If the number of studies is large, the forest plot may become difficult to read due to the small font size. Stretching the plotting device vertically should provide more space.

Author(s)

Wolfgang Viechtbauer (wvb@metafor-project.org, https://www.metafor-project.org).

References

Viechtbauer, W. (2010). Conducting meta-analyses in R with the metafor package. Journal of Statistical Software, 36(3), 1–48. ⁠https://doi.org/10.18637/jss.v036.i03⁠

See Also

forest for forest plots, funnel for funnel plots, radial for radial plots, and qqnorm for normal QQ plots.

Examples

### calculate log risk ratios and corresponding sampling variances
dat <- escalc(measure="RR", ai=tpos, bi=tneg, ci=cpos, di=cneg, data=dat.bcg)

### fit random-effects model
res <- rma(yi, vi, data=dat)

### plot results
plot(res, qqplot=TRUE)

### fit mixed-effects model with absolute latitude and publication year as moderators
res <- rma(yi, vi, mods = ~ ablat + year, data=dat)

### plot results
plot(res, qqplot=TRUE)

Plot Method for 'plot.rma.uni.selmodel' Objects

Description

Function to plot objects of class "plot.rma.uni.selmodel".

Usage

## S3 method for class 'rma.uni.selmodel'
plot(x, xlim, ylim, n=1000, prec="max", scale=FALSE,
      ci=FALSE, reps=1000, shade=TRUE, rug=TRUE, add=FALSE,
      lty=c("solid","dotted"), lwd=c(2,1), ...)

Arguments

x

an object of class "rma.uni.selmodel" obtained with selmodel.

xlim

x-axis limits. Essentially the range of p-values for which the selection function should be drawn. If unspecified, the function sets the limits automatically.

ylim

y-axis limits. If unspecified, the function sets the limits automatically.

n

numeric value to specify for how many p-values within the x-axis limits the function value should be computed (the default is 1000).

prec

either a character string (with options "max", "min", "mean", or "median") or a numeric value. See ‘Details’.

scale

logical to specify whether the function values should be rescaled to a 0 to 1 range (the default is FALSE).

ci

logical to specify whether a confidence interval should be drawn around the selection function (the default is FALSE). Can also be a string (with options "boot" or "wald"). See ‘Details’.

reps

numeric value to specify the number of bootstrap samples to draw for generating the confidence interval bounds (the default is 1000).

shade

logical to specify whether the confidence interval region should be shaded (the default is TRUE). Can also be a character vector to specify the color for the shading.

rug

logical to specify whether the observed p-values should be added as tick marks on the x-axis (the default is TRUE).

add

logical to specify whether the function should be added to an existing plot (the default is FALSE).

lty

the line types for the selection function and the confidence interval bounds.

lwd

the line widths for the selection function and the confidence interval bounds.

...

other arguments.

Details

The function can be used to draw the estimated selection function based on objects of class "plot.rma.uni.selmodel".

When the selection function incorporates a measure of precision (which, strictly speaking, is really a measure of imprecision), one can specify for which level of precision the selection function should be drawn. When prec="max", then the function is drawn for the least precise study (maximum imprecision), when prec="min", then the function is drawn for the most precise study (minimum imprecision), while prec="mean" and prec="median" will show the function for the mean and median level of imprecision, respectively. Alternatively, one can specify a numeric value for argument prec to specify the precision value (where prec="max" corresponds to prec=1 and higher levels of precision to prec values below 1).

When ci=TRUE (or equivalently, ci="boot"), a confidence interval is drawn around the selection function. The bounds of this interval are generated using parametric bootstrapping, with argument reps controlling the number of bootstrap samples to draw for generating the confidence interval bounds. When both n and reps are large, constructing the confidence interval can take some time.

For models where the selection function involves a single \(\delta\) parameter, one can also set ci="wald", in which case the confidence interval will be constructed based on the Wald-type CI of the \(\delta\) parameter (doing so is much quicker than using parametric bootstrapping). This option is also available for step function models (even if they involve multiple \(\delta\) parameters).

Author(s)

Wolfgang Viechtbauer (wvb@metafor-project.org, https://www.metafor-project.org).

References

Viechtbauer, W. (2010). Conducting meta-analyses in R with the metafor package. Journal of Statistical Software, 36(3), 1–48. ⁠https://doi.org/10.18637/jss.v036.i03⁠

See Also

selmodel for the function to fit models for which the estimated selection function can be drawn.

Examples

### copy data into 'dat' and examine data
dat <- dat.hackshaw1998

### fit random-effects model using the log odds ratios
res <- rma(yi, vi, data=dat, method="ML")
res

### fit step selection model
sel1 <- selmodel(res, type="stepfun", steps=c(0.05, 0.10, 0.50, 1.00))

### plot selection function
plot(sel1, scale=TRUE)

### fit negative exponential selection model
sel2 <- selmodel(res, type="negexp")

### add selection function to the existing plot
plot(sel2, add=TRUE, col="blue")

### plot selection function with CI
plot(sel1, ci="wald")

### plot selection function with CI
plot(sel2, ci="wald")

Plot Method for 'vif.rma' Objects

Description

Plot method for objects of class "vif.rma".

Usage

## S3 method for class 'vif.rma'
plot(x, breaks="Scott", freq=FALSE, col, border, col.out, col.density,
     trim=0, adjust=1, lwd=c(2,0), ...)

Arguments

x

an object of class "vif.rma" obtained with vif.

breaks

argument to be passed on to the corresponding argument of hist to set (the method for determining) the (number of) breakpoints.

freq

logical to specify whether frequencies (if TRUE) or probability densities should be plotted (the default is FALSE).

col

optional character string to specify the color of the histogram bars.

border

optional character string to specify the color of the borders around the bars.

col.out

optional character string to specify the color of the bars that are more extreme than the observed (G)VIF value (the default is a semi-transparent shade of red).

col.density

optional character string to specify the color of the kernel density estimate of the distribution that is superimposed on top of the histogram (the default is blue).

trim

the fraction (up to 0.5) of observations to be trimmed from the upper tail of each distribution before its histogram is plotted.

adjust

numeric value to be passed on to the corresponding argument of density (for adjusting the bandwidth of the kernel density estimate).

lwd

numeric vector to specify the width of the vertical lines corresponding to the value of the observed (G)VIFs and of the density estimate (note: by default, the density estimate has a line width of 0 and is therefore not plotted).

...

other arguments.

Details

The function plots the distribution of each (G)VIF as simulated under independence as a histogram.

Arguments breaks, freq, col, and border are passed on to the hist function for the plotting.

Argument trim can be used to trim away a certain fraction of observations from the upper tail of each distribution before its histogram is plotted. By setting this to a value above 0, one can quickly remove some of the extreme values that might lead to the bulk of the distribution getting squished together at the left (typically, a small value such as trim=0.01 is sufficient for this purpose).

The observed (G)VIF value is indicated as a vertical dashed line. If the observed exceeds the upper plot limit, then this is indicated by an arrow pointing to the line.

Argument col.out is used to specify the color for the bars in the histogram that are more extreme than the observed (G)VIF value.

A kernel density estimate of the distribution can be superimposed on top of the histogram (as a smoothed representation of the distribution). Note that the kernel density estimate of the distribution is only shown when setting the line width for this element greater than 0 via the lwd argument (e.g., lwd=c(2,2)).

Author(s)

Wolfgang Viechtbauer (wvb@metafor-project.org, https://www.metafor-project.org).

References

Viechtbauer, W. (2010). Conducting meta-analyses in R with the metafor package. Journal of Statistical Software, 36(3), 1–48. ⁠https://doi.org/10.18637/jss.v036.i03⁠

See Also

vif for the function to create vif.rma objects.

Examples

### copy data from Bangert-Drowns et al. (2004) into 'dat'
dat <- dat.bangertdrowns2004

### fit mixed-effects meta-regression model
res <- rma(yi, vi, mods = ~ length + wic + feedback + info + pers + imag + meta, data=dat)

### use the simulation approach to analyze the size of the VIFs
## Not run: 
vifs <- vif(res, sim=TRUE, seed=1234)
vifs

### plot the simulated distributions of the VIFs
plot(vifs)

### add densities, trim away some extremes, and set break points
plot(vifs, lwd=c(2,2), trim=0.01, breaks=seq(1,2.2,by=0.05), adjust=1.5)

## End(Not run)

Predicted Values for 'rma' Objects

Description

The function computes predicted values, corresponding standard errors, confidence intervals, and prediction intervals for objects of class "rma".

Usage

## S3 method for class 'rma'
predict(object, newmods, intercept, tau2.levels, gamma2.levels, addx=FALSE,
        level, adjust=FALSE, digits, transf, targs, vcov=FALSE, ...)

## S3 method for class 'rma.ls'
predict(object, newmods, intercept, addx=FALSE, newscale, addz=FALSE,
        level, adjust=FALSE, digits, transf, targs, vcov=FALSE, ...)

Arguments

object

an object of class "rma" or "rma.ls".

newmods

optional vector or matrix to specify the values of the moderator values for which the predicted values should be calculated. See ‘Details’.

intercept

logical to specify whether the intercept should be included when calculating the predicted values for newmods. If unspecified, the intercept is automatically added when the original model also included an intercept.

tau2.levels

vector to specify the levels of the inner factor when computing prediction intervals. Only relevant for models of class "rma.mv" (see rma.mv) and when the model includes more than a single \(\tau^2\) value. See ‘Details’.

gamma2.levels

vector to specify the levels of the inner factor when computing prediction intervals. Only relevant for models of class "rma.mv" (see rma.mv) and when the model includes more than a single \(\gamma^2\) value. See ‘Details’.

addx

logical to specify whether the values of the moderator variables should be added to the returned object. See ‘Examples’.

newscale

optional vector or matrix to specify the values of the scale variables for which the predicted values should be calculated. Only relevant for location-scale models (see rma.uni). See ‘Details’.

addz

logical to specify whether the values of the scale variables should be added to the returned object.

level

numeric value between 0 and 100 to specify the confidence and prediction interval level (see here for details). If unspecified, the default is to take the value from the object.

adjust

logical to specify whether the width of confidence/prediction intervals should be adjusted using a Bonferroni correction (the default is FALSE).

digits

optional integer to specify the number of decimal places to which the printed results should be rounded.

transf

optional argument to specify a function to transform the predicted values and interval bounds (e.g., transf=exp; see also transf). If unspecified, no transformation is used.

targs

optional arguments needed by the function specified under transf.

vcov

logical to specify whether the variance-covariance matrix of the predicted values should also be returned (the default is FALSE).

...

other arguments.

Details

For an equal-effects model, predict(object) returns the estimated (average) outcome in the set of studies included in the meta-analysis. This is the same as the estimated intercept in the equal-effects model (i.e., \(\hat{\theta}\)).

For a random-effects model, predict(object) returns the estimated (average) outcome in the hypothetical population of studies from which the set of studies included in the meta-analysis are assumed to be a random selection. This is the same as the estimated intercept in the random-effects model (i.e., \(\hat{\mu}\)).

For models including one or more moderators, predict(object) returns \(\hat{y} = Xb\), where \(X\) denotes the model matrix (see model.matrix) and \(b\) the estimated model coefficient (see coef), or in words, the estimated (average) outcomes for values of the moderator(s) equal to those of the \(k\) studies included in the meta-analysis (i.e., the ‘fitted values’ for the \(k\) studies).

For models including \(p'\) moderator variables, new moderator values (for \(k_{new}\) hypothetical new studies) can be specified by setting newmods equal to a \(k_{new} \times p'\) matrix with the corresponding new moderator values (if newmods is a vector, then only a single predicted value is computed unless the model only includes a single moderator variable, in which case predicted values corresponding to all the vector values are computed). If the model object includes an intercept (so that the model matrix has \(p' + 1\) columns), then it will be automatically added to newmods unless one sets intercept=FALSE; alternatively, if newmods is a \(k_{new} \times (p'+1)\) matrix, then the intercept argument is ignored and the first column of the matrix determines whether the intercept is included when computing the predicted values or not. Note that any factors in the original model get turned into the appropriate contrast variables within the rma.uni function, so that newmods should actually include the values for the contrast variables. If the matrix specified via newmods has row names, then these are used to label the predicted values in the output. Examples are shown below.

For random/mixed-effects models, a prediction interval is also computed (Riley et al., 2011, but see ‘Note’). The interval estimates where level% of the true effect sizes or outcomes fall in the hypothetical population of studies (and hence where the true effect or outcome of a new study from the population of studies should fall in level% of the cases).

For random-effects models that were fitted with the rma.mv function, the model may actually include multiple \(\tau^2\) values (i.e., when the random argument includes an ‘~ inner | outer’ term and struct="HCS", struct="DIAG", struct="HAR", or struct="UN"). In that case, the function will provide prediction intervals for each level of the inner factor (since the prediction intervals differ depending on the \(\tau^2\) value). Alternatively, one can use the tau2.levels argument to specify for which level(s) the prediction interval should be provided. If the model includes a second ‘~ inner | outer’ term with multiple \(\gamma^2\) values, prediction intervals for each combination of levels of the inner factors will be provided. Alternatively, one can use the tau2.levels and gamma2.levels arguments to specify for which level combination(s) the prediction interval should be provided.

When using the newmods argument for mixed-effects models that were fitted with the rma.mv function, if the model includes multiple \(\tau^2\) (and multiple \(\gamma^2\)) values, then one must use the tau2.levels (and gamma2.levels) argument to specify the levels of the inner factor(s) (i.e., a vector of length \(k_{new}\)) to obtain the appropriate prediction interval(s).

For location-scale models fitted with the rma.uni function, one can use newmods to specify the values of the \(p'\) moderator variables included in the model and newscale to specify the values of the \(q'\) scale variables included in the model. Whenever newmods is specified, the function computes predicted effects/outcomes for the specified moderators values. To obtain the corresponding prediction intervals, one must also specify the corresponding newscale values. If only newscale is specified (and not newmods), the function computes the predicted log-transformed \(\tau^2\) values (when using a log link) for the specified scale values. By setting transf=exp, one can then obtain the predicted \(\tau^2\) values.

When computing multiple predicted values, one can set adjust=TRUE to obtain confidence/prediction intervals whose width is adjusted based on a Bonferroni correction (e.g., instead of 95% CIs, the function provides (100-5/\(k_{new}\))% CIs, where \(k_{new}\) denotes the number of predicted values computed).

Value

An object of class c("predict.rma","list.rma"). The object is a list containing the following components:

pred

predicted value(s).

se

corresponding standard error(s).

ci.lb

lower bound of the confidence interval(s).

ci.ub

upper bound of the confidence interval(s).

pi.lb

lower bound of the prediction interval(s) (only for random/mixed-effects models).

pi.ub

upper bound of the prediction interval(s) (only for random/mixed-effects models).

tau2.level

the level(s) of the inner factor (only for models of class "rma.mv" with multiple \(\tau^2\) values).

gamma2.level

the level(s) of the inner factor (only for models of class "rma.mv" with multiple \(\gamma^2\) values).

X

the moderator value(s) used to calculate the predicted values (only when addx=TRUE).

Z

the scale value(s) used to calculate the predicted values (only when addz=TRUE and only for location-scale models).

...

some additional elements/values.

If vcov=TRUE, then the returned object is a list with the first element equal to the one as described above and the second element equal to the variance-covariance matrix of the predicted values.

The object is formatted and printed with the print function. To format the results as a data frame, one can use the as.data.frame function.

Note

Confidence and prediction intervals are constructed based on the critical values from a standard normal distribution (i.e., \(\pm 1.96\) for level=95). When the model was fitted with test="t", test="knha", test="hksj", or test="adhoc", then a t-distribution with \(k-p\) degrees of freedom is used, where \(p\) denotes the total number of columns of the model matrix (i.e., counting the intercept term if the model includes one).

For a random-effects model (where \(p=1\)) fitted with the rma.uni function, note that this differs slightly from Riley et al. (2011), who suggest to use a t-distribution with \(k-2\) degrees of freedom for constructing the prediction interval. Neither a normal, nor a t-distribution with \(k-1\) or \(k-2\) degrees of freedom is correct; all of these are approximations. The computations are done in the way described above, so that the prediction interval is identical to the confidence interval when \(\hat{\tau}^2 = 0\), which could be argued is the logical thing that should happen. If the prediction interval for a random-effects model should be computed as described by Riley et al. (2011), then one can use argument pi.type="Riley" (and for mixed-effects meta-regression models, the function then uses \(k-p-1\) degrees of freedom).

The predicted values are based only on the fixed effects of the model. Best linear unbiased predictions (BLUPs) that combine the fitted values based on the fixed effects and the estimated contributions of the random effects can be obtained with blup (currently only for objects of class "rma.uni").

When using the transf option, the transformation is applied to the predicted values and the corresponding interval bounds. The standard errors are omitted from the printed output. Also, vcov=TRUE is ignored when using the transf option.

Author(s)

Wolfgang Viechtbauer (wvb@metafor-project.org, https://www.metafor-project.org).

References

Hedges, L. V., & Olkin, I. (1985). Statistical methods for meta-analysis. San Diego, CA: Academic Press.

Riley, R. D., Higgins, J. P. T., & Deeks, J. J. (2011). Interpretation of random effects meta-analyses. British Medical Journal, 342, d549. ⁠https://doi.org/10.1136/bmj.d549⁠

Viechtbauer, W. (2010). Conducting meta-analyses in R with the metafor package. Journal of Statistical Software, 36(3), 1–48. ⁠https://doi.org/10.18637/jss.v036.i03⁠

Viechtbauer, W., & López-López, J. A. (2022). Location-scale models for meta-analysis. Research Synthesis Methods. 13(6), 697–715. ⁠https://doi.org/10.1002/jrsm.1562⁠

See Also

fitted for a function to (only) extract the fitted values, blup for a function to compute BLUPs that combine the fitted values and predicted random effects, and addpoly to add polygons based on predicted values to a forest plot.

Examples

### calculate log risk ratios and corresponding sampling variances
dat <- escalc(measure="RR", ai=tpos, bi=tneg, ci=cpos, di=cneg, data=dat.bcg)

### fit random-effects model
res <- rma(yi, vi, data=dat)

### estimated average log risk ratio with 95% CI/PI
predict(res, digits=2)

### estimated average risk ratio with 95% CI/PI
predict(res, transf=exp, digits=2)

### note: strictly speaking, the value obtained is the estimated median risk ratio
### because exponentiation is a non-linear transformation; but we can estimate the
### average risk ratio by using the integral transformation
predict(res, transf=transf.exp.int, targs=res$tau2, digits=2)

### fit mixed-effects model with absolute latitude as a moderator
res <- rma(yi, vi, mods = ~ ablat, data=dat)

### predicted average risk ratios for given absolute latitude values
predict(res, transf=exp, addx=TRUE)

### predicted average risk ratios for 10-60 degrees absolute latitude
predict(res, newmods=c(10, 20, 30, 40, 50, 60), transf=exp, addx=TRUE)

### can also include the intercept term in the 'newmods' matrix
predict(res, newmods=cbind(1, c(10, 20, 30, 40, 50, 60)), transf=exp, addx=TRUE)

### apply a Bonferroni correction for obtaining the interval bounds
predict(res, newmods=cbind(1, c(10, 20, 30, 40, 50, 60)), transf=exp, addx=TRUE, adjust=TRUE)

### fit mixed-effects model with absolute latitude and publication year as moderators
res <- rma(yi, vi, mods = ~ ablat + year, data=dat)

### predicted average risk ratios for 10 and 60 degrees latitude in 1950 and 1980
predict(res, newmods=cbind(c(10,60,10,60),c(1950,1950,1980,1980)), transf=exp, addx=TRUE)

### predicted average risk ratios for 10 and 60 degrees latitude in 1970 (row names as labels)
predict(res, newmods=rbind(at10=c(10,1970), at60=c(60,1970)), transf=exp)

### fit mixed-effects model with two moderators (one of which is a factor)
res <- rma(yi, vi, mods = ~ ablat + factor(alloc), data=dat)

### examine how the factor was actually coded for the studies in the dataset
predict(res, addx=TRUE)

### predicted average risk ratios at 30 degrees for the three factor levels
### note: the contrast (dummy) variables need to specified explicitly here
predict(res, newmods=c(30, 0, 0), addx=TRUE) # for alternate  allocation
predict(res, newmods=c(30, 1, 0), addx=TRUE) # for random     allocation
predict(res, newmods=c(30, 0, 1), addx=TRUE) # for systematic allocation

### can also use a named vector with arbitrary order and abbreviated variable names
predict(res, newmods=c(sys=0, ran=0, abl=30))
predict(res, newmods=c(sys=0, ran=1, abl=30))
predict(res, newmods=c(sys=1, ran=0, abl=30))

Print Methods for 'anova.rma' and 'list.anova.rma' Objects

Description

Functions to print objects of class "anova.rma" and "list.anova.rma".

Usage

## S3 method for class 'anova.rma'
print(x, digits=x$digits, ...)
## S3 method for class 'list.anova.rma'
print(x, digits=x[[1]]$digits, ...)

Arguments

x

an object of class "anova.rma" or "list.anova.rma" obtained with anova.

digits

integer to specify the number of decimal places to which the printed results should be rounded (the default is to take the value from the object).

...

other arguments.

Details

For a Wald-type test of one or multiple model coefficients, the output includes the test statistic (either a chi-square or F-value) and the corresponding p-value.

When testing one or multiple contrasts, the output includes the estimated value of the contrast, its standard error, test statistic (either a z- or a t-value), and the corresponding p-value.

When comparing two model objects, the output includes:

The last two items are not provided when comparing "rma.mv" models.

Value

The function does not return an object.

Author(s)

Wolfgang Viechtbauer (wvb@metafor-project.org, https://www.metafor-project.org).

References

López-López, J. A., Marín-Martínez, F., Sánchez-Meca, J., Van den Noortgate, W., & Viechtbauer, W. (2014). Estimation of the predictive power of the model in mixed-effects meta-regression: A simulation study. British Journal of Mathematical and Statistical Psychology, 67(1), 30–48. ⁠https://doi.org/10.1111/bmsp.12002⁠

Raudenbush, S. W. (2009). Analyzing effect sizes: Random effects models. In H. Cooper, L. V. Hedges, & J. C. Valentine (Eds.), The handbook of research synthesis and meta-analysis (2nd ed., pp. 295–315). New York: Russell Sage Foundation.

Viechtbauer, W. (2010). Conducting meta-analyses in R with the metafor package. Journal of Statistical Software, 36(3), 1–48. ⁠https://doi.org/10.18637/jss.v036.i03⁠

See Also

anova for the function to create anova.rma objects.


Print Methods for 'confint.rma' and 'list.confint.rma' Objects

Description

Functions to print objects of class "confint.rma" and "list.confint.rma".

Usage

## S3 method for class 'confint.rma'
print(x, digits=x$digits, ...)
## S3 method for class 'list.confint.rma'
print(x, digits=x$digits, ...)

Arguments

x

an object of class "confint.rma" or "list.confint.rma" obtained with confint.

digits

integer to specify the number of decimal places to which the printed results should be rounded (the default is to take the value from the object).

...

other arguments.

Details

The output includes:

Value

The function does not return an object.

Author(s)

Wolfgang Viechtbauer (wvb@metafor-project.org, https://www.metafor-project.org).

References

Viechtbauer, W. (2010). Conducting meta-analyses in R with the metafor package. Journal of Statistical Software, 36(3), 1–48. ⁠https://doi.org/10.18637/jss.v036.i03⁠

See Also

confint for the functions to create confint.rma and list.confint.rma objects.


Print Method for 'deltamethod' Objects

Description

Functions to print objects of class "deltamethod".

Usage

## S3 method for class 'deltamethod'
print(x, digits, signif.stars=getOption("show.signif.stars"),
      signif.legend=signif.stars, ...)

Arguments

x

an object of class "deltamethod".

digits

integer to specify the number of decimal places to which the printed results should be rounded. If unspecified, the default is to take the value from the object.

signif.stars

logical to specify whether p-values should be encoded visually with ‘significance stars’. Defaults to the show.signif.stars slot of options.

signif.legend

logical to specify whether the legend for the ‘significance stars’ should be printed. Defaults to the value for signif.stars.

...

other arguments.

Details

The output is a table with the estimated coefficients, corresponding standard errors, test statistics, p-values, and confidence interval bounds.

Value

The function does not return an object.

Author(s)

Wolfgang Viechtbauer (wvb@metafor-project.org, https://www.metafor-project.org).

See Also

deltamethod for the function to create deltamethod objects.


Print and Summary Methods for 'escalc' Objects

Description

Function to print objects of class "escalc" (and to obtain inferences for the individual studies/rows in such an object).

Usage

## S3 method for class 'escalc'
print(x, digits=attr(x,"digits"), ...)

## S3 method for class 'escalc'
summary(object, out.names=c("sei","zi","pval","ci.lb","ci.ub"), var.names,
        H0=0, append=TRUE, replace=TRUE, level=95, olim, digits, transf, ...)

Arguments

x

an object of class "escalc" obtained with escalc.

object

an object of class "escalc" obtained with escalc.

digits

integer to specify the number of decimal places to which the printed results should be rounded (the default is to take the value from the object).

out.names

character string with four elements to specify the variable names for the standard errors, test statistics, and lower/upper confidence interval bounds.

var.names

character string with two elements to specify the variable names for the observed effect sizes or outcomes and the sampling variances (the default is to take the value from the object if possible).

H0

numeric value to specify the value of the effect size or outcome under the null hypothesis (the default is 0).

append

logical to specify whether the data frame specified via the object argument should be returned together with the additional variables that are calculated by the summary function (the default is TRUE).

replace

logical to specify whether existing values for sei, zi, ci.lb, and ci.ub in the data frame should be replaced. Only relevant when the data frame already contains these variables. If replace=TRUE (the default), all of the existing values will be overwritten. If replace=FALSE, only NA values will be replaced.

level

numeric value between 0 and 100 to specify the confidence interval level (the default is 95; see here for details).

olim

argument to specify observation/outcome limits. If unspecified, no limits are used.

transf

argument to specify a function to transform the observed effect sizes or outcomes and interval bounds (e.g., transf=exp; see also transf). If unspecified, no transformation is used. Any additional arguments needed for the function specified here can be passed via ....

...

other arguments.

Value

The print.escalc function formats and prints the data frame, so that the observed effect sizes or outcomes and sampling variances are rounded (to the number of digits specified).

The summary.escalc function creates an object that is a data frame containing the original data (if append=TRUE) and the following components:

yi

observed effect sizes or outcomes (transformed if transf is specified).

vi

corresponding sampling variances.

sei

corresponding standard errors.

zi

test statistics for testing \(\text{H}_0{:}\; \theta_i = \text{H0}\) (i.e., (yi-H0)/sei).

pval

corresponding p-values.

ci.lb

lower confidence interval bounds (transformed if transf is specified).

ci.ub

upper confidence interval bounds (transformed if transf is specified).

When the transf argument is specified, elements vi, sei, zi, and pval are not included (since these only apply to the untransformed effect sizes or outcomes).

Note that the actual variable names above depend on the out.names (and var.names) arguments. If the data frame already contains variables with names as specified by the out.names argument, the values for these variables will be overwritten when replace=TRUE (which is the default). By setting replace=FALSE, only values that are NA will be replaced.

The print.escalc function again formats and prints the data frame, rounding the added variables to the number of digits specified.

Note

If some transformation function has been specified for the transf argument, then yi, ci.lb, and ci.ub will be transformed accordingly. However, vi and sei then still reflect the sampling variances and standard errors of the untransformed values.

The summary.escalc function computes level% Wald-type confidence intervals, which may or may not be the most accurate method for computing confidence intervals for the chosen effect size or outcome measure.

If the outcome measure used is bounded (e.g., correlations are bounded between -1 and +1, proportions are bounded between 0 and 1), one can use the olim argument to enforce those observation/outcome limits (the observed outcomes and confidence intervals cannot exceed those bounds then).

Author(s)

Wolfgang Viechtbauer (wvb@metafor-project.org, https://www.metafor-project.org).

References

Viechtbauer, W. (2010). Conducting meta-analyses in R with the metafor package. Journal of Statistical Software, 36(3), 1–48. ⁠https://doi.org/10.18637/jss.v036.i03⁠

See Also

escalc for the function to create escalc objects.

Examples

### calculate log risk ratios and corresponding sampling variances
dat <- escalc(measure="RR", ai=tpos, bi=tneg, ci=cpos, di=cneg, data=dat.bcg)
dat

### apply summary function
summary(dat)
summary(dat, transf=exp)

Print Method for 'fsn' Objects

Description

Function to print objects of class "fsn".

Usage

## S3 method for class 'fsn'
print(x, digits=x$digits, ...)

Arguments

x

an object of class "fsn" obtained with fsn.

digits

integer to specify the number of decimal places to which the printed results should be rounded (the default is to take the value from the object).

...

other arguments.

Details

The output shows the results from the fail-safe N calculation.

Value

The function does not return an object.

Author(s)

Wolfgang Viechtbauer (wvb@metafor-project.org, https://www.metafor-project.org).

References

Viechtbauer, W. (2010). Conducting meta-analyses in R with the metafor package. Journal of Statistical Software, 36(3), 1–48. ⁠https://doi.org/10.18637/jss.v036.i03⁠

See Also

fsn for the function to create fsn objects.


Print Method for 'gosh.rma' Objects

Description

Function to print objects of class "gosh.rma".

Usage

## S3 method for class 'gosh.rma'
print(x, digits=x$digits, ...)

Arguments

x

an object of class "gosh.rma" obtained with gosh.

digits

integer to specify the number of decimal places to which the printed results should be rounded (the default is to take the value from the object).

...

other arguments.

Details

The output shows how many model fits were attempted, how many succeeded, and summary statistics (i.e., the mean, minimum, first quartile, median, third quartile, and maximum) for the various measures of (residual) heterogeneity and the model coefficient(s) computed across all of the subsets.

Value

The function does not return an object.

Author(s)

Wolfgang Viechtbauer (wvb@metafor-project.org, https://www.metafor-project.org).

References

Viechtbauer, W. (2010). Conducting meta-analyses in R with the metafor package. Journal of Statistical Software, 36(3), 1–48. ⁠https://doi.org/10.18637/jss.v036.i03⁠

See Also

gosh for the function to create gosh.rma objects.


Print Method for 'hc.rma.uni' Objects

Description

Function to print objects of class "hc.rma.uni".

Usage

## S3 method for class 'hc.rma.uni'
print(x, digits=x$digits, ...)

Arguments

x

an object of class "hc.rma.uni" obtained with hc.

digits

integer to specify the number of decimal places to which the printed results should be rounded (the default is to take the value from the object).

...

other arguments.

Details

The output is a data frame with two rows, the first (labeled rma) corresponding to the results based on the usual estimation method, the second (labeled hc) corresponding to the results based on the method by Henmi and Copas (2010). The data frame includes the following variables:

Value

The function returns the data frame invisibly.

Author(s)

Wolfgang Viechtbauer (wvb@metafor-project.org, https://www.metafor-project.org).

References

Viechtbauer, W. (2010). Conducting meta-analyses in R with the metafor package. Journal of Statistical Software, 36(3), 1–48. ⁠https://doi.org/10.18637/jss.v036.i03⁠

See Also

hc for the function to create hc.rma.uni objects.


Print Method for 'list.rma' Objects

Description

Function to print objects of class "list.rma".

Usage

## S3 method for class 'list.rma'
print(x, digits=x$digits, ...)

Arguments

x

an object of class "list.rma".

digits

integer to specify the number of decimal places to which the printed results should be rounded (the default is to take the value from the object).

...

other arguments.

Value

See the documentation of the function that creates the "list.rma" object for details on what is printed. Regardless of what is printed, a data frame with the results is also returned invisibly.

See methods.list.rma for some additional method functions for "list.rma" objects.

Author(s)

Wolfgang Viechtbauer (wvb@metafor-project.org, https://www.metafor-project.org).

References

Viechtbauer, W. (2010). Conducting meta-analyses in R with the metafor package. Journal of Statistical Software, 36(3), 1–48. ⁠https://doi.org/10.18637/jss.v036.i03⁠


Print and Summary Methods for 'matreg' Objects

Description

Functions to print objects of class "matreg" and "summary.matreg".

Usage

## S3 method for class 'matreg'
print(x, digits, signif.stars=getOption("show.signif.stars"),
      signif.legend=signif.stars, ...)

## S3 method for class 'matreg'
summary(object, digits, ...)

## S3 method for class 'summary.matreg'
print(x, digits, signif.stars=getOption("show.signif.stars"),
      signif.legend=signif.stars, ...)

Arguments

x

an object of class "matreg" or "summary.matreg" (for print).

object

an object of class "matreg" (for summary).

digits

integer to specify the number of decimal places to which the printed results should be rounded. If unspecified, the default is to take the value from the object.

signif.stars

logical to specify whether p-values should be encoded visually with ‘significance stars’. Defaults to the show.signif.stars slot of options.

signif.legend

logical to specify whether the legend for the ‘significance stars’ should be printed. Defaults to the value for signif.stars.

...

other arguments.

Details

The output is a table with the estimated coefficients, corresponding standard errors, test statistics, p-values, and confidence interval bounds. When using summary, the output includes additional statistics, including \(R^2\) and the omnibus test of the model coefficients (either an F- or a chi-square test).

Value

The function does not return an object.

Author(s)

Wolfgang Viechtbauer (wvb@metafor-project.org, https://www.metafor-project.org).

See Also

matreg for the function to create matreg objects.


Print Method for 'permutest.rma.uni' Objects

Description

Function to print objects of class "permutest.rma.uni".

Usage

## S3 method for class 'permutest.rma.uni'
print(x, digits=x$digits, signif.stars=getOption("show.signif.stars"),
      signif.legend=signif.stars, ...)

Arguments

x

an object of class "permutest.rma.uni" obtained with permutest.

digits

integer to specify the number of decimal places to which the printed results should be rounded (the default is to take the value from the object).

signif.stars

logical to specify whether p-values should be encoded visually with ‘significance stars’. Defaults to the show.signif.stars slot of options.

signif.legend

logical to specify whether the legend for the ‘significance stars’ should be printed. Defaults to the value for signif.stars.

...

other arguments.

Details

The output includes:

Value

The function does not return an object.

Author(s)

Wolfgang Viechtbauer (wvb@metafor-project.org, https://www.metafor-project.org).

References

Viechtbauer, W. (2010). Conducting meta-analyses in R with the metafor package. Journal of Statistical Software, 36(3), 1–48. ⁠https://doi.org/10.18637/jss.v036.i03⁠

See Also

permutest for the function to create permutest.rma.uni objects.


Print Method for 'ranktest' Objects

Description

Function to print objects of class "ranktest".

Usage

## S3 method for class 'ranktest'
print(x, digits=x$digits, ...)

Arguments

x

an object of class "ranktest" obtained with ranktest.

digits

integer to specify the number of decimal places to which the printed results should be rounded (the default is to take the value from the object).

...

other arguments.

Details

The output includes:

Value

The function does not return an object.

Author(s)

Wolfgang Viechtbauer (wvb@metafor-project.org, https://www.metafor-project.org).

References

Viechtbauer, W. (2010). Conducting meta-analyses in R with the metafor package. Journal of Statistical Software, 36(3), 1–48. ⁠https://doi.org/10.18637/jss.v036.i03⁠

See Also

ranktest for the function to create ranktest objects.


Print Method for 'regtest' Objects

Description

Function to print objects of class "regtest".

Usage

## S3 method for class 'regtest'
print(x, digits=x$digits, ret.fit=x$ret.fit, ...)

Arguments

x

an object of class "regtest" obtained with regtest.

digits

integer to specify the number of decimal places to which the printed results should be rounded (the default is to take the value from the object).

ret.fit

logical to specify whether the full results from the fitted model should also be returned. If unspecified, the default is to take the value from the object.

...

other arguments.

Details

The output includes:

Value

The function does not return an object.

Author(s)

Wolfgang Viechtbauer (wvb@metafor-project.org, https://www.metafor-project.org).

References

Viechtbauer, W. (2010). Conducting meta-analyses in R with the metafor package. Journal of Statistical Software, 36(3), 1–48. ⁠https://doi.org/10.18637/jss.v036.i03⁠

See Also

regtest for the function to create regtest objects.


Print and Summary Methods for 'rma' Objects

Description

Functions to print objects of class "rma.uni", "rma.mh", "rma.peto", "rma.glmm", "rma.glmm", and "rma.mv".

Usage

## S3 method for class 'rma.uni'
print(x, digits, showfit=FALSE, signif.stars=getOption("show.signif.stars"),
      signif.legend=signif.stars, ...)

## S3 method for class 'rma.mh'
print(x, digits, showfit=FALSE, ...)

## S3 method for class 'rma.peto'
print(x, digits, showfit=FALSE, ...)

## S3 method for class 'rma.glmm'
print(x, digits, showfit=FALSE, signif.stars=getOption("show.signif.stars"),
      signif.legend=signif.stars, ...)

## S3 method for class 'rma.mv'
print(x, digits, showfit=FALSE, signif.stars=getOption("show.signif.stars"),
      signif.legend=signif.stars, ...)

## S3 method for class 'rma'
summary(object, digits, ...)

## S3 method for class 'summary.rma'
print(x, digits, showfit=TRUE, signif.stars=getOption("show.signif.stars"),
      signif.legend=signif.stars, ...)

Arguments

x

an object of class "rma.uni", "rma.mh", "rma.peto", "rma.glmm", "rma.mv", or "summary.rma" (for print).

object

an object of class "rma" (for summary).

digits

integer to specify the number of decimal places to which the printed results should be rounded. If unspecified, the default is to take the value from the object. See also here for further details on how to control the number of digits in the output.

showfit

logical to specify whether the fit statistics and information criteria should be printed (the default is FALSE for print and TRUE for summary).

signif.stars

logical to specify whether p-values should be encoded visually with ‘significance stars’. Defaults to the show.signif.stars slot of options.

signif.legend

logical to specify whether the legend for the ‘significance stars’ should be printed. Defaults to the value for signif.stars.

...

other arguments.

Details

The output includes:

See also here for details on the option to create styled/colored output with the help of the crayon package.

Value

The print functions do not return an object. The summary function returns the object passed to it (with additional class "summary.rma").

Note

For random-effects models, the \(I^2\) statistic is computed with \[I^2 = 100\% \times \frac{\hat{\tau}^2}{\hat{\tau}^2 + \tilde{v}},\] where \(\hat{\tau}^2\) is the estimated value of \(\tau^2\) and \[\tilde{v} = \frac{(k-1) \sum w_i}{(\sum w_i)^2 - \sum w_i^2},\] where \(w_i = 1 / v_i\) is the inverse of the sampling variance of the \(i\text{th}\) study (\(\tilde{v}\) is equation 9 in Higgins & Thompson, 2002, and can be regarded as the ‘typical’ within-study variance of the observed effect sizes or outcomes). The \(H^2\) statistic is computed with \[H^2 = \frac{\hat{\tau}^2 + \tilde{v}}{\tilde{v}}.\] Analogous equations are used for mixed-effects models.

Therefore, depending on the estimator of \(\tau^2\) used, the values of \(I^2\) and \(H^2\) will change. For random-effects models, \(I^2\) and \(H^2\) are often computed with \(I^2 = (Q-(k-1))/Q\) and \(H^2 = Q/(k-1)\), where \(Q\) denotes the statistic of the test for heterogeneity and \(k\) the number of studies (i.e., observed effect sizes or outcomes) included in the meta-analysis. The equations used in the metafor package to compute these statistics are more general and have the advantage that the values of \(I^2\) and \(H^2\) will be consistent with the estimated value of \(\tau^2\) (i.e., if \(\hat{\tau}^2 = 0\), then \(I^2 = 0\) and \(H^2 = 1\) and if \(\hat{\tau}^2 > 0\), then \(I^2 > 0\) and \(H^2 > 1\)).

The two definitions of \(I^2\) and \(H^2\) actually coincide when using the DerSimonian-Laird estimator of \(\tau^2\) (i.e., the commonly used equations are actually special cases of the more general definitions given above). Therefore, if you prefer the more conventional definitions of these statistics, use method="DL" when fitting the random/mixed-effects model with the rma.uni function. The conventional definitions are also automatically used when fitting an equal-effects models.

For mixed-effects models, the pseudo \(R^2\) statistic (Raudenbush, 2009) is computed with \[R^2 = \frac{\hat{\tau}_{RE}^2 - \hat{\tau}_{ME}^2}{\hat{\tau}_{RE}^2},\] where \(\hat{\tau}_{RE}^2\) denotes the estimated value of \(\tau^2\) based on the random-effects model (i.e., the total amount of heterogeneity) and \(\hat{\tau}_{ME}^2\) denotes the estimated value of \(\tau^2\) based on the mixed-effects model (i.e., the residual amount of heterogeneity). It can happen that \(\hat{\tau}_{RE}^2 < \hat{\tau}_{ME}^2\), in which case \(R^2\) is set to zero (and also if \(\hat{\tau}_{RE}^2 = 0\)). Again, the value of \(R^2\) will change depending on the estimator of \(\tau^2\) used. This statistic is only computed when the mixed-effects model includes an intercept (so that the random-effects model is clearly nested within the mixed-effects model). You can also use the anova function to compute \(R^2\) for any two models that are known to be nested. Note that the pseudo \(R^2\) statistic may not be very accurate unless \(k\) is large (Lopez-Lopez et al., 2014).

For fixed-effects with moderators models, the \(R^2\) statistic is simply the standard \(R^2\) statistic (also known as the ‘coefficient of determination’) computed based on weighted least squares estimation. To be precise, the so-called ‘adjusted’ \(R^2\) statistic is provided, since \(k\) is often relatively small in meta-analyses, in which case the adjustment is relevant.

Author(s)

Wolfgang Viechtbauer (wvb@metafor-project.org, https://www.metafor-project.org).

References

Higgins, J. P. T., & Thompson, S. G. (2002). Quantifying heterogeneity in a meta-analysis. Statistics in Medicine, 21(11), 1539–1558. ⁠https://doi.org/10.1002/sim.1186⁠

López-López, J. A., Marín-Martínez, F., Sánchez-Meca, J., Van den Noortgate, W., & Viechtbauer, W. (2014). Estimation of the predictive power of the model in mixed-effects meta-regression: A simulation study. British Journal of Mathematical and Statistical Psychology, 67(1), 30–48. ⁠https://doi.org/10.1111/bmsp.12002⁠

Raudenbush, S. W. (2009). Analyzing effect sizes: Random effects models. In H. Cooper, L. V. Hedges, & J. C. Valentine (Eds.), The handbook of research synthesis and meta-analysis (2nd ed., pp. 295–315). New York: Russell Sage Foundation.

Viechtbauer, W. (2010). Conducting meta-analyses in R with the metafor package. Journal of Statistical Software, 36(3), 1–48. ⁠https://doi.org/10.18637/jss.v036.i03⁠

See Also

rma.uni, rma.mh, rma.peto, rma.glmm, and rma.mv for the corresponding model fitting functions.


Profile Likelihood Plots for 'rma' Objects

Description

Functions to profile the (restricted) log-likelihood for objects of class "rma.uni", "rma.mv", "rma.uni.selmodel", and "rma.ls".

Usage

## S3 method for class 'rma.uni'
profile(fitted, xlim, ylim, steps=20, lltol=1e-03,
        progbar=TRUE, parallel="no", ncpus=1, cl, plot=TRUE, ...)

## S3 method for class 'rma.mv'
profile(fitted, sigma2, tau2, rho, gamma2, phi, xlim, ylim, steps=20, lltol=1e-03,
        progbar=TRUE, parallel="no", ncpus=1, cl, plot=TRUE, ...)

## S3 method for class 'rma.uni.selmodel'
profile(fitted, tau2, delta, xlim, ylim, steps=20, lltol=1e-03,
        progbar=TRUE, parallel="no", ncpus=1, cl, plot=TRUE, ...)

## S3 method for class 'rma.ls'
profile(fitted, alpha, xlim, ylim, steps=20, lltol=1e-03,
        progbar=TRUE, parallel="no", ncpus=1, cl, plot=TRUE, ...)

## S3 method for class 'profile.rma'
print(x, ...)
## S3 method for class 'profile.rma'
plot(x, xlim, ylim, pch=19, xlab, ylab, main, refline=TRUE, cline=FALSE, ...)

Arguments

fitted

an object of class "rma.uni", "rma.mv", "rma.uni.selmodel", or "rma.ls".

x

an object of class "profile.rma" (for plot and print).

sigma2

optional integer to specify for which \(\sigma^2\) parameter the likelihood should be profiled.

tau2

optional integer to specify for which \(\tau^2\) parameter the likelihood should be profiled.

rho

optional integer to specify for which \(\rho\) parameter the likelihood should be profiled.

gamma2

optional integer to specify for which \(\gamma^2\) parameter the likelihood should be profiled.

phi

optional integer to specify for which \(\phi\) parameter the likelihood should be profiled.

delta

optional integer to specify for which \(\delta\) parameter the likelihood should be profiled.

alpha

optional integer to specify for which \(\alpha\) parameter the likelihood should be profiled.

xlim

optional vector to specify the lower and upper limit of the parameter over which the profiling should be done. If unspecified, the function sets these limits automatically.

ylim

optional vector to specify the y-axis limits when plotting the profiled likelihood. If unspecified, the function sets these limits automatically.

steps

number of points between xlim[1] and xlim[2] (inclusive) for which the likelihood should be evaluated (the default is 20). Can also be a numeric vector of length 2 or longer to specify for which parameter values the likelihood should be evaluated (in this case, xlim is automatically set to range(steps) if unspecified).

lltol

numerical tolerance used when comparing values of the profiled log-likelihood with the log-likelihood of the fitted model (the default is 1e-03).

progbar

logical to specify whether a progress bar should be shown (the default is TRUE).

parallel

character string to specify whether parallel processing should be used (the default is "no"). For parallel processing, set to either "snow" or "multicore". See ‘Details’.

ncpus

integer to specify the number of processes to use in the parallel processing.

cl

optional cluster to use if parallel="snow". If unspecified, a cluster on the local machine is created for the duration of the call.

plot

logical to specify whether the profile plot should be drawn after profiling is finished (the default is TRUE).

pch

plotting symbol to use. By default, a filled circle is used. See points for other options.

refline

logical to specify whether the value of the parameter estimate should be indicated by a dotted vertical line and its log-likelihood value by a dotted horizontal line (the default is TRUE).

cline

logical to specify whether a horizontal reference line should be added to the plot that indicates the log-likelihood value corresponding to the 95% profile confidence interval (the default is FALSE). Can also be a numeric value between 0 and 100 to specify the confidence interval level.

xlab

title for the x-axis. If unspecified, the function sets an appropriate axis title.

ylab

title for the y-axis. If unspecified, the function sets an appropriate axis title.

main

title for the plot. If unspecified, the function sets an appropriate title.

...

other arguments.

Details

The function fixes a particular parameter of the model and then computes the maximized (restricted) log-likelihood over the remaining parameters of the model. By fixing the parameter of interest to a range of values, a profile of the (restricted) log-likelihood is constructed.

Selecting the Parameter(s) to Profile

The parameters that can be profiled depend on the model object:

Interpreting Profile Likelihood Plots

A profile likelihood plot should show a single peak at the corresponding ML/REML estimate. If refline=TRUE (the default), the value of the parameter estimate is indicated by a dotted vertical line and its log-likelihood value by a dotted horizontal line. Hence, the intersection of these two lines should correspond to the peak (assuming that the model was fitted with ML/REML estimation).

When profiling a variance component (or some other parameter that cannot be negative), the peak may be at zero (if this corresponds to the ML/REML estimate of the parameter). In this case, the profiled log-likelihood should be a monotonically decreasing function of the parameter. Similarly, when profiling a correlation component, the peak may be at -1 or +1.

If the profiled log-likelihood has multiple peaks, this indicates that the likelihood surface is not unimodal. In such cases, the ML/REML estimate may correspond to a local optimum (when the intersection of the two dotted lines is not at the highest peak).

If the profile is flat (over the entire parameter space or large portions of it), then this suggests that at least some of the parameters of the model are not identifiable (and the parameter estimates obtained are to some extent arbitrary). See Raue et al. (2009) for some further discussion of parameter identifiability and the use of profile likelihoods to check for this.

The function checks whether any profiled log-likelihood value is actually larger than the log-likelihood of the fitted model (using a numerical tolerance of lltol). If so, a warning is issued as this might indicate that the optimizer did not identify the actual ML/REML estimate of the parameter profiled.

Parallel Processing

Profiling requires repeatedly refitting the model, which can be slow when \(k\) is large and/or the model is complex (the latter especially applies to "rma.mv" objects and also to certain "rma.uni.selmodel" or "rma.ls" objects). On machines with multiple cores, one can try to speed things up by delegating the model fitting to separate worker processes, that is, by setting parallel="snow" or parallel="multicore" and ncpus to some value larger than 1. Parallel processing makes use of the parallel package, using the makePSOCKcluster and parLapply functions when parallel="snow" or using mclapply when parallel="multicore" (the latter only works on Unix/Linux-alikes). With parallel::detectCores(), one can check on the number of available cores on the local machine.

Value

An object of class "profile.rma". The object is a list (or list of such lists) containing the following components:

One of the following (depending on the parameter that was actually profiled):

sigma2

values of \(\sigma^2\) over which the likelihood was profiled.

tau2

values of \(\tau^2\) over which the likelihood was profiled.

rho

values of \(\rho\) over which the likelihood was profiled.

gamma2

values of \(\gamma^2\) over which the likelihood was profiled.

phi

values of \(\phi\) over which the likelihood was profiled.

delta

values of \(\delta\) over which the likelihood was profiled.

alpha

values of \(\alpha\) over which the likelihood was profiled.

In addition, the following components are included:

ll

(restricted) log-likelihood values at the corresponding parameter values.

beta

a matrix with the estimated model coefficients at the corresponding parameter values.

ci.lb

a matrix with the lower confidence interval bounds of the model coefficients at the corresponding parameter values.

ci.ub

a matrix with the upper confidence interval bounds of the model coefficients at the corresponding parameter values.

...

some additional elements/values.

Note that the list is returned invisibly.

Author(s)

Wolfgang Viechtbauer (wvb@metafor-project.org, https://www.metafor-project.org).

References

Raue, A., Kreutz, C., Maiwald, T., Bachmann, J., Schilling, M., Klingmuller, U., & Timmer, J. (2009). Structural and practical identifiability analysis of partially observed dynamical models by exploiting the profile likelihood. Bioinformatics, 25(15), 1923–1929. ⁠https://doi.org/10.1093/bioinformatics/btp358⁠

Viechtbauer, W. (2010). Conducting meta-analyses in R with the metafor package. Journal of Statistical Software, 36(3), 1–48. ⁠https://doi.org/10.18637/jss.v036.i03⁠

Viechtbauer, W., & López-López, J. A. (2022). Location-scale models for meta-analysis. Research Synthesis Methods. 13(6), 697–715. ⁠https://doi.org/10.1002/jrsm.1562⁠

See Also

rma.uni, rma.mv, and selmodel for functions to fit models for which profile likelihood plots can be drawn.

confint for functions to compute corresponding profile likelihood confidence intervals.

Examples

### calculate log odds ratios and corresponding sampling variances
dat <- escalc(measure="OR", ai=tpos, bi=tneg, ci=cpos, di=cneg, data=dat.bcg)

### fit random-effects model using rma.uni()
res <- rma(yi, vi, data=dat)

### profile over tau^2
profile(res, progbar=FALSE)

### adjust xlim
profile(res, progbar=FALSE, xlim=c(0,1))

### specify tau^2 values at which to profile the likelihood
profile(res, progbar=FALSE, steps=c(seq(0,0.2,length=20),seq(0.3,1,by=0.1)))

### change data into long format
dat.long <- to.long(measure="OR", ai=tpos, bi=tneg, ci=cpos, di=cneg, data=dat.bcg, append=FALSE)

### set levels/labels for group ("con" = control/non-vaccinated, "exp" = experimental/vaccinated)
dat.long$group <- factor(dat.long$group, levels=c(2,1), labels=c("con","exp"))

### calculate log odds and corresponding sampling variances
dat.long <- escalc(measure="PLO", xi=out1, mi=out2, data=dat.long)
dat.long

### fit bivariate random-effects model using rma.mv()
res <- rma.mv(yi, vi, mods = ~ group, random = ~ group | study, struct="UN", data=dat.long)
res

### profile over tau^2_1, tau^2_2, and rho
### note: for rho, adjust region over which profiling is done ('zoom in' on area around estimate)
## Not run: 
par(mfrow=c(2,2))
profile(res, tau2=1)
profile(res, tau2=2)
profile(res, rho=1, xlim=c(0.90, 0.98))
par(mfrow=c(1,1))

## End(Not run)

### an example where the peak of the likelihood profile is at 0
dat <- escalc(measure="RD", n1i=n1i, n2i=n2i, ai=ai, ci=ci, data=dat.hine1989)
res <- rma(yi, vi, data=dat)
profile(res, progbar=FALSE)

Normal QQ Plots for 'rma' Objects

Description

Function to create normal QQ plots for objects of class "rma.uni", "rma.mh", and "rma.peto".

Usage

## S3 method for class 'rma.uni'
qqnorm(y, type="rstandard", pch=21, col, bg, grid=FALSE,
       envelope=TRUE, level=y$level, bonferroni=FALSE, reps=1000, smooth=TRUE, bass=0,
       label=FALSE, offset=0.3, pos=13, lty, ...)

## S3 method for class 'rma.mh'
qqnorm(y, type="rstandard", pch=21, col, bg, grid=FALSE,
       label=FALSE, offset=0.3, pos=13, ...)

## S3 method for class 'rma.peto'
qqnorm(y, type="rstandard", pch=21, col, bg, grid=FALSE,
       label=FALSE, offset=0.3, pos=13, ...)

## S3 method for class 'rma.glmm'
qqnorm(y, ...) # not currently implemented

## S3 method for class 'rma.mv'
qqnorm(y, ...) # not currently implemented

Arguments

y

an object of class "rma.uni", "rma.mh", or "rma.peto". The method is not (yet) implemented for objects of class "rma.glmm" or "rma.mv".

type

character string (either "rstandard" (default) or "rstudent") to specify whether standardized residuals or studentized deleted residuals should be used in creating the plot. See ‘Details’.

pch

plotting symbol to use for the observed outcomes. By default, an open circle is used. See points for other options.

col

optional character string to specify the (border) color of the points.

bg

optional character string to specify the background color of open plot symbols.

grid

logical to specify whether a grid should be added to the plot (the default is FALSE). Can also be a color name.

envelope

logical to specify whether a pseudo confidence envelope should be simulated and added to the plot (the default is TRUE). Can also be a color name. Only for objects of class "rma.uni". See ‘Details’.

level

numeric value between 0 and 100 to specify the level of the pseudo confidence envelope (see here for details). The default is to take the value from the object.

bonferroni

logical to specify whether the bounds of the envelope should be Bonferroni corrected.

reps

numeric value to specify the number of iterations for simulating the pseudo confidence envelope (the default is 1000).

smooth

logical to specify whether the results from the simulation should be smoothed (the default is TRUE).

bass

numeric value that controls the degree of smoothing (the default is 0).

label

argument to control the labeling of the points (the default is FALSE). See ‘Details’.

offset

argument to control the distance between the points and the corresponding labels.

pos

argument to control the position of the labels.

lty

optional argument to specify the line type for the diagonal line and the pseudo confidence envelope. If unspecified, the function sets this to c("solid","dotted") by default.

...

other arguments.

Details

The plot shows the theoretical quantiles of a normal distribution on the horizontal axis against the observed quantiles for either the standardized residuals (type="rstandard", the default) or the externally standardized residuals (type="rstudent") on the vertical axis (see residuals for details on the definition of these residual types).

For reference, a line is added to the plot with a slope of 1, going through the (0,0) point.

For objects of class "rma.uni", it is also possible to add a pseudo confidence envelope to the plot. The envelope is created based on the quantiles of sets of pseudo residuals simulated from the given model (for details, see Cook & Weisberg, 1982). The number of sets simulated can be controlled with the reps argument. When smooth=TRUE, the simulated bounds are smoothed with Friedman's SuperSmoother (see supsmu). The bass argument can be set to a number between 0 and 10, with higher numbers indicating increasing smoothness. If bonferroni=TRUE, the envelope bounds are Bonferroni corrected, so that the envelope can be regarded as a confidence region for all \(k\) residuals simultaneously. The default however is bonferroni=FALSE, which makes the plot more sensitive to deviations from normality.

With the label argument, one can control whether points in the plot will be labeled (e.g., to identify outliers). If label="all" (or label=TRUE), all points in the plot will be labeled. If label="out", points falling outside of the confidence envelope will be labeled (only available for objects of class "rma.uni"). Finally, one can also set this argument to a numeric value (between 1 and \(k\)), to specify how many of the most extreme points should be labeled (for example, with label=1 only the most extreme point is labeled, while with label=3, the most extreme, and the second and third most extreme points are labeled). With the offset argument, one can adjust the distance between the labels and the corresponding points. The pos argument is the position specifier for the labels (1, 2, 3, and 4, respectively indicate positions below, to the left of, above, and to the right of the points; 13 places the labels below the points for points that fall below the reference line and above otherwise; 24 places the labels to the left of the points for points that fall above the reference line and to the right otherwise).

Value

A list with components:

x

the x-axis coordinates of the points that were plotted.

y

the y-axis coordinates of the points that were plotted.

Note that the list is returned invisibly.

Author(s)

Wolfgang Viechtbauer (wvb@metafor-project.org, https://www.metafor-project.org).

References

Cook, R. D., & Weisberg, S. (1982). Residuals and influence in regression. London: Chapman and Hall.

Viechtbauer, W. (2010). Conducting meta-analyses in R with the metafor package. Journal of Statistical Software, 36(3), 1–48. ⁠https://doi.org/10.18637/jss.v036.i03⁠

Viechtbauer, W. (2021). Model checking in meta-analysis. In C. H. Schmid, T. Stijnen, & I. R. White (Eds.), Handbook of meta-analysis (pp. 219–254). Boca Raton, FL: CRC Press. ⁠https://doi.org/10.1201/9781315119403⁠

Wang, M. C., & Bushman, B. J. (1998). Using the normal quantile plot to explore meta-analytic data sets. Psychological Methods, 3(1), 46–54. ⁠https://doi.org/10.1037/1082-989X.3.1.46⁠

See Also

rma.uni, rma.mh, and rma.peto for functions to fit models for which normal QQ plots can be drawn.

Examples

### calculate log risk ratios and corresponding sampling variances
dat <- escalc(measure="RR", ai=tpos, bi=tneg, ci=cpos, di=cneg, data=dat.bcg)

### fit random-effects model
res <- rma(yi, vi, data=dat)

### draw QQ plot
qqnorm(res, grid=TRUE)

### fit mixed-effects model with absolute latitude as moderator
res <- rma(yi, vi, mods = ~ ablat, data=dat)

### draw QQ plot
qqnorm(res, grid=TRUE)

Radial (Galbraith) Plots for 'rma' Objects

Description

Function to create radial (also called Galbraith) plots for objects of class "rma".

Usage

radial(x, ...)
galbraith(x, ...)

## S3 method for class 'rma'
radial(x, center=FALSE, xlim, zlim, xlab, zlab,
       atz, aty, steps=7, level=x$level, digits=2,
       transf, targs, pch=21, col, bg, back, arc.res=100,
       cex, cex.lab, cex.axis, ...)

Arguments

x

an object of class "rma".

center

logical to specify whether the plot should be centered horizontally at the model estimate (the default is FALSE).

xlim

x-axis limits. If unspecified, the function sets the x-axis limits to some sensible values.

zlim

z-axis limits. If unspecified, the function sets the z-axis limits to some sensible values (note that the z-axis limits are the actual vertical limit of the plotting region).

xlab

title for the x-axis. If unspecified, the function sets an appropriate axis title.

zlab

title for the z-axis. If unspecified, the function sets an appropriate axis title.

atz

position for the z-axis tick marks and labels. If unspecified, these values are set by the function.

aty

position for the y-axis tick marks and labels. If unspecified, these values are set by the function.

steps

the number of tick marks for the y-axis (the default is 7). Ignored when argument aty is used.

level

numeric value between 0 and 100 to specify the level of the z-axis error region. The default is to take the value from the object.

digits

integer to specify the number of decimal places to which the tick mark labels of the y-axis should be rounded (the default is 2).

transf

argument to specify a function to transform the y-axis labels (e.g., transf=exp; see also transf). If unspecified, no transformation is used.

targs

optional arguments needed by the function specified via transf.

pch

plotting symbol. By default, an open circle is used. See points for other options.

col

character string to specify the (border) color of the points.

bg

character string to specify the background color of open plot symbols.

back

character string to specify the background color of the z-axis error region. If unspecified, a shade of gray is used. Set to NA to suppress shading of the region.

arc.res

integer to specify the number of line segments (i.e., the resolution) when drawing the y-axis and confidence interval arcs (the default is 100).

cex

symbol expansion factor.

cex.lab

character expansion factor for axis labels.

cex.axis

character expansion factor for axis annotations.

...

other arguments.

Details

For an equal-effects model, the plot shows the inverse of the standard errors on the horizontal axis (i.e., \(1/\sqrt{v_i}\), where \(v_i\) is the sampling variance of the observed effect size or outcome) against the observed effect sizes or outcomes standardized by their corresponding standard errors on the vertical axis (i.e., \(y_i/\sqrt{v_i}\)). Since the vertical axis corresponds to standardized values, it is referred to as the z-axis within this function. On the right hand side of the plot, an arc is drawn (referred to as the y-axis within this function) corresponding to the observed effect sizes or outcomes. A line projected from (0,0) through a particular point within the plot onto this arc indicates the value of the observed effect size or outcome for that point.

For a random-effects model, the function uses \(1/\sqrt{v_i + \tau^2}\) for the horizontal axis, where \(\tau^2\) is the amount of heterogeneity as estimated based on the model. For the z-axis, \(y_i/\sqrt{v_i + \tau^2}\) is used to compute standardized values of the observed effect sizes or outcomes.

The second (inner/smaller) arc that is drawn on the right hand side indicates the model estimate (in the middle of the arc) and the corresponding confidence interval (at the ends of the arc).

The shaded region in the plot is the z-axis error region. For level=95 (or if this was the level value when the model was fitted), this corresponds to z-axis values equal to \(\pm 1.96\). Under the assumptions of the equal/random-effects models, approximately 95% of the points should fall within this region.

When center=TRUE, the values on the y-axis are centered around the model estimate. As a result, the plot is centered horizontally at the model estimate.

If the z-axis label on the left is too close to the actual z-axis and/or the arc on the right is clipped, then this can be solved by increasing the margins on the right and/or left (see par and in particular the mar argument).

Note that radial plots cannot be drawn for models that contain moderators.

Value

A data frame with components:

x

the x-axis coordinates of the points that were plotted.

y

the y-axis coordinates of the points that were plotted.

ids

the study id numbers.

slab

the study labels.

Note that the data frame is returned invisibly.

Author(s)

Wolfgang Viechtbauer (wvb@metafor-project.org, https://www.metafor-project.org).

References

Galbraith, R. F. (1988). Graphical display of estimates having differing standard errors. Technometrics, 30(3), 271–281. ⁠https://doi.org/10.1080/00401706.1988.10488400⁠

Galbraith, R. F. (1988). A note on graphical presentation of estimated odds ratios from several clinical trials. Statistics in Medicine, 7(8), 889–894. ⁠https://doi.org/10.1002/sim.4780070807⁠

Galbraith, R. F (1994). Some applications of radial plots. Journal of the American Statistical Association, 89(428), 1232–1242. ⁠https://doi.org/10.1080/01621459.1994.10476864⁠

Viechtbauer, W. (2010). Conducting meta-analyses in R with the metafor package. Journal of Statistical Software, 36(3), 1–48. ⁠https://doi.org/10.18637/jss.v036.i03⁠

See Also

rma.uni, rma.mh, rma.peto, rma.glmm, and rma.mv for functions to fit models for which radial plots can be drawn.

Examples

### calculate log risk ratios and corresponding sampling variances
dat <- escalc(measure="RR", ai=tpos, bi=tneg, ci=cpos, di=cneg, data=dat.bcg)
dat

### fit equal-effects model
res <- rma(yi, vi, data=dat, method="EE")

### draw radial plot
radial(res)

### the line from (0,0) with a slope equal to the log risk ratio from the 4th study points
### to the corresponding effect size value on the arc (i.e., -1.44)
abline(a=0, b=dat$yi[4], lty="dotted")
dat$yi[4]

### meta-analysis of the log risk ratios using a random-effects model
res <- rma(yi, vi, data=dat)

### draw radial plot
radial(res)

### center the values around the model estimate
radial(res, center=TRUE)

### show risk ratio values on the y-axis arc
radial(res, transf=exp)

Best Linear Unbiased Predictions for 'rma.uni' and 'rma.mv' Objects

Description

Functions to compute best linear unbiased predictions (BLUPs) of the random effects for objects of class "rma.uni" and "rma.mv". Corresponding standard errors and prediction interval bounds are also provided.

Usage

## S3 method for class 'rma.uni'
ranef(object, level, digits, transf, targs, ...)
## S3 method for class 'rma.mv'
ranef(object, level, digits, transf, targs, verbose=FALSE, ...)

Arguments

object

an object of class "rma.uni" or "rma.mv".

level

numeric value between 0 and 100 to specify the prediction interval level (see here for details). If unspecified, the default is to take the value from the object.

digits

optional integer to specify the number of decimal places to which the printed results should be rounded. If unspecified, the default is to take the value from the object.

transf

optional argument to specify a function to transform the predicted values and interval bounds (e.g., transf=exp; see also transf). If unspecified, no transformation is used.

targs

optional arguments needed by the function specified under transf.

verbose

logical to specify whether output should be generated on the progress of the computations (the default is FALSE).

...

other arguments.

Value

For objects of class "rma.uni", an object of class "list.rma". The object is a list containing the following components:

pred

predicted values.

se

corresponding standard errors.

pi.lb

lower bound of the prediction intervals.

pi.ub

upper bound of the prediction intervals.

...

some additional elements/values.

The object is formatted and printed with the print function. To format the results as a data frame, one can use the as.data.frame function.

For objects of class "rma.mv", a list of data frames with the same components as described above.

Note

For best linear unbiased predictions that combine the fitted values based on the fixed effects and the estimated contributions of the random effects, see blup.

For predicted/fitted values that are based only on the fixed effects of the model, see fitted and predict.

Equal-effects models do not contain random study effects. The BLUPs for these models will therefore be 0.

When using the transf argument, the transformation is applied to the predicted values and the corresponding interval bounds. The standard errors are then set equal to NA and are omitted from the printed output.

By default, a standard normal distribution is used to construct the prediction intervals. When the model was fitted with test="t", test="knha", test="hksj", or test="adhoc", then a t-distribution with \(k-p\) degrees of freedom is used.

To be precise, it should be noted that the function actually computes empirical BLUPs (eBLUPs), since the predicted values are a function of the estimated variance component(s).

Author(s)

Wolfgang Viechtbauer (wvb@metafor-project.org, https://www.metafor-project.org).

References

Kackar, R. N., & Harville, D. A. (1981). Unbiasedness of two-stage estimation and prediction procedures for mixed linear models. Communications in Statistics, Theory and Methods, 10(13), 1249–1261. ⁠https://doi.org/10.1080/03610928108828108⁠

Raudenbush, S. W., & Bryk, A. S. (1985). Empirical Bayes meta-analysis. Journal of Educational Statistics, 10(2), 75–98. ⁠https://doi.org/10.3102/10769986010002075⁠

Robinson, G. K. (1991). That BLUP is a good thing: The estimation of random effects. Statistical Science, 6(1), 15–32. ⁠https://doi.org/10.1214/ss/1177011926⁠

Searle, S. R., Casella, G., & McCulloch, C. E. (1992). Variance components. Hoboken, NJ: Wiley.

Viechtbauer, W. (2010). Conducting meta-analyses in R with the metafor package. Journal of Statistical Software, 36(3), 1–48. ⁠https://doi.org/10.18637/jss.v036.i03⁠

See Also

rma.uni and rma.mv for functions to fit models for which BLUPs of the random effects can be computed.

predict and fitted for functions to compute the predicted/fitted values based only on the fixed effects and blup for a function to compute BLUPs that combine the fitted values and predicted random effects.

Examples

### calculate log risk ratios and corresponding sampling variances
dat <- escalc(measure="RR", ai=tpos, bi=tneg, ci=cpos, di=cneg, data=dat.bcg)

### meta-analysis of the log risk ratios using a random-effects model
res <- rma(yi, vi, data=dat)

### BLUPs of the random effects
ranef(res)

Rank Correlation Test for Funnel Plot Asymmetry

Description

Function to carry out the rank correlation test for funnel plot asymmetry.

Usage

ranktest(x, vi, sei, subset, data, digits, ...)

Arguments

x

a vector with the observed effect sizes or outcomes or an object of class "rma".

vi

vector with the corresponding sampling variances (ignored if x is an object of class "rma").

sei

vector with the corresponding standard errors (note: only one of the two, vi or sei, needs to be specified).

subset

optional (logical or numeric) vector to specify the subset of studies that should be included in the test (ignored if x is an object of class "rma").

data

optional data frame containing the variables given to the arguments above.

digits

optional integer to specify the number of decimal places to which the printed results should be rounded.

...

other arguments.

Details

The function carries out the rank correlation test as described by Begg and Mazumdar (1994). The test can be used to examine whether the observed effect sizes or outcomes and the corresponding sampling variances are correlated. A high correlation would indicate that the funnel plot is asymmetric, which may be a result of publication bias.

One can either pass a vector with the observed effect sizes or outcomes (via x) and the corresponding sampling variances via vi (or the standard errors via sei) to the function or an object of class "rma". When passing a model object, the model must be a model without moderators (i.e., either an equal- or a random-effects model).

Value

An object of class "ranktest". The object is a list containing the following components:

tau

the estimated value of Kendall's tau rank correlation coefficient.

pval

the corresponding p-value for the test that the true tau value is equal to zero.

The results are formatted and printed with the print function.

Note

The method does not depend on the model fitted. Therefore, regardless of the model passed to the function, the results of the rank test will always be the same. See regtest for tests of funnel plot asymmetry that are based on regression models and model dependent.

The function makes use of the cor.test function with method="kendall". If possible, an exact p-value is provided; otherwise, a large-sample approximation is used.

Author(s)

Wolfgang Viechtbauer (wvb@metafor-project.org, https://www.metafor-project.org).

References

Begg, C. B., & Mazumdar, M. (1994). Operating characteristics of a rank correlation test for publication bias. Biometrics, 50(4), 1088–1101. ⁠https://doi.org/10.2307/2533446⁠

Viechtbauer, W. (2010). Conducting meta-analyses in R with the metafor package. Journal of Statistical Software, 36(3), 1–48. ⁠https://doi.org/10.18637/jss.v036.i03⁠

See Also

regtest for the regression test, trimfill for the trim and fill method, tes for the test of excess significance, fsn to compute the fail-safe N (file drawer analysis), and selmodel for selection models.

Examples

### calculate log risk ratios and corresponding sampling variances
dat <- escalc(measure="RR", ai=tpos, bi=tneg, ci=cpos, di=cneg, data=dat.bcg)

### fit random-effects model
res <- rma(yi, vi, data=dat)

### carry out the rank correlation test
ranktest(res)

### can also pass the observed outcomes and corresponding sampling variances to the function
ranktest(yi, vi, data=dat)

Calculate the Variance-Covariance of Dependent Correlation Coefficients

Description

Function to calculate the variance-covariance matrix of correlation coefficients computed based on the same sample of subjects.

Usage

rcalc(x, ni, data, rtoz=FALSE, nfun="min", sparse=FALSE, ...)

Arguments

x

a formula of the form ri ~ var1 + var2 | study. Can also be a correlation matrix or list thereof. See ‘Details’.

ni

vector to specify the sample sizes based on which the correlations were computed.

data

data frame containing the variables specified via the formula (and the sample sizes).

rtoz

logical to specify whether to transform the correlations via Fisher's r-to-z transformation (the default is FALSE).

nfun

a character string to specify how the ‘common’ sample size within each study should be computed. Possible options are "min" (for the minimum), "harmonic" (for the harmonic mean), or "mean" (for the arithmetic mean). Can also be a function. See ‘Details’.

sparse

logical to specify whether the variance-covariance matrix should be returned as a sparse matrix (the default is FALSE).

...

other arguments.

Details

A meta-analysis of correlation coefficients may involve multiple correlation coefficients extracted from the same study. When these correlations are computed based on the same sample of subjects, then they are typically not independent. The rcalc function can be used to create a dataset with the correlation coefficients (possibly transformed with Fisher's r-to-z transformation) and the corresponding variance-covariance matrix. The dataset and variance-covariance matrix can then be further meta-analyzed using the rma.mv function.

When computing the covariance between two correlation coefficients, we can distinguish two cases:

  1. In the first case, one of the variables involved in the two correlation coefficients is the same. For example, in \(r_{12}\) and \(r_{13}\), variable 1 is common to both correlation coefficients. This is sometimes called the (partially) ‘overlapping’ case. The covariance between the two correlation coefficients, \(\text{Cov}[r_{12}, r_{13}]\), then depends on the degree of correlation between variables 2 and 3 (i.e., \(r_{23}\)).

  2. In the second case, none of the variables are common to both correlation coefficients. For example, this would be the case if we have correlations \(r_{12}\) and \(r_{34}\) based on 4 variables. This is sometimes called the ‘non-overlapping’ case. The covariance between the two correlation coefficients, \(\text{Cov}[r_{12}, r_{34}]\), then depends on \(r_{13}\), \(r_{14}\), \(r_{23}\), and \(r_{24}\).

Equations to compute these covariances can be found, for example, in Steiger (1980) and Olkin and Finn (1990).

To use the rcalc function, one needs to construct a data frame that contains a study identifier (say study), two variable identifiers (say var1 and var2), the corresponding correlation coefficients (say ri), and the sample sizes based on which the correlation coefficients were computed (say ni). Then the first argument should be a formula of the form ri ~ var1 + var2 | study, argument ni is set equal to the variable name containing the sample sizes, and the data frame containing these variables is specified via the data argument. When using the function for a single study, one can leave out the study identifier from the formula.

When argument rtoz is set to TRUE, then the correlations are transformed with Fisher's r-to-z transformation (Fisher, 1921) and the variance-covariance matrix is computed for the transformed values.

In some cases, the sample size may not be identical within a study (e.g., \(r_{12}\) may have been computed based on 120 subjects while \(r_{13}\) was computed based on 118 subjects due to 2 missing values in variable 3). For constructing the variance-covariance matrix, we need to assume a ‘common’ sample size for all correlation coefficients within the study. Argument nfun provides some options for how the common sample size should be computed. Possible options are "min" (for using the minimum sample size within a study as the common sample size), "harmonic" (for using the harmonic mean), or "mean" (for using the arithmetic mean). The default is "min", which is a conservative choice (i.e., it will overestimate the sampling variances of coefficients that were computed based on a sample size that was actually larger than the minimum sample size). One can also specify a function via the nfun argument (which should take a numeric vector as input and return a single value).

Instead of specifying a formula, one can also pass a correlation matrix to the function via argument x. Argument ni then specifies the (common) sample size based on which the elements in the correlation matrix were computed. One can also pass a list of correlation matrices via argument x, in which case argument ni should be a vector of sample sizes of the same length as x.

Value

A list containing the following components:

dat

a data frame with the study identifier, the two variable identifiers, a variable pair identifier, the correlation coefficients (possibly transformed with Fisher's r-to-z transformation), and the (common) sample sizes.

V

corresponding variance-covariance matrix (given as a sparse matrix when sparse=TRUE).

Note that a particular covariance can only be computed when all of the correlation coefficients involved in the covariance equation are included in the dataset. If one or more coefficients needed for the computation are missing, then the resulting covariance will also be missing (i.e., NA).

Note

For raw correlation coefficients, the variance-covariance matrix is computed with \(n-1\) in the denominator (instead of \(n\) as suggested in Steiger, 1980, and Olkin & Finn, 1990). This is more consistent with the usual equation for computing the sampling variance of a correlation coefficient (which also typically uses \(n-1\) in the denominator).

For raw and r-to-z transformed coefficients, the variance-covariance matrix will only be computed when the (common) sample size for a study is at least 5.

Author(s)

Wolfgang Viechtbauer (wvb@metafor-project.org, https://www.metafor-project.org).

References

Fisher, R. A. (1921). On the “probable error” of a coefficient of correlation deduced from a small sample. Metron, 1, 1–32. ⁠http://hdl.handle.net/2440/15169⁠

Olkin, I., & Finn, J. D. (1990). Testing correlated correlations. Psychological Bulletin, 108(2), 330–333. ⁠https://doi.org/10.1037/0033-2909.108.2.330⁠

Steiger, J. H. (1980). Tests for comparing elements of a correlation matrix. Psychological Bulletin, 87(2), 245–251. ⁠https://doi.org/10.1037/0033-2909.87.2.245⁠

See Also

rma.mv for a model fitting function that can be used to meta-analyze dependent correlation coefficients.

dat.craft2003 for an illustrative example.

Examples

############################################################################

### copy data into 'dat' and examine the first 12 rows
dat <- dat.craft2003
head(dat, 12)

### construct dataset and var-cov matrix of the correlations
tmp <- rcalc(ri ~ var1 + var2 | study, ni=ni, data=dat)
V <- tmp$V
dat <- tmp$dat

### examine data and var-cov matrix for study 1
dat[dat$study == 1,]
blsplit(V, dat$study, round, 4)$`1`

### examine data and var-cov matrix for study 6
dat[dat$study == 6,]
blsplit(V, dat$study, round, 4)$`6`

### examine data and var-cov matrix for study 17
dat[dat$study == 17,]
blsplit(V, dat$study, round, 4)$`17`

############################################################################

### copy data into 'dat' and examine the first 12 rows
dat <- dat.craft2003
head(dat, 12)

### restructure data from study 1 into a correlation matrix
R1 <- diag(4)
R1[lower.tri(R1)] <- dat$ri[dat$study == 1]
R1[upper.tri(R1)] <- t(R1)[upper.tri(R1)]
rownames(R1) <- colnames(R1) <- c("perf", "acog", "asom", "conf")
R1

### restructure data from study 3 into a correlation matrix
R3 <- diag(4)
R3[lower.tri(R3)] <- dat$ri[dat$study == 3]
R3[upper.tri(R3)] <- t(R3)[upper.tri(R3)]
rownames(R3) <- colnames(R3) <- c("perf", "acog", "asom", "conf")
R3

### an example where a correlation matrix is passed to rcalc()
rcalc(R1, ni=142)

### an example where a list of correlation matrices is passed to rcalc()
tmp <- rcalc(list("1"=R1,"3"=R3), ni=c(142,37))
V <- tmp$V
dat <- tmp$dat

### examine data and var-cov matrix for study 1
dat[dat$id == 1,]
blsplit(V, dat$id, round, 4)$`1`

### examine data and var-cov matrix for study 3
dat[dat$id == 3,]
blsplit(V, dat$id, round, 4)$`3`

############################################################################

Scatter Plots / Bubble Plots

Description

Function to create scatter plots / bubble plots based on meta-regression models.

Usage

regplot(x, ...)

## S3 method for class 'rma'
regplot(x, mod, pred=TRUE, ci=TRUE, pi=FALSE, shade=TRUE,
        xlim, ylim, predlim, olim, xlab, ylab, at, digits=2L,
        transf, atransf, targs, level=x$level,
        pch, psize, plim=c(0.5,3), col, bg, slab,
        grid=FALSE, refline, label=FALSE, offset=c(1,1), labsize=1,
        lcol, lwd, lty, legend=FALSE, xvals, ...)

## S3 method for class 'regplot'
points(x, ...)

Arguments

x

an object of class "rma.uni", "rma.mv", or "rma.glmm" including one or multiple moderators (or an object of class "regplot" for points).

mod

either a scalar to specify the position of the moderator variable in the model or a character string to specify the name of the moderator variable.

pred

logical to specify whether the (marginal) regression line based on the moderator should be added to the plot (the default is TRUE). Can also be an object from predict. See ‘Details’.

ci

logical to specify whether the corresponding confidence interval bounds should be added to the plot (the default is TRUE).

pi

logical to specify whether the corresponding prediction interval bounds should be added to the plot (the default is FALSE).

shade

logical to specify whether the confidence/prediction interval regions should be shaded (the default is TRUE). Can also be a two-element character vector to specify the colors for shading the confidence and prediction interval regions (if shading only the former, a single color can also be specified).

xlim

x-axis limits. If unspecified, the function sets the x-axis limits to some sensible values.

ylim

y-axis limits. If unspecified, the function sets the y-axis limits to some sensible values.

predlim

argument to specify the limits of the (marginal) regression line. If unspecified, the limits are based on the range of the moderator variable.

olim

argument to specify observation/outcome limits. If unspecified, no limits are used.

xlab

title for the x-axis. If unspecified, the function sets an appropriate axis title.

ylab

title for the y-axis. If unspecified, the function sets an appropriate axis title.

at

position of the y-axis tick marks and corresponding labels. If unspecified, the function sets the tick mark positions/labels to some sensible values.

digits

integer to specify the number of decimal places to which the tick mark labels of the y-axis should be rounded. When specifying an integer (e.g., 2L), trailing zeros after the decimal mark are dropped for the y-axis labels. When specifying a numeric value (e.g., 2), trailing zeros are retained.

transf

argument to specify a function to transform the observed outcomes, predicted values, and confidence/prediction interval bounds (e.g., transf=exp; see also transf). If unspecified, no transformation is used.

atransf

argument to specify a function to transform the y-axis labels (e.g., atransf=exp; see also transf). If unspecified, no transformation is used.

targs

optional arguments needed by the function specified via transf or atransf.

level

numeric value between 0 and 100 to specify the confidence/prediction interval level (see here for details). The default is to take the value from the object.

pch

plotting symbol to use for the observed outcomes. By default, an open circle is used. Can also be a vector of values. See points for other options.

psize

numeric value to specify the point sizes for the observed outcomes. If unspecified, the point sizes are a function of the model weights. Can also be a vector of values. Can also be a character string (either "seinv" or "vinv") to make the point sizes proportional to the inverse standard errors or inverse sampling variances.

plim

numeric vector of length 2 to scale the point sizes (ignored when a numeric value or vector is specified for psize). See ‘Details’.

col

character string to specify the (border) color of the points. Can also be a vector.

bg

character string to specify the background color of open plot symbols. Can also be a vector.

slab

vector with labels for the \(k\) studies. If unspecified, the function tries to extract study labels from x.

grid

logical to specify whether a grid should be added to the plot. Can also be a color name for the grid.

refline

optional numeric value to specify the location of a horizontal reference line that should be added to the plot.

label

argument to control the labeling of the points (the default is FALSE). See ‘Details’.

offset

argument to control the distance between the points and the corresponding labels. See ‘Details’.

labsize

numeric value to control the size of the labels.

lcol

optional vector of (up to) four elements to specify the color of the regression line, of the confidence interval bounds, of the prediction interval bounds, and of the horizontal reference line.

lty

optional vector of (up to) four elements to specify the line type of the regression line, of the confidence interval bounds, of the prediction interval bounds, and of the horizontal reference line.

lwd

optional vector of (up to) four elements to specify the line width of the regression line, of the confidence interval bounds, of the prediction interval bounds, and of the horizontal reference line.

legend

logical to specify whether a legend should be added to the plot (the default is FALSE). Can also be a keyword to specify the position of the legend (see legend).

xvals

optional numeric vector to specify the values of the moderator for which predicted values should be computed. Needs to be specified when passing an object from predict to the pred argument. See ‘Details’.

...

other arguments.

Details

The function draws a scatter plot of the values of a moderator variable in a meta-regression model (on the x-axis) against the observed effect sizes or outcomes (on the y-axis). The regression line from the model (with corresponding confidence interval bounds) is added to the plot by default. These types of plots are also often referred to as ‘bubble plots’ as the points are typically drawn in different sizes to reflect their precision or weight in the model.

If the model includes multiple moderators, one must specify via argument mod either the position (as a number) or the name (as a string) of the moderator variable to place on the x-axis. The regression line then reflects the ‘marginal’ relationship between the chosen moderator and the effect sizes or outcomes (i.e., all other moderators except the one being plotted are held constant at their means).

By default (i.e., when psize is not specified), the size of the points is a function of the square root of the model weights. This way, their area is proportional to the weights. However, the point sizes are rescaled so that the smallest point size is plim[1] and the largest point size is plim[2]. As a result, their relative sizes (i.e., areas) no longer exactly correspond to their relative weights. If exactly relative point sizes are desired, one can set plim[2] to NA, in which case the points are rescaled so that the smallest point size corresponds to plim[1] and all other points are scaled accordingly. As a result, the largest point may be very large. Alternatively, one can set plim[1] to NA, in which case the points are rescaled so that the largest point size corresponds to plim[2] and all other points are scaled accordingly. As a result, the smallest point may be very small. To avoid the latter, one can also set plim[3], which enforces a minimal point size.

One can also set psize to a scalar (e.g., psize=1) to avoid that the points are drawn in different sizes. One can also specify the point sizes manually by passing a vector of the appropriate length to psize. Finally, one can also set psize to either "seinv" or "vinv" to make the point sizes proportional to the inverse standard errors or inverse sampling variances.

With the label argument, one can control whether points in the plot will be labeled. If label="all" (or label=TRUE), all points in the plot will be labeled. If label="ciout" or label="piout", points falling outside of the confidence/prediction interval will be labeled. Alternatively, one can set this argument to a logical or numeric vector to specify which points should be labeled. The labels are placed above the points when they fall above the regression line and otherwise below. With the offset argument, one can adjust the distance between the labels and the corresponding points. This can either be a single numeric value, which is used as a multiplicative factor for the point sizes (so that the distance between labels and points is larger for larger points) or a numeric vector with two values, where the first is used as an additive factor independent of the point sizes and the second again as a multiplicative factor for the point sizes. The values are given as percentages of the y-axis range. It may take some trial and error to find two values for the offset argument so that the labels are placed right next to the boundary of the points. With labsize, one can control the size of the labels.

One can also pass an object from predict to the pred argument. This can be useful when the meta-regression model reflects a more complex relationship between the moderator variable and the effect sizes or outcomes (e.g., when using polynomials or splines) or when the model involves interactions. In this case, one also needs to specify the xvals argument. See ‘Examples’.

Value

An object of class "regplot" with components:

slab

the study labels

ids

the study ids

xi

the x-axis coordinates of the points that were plotted.

yi

the y-axis coordinates of the points that were plotted.

pch

the plotting symbols of the points that were plotted.

psize

the point sizes of the points that were plotted.

col

the colors of the points that were plotted.

bg

the background colors of the points that were plotted.

label

logical vector indicating whether a point was labeled.

Note that the object is returned invisibly. Using points.regplot, one can redraw the points (and labels) in case one wants to superimpose the points on top of any elements that were added manually to the plot (see ‘Examples’).

Note

For certain types of models, it may not be possible to draw the prediction interval bounds (if this is the case, a warning will be issued).

For argument slab and when specifying vectors for arguments pch, psize, col, bg, and/or label (for a logical vector), the variables specified are assumed to be of the same length as the data passed to the model fitting function (and if the data argument was used in the original model fit, then the variables will be searched for within this data frame first). Any subsetting and removal of studies with missing values is automatically applied to the variables specified via these arguments.

If the outcome measure used for creating the plot is bounded (e.g., correlations are bounded between -1 and +1, proportions are bounded between 0 and 1), one can use the olim argument to enforce those limits (the observed outcomes and confidence/prediction intervals cannot exceed those bounds then).

Author(s)

Wolfgang Viechtbauer (wvb@metafor-project.org, https://www.metafor-project.org).

References

Thompson, S. G., & Higgins, J. P. T. (2002). How should meta-regression analyses be undertaken and interpreted? Statistics in Medicine, 21(11), 1559–1573. ⁠https://doi.org/10.1002/sim.1187⁠

Viechtbauer, W. (2010). Conducting meta-analyses in R with the metafor package. Journal of Statistical Software, 36(3), 1–48. ⁠https://doi.org/10.18637/jss.v036.i03⁠

See Also

rma.uni, rma.glmm, and rma.mv for functions to fit models for which scatter plots / bubble plots can be drawn.

Examples

### copy BCG vaccine data into 'dat'
dat <- dat.bcg

### calculate log risk ratios and corresponding sampling variances
dat <- escalc(measure="RR", ai=tpos, bi=tneg, ci=cpos, di=cneg, data=dat)

############################################################################

### fit mixed-effects model with absolute latitude as a moderator
res <- rma(yi, vi, mods = ~ ablat, data=dat)
res

### draw plot
regplot(res, mod="ablat", xlab="Absolute Latitude")

### adjust x-axis limits and back-transform to risk ratios
regplot(res, mod="ablat", xlab="Absolute Latitude", xlim=c(0,60), transf=exp)

### also extend the prediction limits for the regression line
regplot(res, mod="ablat", xlab="Absolute Latitude", xlim=c(0,60), predlim=c(0,60), transf=exp)

### add the prediction interval to the plot, add a reference line at 1, and add a legend
regplot(res, mod="ablat", pi=TRUE, xlab="Absolute Latitude",
        xlim=c(0,60), predlim=c(0,60), transf=exp, refline=1, legend=TRUE)

### label points outside of the prediction interval
regplot(res, mod="ablat", pi=TRUE, xlab="Absolute Latitude",
        xlim=c(0,60), predlim=c(0,60), transf=exp, refline=1, legend=TRUE,
        label="piout", labsize=0.8)

############################################################################

### fit mixed-effects model with absolute latitude and publication year as moderators
res <- rma(yi, vi, mods = ~ ablat + year, data=dat)
res

### plot the marginal relationships
regplot(res, mod="ablat", xlab="Absolute Latitude")
regplot(res, mod="year",  xlab="Publication Year")

############################################################################

### fit a quadratic polynomial meta-regression model
res <- rma(yi, vi, mods = ~ ablat + I(ablat^2), data=dat)
res

### compute predicted values using predict()
xs <- seq(0,60,length=601)
tmp <- predict(res, newmods=cbind(xs, xs^2))

### can now pass these results to the 'pred' argument (and have to specify xvals accordingly)
regplot(res, mod="ablat", pred=tmp, xlab="Absolute Latitude", xlim=c(0,60), xvals=xs)

### back-transform to risk ratios and add reference line
regplot(res, mod="ablat", pred=tmp, xlab="Absolute Latitude", xlim=c(0,60), xvals=xs,
        transf=exp, refline=1)

############################################################################

### fit a model with an interaction between a quantitative and a categorical predictor
### (note: only for illustration purposes; this model is too complex for this dataset)
res <- rma(yi, vi, mods = ~ ablat * alloc, data=dat)
res

### draw bubble plot but do not add regression line or CI
tmp <- regplot(res, mod="ablat", xlab="Absolute Latitude", xlim=c(0,60), pred=FALSE, ci=FALSE)

### add regression lines for the three alloc levels
xs <- seq(0, 60, length=100)
preds <- predict(res, newmods=cbind(xs, 0, 0, 0, 0))
lines(xs, preds$pred, lwd=3)
preds <- predict(res, newmods=cbind(xs, 1, 0, xs, 0))
lines(xs, preds$pred, lwd=3)
preds <- predict(res, newmods=cbind(xs, 0, 1, 0, xs))
lines(xs, preds$pred, lwd=3)

### add points back to the plot (so they are on top of the lines)
points(tmp)

############################################################################

### an example where we place a dichotomous variable on the x-axis

### dichotomize the 'random' variable
dat$random <- ifelse(dat$alloc == "random", 1, 0)

### fit mixed-effects model with this dummy variable as moderator
res <- rma(yi, vi, mods = ~ random, data=dat)
res

### draw bubble plot
regplot(res, mod="random")

### draw bubble plot and add a nicer x-axis
regplot(res, mod="random", xlab="Method of Treatment Allocation", xaxt="n")
axis(side=1, at=c(0,1), labels=c("Non-Random", "Random"))

############################################################################

### an example where we place a categorical variable with more than two levels
### on the x-axis; this is done with a small trick, representing the moderator
### as a polynomial regression model

### fit mixed-effects model with a three-level factor
res <- rma(yi, vi, mods = ~ alloc, data=dat)
res

### compute the predicted pooled effect for each level of the factor
predict(res, newmods=rbind(alternate=c(0,0), random=c(1,0), systematic=c(0,1)))

### represent the three-level factor as a quadratic polynomial model
dat$anum <- as.numeric(factor(dat$alloc))
res <- rma(yi, vi, mods = ~ poly(anum, degree=2, raw=TRUE), data=dat)
res

### compute the predicted pooled effect for each level of the factor
### (note that these values are exactly the same as above)
pred <- predict(res, newmods=unname(poly(1:3, degree=2, raw=TRUE)))
pred

### draw bubble plot, placing the linear (1:3) term on the x-axis and add a
### nicer x-axis for the three levels
regplot(res, mod=2, pred=pred, xvals=c(1:3), xlim=c(1,3), xlab="Allocation Method", xaxt="n")
axis(side=1, at=1:3, labels=levels(factor(dat$alloc)))

############################################################################

Regression Test for Funnel Plot Asymmetry

Description

Function to carry out (various versions of) Egger's regression test for funnel plot asymmetry.

Usage

regtest(x, vi, sei, ni, subset, data,
        model="rma", predictor="sei", ret.fit=FALSE, digits, ...)

Arguments

x

a vector with the observed effect sizes or outcomes or an object of class "rma".

vi

vector with the corresponding sampling variances (ignored if x is an object of class "rma").

sei

vector with the corresponding standard errors (note: only one of the two, vi or sei, needs to be specified).

ni

optional vector with the corresponding sample sizes (only relevant when using the sample sizes (or a transformation thereof) as predictor).

subset

optional (logical or numeric) vector to specify the subset of studies that should be included in the test (ignored if x is an object of class "rma").

data

optional data frame containing the variables given to the arguments above.

model

either "rma" or "lm" to specify the type of model to use for the regression test. See ‘Details’.

predictor

either "sei" "vi", "ni", "ninv", "sqrtni", or "sqrtninv" to specify the predictor to use for the regression test. See ‘Details’.

ret.fit

logical to specify whether the full results from the fitted model should also be returned.

digits

optional integer to specify the number of decimal places to which the printed results should be rounded.

...

other arguments.

Details

Various tests for funnel plot asymmetry have been suggested in the literature, including the rank correlation test by Begg and Mazumdar (1994) and the regression test by Egger et al. (1997). Extensions, modifications, and further developments of the regression test are described (among others) by Macaskill, Walter, and Irwig (2001), Sterne and Egger (2005), Harbord, Egger, and Sterne (2006), Peters et al. (2006), Rücker et al. (2008), and Moreno et al. (2009). The various versions of the regression test differ in terms of the model (either a weighted regression model with a multiplicative dispersion term or a fixed/mixed-effects meta-regression model is used), in terms of the predictor variable that the observed effect sizes or outcomes are hypothesized to be related to when publication bias is present (suggested predictors include the standard error, the sampling variance, and the sample size or transformations thereof), and in terms of the outcome measure used (e.g., for \(2 \times 2\) table data, one has the choice between various outcome measures). The idea behind the various tests is the same though: If there is a relationship between the observed effect sizes or outcomes and the chosen predictor, then this usually implies asymmetry in the funnel plot, which in turn may be an indication of publication bias.

The regtest function can be used to carry out various versions of the regression test. One can either pass a vector with the observed effect sizes or outcomes (via x) and the corresponding sampling variances via vi (or the standard errors via sei) to the function or an object of class "rma".

The model type for the regression test is chosen via the model argument, with model="lm" for a weighted regression model with a multiplicative dispersion term or model="rma" for a (mixed-effects) meta-regression model (the default).

The predictor for the test is chosen via the predictor argument:

The outcome measure used for the regression test is simply determined by the values passed to the function or the measure that was used in fitting the original model (when passing an object of class "rma" to the function).

When using the sample sizes (or a transformation thereof) as the predictor, one can use the ni argument to specify the sample sizes. When x is a vector with the observed effect sizes or outcomes and it was computed with escalc, then the sample sizes should automatically be stored as an attribute of x and ni does not need to be specified. This should also be the case when passing an object of class "rma" to the function and the input to the model fitting function came from escalc.

When passing an object of class "rma" to the function, arguments such as method, weighted, and test as used during the initial model fitting are also used for the regression test. If the model already included one or more moderators, then regtest will add the chosen predictor to the moderator(s) already included in the model. This way, one can test for funnel plot asymmetry after accounting first for the influence of the moderator(s) already included in the model.

The model used for conducting the regression test can also be used to obtain a ‘limit estimate’ of the (average) true effect or outcome. In particular, when the standard errors, sampling variances, or inverse (square root) sample sizes are used as the predictor, the model intercept in essence reflects the estimate under infinite precision. This is sometimes (cautiously) interpreted as an estimate of the (average) true effect or outcome that is adjusted for publication bias.

Value

An object of class "regtest". The object is a list containing the following components:

model

the model used for the regression test.

predictor

the predictor used for the regression test.

zval

the value of the test statistic.

pval

the corresponding p-value

dfs

the degrees of freedom of the test statistic (if the test is based on a t-distribution).

fit

the full results from the fitted model.

est

the limit estimate (only for predictors "sei" "vi", "ninv", or "sqrtninv" and when the model does not contain any additional moderators; NULL otherwise).

ci.lb

lower bound of the confidence interval for the limit estimate.

ci.ub

upper bound of the confidence intervals for the limit estimate.

The results are formatted and printed with the print function.

Note

The classical ‘Egger test’ is obtained by setting model="lm" and predictor="sei". For the random/mixed-effects version of the test, set model="rma" (this is the default). See Sterne and Egger (2005) for details on these two types of models/tests.

When conducting a classical ‘Egger test’, the test of the limit estimate is the same as the ‘precision-effect test’ (PET) of Stanley and Doucouliagos (2014). The limit estimate when using the sampling variance as predictor is sometimes called the ‘precision-effect estimate with SE’ (PEESE) (Stanley & Doucouliagos, 2014). A conditional procedure where we use the limit estimate when PET is not significant (i.e., when using the standard error as predictor) and the PEESE (i.e., when using the sampling variance as predictor) when PET is significant is sometimes called the PET-PEESE procedure (Stanley & Doucouliagos, 2014).

All of the tests do not directly test for publication bias, but for a relationship between the observed effect sizes or outcomes and the chosen predictor. If such a relationship is present, then this usually implies asymmetry in the funnel plot, which in turn may be an indication of publication bias. However, it is important to keep in mind that there can be other reasons besides publication bias that could lead to asymmetry in the funnel plot.

Author(s)

Wolfgang Viechtbauer (wvb@metafor-project.org, https://www.metafor-project.org).

References

Begg, C. B., & Mazumdar, M. (1994). Operating characteristics of a rank correlation test for publication bias. Biometrics, 50(4), 1088–1101. ⁠https://doi.org/10.2307/2533446⁠

Egger, M., Davey Smith, G., Schneider, M., & Minder, C. (1997). Bias in meta-analysis detected by a simple, graphical test. British Medical Journal, 315(7109), 629–634. ⁠https://doi.org/10.1136/bmj.315.7109.629 ⁠

Harbord, R. M., Egger, M., & Sterne, J. A. C. (2006). A modified test for small-study effects in meta-analyses of controlled trials with binary endpoints. Statistics in Medicine, 25(20), 3443–3457. ⁠https://doi.org/10.1002/sim.2380⁠

Macaskill, P., Walter, S. D., & Irwig, L. (2001). A comparison of methods to detect publication bias in meta-analysis. Statistics in Medicine, 20(4), 641–654. ⁠https://doi.org/10.1002/sim.698⁠

Moreno, S. G., Sutton, A. J., Ades, A. E., Stanley, T. D., Abrams, K. R., Peters, J. L., & Cooper, N. J. (2009). Assessment of regression-based methods to adjust for publication bias through a comprehensive simulation study. BMC Medical Research Methodology, 9, 2. ⁠https://doi.org/10.1186/1471-2288-9-2⁠

Peters, J. L., Sutton, A. J., Jones, D. R., Abrams, K. R., & Rushton, L. (2006). Comparison of two methods to detect publication bias in meta-analysis. Journal of the American Medical Association, 295(6), 676–680. ⁠https://doi.org/10.1001/jama.295.6.676⁠

Rücker, G., Schwarzer, G., & Carpenter, J. (2008). Arcsine test for publication bias in meta-analyses with binary outcomes. Statistics in Medicine, 27(5), 746–763. ⁠https://doi.org/10.1002/sim.2971⁠

Stanley, T. D., & Doucouliagos, H. (2014). Meta-regression approximations to reduce publication selection bias. Research Synthesis Methods, 5(1), 60–78. ⁠https://doi.org/10.1002/jrsm.1095⁠

Sterne, J. A. C., & Egger, M. (2005). Regression methods to detect publication and other bias in meta-analysis. In H. R. Rothstein, A. J. Sutton, & M. Borenstein (Eds.) Publication bias in meta-analysis: Prevention, assessment, and adjustments (pp. 99–110). Chichester, England: Wiley.

Viechtbauer, W. (2010). Conducting meta-analyses in R with the metafor package. Journal of Statistical Software, 36(3), 1–48. ⁠https://doi.org/10.18637/jss.v036.i03⁠

See Also

ranktest for the rank correlation test, trimfill for the trim and fill method, tes for the test of excess significance, fsn to compute the fail-safe N (file drawer analysis), and selmodel for selection models.

Examples

### copy data into 'dat' and examine data
dat <- dat.egger2001

### calculate log odds ratios and corresponding sampling variances (but remove ISIS-4 trial)
dat <- escalc(measure="OR", ai=ai, n1i=n1i, ci=ci, n2i=n2i, data=dat, subset=-16)

### fit random-effects model
res <- rma(yi, vi, data=dat)
res

### classical Egger test
regtest(res, model="lm")

### mixed-effects meta-regression version of the Egger test
regtest(res)

### same tests, but passing outcomes directly
regtest(yi, vi, data=dat, model="lm")
regtest(yi, vi, data=dat)

### if dat$yi is computed with escalc(), sample size information is stored in attributes
dat$yi

### then this will also work
regtest(yi, vi, data=dat, predictor="ni")

### similarly when passing a model object to the function
regtest(res, model="lm", predictor="ni")
regtest(res, model="lm", predictor="ninv")
regtest(res, predictor="ni")
regtest(res, predictor="ninv")

### otherwise have to supply sample sizes manually
dat$yi <- c(dat$yi) # this removes the 'ni' attribute from 'yi'
dat$nitotal <- with(dat, n1i + n2i)
regtest(yi, vi, ni=nitotal, data=dat, predictor="ni")
res <- rma(yi, vi, data=dat)
regtest(res, predictor="ni", ni=nitotal, data=dat)

### standard funnel plot (with standard errors on the y-axis)
funnel(res, refline=0)

### regression test (by default the standard errors are used as predictor)
reg <- regtest(res)
reg

### add regression line to funnel plot
se <- seq(0,1.8,length=100)
lines(coef(reg$fit)[1] + coef(reg$fit)[2]*se, se, lwd=3)

### regression test (using the sampling variances as predictor)
reg <- regtest(res, predictor="vi")

### add regression line to funnel plot (using the sampling variances as predictor)
lines(coef(reg$fit)[1] + coef(reg$fit)[2]*se^2, se, lwd=3, lty="dotted")

### add legend
legend("bottomright", inset=0.02, lty=c("solid","dotted"), lwd=3, cex=0.9, bg="white",
       legend=c("Standard Errors as Predictor",
                "Sampling Variances as Predictor"))

### testing for asymmetry after accounting for the influence of a moderator
res <- rma(yi, vi, mods = ~ year, data=dat)
regtest(res, model="lm")
regtest(res)

Replace Missing Values in a Vector

Description

Function to replace missing (NA) values in a vector.

Usage

replmiss(x, y, data)

Arguments

x

vector that may include one or more missing values.

y

either a scalar or a vector of the same length as x with the value(s) to replace missing values with.

data

optional data frame containing the variables given to the arguments above.

Value

Vector x with the missing values replaced based on the scalar or vector y.

Author(s)

Wolfgang Viechtbauer (wvb@metafor-project.org, https://www.metafor-project.org).

Examples

x <- c(4,2,7,NA,1,NA,5)
x <- replmiss(x,0)
x

x <- c(4,2,7,NA,1,NA,5)
y <- c(2,3,6,5,8,1,2)
x <- replmiss(x,y)
x

Dynamically Generated Analysis Reports for 'rma.uni' Objects

Description

Function to dynamically generate an analysis report for objects of class "rma.uni".

Usage

reporter(x, ...)

## S3 method for class 'rma.uni'
reporter(x, dir, filename, format="html_document", open=TRUE,
         digits, forest, funnel, footnotes=FALSE, verbose=TRUE, ...)

Arguments

x

an object of class "rma.uni".

dir

optional character string to specify the directory for creating the report. If unspecified, tempdir will be used.

filename

optional character string to specify the filename (without file extension) for the report. If unspecified, the function sets a filename automatically.

format

output format for the report (either html_document, pdf_document, or word_document). Can be abbreviated. See ‘Note’.

open

logical to specify whether the report should be opened after it has been generated (the default is TRUE). See ‘Note’.

digits

optional integer to specify the number of decimal places to which the printed results should be rounded. If unspecified, the default is to take the value from the object.

forest

either a logical which will suppress the drawing of the forest plot when set to FALSE or a character string with arguments to be added to the call to forest for generating the forest plot.

funnel

either a logical which will suppress the drawing of the funnel plot when set to FALSE or a character string with arguments to be added to the call to funnel for generating the funnel plot.

footnotes

logical to specify whether additional explanatory footnotes should be added to the report (the default is FALSE).

verbose

logical to specify whether information on the progress of the report generation should be provided (the default is TRUE).

...

other arguments.

Details

The function dynamically generates an analysis report based on the model object. The report includes information about the model that was fitted, the distribution of the observed effect sizes or outcomes, the estimate of the average outcome based on the fitted model, tests and statistics that are informative about potential (residual) heterogeneity in the outcomes, checks for outliers and/or influential studies, and tests for funnel plot asymmetry. By default, a forest plot and a funnel plot are also provided (these can be suppressed by setting forest=FALSE and/or funnel=FALSE).

Value

The function generates either a html, pdf, or docx file and returns (invisibly) the path to the generated document.

Note

Since the report is created based on an R Markdown document that is generated by the function, the rmarkdown package and pandoc must be installed.

To render the report into a pdf document (i.e., using format="pdf_document") requires a LaTeX installation. If LaTeX is not already installed, you could try using the tinytex package to install a lightweight LaTeX distribution based on TeX Live.

Once the report is generated, the function opens the output file (either a .html, .pdf, or .docx file) with an appropriate application (if open=TRUE). This will only work when an appropriate application for the file type is installed and associated with the extension.

If filename is unspecified, the default is to use report, followed by an underscore (i.e., _) and the name of the object passed to the function. Both the R Markdown file (with extension .rmd) and the actual report (with extension .html, .pdf, or .docx) are named accordingly. To generate the report, the model object is also saved to a file (with the same filename as above, but with extension .rdata). Also, files references.bib and apa.csl are copied to the same directory (these files are needed to generate the references in APA format).

Since the report is put together based on predefined text blocks, the writing is not very elegant. Also, using personal pronouns (‘I’ or ‘we’) does not make sense for such a report, so a lot of passive voice is used.

The generated report provides an illustration of how the results of the model can be reported, but is not a substitute for a careful examination of the results.

Author(s)

Wolfgang Viechtbauer (wvb@metafor-project.org, https://www.metafor-project.org).

References

Viechtbauer, W. (2010). Conducting meta-analyses in R with the metafor package. Journal of Statistical Software, 36(3), 1–48. ⁠https://doi.org/10.18637/jss.v036.i03⁠

See Also

rma.uni for the function to fit models for which an analysis report can be generated.

Examples

### copy BCG vaccine data into 'dat'
dat <- dat.bcg

### calculate log risk ratios and corresponding sampling variances
dat <- escalc(measure="RR", ai=tpos, bi=tneg, ci=cpos, di=cneg, data=dat,
              slab=paste(author, ", ", year, sep=""))

### fit random-effects model
res <- rma(yi, vi, data=dat)

## Not run: 
### generate report
reporter(res)

## End(Not run)

Residual Values based on 'rma' Objects

Description

Functions to compute residuals and standardized versions thereof for models fitted with the rma.uni, rma.mh, rma.peto, and rma.mv functions.

Usage

## S3 method for class 'rma'
residuals(object, type="response", ...)

## S3 method for class 'rma.uni'
rstandard(model, digits, type="marginal", ...)
## S3 method for class 'rma.mh'
rstandard(model, digits, ...)
## S3 method for class 'rma.peto'
rstandard(model, digits, ...)
## S3 method for class 'rma.mv'
rstandard(model, digits, cluster, ...)

## S3 method for class 'rma.uni'
rstudent(model, digits, progbar=FALSE, ...)
## S3 method for class 'rma.mh'
rstudent(model, digits, progbar=FALSE, ...)
## S3 method for class 'rma.peto'
rstudent(model, digits, progbar=FALSE, ...)
## S3 method for class 'rma.mv'
rstudent(model, digits, progbar=FALSE, cluster,
         reestimate=TRUE, parallel="no", ncpus=1, cl, ...)

Arguments

object

an object of class "rma" (for residuals).

type

the type of residuals which should be returned. For residuals, the alternatives are: "response" (default), "rstandard", "rstudent", and "pearson". For rstandard.rma.uni, the alternatives are: "marginal" (default) and "conditional". See ‘Details’.

model

an object of class "rma" (for residuals) or an object of class "rma.uni", "rma.mh", "rma.peto", or "rma.mv" (for rstandard and rstudent).

cluster

optional vector to specify a clustering variable to use for computing cluster-level multivariate standardized residuals (only for "rma.mv" objects).

reestimate

logical to specify whether variance/correlation components should be re-estimated after deletion of the \(i\text{th}\) case when computing externally standardized residuals for "rma.mv" objects (the default is TRUE).

parallel

character string to specify whether parallel processing should be used (the default is "no"). For parallel processing, set to either "snow" or "multicore". See ‘Note’.

ncpus

integer to specify the number of processes to use in the parallel processing.

cl

optional cluster to use if parallel="snow". If unspecified, a cluster on the local machine is created for the duration of the call.

digits

optional integer to specify the number of decimal places to which the printed results should be rounded. If unspecified, the default is to take the value from the object.

progbar

logical to specify whether a progress bar should be shown (only for rstudent) (the default is FALSE).

...

other arguments.

Details

The observed residuals (obtained with residuals) are simply equal to the ‘observed - fitted’ values. These can be obtained with residuals(object) (using the default type="response").

Dividing the observed residuals by the model-implied standard errors of the observed effect sizes or outcomes yields Pearson (or semi-standardized) residuals. These can be obtained with residuals(object, type="pearson").

Dividing the observed residuals by their corresponding standard errors yields (internally) standardized residuals. These can be obtained with rstandard(model) or residuals(object, type="rstandard").

With rstudent(model) (or residuals(object, type="rstudent")), one can obtain the externally standardized residuals (also called standardized deleted residuals or (externally) studentized residuals). The externally standardized residual for the \(i\text{th}\) case is obtained by deleting the \(i\text{th}\) case from the dataset, fitting the model based on the remaining cases, calculating the predicted value for the \(i\text{th}\) case based on the fitted model, taking the difference between the observed and the predicted value for the \(i\text{th}\) case (which yields the deleted residual), and then standardizing the deleted residual based on its standard error.

If a particular case fits the model, its standardized residual follows (asymptotically) a standard normal distribution. A large standardized residual for a case therefore may suggest that the case does not fit the assumed model (i.e., it may be an outlier).

For "rma.uni" objects, rstandard(model, type="conditional") computes conditional residuals, which are the deviations of the observed effect sizes or outcomes from the best linear unbiased predictions (BLUPs) of the study-specific true effect sizes or outcomes (see blup).

For "rma.mv" objects, one can specify a clustering variable (via the cluster argument). If specified, rstandard(model) and rstudent(model) also compute cluster-level multivariate (internally or externally) standardized residuals. If all outcomes within a cluster fit the model, then the multivariate standardized residual for the cluster follows (asymptotically) a chi-square distribution with \(k_i\) degrees of freedom (where \(k_i\) denotes the number of outcomes within the cluster).

See also influence.rma.uni and influence.rma.mv for other leave-one-out diagnostics that are useful for detecting influential cases in models fitted with the rma.uni and rma.mv functions.

Value

Either a vector with the residuals of the requested type (for residuals) or an object of class "list.rma", which is a list containing the following components:

resid

observed residuals (for rstandard) or deleted residuals (for rstudent).

se

corresponding standard errors.

z

standardized residuals (internally standardized for rstandard or externally standardized for rstudent).

When a clustering variable is specified for "rma.mv" objects, the returned object is a list with the first element (named obs) as described above and a second element (named cluster) of class "list.rma" with:

X2

cluster-level multivariate standardized residuals.

k

number of observed effect sizes or outcomes within the clusters.

The object is formatted and printed with print. To format the results as a data frame, one can use the as.data.frame function.

Note

The externally standardized residuals (obtained with rstudent) are calculated by refitting the model \(k\) times (where \(k\) denotes the number of cases). Depending on how large \(k\) is, it may take a few moments to finish the calculations. For complex models fitted with rma.mv, this can become computationally expensive.

On machines with multiple cores, one can try to speed things up by delegating the model fitting to separate worker processes, that is, by setting parallel="snow" or parallel="multicore" and ncpus to some value larger than 1 (only for objects of class "rma.mv"). Parallel processing makes use of the parallel package, using the makePSOCKcluster and parLapply functions when parallel="snow" or using mclapply when parallel="multicore" (the latter only works on Unix/Linux-alikes). With parallel::detectCores(), one can check on the number of available cores on the local machine.

Alternatively (or in addition to using parallel processing), one can also set reestimate=FALSE, in which case any variance/correlation components in the model are not re-estimated after deleting the \(i\text{th}\) case from the dataset. Doing so only yields an approximation to the externally standardized residuals (and the cluster-level multivariate standardized residuals) that ignores the influence of the \(i\text{th}\) case on the variance/correlation components, but is considerably faster (and often yields similar results).

It may not be possible to fit the model after deletion of the \(i\text{th}\) case from the dataset. This will result in NA values for that case when calling rstudent.

Also, for "rma.mv" objects with a clustering variable specified, it may not be possible to compute the cluster-level multivariate standardized residual for a particular cluster (if the var-cov matrix of the residuals within a cluster is not of full rank). This will result in NA for that cluster.

The variable specified via cluster is assumed to be of the same length as the data originally passed to the rma.mv function (and if the data argument was used in the original model fit, then the variable will be searched for within this data frame first). Any subsetting and removal of studies with missing values that was applied during the model fitting is also automatically applied to the variable specified via the cluster argument.

For objects of class "rma.mh" and "rma.peto", rstandard actually computes Pearson (or semi-standardized) residuals.

Author(s)

Wolfgang Viechtbauer (wvb@metafor-project.org, https://www.metafor-project.org).

References

Hedges, L. V., & Olkin, I. (1985). Statistical methods for meta-analysis. San Diego, CA: Academic Press.

Viechtbauer, W. (2010). Conducting meta-analyses in R with the metafor package. Journal of Statistical Software, 36(3), 1–48. ⁠https://doi.org/10.18637/jss.v036.i03⁠

Viechtbauer, W. (2021). Model checking in meta-analysis. In C. H. Schmid, T. Stijnen, & I. R. White (Eds.), Handbook of meta-analysis (pp. 219–254). Boca Raton, FL: CRC Press. ⁠https://doi.org/10.1201/9781315119403⁠

Viechtbauer, W., & Cheung, M. W.-L. (2010). Outlier and influence diagnostics for meta-analysis. Research Synthesis Methods, 1(2), 112–125. ⁠https://doi.org/10.1002/jrsm.11⁠

See Also

rma.uni, rma.mh, rma.peto, rma.glmm, and rma.mv for functions to fit models for which the various types of residuals can be computed.

influence.rma.uni and influence.rma.mv for other model diagnostics.

Examples

### calculate log risk ratios and corresponding sampling variances
dat <- escalc(measure="RR", ai=tpos, bi=tneg, ci=cpos, di=cneg, data=dat.bcg)

### fit random-effects model
res <- rma(yi, vi, data=dat)

### compute the studentized residuals
rstudent(res)

### fit mixed-effects model with absolute latitude as moderator
res <- rma(yi, vi, mods = ~ ablat, data=dat)

### compute the studentized residuals
rstudent(res)

Meta-Analysis via Generalized Linear (Mixed-Effects) Models

Description

Function to fit meta-analytic equal-, fixed-, and random-effects models and (mixed-effects) meta-regression models using a generalized linear (mixed-effects) model framework. See below and the introduction to the metafor-package for more details on these models.

Usage

rma.glmm(ai, bi, ci, di, n1i, n2i, x1i, x2i, t1i, t2i, xi, mi, ti, ni,
         mods, measure, data, slab, subset,
         add=1/2, to="only0", drop00=TRUE, intercept=TRUE,
         model="UM.FS", method="ML", coding=1/2, cor=FALSE, test="z",
         level=95, btt, nAGQ=7, verbose=FALSE, digits, control, ...)

Arguments

These arguments pertain to data input:

ai

see below and the documentation of the escalc function for more details.

bi

see below and the documentation of the escalc function for more details.

ci

see below and the documentation of the escalc function for more details.

di

see below and the documentation of the escalc function for more details.

n1i

see below and the documentation of the escalc function for more details.

n2i

see below and the documentation of the escalc function for more details.

x1i

see below and the documentation of the escalc function for more details.

x2i

see below and the documentation of the escalc function for more details.

t1i

see below and the documentation of the escalc function for more details.

t2i

see below and the documentation of the escalc function for more details.

xi

see below and the documentation of the escalc function for more details.

mi

see below and the documentation of the escalc function for more details.

ti

see below and the documentation of the escalc function for more details.

ni

see below and the documentation of the escalc function for more details.

mods

optional argument to include one or more moderators in the model. A single moderator can be given as a vector of length \(k\) specifying the values of the moderator. Multiple moderators are specified by giving a matrix with \(k\) rows and as many columns as there are moderator variables. Alternatively, a model formula can be used to specify the model. See ‘Details’.

measure

character string to specify the outcome measure to use for the meta-analysis. Possible options are "OR" for the (log transformed) odds ratio, "IRR" for the (log transformed) incidence rate ratio, "PLO" for the (logit transformed) proportion, or "IRLN" for the (log transformed) incidence rate.

data

optional data frame containing the data supplied to the function.

slab

optional vector with labels for the \(k\) studies.

subset

optional (logical or numeric) vector to specify the subset of studies that should be used for the analysis.

These arguments pertain to handling of zero cells/counts/frequencies:

add

non-negative number to specify the amount to add to zero cells, counts, or frequencies when calculating the observed effect sizes or outcomes of the individual studies. See below and the documentation of the escalc function for more details.

to

character string to specify when the values under add should be added (either "only0", "all", "if0all", or "none"). See below and the documentation of the escalc function for more details.

drop00

logical to specify whether studies with no cases/events (or only cases) in both groups should be dropped. See the documentation of the escalc function for more details.

These arguments pertain to the model / computations and output:

intercept

logical to specify whether an intercept should be added to the model (the default is TRUE).

model

character string to specify the general model type for the analysis. Either "UM.FS" (the default), "UM.RS", "CM.EL", or "CM.AL". See ‘Details’.

method

character string to specify whether an equal- or a random-effects model should be fitted. An equal-effects model is fitted when using method="EE". A random-effects model is fitted by setting method="ML" (the default). See ‘Details’.

coding

numeric scalar to specify how the group variable should be coded in the random effects structure for random/mixed-effects models (the default is 1/2). See ‘Note’.

cor

logical to specify whether the random study effects should be allowed to be correlated with the random group effects for random/mixed-effects models when model="UM.RS" (the default is FALSE). See ‘Note’.

test

character string to specify how test statistics and confidence intervals for the fixed effects should be computed. By default (test="z"), Wald-type tests and CIs are obtained, which are based on a standard normal distribution. When test="t", a t-distribution is used instead. See ‘Details’ and also here for some recommended practices.

level

numeric value between 0 and 100 to specify the confidence interval level (the default is 95; see here for details).

btt

optional vector of indices to specify which coefficients to include in the omnibus test of moderators. Can also be a string to grep for. See ‘Details’.

nAGQ

positive integer to specify the number of points per axis for evaluating the adaptive Gauss-Hermite approximation to the log-likelihood. The default is 7. Setting this to 1 corresponds to the Laplacian approximation. See ‘Note’.

verbose

logical to specify whether output should be generated on the progress of the model fitting (the default is FALSE). Can also be an integer. Values > 1 generate more verbose output. See ‘Note’.

digits

optional integer to specify the number of decimal places to which the printed results should be rounded. If unspecified, the default is 4. See also here for further details on how to control the number of digits in the output.

control

optional list of control values for the estimation algorithms. If unspecified, default values are defined inside the function. See ‘Note’.

...

additional arguments.

Details

Specifying the Data

The function can be used in combination with the following effect sizes or outcome measures:

The escalc function describes the data/arguments that should be specified/used for these measures.

Specifying the Model

A variety of model types are available when analyzing \(2 \times 2\) table data (i.e., when measure="OR") or two-group event count data (i.e., when measure="IRR"):

For measure="OR", models "UM.FS" and "UM.RS" are essentially (mixed-effects) logistic regression models, while for measure="IRR", these models are (mixed-effects) Poisson regression models. The difference between "UM.FS" and "UM.RS" is how study level variability (i.e., differences in outcomes across studies irrespective of group membership) is modeled. One can choose between using fixed study effects (which means that \(k\) dummy variables are added to the model) or random study effects (which means that random effects corresponding to the levels of the study factor are added to the model).

The conditional model (model="CM.EL") avoids having to model study level variability by conditioning on the total numbers of cases/events in each study. For measure="OR", this leads to a non-central hypergeometric distribution for the data within each study and the corresponding model is then a (mixed-effects) conditional logistic model. Fitting this model can be difficult and computationally expensive. When the number of cases in each study is small relative to the group sizes, one can approximate the exact likelihood by a binomial distribution, which leads to a regular (mixed-effects) logistic regression model (model="CM.AL"). For measure="IRR", the conditional model leads directly to a binomial distribution for the data within each study and the resulting model is again a (mixed-effects) logistic regression model (no approximate likelihood model is needed here).

When analyzing proportions (i.e., measure="PLO") or incidence rates (i.e., measure="IRLN") of individual groups, the model type is always a (mixed-effects) logistic or Poisson regression model, respectively (i.e., the model argument is not relevant here).

Aside from choosing the general model type, one has to decide whether to fit an equal- or a random-effects model to the data. An equal-effects model is fitted by setting method="EE". A random-effects model is fitted by setting method="ML" (the default). Note that random-effects models with dichotomous data are often referred to as ‘binomial-normal’ models in the meta-analytic literature. Analogously, for event count data, such models could be referred to as ‘Poisson-normal’ models.

One or more moderators can be included in a model via the mods argument. A single moderator can be given as a (row or column) vector of length \(k\) specifying the values of the moderator. Multiple moderators are specified by giving an appropriate model matrix (i.e., \(X\)) with \(k\) rows and as many columns as there are moderator variables (e.g., mods = cbind(mod1, mod2, mod3), where mod1, mod2, and mod3 correspond to the names of the variables for three moderator variables). The intercept is added to the model matrix by default unless intercept=FALSE.

Alternatively, one can use standard formula syntax to specify the model. In this case, the mods argument should be set equal to a one-sided formula of the form mods = ~ model (e.g., mods = ~ mod1 + mod2 + mod3). Interactions, polynomial/spline terms, and factors can be easily added to the model in this manner. When specifying a model formula via the mods argument, the intercept argument is ignored. Instead, the inclusion/exclusion of the intercept is controlled by the specified formula (e.g., mods = ~ 0 + mod1 + mod2 + mod3 or mods = ~ mod1 + mod2 + mod3 - 1 would lead to the removal of the intercept).

Equal-, Saturated-, and Random/Mixed-Effects Models

When fitting a particular model, actually up to three different models are fitted within the function:

The saturated model is obtained by adding as many dummy variables to the model as needed so that the model deviance is equal to zero. Even when method="ML", the equal- and saturated models are also fitted, as they are used to compute the test statistics for the Wald-type and likelihood ratio tests for (residual) heterogeneity (see below).

Omnibus Test of Moderators

For models including moderators, an omnibus test of all model coefficients is conducted that excludes the intercept (the first coefficient) if it is included in the model. If no intercept is included in the model, then the omnibus test includes all coefficients in the model including the first. Alternatively, one can manually specify the indices of the coefficients to test via the btt (‘betas to test’) argument (i.e., to test \(\text{H}_0{:}\; \beta_{j \in \texttt{btt}} = 0\), where \(\beta_{j \in \texttt{btt}}\) is the set of coefficients to be tested). For example, with btt=c(3,4), only the third and fourth coefficients from the model are included in the test (if an intercept is included in the model, then it corresponds to the first coefficient in the model). Instead of specifying the coefficient numbers, one can specify a string for btt. In that case, grep will be used to search for all coefficient names that match the string. The omnibus test is called the \(Q_M\)-test and follows asymptotically a chi-square distribution with \(m\) degrees of freedom (with \(m\) denoting the number of coefficients tested) under the null hypothesis (that the true value of all coefficients tested is equal to 0).

Categorical Moderators

Categorical moderator variables can be included in the model via the mods argument in the same way that appropriately (dummy) coded categorical variables can be included in linear models. One can either do the dummy coding manually or use a model formula together with the factor function to automate the coding (note that string/character variables in a model formula are automatically converted to factors).

Tests and Confidence Intervals

By default, tests of individual coefficients in the model (and the corresponding confidence intervals) are based on a standard normal distribution, while the omnibus test is based on a chi-square distribution (see above). As an alternative, one can set test="t", in which case tests of individual coefficients and confidence intervals are based on a t-distribution with \(k-p\) degrees of freedom, while the omnibus test then uses an F-distribution with \(m\) and \(k-p\) degrees of freedom (with \(k\) denoting the total number of estimates included in the analysis and \(p\) the total number of model coefficients including the intercept if it is present). Note that test="t" is not the same as test="knha" in rma.uni, as no adjustment to the standard errors of the estimated coefficients is made.

Tests for (Residual) Heterogeneity

Two different tests for (residual) heterogeneity are automatically carried out by the function. The first is a Wald-type test, which tests the coefficients corresponding to the dummy variables added in the saturated model for significance. The second is a likelihood ratio test, which tests the same set of coefficients, but does so by computing \(-2\) times the difference in the log-likelihoods of the equal-effects and the saturated models. These two tests are not identical for the types of models fitted by the rma.glmm function and may even lead to conflicting conclusions.

Observed Effect Sizes or Outcomes of the Individual Studies

The various models do not require the calculation of the observed effect sizes or outcomes of the individual studies (e.g., the observed log odds ratios of the \(k\) studies) and directly make use of the cell/event counts. Zero cells/events are not a problem (except in extreme cases, such as when one of the two outcomes never occurs or when there are no events in any of the studies). Therefore, it is unnecessary to add some constant to the cell/event counts when there are zero cells/events.

However, for plotting and various other functions, it is necessary to calculate the observed effect sizes or outcomes for the \(k\) studies. Here, zero cells/events can be problematic, so adding a constant value to the cell/event counts ensures that all \(k\) values can be calculated. The add and to arguments are used to specify what value should be added to the cell/event counts and under what circumstances when calculating the observed effect sizes or outcomes. The documentation of the escalc function explains how the add and to arguments work. Note that drop00 is set to TRUE by default, since studies where ai=ci=0 or bi=di=0 or studies where x1i=x2i=0 are uninformative about the size of the effect.

Value

An object of class c("rma.glmm","rma"). The object is a list containing the following components:

beta

estimated coefficients of the model.

se

standard errors of the coefficients.

zval

test statistics of the coefficients.

pval

corresponding p-values.

ci.lb

lower bound of the confidence intervals for the coefficients.

ci.ub

upper bound of the confidence intervals for the coefficients.

vb

variance-covariance matrix of the estimated coefficients.

tau2

estimated amount of (residual) heterogeneity. Always 0 when method="EE".

sigma2

estimated amount of study level variability (only for model="UM.RS").

k

number of studies included in the analysis.

p

number of coefficients in the model (including the intercept).

m

number of coefficients included in the omnibus test of moderators.

QE.Wld

Wald-type test statistic of the test for (residual) heterogeneity.

QEp.Wld

corresponding p-value.

QE.LRT

likelihood ratio test statistic of the test for (residual) heterogeneity.

QEp.LRT

corresponding p-value.

QM

test statistic of the omnibus test of moderators.

QMp

corresponding p-value.

I2

value of \(I^2\).

H2

value of \(H^2\).

int.only

logical that indicates whether the model is an intercept-only model.

yi, vi, X

the vector of outcomes, the corresponding sampling variances, and the model matrix.

fit.stats

a list with the log-likelihood, deviance, AIC, BIC, and AICc values.

...

some additional elements/values.

Methods

The results of the fitted model are formatted and printed with the print function. If fit statistics should also be given, use summary (or use the fitstats function to extract them).

Note

When measure="OR" or measure="IRR", model="UM.FS" or model="UM.RS", and method="ML", one has to choose a coding scheme for the group variable in the random effects structure. When coding=1/2 (the default), the two groups are coded with +1/2 and -1/2 (i.e., contrast coding), which is invariant under group label switching.

When coding=1, the first group is coded with 1 and the second group with 0. Finally, when coding=0, the first group is coded with 0 and the second group with 1. Note that these coding schemes are not invariant under group label switching.

When model="UM.RS" and method="ML", one has to decide whether the random study effects are allowed to be correlated with the random group effects. By default (i.e., when cor=FALSE), no such correlation is allowed (which is typically an appropriate assumption when coding=1/2). When using a different coding scheme for the group variable (i.e., coding=1 or coding=0), allowing the random study and group effects to be correlated (i.e., using cor=TRUE) is usually recommended.

Fitting the various types of models requires several different iterative algorithms:

When model="CM.EL" and measure="OR", actually model="CM.AL" is used first to obtain starting values for optim, so either 4 (if method="EE") or 6 (if method="ML") models need to be fitted in total.

Various additional control parameters can be adjusted via the control argument:

Also, for glmer, the nAGQ argument is used to specify the number of quadrature points. The default value is 7, which should provide sufficient accuracy in the evaluation of the log-likelihood in most cases, but at the expense of speed. Setting this to 1 corresponds to the Laplacian approximation (which is faster, but less accurate). Note that glmer does not allow values of nAGQ > 1 when model="UM.RS" and method="ML", so this value is automatically set to 1 for this model.

Instead of glmer, one can also choose to use mixed_model from the GLMMadaptive package or glmmTMB from the glmmTMB package for the model fitting. This is done by setting control=list(package="GLMMadaptive") or control=list(package="glmmTMB"), respectively.

Information on the progress of the various algorithms can be obtained by setting verbose=TRUE. Since fitting the various models can be computationally expensive, this option is useful to determine how the model fitting is progressing. One can also set verbose to an integer (verbose=2 yields even more information and verbose=3 also sets option(warn=1) temporarily).

For model="CM.EL" and measure="OR", optimization involves repeated calculation of the density of the non-central hypergeometric distribution. When method="ML", this also requires integration over the same density. This is currently implemented in a rather brute-force manner and may not be numerically stable, especially when models with moderators are fitted. Stability can be improved by scaling the moderators in a similar manner (i.e., don't use a moderator that is coded 0 and 1, while another uses values in the 1000s). For models with an intercept and moderators, the function actually rescales (non-dummy) variables to z-scores during the model fitting (results are given after back-scaling, so this should be transparent to the user). For models without an intercept, this is not done, so sensitivity analyses are highly recommended here (to ensure that the results do not depend on the scaling of the moderators). Also, if a warning is issued that the standard errors of the fixed effects are unusually small, one should try sensitivity analyses with different optimizers and/or adjusted settings for the hessianCtrl and tau2tol control arguments.

Finally, there is also (experimental!) support for the following measures:

(the first two only for models "UM.FS" and "UM.RS") by using log and identity links for the binomial models. However, model fitting with these measures will often lead to numerical problems.

Via the (undocumented) link argument, one can also directly adjust the link function that is used (by default, measures "OR" and "PLO" use a "logit" link, measures "RR" and "PLN" use a "log" link, measures "RD" and "PR" use an "identity" link, and measures "IRR" and "IRLN" use a "log" link). See family for alternative options. Changing these defaults is only recommended for users familiar with the consequences and the interpretation of the resulting estimates (when misused, the results could be meaningless).

Author(s)

Wolfgang Viechtbauer (wvb@metafor-project.org, https://www.metafor-project.org).

Code for computing the density of the non-central hypergeometric distribution comes from the MCMCpack package, which in turn is based on Liao and Rosen (2001).

References

Agresti, A. (2002). Categorical data analysis (2nd. ed). Hoboken, NJ: Wiley.

Bagos, P. G., & Nikolopoulos, G. K. (2009). Mixed-effects Poisson regression models for meta-analysis of follow-up studies with constant or varying durations. The International Journal of Biostatistics, 5(1). ⁠https://doi.org/10.2202/1557-4679.1168⁠

van Houwelingen, H. C., Zwinderman, K. H., & Stijnen, T. (1993). A bivariate approach to meta-analysis. Statistics in Medicine, 12(24), 2273–2284. ⁠https://doi.org/10.1002/sim.4780122405⁠

Jackson, D., Law, M., Stijnen, T., Viechtbauer, W., & White, I. R. (2018). A comparison of seven random-effects models for meta-analyses that estimate the summary odds ratio. Statistics in Medicine, 37(7), 1059–1085. ⁠https://doi.org/10.1002/sim.7588⁠

Liao, J. G., & Rosen, O. (2001). Fast and stable algorithms for computing and sampling from the noncentral hypergeometric distribution. American Statistician, 55(4), 366–369. ⁠https://doi.org/10.1198/000313001753272547⁠

Simmonds, M. C., & Higgins, J. P. T. (2016). A general framework for the use of logistic regression models in meta-analysis. Statistical Methods in Medical Research, 25(6), 2858–2877. ⁠https://doi.org/10.1177/0962280214534409⁠

Stijnen, T., Hamza, T. H., & Ozdemir, P. (2010). Random effects meta-analysis of event outcome in the framework of the generalized linear mixed model with applications in sparse data. Statistics in Medicine, 29(29), 3046–3067. ⁠https://doi.org/10.1002/sim.4040⁠

Turner, R. M., Omar, R. Z., Yang, M., Goldstein, H., & Thompson, S. G. (2000). A multilevel model framework for meta-analysis of clinical trials with binary outcomes. Statistics in Medicine, 19(24), 3417–3432. ⁠https://doi.org/10.1002/1097-0258(20001230)19:24<3417::aid-sim614>3.0.co;2-l⁠

Viechtbauer, W. (2010). Conducting meta-analyses in R with the metafor package. Journal of Statistical Software, 36(3), 1–48. ⁠https://doi.org/10.18637/jss.v036.i03⁠

See Also

rma.uni, rma.mh, rma.peto, and rma.mv for other model fitting functions.

dat.nielweise2007, dat.nielweise2008, dat.collins1985a, and dat.pritz1997 for further examples of the use of the rma.glmm function.

For rare event data, see also the rema package for a version of the conditional logistic model that uses a permutation approach for making inferences.

Examples

############################################################################

### random-effects model using rma.uni() (standard RE model analysis)
rma(measure="OR", ai=tpos, bi=tneg, ci=cpos, di=cneg, data=dat.bcg, method="ML")

### random-effects models using rma.glmm() (requires 'lme4' package)

## Not run: 
### unconditional model with fixed study effects (the default)
rma.glmm(measure="OR", ai=tpos, bi=tneg, ci=cpos, di=cneg, data=dat.bcg, model="UM.FS")

### unconditional model with random study effects
rma.glmm(measure="OR", ai=tpos, bi=tneg, ci=cpos, di=cneg, data=dat.bcg, model="UM.RS")

### conditional model with approximate likelihood
rma.glmm(measure="OR", ai=tpos, bi=tneg, ci=cpos, di=cneg, data=dat.bcg, model="CM.AL")

### conditional model with exact likelihood
### note: fitting this model may take a bit of time, so be patient
rma.glmm(measure="OR", ai=tpos, bi=tneg, ci=cpos, di=cneg, data=dat.bcg, model="CM.EL")

## End(Not run)

############################################################################

### try some alternative measures

## Not run: 
rma.glmm(measure="RR", ai=tpos, bi=tneg, ci=cpos, di=cneg, data=dat.bcg)
rma.glmm(measure="RD", ai=tpos, bi=tneg, ci=cpos, di=cneg, data=dat.bcg)

## End(Not run)

############################################################################

### meta-analysis of proportions

## Not run: 
dat <- dat.debruin2009

### binomial-normal model (with logit link) = mixed-effects logistic model
res <- rma.glmm(measure="PLO", xi=xi, ni=ni, data=dat)
predict(res, transf=transf.ilogit)

### binomial-normal model with measure="PLN" (uses a log link)
res <- rma.glmm(measure="PLN", xi=xi, ni=ni, data=dat)
predict(res, transf=exp)

### binomial-normal model with measure="PR" (uses an identity link)
res <- rma.glmm(measure="PR", xi=xi, ni=ni, data=dat)
predict(res)

### binomial-normal model (with probit link) = mixed-effects probit model
res <- rma.glmm(measure="PLO", xi=xi, ni=ni, data=dat, link="probit")
predict(res, transf=pnorm)

### further link functions that one could consider here
res <- rma.glmm(measure="PLO", xi=xi, ni=ni, data=dat, link="cauchit")
predict(res, transf=pcauchy)
res <- rma.glmm(measure="PLO", xi=xi, ni=ni, data=dat, link="cloglog")
predict(res, transf=\(x) 1-exp(-exp(x)))

## End(Not run)

############################################################################

Meta-Analysis via the Mantel-Haenszel Method

Description

Function to fit equal-effects models to \(2 \times 2\) table and person-time data via the Mantel-Haenszel method. See below and the introduction to the metafor-package for more details on these models.

Usage

rma.mh(ai, bi, ci, di, n1i, n2i, x1i, x2i, t1i, t2i,
       measure="OR", data, slab, subset,
       add=1/2, to="only0", drop00=TRUE,
       correct=TRUE, level=95, verbose=FALSE, digits, ...)

Arguments

These arguments pertain to data input:

ai

vector with the \(2 \times 2\) table frequencies (upper left cell). See below and the documentation of the escalc function for more details.

bi

vector with the \(2 \times 2\) table frequencies (upper right cell). See below and the documentation of the escalc function for more details.

ci

vector with the \(2 \times 2\) table frequencies (lower left cell). See below and the documentation of the escalc function for more details.

di

vector with the \(2 \times 2\) table frequencies (lower right cell). See below and the documentation of the escalc function for more details.

n1i

vector with the group sizes or row totals (first group). See below and the documentation of the escalc function for more details.

n2i

vector with the group sizes or row totals (second group). See below and the documentation of the escalc function for more details.

x1i

vector with the number of events (first group). See below and the documentation of the escalc function for more details.

x2i

vector with the number of events (second group). See below and the documentation of the escalc function for more details.

t1i

vector with the total person-times (first group). See below and the documentation of the escalc function for more details.

t2i

vector with the total person-times (second group). See below and the documentation of the escalc function for more details.

measure

character string to specify the outcome measure to use for the meta-analysis. Possible options are "RR" for the (log transformed) risk ratio, "OR" for the (log transformed) odds ratio, "RD" for the risk difference, "IRR" for the (log transformed) incidence rate ratio, or "IRD" for the incidence rate difference.

data

optional data frame containing the data supplied to the function.

slab

optional vector with labels for the \(k\) studies.

subset

optional (logical or numeric) vector to specify the subset of studies that should be used for the analysis.

These arguments pertain to handling of zero cells/counts/frequencies:

add

non-negative number to specify the amount to add to zero cells or even counts when calculating the observed effect sizes of the individual studies. Can also be a vector of two numbers, where the first number is used in the calculation of the observed effect sizes and the second number is used when applying the Mantel-Haenszel method. See below and the documentation of the escalc function for more details.

to

character string to specify when the values under add should be added (either "only0", "all", "if0all", or "none"). Can also be a character vector, where the first string again applies when calculating the observed effect sizes or outcomes and the second string when applying the Mantel-Haenszel method. See below and the documentation of the escalc function for more details.

drop00

logical to specify whether studies with no cases/events (or only cases) in both groups should be dropped when calculating the observed effect sizes or outcomes (the outcomes for such studies are set to NA). Can also be a vector of two logicals, where the first applies to the calculation of the observed effect sizes or outcomes and the second when applying the Mantel-Haenszel method. See below and the documentation of the escalc function for more details.

These arguments pertain to the model / computations and output:

correct

logical to specify whether to apply a continuity correction when computing the Cochran-Mantel-Haenszel test statistic.

level

numeric value between 0 and 100 to specify the confidence interval level (the default is 95; see here for details).

verbose

logical to specify whether output should be generated on the progress of the model fitting (the default is FALSE).

digits

optional integer to specify the number of decimal places to which the printed results should be rounded. If unspecified, the default is 4. See also here for further details on how to control the number of digits in the output.

...

additional arguments.

Details

Specifying the Data

When the outcome measure is either the risk ratio (measure="RR"), odds ratio (measure="OR"), or risk difference (measure="RD"), the studies are assumed to provide data in terms of \(2 \times 2\) tables of the form:

outcome 1 outcome 2 total
group 1 ai bi n1i
group 2 ci di n2i

where ai, bi, ci, and di denote the cell frequencies and n1i and n2i the row totals. For example, in a set of randomized clinical trials (RCTs) or cohort studies, group 1 and group 2 may refer to the treatment/exposed and placebo/control/non-exposed group, respectively, with outcome 1 denoting some event of interest (e.g., death) and outcome 2 its complement. In a set of case-control studies, group 1 and group 2 may refer to the group of cases and the group of controls, with outcome 1 denoting, for example, exposure to some risk factor and outcome 2 non-exposure. For these outcome measures, one needs to specify the cell frequencies via the ai, bi, ci, and di arguments (or alternatively, one can use the ai, ci, n1i, and n2i arguments).

Alternatively, when the outcome measure is the incidence rate ratio (measure="IRR") or the incidence rate difference (measure="IRD"), the studies are assumed to provide data in terms of tables of the form:

events person-time
group 1 x1i t1i
group 2 x2i t2i

where x1i and x2i denote the number of events in the first and the second group, respectively, and t1i and t2i the corresponding total person-times at risk.

Mantel-Haenszel Method

An approach for aggregating data of these types was suggested by Mantel and Haenszel (1959) and later extended by various authors (see references). The Mantel-Haenszel method provides a weighted estimate under an equal-effects model. The method is particularly advantageous when aggregating a large number of studies with small sample sizes (the so-called sparse data or increasing strata case).

When analyzing odds ratios, the Cochran-Mantel-Haenszel (CMH) test (Cochran, 1954; Mantel & Haenszel, 1959) and Tarone's test for heterogeneity (Tarone, 1985) are also provided (by default, the CMH test statistic is computed with the continuity correction; this can be switched off with correct=FALSE). When analyzing incidence rate ratios, the Mantel-Haenszel (MH) test (Rothman et al., 2008) for person-time data is also provided (again, the correct argument controls whether the continuity correction is applied). When analyzing risk ratios, odds ratios, or incidence rate ratios, the printed results are given both in terms of the log and the raw units (for easier interpretation).

Observed Effect Sizes or Outcomes of the Individual Studies

The Mantel-Haenszel method itself does not require the calculation of the observed effect sizes of the individual studies (e.g., the observed log odds ratios of the \(k\) studies) and directly makes use of the cell/event counts. Zero cells/events are not a problem (except in extreme cases, such as when one of the two outcomes never occurs in any of the \(2 \times 2\) tables or when there are no events for one of the two groups in any of the tables). Therefore, it is unnecessary to add some constant to the cell/event counts when there are zero cells/events.

However, for plotting and various other functions, it is necessary to calculate the observed effect sizes for the \(k\) studies. Here, zero cells/events can be problematic, so adding a constant value to the cell/event counts ensures that all \(k\) values can be calculated. The add and to arguments are used to specify what value should be added to the cell/event counts and under what circumstances when calculating the observed effect sizes and when applying the Mantel-Haenszel method. Similarly, the drop00 argument is used to specify how studies with no cases/events (or only cases) in both groups should be handled. The documentation of the escalc function explains how the add, to, and drop00 arguments work. If only a single value for these arguments is specified (as per default), then these values are used when calculating the observed effect sizes and no adjustment to the cell/event counts is made when applying the Mantel-Haenszel method. Alternatively, when specifying two values for these arguments, the first value applies when calculating the observed effect sizes and the second value when applying the Mantel-Haenszel method.

Note that drop00 is set to TRUE by default. Therefore, the observed effect sizes for studies where ai=ci=0 or bi=di=0 or studies where x1i=x2i=0 are set to NA. When applying the Mantel-Haenszel method, such studies are not explicitly dropped (unless the second value of drop00 argument is also set to TRUE), but this is practically not necessary, as they do not actually influence the results (assuming no adjustment to the cell/event counts are made when applying the Mantel-Haenszel method).

Value

An object of class c("rma.mh","rma"). The object is a list containing the following components:

beta

aggregated log risk ratio, log odds ratio, risk difference, log rate ratio, or rate difference.

se

standard error of the aggregated value.

zval

test statistics of the aggregated value.

pval

corresponding p-value.

ci.lb

lower bound of the confidence interval.

ci.ub

upper bound of the confidence interval.

QE

test statistic of the test for heterogeneity.

QEp

correspinding p-value.

MH

Cochran-Mantel-Haenszel test statistic (measure="OR") or Mantel-Haenszel test statistic (measure="IRR").

MHp

corresponding p-value.

TA

test statistic of Tarone's test for heterogeneity (only when measure="OR").

TAp

corresponding p-value (only when measure="OR").

k

number of studies included in the analysis.

yi, vi

the vector of outcomes and corresponding sampling variances.

fit.stats

a list with the log-likelihood, deviance, AIC, BIC, and AICc values under the unrestricted and restricted likelihood.

...

some additional elements/values.

Methods

The results of the fitted model are formatted and printed with the print function. If fit statistics should also be given, use summary (or use the fitstats function to extract them).

The residuals, rstandard, and rstudent functions extract raw and standardized residuals. Leave-one-out diagnostics can be obtained with leave1out.

Forest, funnel, radial, L'Abbé, and Baujat plots can be obtained with forest, funnel, radial, labbe, and baujat. The qqnorm function provides normal QQ plots of the standardized residuals. One can also call plot on the fitted model object to obtain various plots at once.

A cumulative meta-analysis (i.e., adding one observation at a time) can be obtained with cumul.

Other extractor functions include coef, vcov, logLik, deviance, AIC, and BIC.

Author(s)

Wolfgang Viechtbauer (wvb@metafor-project.org, https://www.metafor-project.org).

References

Cochran, W. G. (1954). Some methods for strengthening the common \(\chi^2\) tests. Biometrics, 10(4), 417–451. ⁠https://doi.org/10.2307/3001616⁠

Greenland, S., & Robins, J. M. (1985). Estimation of a common effect parameter from sparse follow-up data. Biometrics, 41(1), 55–68. ⁠https://doi.org/10.2307/2530643⁠

Mantel, N., & Haenszel, W. (1959). Statistical aspects of the analysis of data from retrospective studies of disease. Journal of the National Cancer Institute, 22(4), 719–748. ⁠https://doi.org/10.1093/jnci/22.4.719⁠

Nurminen, M. (1981). Asymptotic efficiency of general noniterative estimators of common relative risk. Biometrika, 68(2), 525–530. ⁠https://doi.org/10.1093/biomet/68.2.525⁠

Robins, J., Breslow, N., & Greenland, S. (1986). Estimators of the Mantel-Haenszel variance consistent in both sparse data and large-strata limiting models. Biometrics, 42(2), 311–323. ⁠https://doi.org/10.2307/2531052 ⁠

Rothman, K. J., Greenland, S., & Lash, T. L. (2008). Modern epidemiology (3rd ed.). Philadelphia: Lippincott Williams & Wilkins.

Sato, T., Greenland, S., & Robins, J. M. (1989). On the variance estimator for the Mantel-Haenszel risk difference. Biometrics, 45(4), 1323–1324. ⁠https://www.jstor.org/stable/2531784⁠

Tarone, R. E. (1981). On summary estimators of relative risk. Journal of Chronic Diseases, 34(9-10), 463–468. ⁠https://doi.org/10.1016/0021-9681(81)90006-0⁠

Tarone, R. E. (1985). On heterogeneity tests based on efficient scores. Biometrika, 72(1), 91–95. ⁠https://doi.org/10.1093/biomet/72.1.91⁠

Viechtbauer, W. (2010). Conducting meta-analyses in R with the metafor package. Journal of Statistical Software, 36(3), 1–48. ⁠https://doi.org/10.18637/jss.v036.i03⁠

See Also

rma.uni, rma.glmm, rma.peto, and rma.mv for other model fitting functions.

Examples

### meta-analysis of the (log) odds ratios using the Mantel-Haenszel method
rma.mh(measure="OR", ai=tpos, bi=tneg, ci=cpos, di=cneg, data=dat.bcg)

### meta-analysis of the (log) risk ratios using the Mantel-Haenszel method
rma.mh(measure="RR", ai=tpos, bi=tneg, ci=cpos, di=cneg, data=dat.bcg)

Meta-Analysis via Multivariate/Multilevel Linear (Mixed-Effects) Models

Description

Function to fit meta-analytic multivariate/multilevel fixed- and random/mixed-effects models with or without moderators via linear (mixed-effects) models. See below and the introduction to the metafor-package for more details on these models.

Usage

rma.mv(yi, V, W, mods, data, slab, subset,
       random, struct="CS", intercept=TRUE, method="REML",
       test="z", dfs="residual", level=95, btt,
       R, Rscale="cor", sigma2, tau2, rho, gamma2, phi,
       cvvc=FALSE, sparse=FALSE, verbose=FALSE, digits, control, ...)

Arguments

These arguments pertain to data input:

yi

vector of length \(k\) with the observed effect sizes or outcomes. See ‘Details’.

V

vector of length \(k\) with the corresponding sampling variances or a \(k \times k\) variance-covariance matrix of the sampling errors. See ‘Details’.

W

optional argument to specify a vector of length \(k\) with user-defined weights or a \(k \times k\) user-defined weight matrix. See ‘Details’.

mods

optional argument to include one or more moderators in the model. A single moderator can be given as a vector of length \(k\) specifying the values of the moderator. Multiple moderators are specified by giving a matrix with \(k\) rows and as many columns as there are moderator variables. Alternatively, a model formula can be used to specify the model. See ‘Details’.

data

optional data frame containing the data supplied to the function.

slab

optional vector with labels for the \(k\) outcomes/studies.

subset

optional (logical or numeric) vector to specify the subset of studies (or more precisely, rows of the dataset) that should be used for the analysis.

These arguments pertain to the model / computations and output:

random

either a single one-sided formula or list of one-sided formulas to specify the random-effects structure of the model. See ‘Details’.

struct

character string to specify the variance structure of an ~ inner | outer formula in the random argument. Either "CS" for compound symmetry, "HCS" for heteroscedastic compound symmetry, "UN" or "GEN" for an unstructured variance-covariance matrix, "ID" for a scaled identity matrix, "DIAG" for a diagonal matrix, "AR" for an AR(1) autoregressive structure, "HAR" for a heteroscedastic AR(1) autoregressive structure, "CAR" for a continuous-time autoregressive structure, or one of "SPEXP", "SPGAU", "SPLIN", "SPRAT", or "SPSPH" for one of the spatial correlation structures. See ‘Details’.

intercept

logical to specify whether an intercept should be added to the model (the default is TRUE). Ignored when mods is a formula.

method

character string to specify whether the model should be fitted via maximum likelihood ("ML") or via restricted maximum likelihood ("REML") estimation (the default is "REML").

test

character string to specify how test statistics and confidence intervals for the fixed effects should be computed. By default (test="z"), Wald-type tests and CIs are obtained, which are based on a standard normal distribution. When test="t", a t-distribution is used instead. See ‘Details’ and also here for some recommended practices.

dfs

character string to specify how the (denominator) degrees of freedom should be calculated when test="t". Either dfs="residual" or dfs="contain". Can also be a numeric vector with the degrees of freedom for each model coefficient. See ‘Details’.

level

numeric value between 0 and 100 to specify the confidence interval level (the default is 95; see here for details).

btt

optional vector of indices to specify which coefficients to include in the omnibus test of moderators. Can also be a string to grep for. See ‘Details’.

R

an optional named list of known correlation matrices corresponding to (some of) the components specified via the random argument. See ‘Details’.

Rscale

character string, integer, or logical to specify how matrices specified via the R argument should be scaled. See ‘Details’.

sigma2

optional numeric vector (of the same length as the number of random intercept components specified via the random argument) to fix the corresponding \(\sigma^2\) value(s). A specific \(\sigma^2\) value can be fixed by setting the corresponding element of this argument to the desired value. A specific \(\sigma^2\) value will be estimated if the corresponding element is set equal to NA. See ‘Details’.

tau2

optional numeric value (for struct="CS", "AR", "CAR", or a spatial correlation structure) or vector (for struct="HCS", "UN", or "HAR") to fix the amount of (residual) heterogeneity for the levels of the inner factor corresponding to an ~ inner | outer formula specified in the random argument. A numeric value fixes a particular \(\tau^2\) value, while NA means that the value should be estimated. See ‘Details’.

rho

optional numeric value (for struct="CS", "HCS", "AR", "HAR", "CAR", or a spatial correlation structure) or vector (for struct="UN") to fix the correlation between the levels of the inner factor corresponding to an ~ inner | outer formula specified in the random argument. A numeric value fixes a particular \(\rho\) value, while NA means that the value should be estimated. See ‘Details’.

gamma2

as tau2 argument, but for a second ~ inner | outer formula specified in the random argument. See ‘Details’.

phi

as rho argument, but for a second ~ inner | outer formula specified in the random argument. See ‘Details’.

cvvc

logical to specify whether to calculate the variance-covariance matrix of the variance/correlation component estimates (can also be set to "varcov" or "varcor"). See ‘Details’.

sparse

logical to specify whether the function should use sparse matrix objects to the extent possible (can speed up model fitting substantially for certain models). See ‘Note’.

verbose

logical to specify whether output should be generated on the progress of the model fitting (the default is FALSE). Can also be an integer. Values > 1 generate more verbose output. See ‘Note’.

digits

optional integer to specify the number of decimal places to which the printed results should be rounded. If unspecified, the default is 4. See also here for further details on how to control the number of digits in the output.

control

optional list of control values for the estimation algorithms. If unspecified, default values are defined inside the function. See ‘Note’.

...

additional arguments.

Details

Specifying the Data

The function can be used in combination with any of the usual effect sizes or outcome measures used in meta-analyses (e.g., log risk ratios, log odds ratios, risk differences, mean differences, standardized mean differences, log transformed ratios of means, raw correlation coefficients, correlation coefficients transformed with Fisher's r-to-z transformation), or, more generally, any set of estimates (with corresponding sampling variances) one would like to meta-analyze. Simply specify the observed effect sizes or outcomes via the yi argument and the corresponding sampling variances via the V argument. In case the sampling errors are correlated, then one can specify the entire variance-covariance matrix of the sampling errors via the V argument.

The escalc function can be used to compute a wide variety of effect sizes or outcome measures (and the corresponding sampling variances) based on summary statistics. Equations for computing the covariance between the sampling errors for a variety of different effect sizes or outcome measures can be found, for example, in Gleser and Olkin (2009), Lajeunesse (2011), and Wei and Higgins (2013). For raw and Fisher r-to-z transformed correlations, one can find suitable equations, for example, in Steiger (1980). The latter are implemented in the rcalc function. See also vcalc for a function that can be used to construct or approximate the variance-covariance matrix of dependent effect sizes or outcomes for a wide variety of circumstances. See also here for some recommendations on a general workflow for meta-analyses involving complex dependency structures.

Specifying Fixed Effects

With rma.mv(yi, V), a fixed-effects model is fitted to the data (note: arguments struct, sigma2, tau2, rho, gamma2, phi, R, and Rscale are not relevant then and are ignored). The model is then simply given by \(y \sim N(\theta, V)\), where \(y\) is a (column) vector with the observed outcomes, \(\theta\) is the (average) true outcome, and \(V\) is the variance-covariance matrix of the sampling errors (if a vector of sampling variances is provided via the V argument, then \(V\) is assumed to be diagonal). Note that the argument is V, not v (R is case sensitive!).

One or more moderators can be included in the model via the mods argument. A single moderator can be given as a (row or column) vector of length \(k\) specifying the values of the moderator. Multiple moderators are specified by giving an appropriate model matrix (i.e., \(X\)) with \(k\) rows and as many columns as there are moderator variables (e.g., mods = cbind(mod1, mod2, mod3), where mod1, mod2, and mod3 correspond to the names of the variables for the three moderator variables). The intercept is added to the model matrix by default unless intercept=FALSE.

Alternatively, one can use standard formula syntax to specify the model. In this case, the mods argument should be set equal to a one-sided formula of the form mods = ~ model (e.g., mods = ~ mod1 + mod2 + mod3). Interactions, polynomial/spline terms, and factors can be easily added to the model in this manner. When specifying a model formula via the mods argument, the intercept argument is ignored. Instead, the inclusion/exclusion of the intercept is controlled by the specified formula (e.g., mods = ~ 0 + mod1 + mod2 + mod3 or mods = ~ mod1 + mod2 + mod3 - 1 would lead to the removal of the intercept). One can also directly specify moderators via the yi argument (e.g., rma.mv(yi ~ mod1 + mod2 + mod3, V)). In that case, the mods argument is ignored and the inclusion/exclusion of the intercept is again controlled by the specified formula.

With moderators included, the model is then given by \(y \sim N(X \beta, V)\), where \(X\) denotes the model matrix containing the moderator values (and with the first column equal to 1s for the intercept term if it is included) and \(\beta\) is a column vector containing the corresponding model coefficients. The model coefficients (i.e., \(\beta\)) are then estimated with \(b = (X'WX')^{-1} X'Wy\), where \(W = V^{-1}\) is the weight matrix (without moderators, \(X\) is just a column vector of 1's). With the W argument, one can also specify user-defined weights (or a weight matrix).

Specifying Random Effects

One can fit random/mixed-effects models to the data by specifying the desired random effects structure via the random argument. The random argument is either a single one-sided formula or a list of one-sided formulas. One formula type that can be specified via this argument is of the form random = ~ 1 | id. Such a formula adds a random effect corresponding to the grouping variable id to the model. Outcomes with the same value of the id variable receive the same value of the random effect, while outcomes with different values of the id variable are assumed to be independent. The variance component corresponding to such a formula is denoted by \(\sigma^2\). An arbitrary number of such formulas can be specified as a list of formulas (e.g., random = list(~ 1 | id1, ~ 1 | id2)), with variance components \(\sigma^2_1\), \(\sigma^2_2\), and so on. Nested random effects of this form can also be added using random = ~ 1 | id1/id2, which adds a random effect corresponding to the grouping variable id1 and a random effect corresponding to id2 within id1 to the model. This can be extended to models with even more levels of nesting (e.g., random = ~ 1 | id1/id2/id3).

Random effects of this form are useful to model clustering (and hence non-independence) induced by a multilevel structure in the data (e.g., outcomes derived from the same paper, lab, research group, or species may be more similar to each other than outcomes derived from different papers, labs, research groups, or species). See, for example, Konstantopoulos (2011) and Nakagawa and Santos (2012) for more details.

See dat.konstantopoulos2011, dat.bornmann2007, dat.obrien2003, and dat.crede2010 for examples of multilevel meta-analyses.

In addition or alternatively to specifying one or multiple ~ 1 | id terms, the random argument can also contain a formula of the form ~ inner | outer. Outcomes with the same value of the outer grouping variable share correlated random effects corresponding to the levels of the inner grouping variable, while outcomes with different values of the outer grouping variable are assumed to be independent (note that the inner variable is automatically treated as a factor). The struct argument is used to specify the variance structure corresponding to the inner variable. With struct="CS", a compound symmetric structure is assumed (i.e., a single variance component \(\tau^2\) corresponding to the \(j = 1, \ldots, J\) levels of the inner variable and a single correlation coefficient \(\rho\) for the correlation between the different levels). With struct="HCS", a heteroscedastic compound symmetric structure is assumed (with \(\tau^2_j\) denoting the variance component corresponding to the \(j\text{th}\) level of the inner variable and a single correlation coefficient \(\rho\) for the correlation between the different levels). With struct="UN", an unstructured (but positive definite) variance-covariance matrix is assumed (with \(\tau^2_j\) as described above and correlation coefficient \(\rho_{jj'}\) for the combination of the \(j\text{th}\) and \(j'\text{th}\) level of the inner variable). For example, for an inner variable with four levels, these structures correspond to variance-covariance matrices of the form:

\[\begin{array}{ccc}\texttt{struct="CS"} & \texttt{struct="HCS"} & \texttt{struct="UN"} \\ \begin{bmatrix} \tau^2 & & & \\ \rho\tau^2 & \tau^2 & & \\ \rho\tau^2 & \rho\tau^2 & \tau^2 & \\ \rho\tau^2 & \rho\tau^2 & \rho\tau^2 & \tau^2 \end{bmatrix} & \begin{bmatrix} \tau_1^2 & & & \\ \rho\tau_2\tau_1 & \tau_2^2 & & \\ \rho\tau_3\tau_1 & \rho\tau_3\tau_2 & \tau_3^2 & \\ \rho\tau_4\tau_1 & \rho\tau_4\tau_2 & \rho\tau_4\tau_3 & \tau_4^2 \end{bmatrix} & \begin{bmatrix} \tau_1^2 & & & \\ \rho_{21}\tau_2\tau_1 & \tau_2^2 & & \\ \rho_{31}\tau_3\tau_1 & \rho_{32}\tau_3\tau_2 & \tau_3^2 & \\ \rho_{41}\tau_4\tau_1 & \rho_{42}\tau_4\tau_2 & \rho_{43}\tau_4\tau_3 & \tau_4^2 \end{bmatrix} \end{array}\]

Structures struct="ID" and struct="DIAG" are just like struct="CS" and struct="HCS", respectively, except that \(\rho\) is set to 0, so that we either get a scaled identity matrix or a diagonal matrix.

With the outer term corresponding to a study identification variable and the inner term to a variable indicating the treatment type or study arm, such a random effect could be used to estimate how strongly different treatment effects or outcomes within the same study are correlated and/or whether the amount of heterogeneity differs across different treatment types/arms. Network meta-analyses (also known as mixed treatment comparisons) will also typically require such a random effect (e.g., Salanti et al., 2008). The meta-analytic bivariate model (e.g., van Houwelingen, Arends, & Stijnen, 2002) can also be fitted in this manner (see the examples below). The inner term could also correspond to a variable indicating different types of outcomes measured within the same study, which allows for fitting multivariate models with multiple correlated effects/outcomes per study (e.g., Berkey et al., 1998; Kalaian & Raudenbush, 1996).

See dat.berkey1998, dat.assink2016, dat.kalaian1996, dat.dagostino1998, and dat.craft2003 for examples of multivariate meta-analyses with multiple outcomes. See dat.knapp2017, dat.mccurdy2020, and dat.tannersmith2016 for further examples of multilevel/multivariate models with complex data structures (see also here for a related discussion of a recommended workflow for such cases). See dat.kearon1998 for an example using a bivariate model to analyze sensitivity and specificity. See dat.hasselblad1998, dat.pagliaro1992, dat.lopez2019, and dat.senn2013 for examples of network meta-analyses.

For meta-analyses of studies reporting outcomes at multiple time points, it may also be reasonable to assume that the true effects/outcomes are correlated over time according to an autoregressive structure (Ishak et al., 2007; Trikalinos & Olkin, 2012). For this purpose, one can choose struct="AR", corresponding to a structure with a single variance component \(\tau^2\) and AR(1) autocorrelation among the values of the random effect. The values of the inner variable should then reflect the various time points, with increasing values reflecting later time points. This structure assumes equally spaced time points, so the actual values of the inner variable are not relevant, only their ordering. One can also use struct="HAR", which allows for fitting a heteroscedastic AR(1) structure (with \(\tau^2_j\) denoting the variance component of the \(j\text{th}\) measurement occasion). Finally, when time points are not evenly spaced, one might consider using struct="CAR" for a continuous-time autoregressive structure, in which case the values of the inner variable should reflect the exact time points of the measurement occasions. For example, for an inner variable with four time points, these structures correspond to variance-covariance matrices of the form:

\[\begin{array}{ccc}\texttt{struct="AR"} & \texttt{struct="HAR"} & \texttt{struct="CAR"} \\ \begin{bmatrix} \tau^2 & & & \\ \rho\tau^2 & \tau^2 & & \\ \rho^2\tau^2 & \rho\tau^2 & \tau^2 & \\ \rho^3\tau^2 & \rho^2\tau^2 & \rho\tau^2 & \tau^2 \end{bmatrix} & \begin{bmatrix} \tau_1^2 & & & \\ \rho\tau_2\tau_1 & \tau_2^2 & & \\ \rho^2\tau_3\tau_1 & \rho\tau_3\tau_2 & \tau_3^2 & \\ \rho^3\tau_4\tau_1 & \rho^2\tau_4\tau_2 & \rho\tau_4\tau_3 & \tau_4^2 \end{bmatrix} & \begin{bmatrix} \tau^2 & & & \\ \rho^{|t_2-t_1|}\tau^2 & \tau^2 & & \\ \rho^{|t_3-t_1|}\tau^2 & \rho^{|t_3-t_2|}\tau^2 & \tau^2 & \\ \rho^{|t_4-t_1|}\tau^2 & \rho^{|t_4-t_2|}\tau^2 & \rho^{|t_4-t_3|}\tau^2 & \tau^2 \end{bmatrix} \end{array}\]

See dat.fine1993 and dat.ishak2007 for examples involving such structures.

For outcomes that have a known spatial configuration, various spatial correlation structures are also available. For these structures, the formula is of the form random = ~ var1 + var2 + ... | outer, where var1, var2, and so on are variables to specify the spatial coordinates (e.g., longitude and latitude) based on which distances (by default Euclidean) will be computed. Let \(d\) denote the distance between two points that share the same value of the outer variable (if all true effects/outcomes are allowed to be spatially correlated, simply set outer to a variable that is a constant). Then the correlation between the true effects/outcomes corresponding to these two points is a function of \(d\) and the parameter \(\rho\). The following table shows the types of spatial correlation structures that can be specified and the equations for the correlation. The covariance between the true effects/outcomes is then the correlation times \(\tau^2\).

structure struct correlation
exponential "SPEXP" \(\exp(-d/\rho)\)
Gaussian "SPGAU" \(\exp(-d^2/\rho^2)\)
linear "SPLIN" \((1 - d/\rho) I(d < \rho)\)
rational quadratic "SPRAT" \(1 - (d/\rho)^2 / (1 + (d/\rho)^2)\)
spherical "SPSPH" \((1 - 1.5(d/\rho) + 0.5(d/\rho)^3) I(d < \rho)\)

Note that \(I(d < \rho)\) is equal to \(1\) if \(d < \rho\) and \(0\) otherwise. The parameterization of the various structures is based on Pinheiro and Bates (2000). Instead of Euclidean distances, one can also use other distance measures by setting (the undocumented) argument dist to either "maximum" for the maximum distance between two points (supremum norm), to "manhattan" for the absolute distance between the coordinate vectors (L1 norm), or to "gcd" for the great-circle distance (WGS84 ellipsoid method). In the latter case, only two variables, namely the longitude and latitude (in decimal degrees, with minus signs for West and South), must be specified.

If a distance matrix has already been computed, one can also pass this matrix as a list element to the dist argument. In this case, one should use a formula of the form random = ~ id | outer, where id are location identifiers, with corresponding row/column names in the distance matrix specified via the dist argument.

See dat.maire2019 for an example of a meta-analysis with a spatial correlation structure.

An ~ inner | outer formula can also be used to add random effects to the model corresponding to a set of predictor variables when struct="GEN". Here, the inner term is used to specify one or multiple variables (e.g., random = ~ var1 + var2 | outer) and corresponding ‘random slopes’ are added to the model (and a ‘random intercept’ unless the intercept is removed from the inner term). The variance-covariance matrix of the random effects added in this manner is assumed to be a general unstructured (but positive definite) matrix. Such a random effects structure may be useful in a meta-analysis examining the dose-response relationship between a moderator variable and the size of the true effects/outcomes (sometimes called a ‘dose-response meta-analysis’).

See dat.obrien2003 for an example of a meta-analysis examining a dose-response relationship.

The random argument can also contain a second formula of the form ~ inner | outer (but no more!). A second formula of this form works exactly described as above, but its variance components are denoted by \(\gamma^2\) and its correlation components by \(\phi\). The struct argument should then be of length 2 to specify the variance-covariance structure for the first and second component, respectively.

When the random argument contains a formula of the form ~ 1 | id, one can use the (optional) argument R to specify a corresponding known correlation matrix for the random effect (i.e., R = list(id = Cor), where Cor is the correlation matrix). In that case, outcomes with the same value of the id variable receive the same value for the random effect, while outcomes with different values of the id variable receive values that are correlated as specified in the corresponding correlation matrix given via the R argument. The column/row names of the correlation matrix given via the R argument must therefore correspond to the unique values of the id variable. When the random argument contains multiple formulas of the form ~ 1 | id, one can specify known correlation matrices for none, some, or all of those terms (e.g., with random = list(~ 1 | id1, ~ 1 | id2), one could specify R = list(id1 = Cor1) or R = list(id1 = Cor1, id2 = Cor2), where Cor1 and Cor2 are the correlation matrices corresponding to the grouping variables id1 and id2, respectively).

Such a random effect with a known (or at least approximately known) correlation structure is useful in a variety of contexts. For example, such a component can be used to account for the correlations induced by the shared phylogenetic history among organisms (e.g., plants, fungi, animals). In that case, ~ 1 | species is used to specify the species and argument R is used to specify the phylogenetic correlation matrix of the species studied in the meta-analysis. The corresponding variance component then indicates how much variance/heterogeneity is attributable to the specified phylogeny. See Nakagawa and Santos (2012) for more details. As another example, in a genetic meta-analysis studying disease association for several single nucleotide polymorphisms (SNPs), linkage disequilibrium (LD) among the SNPs can induce an approximately known degree of correlation among the effects/outcomes. In that case, ~ 1 | snp could be used to specify the SNPs and R the corresponding LD correlation matrix for the SNPs included in the meta-analysis.

The Rscale argument controls how matrices specified via the R argument are scaled. With Rscale="none" (or Rscale=0 or Rscale=FALSE), no scaling is used. With Rscale="cor" (or Rscale=1 or Rscale=TRUE), the cov2cor function is used to ensure that the matrices are correlation matrices (assuming they were covariance matrices to begin with). With Rscale="cor0" (or Rscale=2), first cov2cor is used and then the elements of each correlation matrix are scaled with \((R - \min(R)) / (1 - \min(R))\) (this ensures that a correlation of zero in a phylogenetic correlation matrix corresponds to the split at the root node of the tree comprising the species that are actually analyzed). Finally, Rscale="cov0" (or Rscale=3) only rescales with \(R - \min(R)\) (which ensures that a phylogenetic covariance matrix is rooted at the lowest split).

See dat.moura2021 and dat.lim2014 for examples of meta-analyses with phylogenetic correlation structures.

Together with the variance-covariance matrix of the sampling errors (i.e., \(V\)), the specified random effects structure of the model implies a particular ‘marginal’ variance-covariance matrix of the observed effect sizes or outcomes. Once estimates of the variance components (i.e., of the \(\sigma^2\), \(\tau^2\), \(\rho\), \(\gamma^2\), and/or \(\phi\) values) have been obtained (either using maximum likelihood or restricted maximum likelihood estimation), the estimated marginal variance-covariance matrix can be constructed (denoted by \(M\)). The model coefficients (i.e., \(\beta\)) are then estimated with \(b = (X'WX')^{-1} X'Wy\), where \(W = M^{-1}\) is the weight matrix. With the W argument, one can again specify user-defined weights (or a weight matrix).

Fixing Variance/Correlation Components

Arguments sigma2, tau2, rho, gamma2, and phi can be used to fix particular variance/correlation components at a given value. This is useful for sensitivity analyses (e.g., for plotting the regular/restricted log-likelihood as a function of a particular variance/correlation component), likelihood ratio tests, or for imposing a desired variance-covariance structure on the data.

For example, if random = list(~ 1 | id1, ~ 1 | id2) or random = ~ 1 | id1/id2, then sigma2 must be of length 2 (corresponding to \(\sigma^2_1\) and \(\sigma^2_2\)) and a fixed value can be assigned to either or both variance components. Setting a particular component to NA means that the component will be estimated by the function (e.g., sigma2=c(0,NA) would fix \(\sigma^2_1\) to 0 and estimate \(\sigma^2_2\)).

Argument tau2 is only relevant when the random argument contains an ~ inner | outer formula. In that case, if the tau2 argument is used, it must be either of length 1 (for "CS", "ID", "AR", "CAR", or one of the spatial correlation structures) or of the same length as the number of unique values of the inner variable (for "HCS", "DIAG", "UN", or "HAR"). A numeric value in the tau2 argument then fixes the corresponding variance component to that value, while NA means that the component will be estimated. Similarly, if argument rho is used, it must be either of length 1 (for "CS", "HCS", "AR", "HAR", or one of the spatial correlation structures) or of length \(J(J-1)/2\) (for "UN"), where \(J\) denotes the number of unique values of the inner variable. Again, a numeric value fixes the corresponding correlation, while NA means that the correlation will be estimated. For example, with struct="CS" and rho=0, the variance-covariance matrix of the inner variable will be diagonal with \(\tau^2\) along the diagonal. For struct="UN", the values specified under rho should be given in column-wise order (e.g., for an inner variable with four levels, the order would be \(\rho_{21}\), \(\rho_{31}\), \(\rho_{41}\), \(\rho_{32}\), \(\rho_{42}\), \(\rho_{43}\)).

Similarly, arguments gamma2 and phi are only relevant when the random argument contains a second ~ inner | outer formula. The arguments then work exactly as described above.

Omnibus Test of Moderators

For models including moderators, an omnibus test of all model coefficients is conducted that excludes the intercept (the first coefficient) if it is included in the model. If no intercept is included in the model, then the omnibus test includes all coefficients in the model including the first. Alternatively, one can manually specify the indices of the coefficients to test via the btt (‘betas to test’) argument (i.e., to test \(\text{H}_0{:}\; \beta_{j \in \texttt{btt}} = 0\), where \(\beta_{j \in \texttt{btt}}\) is the set of coefficients to be tested). For example, with btt=c(3,4), only the third and fourth coefficients from the model are included in the test (if an intercept is included in the model, then it corresponds to the first coefficient in the model). Instead of specifying the coefficient numbers, one can specify a string for btt. In that case, grep will be used to search for all coefficient names that match the string. The omnibus test is called the \(Q_M\)-test and follows asymptotically a chi-square distribution with \(m\) degrees of freedom (with \(m\) denoting the number of coefficients tested) under the null hypothesis (that the true value of all coefficients tested is equal to 0).

Categorical Moderators

Categorical moderator variables can be included in the model via the mods argument in the same way that appropriately (dummy) coded categorical variables can be included in linear models. One can either do the dummy coding manually or use a model formula together with the factor function to automate the coding (note that string/character variables in a model formula are automatically converted to factors).

Tests and Confidence Intervals

By default, tests of individual coefficients in the model (and the corresponding confidence intervals) are based on a standard normal distribution, while the omnibus test is based on a chi-square distribution (see above). As an alternative, one can set test="t", in which case tests of individual coefficients and confidence intervals are based on a t-distribution with \(k-p\) degrees of freedom, while the omnibus test then uses an F-distribution with \(m\) and \(k-p\) degrees of freedom (with \(k\) denoting the total number of estimates included in the analysis and \(p\) the total number of model coefficients including the intercept if it is present). Note that test="t" is not the same as test="knha" in rma.uni, as no adjustment to the standard errors of the estimated coefficients is made.

The method for calculating the (denominator) degrees of freedom described above (which corresponds to dfs="residual") is quite simplistic and may lead to tests with inflated Type I error rates and confidence intervals that are too narrow on average. As an alternative, one can set dfs="contain" (which automatically also sets test="t"), in which case the degrees of freedom for the test of a particular model coefficient, \(b_j\), are determined by checking whether \(x_j\), the corresponding column of the model matrix \(X\), varies at the level corresponding to a particular random effect in the model. If such a random effect can be found, then the degrees of freedom are set to \(l-p\), where \(l\) denotes the number of unique values of this random effect (i.e., for an ~ 1 | id term, the number of unique values of the id variable and for an ~ inner | outer term, the number of unique values of the outer variable). If no such random effect can be found, then \(k-p\) is used as the degrees of freedom. For the omnibus F-test, the minimum of the degrees of freedom of all coefficients involved in the test is used as the denominator degrees of freedom. This approach for calculating the degrees of freedom should often lead to tests with better control of the Type I error rate and confidence intervals with closer to nominal coverage rates (see also here).

One can also set dfs to a numeric vector with the desired values for the degrees of freedom for testing the model coefficients (e.g., if some other method for determining the degrees of freedom was used).

Tests and Confidence Intervals for Variance/Correlation Components

Depending on the random effects structure specified, the model may include one or multiple variance/correlation components. Profile likelihood confidence intervals for such components can be obtained using the confint function. Corresponding likelihood ratio tests can be obtained using the anova function (by comparing two models where the size of the component to be tested is constrained to some null value in the reduced model). It is also always a good idea to examine plots of the (restricted) log-likelihood as a function of the variance/correlation components in the model using the profile function to check for parameter identifiability (see ‘Note’).

Test for (Residual) Heterogeneity

A test for (residual) heterogeneity is automatically carried out by the function. Without moderators in the model, this test is the generalized/weighted least squares extension of Cochran's \(Q\)-test, which tests whether the variability in the observed effect sizes or outcomes is larger than one would expect based on sampling variability (and the given covariances among the sampling errors) alone. A significant test suggests that the true effects/outcomes are heterogeneous. When moderators are included in the model, this is the \(Q_E\)-test for residual heterogeneity, which tests whether the variability in the observed effect sizes or outcomes that is not accounted for by the moderators included in the model is larger than one would expect based on sampling variability (and the given covariances among the sampling errors) alone.

Var-Cov Matrix of the Variance/Correlation Component Estimates

In some cases, one might want to obtain the variance-covariance matrix of the variance/correlation component estimates of the model (i.e., of the estimated \(\sigma^2\), \(\tau^2\), \(\rho\), \(\gamma^2\), and \(\phi\) values). The function will try to calculate this matrix when cvvc=TRUE (or equivalently, when cvvc="varcor"). This is done by inverting the Hessian, which is numerically approximated using the hessian function from the numDeriv package. Note that these computations may not be numerically stable, especially when the estimates are close to their parameter bounds. When struct="UN", one can also set cvvc="varcov" in which case the variance-covariance matrix is given for the variance and covariance components (instead of the correlation components). The element of the model object that contains the resulting variance-covariance matrix is called ‘vvc’. See matreg for an example making use of such a matrix.

Value

An object of class c("rma.mv","rma"). The object is a list containing the following components:

beta

estimated coefficients of the model.

se

standard errors of the coefficients.

zval

test statistics of the coefficients.

pval

corresponding p-values.

ci.lb

lower bound of the confidence intervals for the coefficients.

ci.ub

upper bound of the confidence intervals for the coefficients.

vb

variance-covariance matrix of the estimated coefficients.

sigma2

estimated \(\sigma^2\) value(s).

tau2

estimated \(\tau^2\) value(s).

rho

estimated \(\rho\) value(s).

gamma2

estimated \(\gamma^2\) value(s).

phi

estimated \(\phi\) value(s).

k

number of observed effect sizes or outcomes included in the analysis.

p

number of coefficients in the model (including the intercept).

m

number of coefficients included in the omnibus test of moderators.

QE

test statistic of the test for (residual) heterogeneity.

QEp

corresponding p-value.

QM

test statistic of the omnibus test of moderators.

QMp

corresponding p-value.

int.only

logical that indicates whether the model is an intercept-only model.

yi, V, X

the vector of outcomes, the corresponding variance-covariance matrix of the sampling errors, and the model matrix.

M

the estimated marginal variance-covariance matrix of the observed effect sizes or outcomes.

fit.stats

a list with the log-likelihood, deviance, AIC, BIC, and AICc values.

vvc

variance-covariance matrix of the variance/correlation component estimates (NA when cvvc=FALSE).

...

some additional elements/values.

Methods

The results of the fitted model are formatted and printed with the print function. If fit statistics should also be given, use summary (or use the fitstats function to extract them). Full versus reduced model comparisons in terms of fit statistics and likelihood ratio tests can be obtained with anova. Wald-type tests for sets of model coefficients or linear combinations thereof can be obtained with the same function. Tests and confidence intervals based on (cluster) robust methods can be obtained with robust.

Predicted/fitted values can be obtained with predict and fitted. For best linear unbiased predictions, see ranef.

The residuals, rstandard, and rstudent functions extract raw and standardized residuals. See influence for additional model diagnostics (e.g., to determine influential studies). For models with moderators, variance inflation factors can be obtained with vif.

Confidence intervals for any variance/correlation components in the model can be obtained with confint.

For random/mixed-effects models, the profile function can be used to obtain a plot of the (restricted) log-likelihood as a function of a specific variance/correlation component of the model. For models with moderators, regplot draws scatter plots / bubble plots, showing the (marginal) relationship between the observed outcomes and a selected moderator from the model.

Other extractor functions include coef, vcov, logLik, deviance, AIC, BIC, hatvalues, and weights.

Note

Argument V also accepts a list of variance-covariance matrices for the observed effect sizes or outcomes. From the list elements, the full (block diagonal) variance-covariance matrix is then automatically constructed. For this to work correctly, the list elements must be in the same order as the observed outcomes.

Model fitting is done via numerical optimization over the model parameters. By default, nlminb is used for the optimization. One can also chose a different optimizer from optim via the control argument (e.g., control=list(optimizer="BFGS") or control=list(optimizer="Nelder-Mead")). Besides nlminb and one of the methods from optim, one can also choose one of the optimizers from the minqa package (i.e., uobyqa, newuoa, or bobyqa), one of the (derivative-free) algorithms from the nloptr package, the Newton-type algorithm implemented in nlm, the various algorithms implemented in the dfoptim package (hjk for the Hooke-Jeeves, nmk for the Nelder-Mead, and mads for the Mesh Adaptive Direct Searches algorithm), the quasi-Newton type optimizers ucminf and lbfgsb3c and the subspace-searching simplex algorithm subplex from the packages of the same name, the Barzilai-Borwein gradient decent method implemented in BBoptim, the Rcgmin and Rvmmin optimizers, or the parallelized version of the L-BFGS-B algorithm implemented in optimParallel from the package of the same name.

The optimizer name must be given as a character string (i.e., in quotes). Additional control parameters can be specified via the control argument (e.g., control=list(iter.max=1000, rel.tol=1e-8)). For nloptr, the default is to use the BOBYQA implementation from that package with a relative convergence criterion of 1e-8 on the function value (i.e., log-likelihood), but this can be changed via the algorithm and ftop_rel arguments (e.g., control=list(optimizer="nloptr", algorithm="NLOPT_LN_SBPLX", ftol_rel=1e-6)). For optimParallel, the control argument ncpus can be used to specify the number of cores to use for the parallelization (e.g., control=list(optimizer="optimParallel", ncpus=2)). With parallel::detectCores(), one can check on the number of available cores on the local machine.

At the moment, the starting values are not chosen in a terribly clever way and could be far off. As a result, the optimizer may be slow to converge or may even get stuck at a local maximum. One can set the starting values manually for the various variance/correlation components in the model via the control argument by specifying the vectors sigma2.init, tau2.init, rho.init, gamma2.init, and/or phi.init as needed. Especially for complex models, it is a good idea to try out different starting values to make sure that the same estimates are obtained.

Information on the progress of the optimization algorithm can be obtained by setting verbose=TRUE (this won't work when using parallelization). Since fitting complex models with many random effects can be computationally expensive, this option is useful to determine how the model fitting is progressing. One can also set verbose to an integer (verbose=2 yields even more information and verbose=3 also sets option(warn=1) temporarily).

Whether a particular variance/correlation component is actually identifiable needs to be carefully examined when fitting complex models. The function does some limited checking internally to fix variances and/or correlations to zero when it is appears that insufficient information is available to estimate a particular parameter. For example, if a particular factor only has a single level, the corresponding variance component is set to 0 (this check can be switched off with control=list(check.k.gtr.1=FALSE)). However, it is strongly advised in general to do post model fitting checks to make sure that the likelihood surface around the ML/REML estimates is not flat for some of the parameter estimates (which would imply that the estimates are essentially arbitrary). For example, one can plot the (restricted) log-likelihood as a function of each variance/correlation component in the model to make sure that each profile plot shows a clear peak at the corresponding ML/REML estimate. The profile function can be used for this purpose.

Finally, note that the model fitting is not done in a very efficient manner at the moment, which is partly a result of allowing for crossed random effects and correlations across the entire dataset (e.g., when using the R argument). As a result, the function works directly with the entire \(k \times k\) (marginal) variance-covariance matrix of the observed effect sizes or outcomes (instead of working with smaller blocks in a block diagonal structure). As a result, model fitting can be slow for large \(k\). However, when the variance-covariance structure is actually sparse, a lot of speed can be gained by setting sparse=TRUE, in which case sparse matrix objects are used (via the Matrix package). Also, when model fitting appears to be slow, setting verbose=TRUE is useful to obtain information on how the model fitting is progressing.

Author(s)

Wolfgang Viechtbauer (wvb@metafor-project.org, https://www.metafor-project.org).

References

Berkey, C. S., Hoaglin, D. C., Antczak-Bouckoms, A., Mosteller, F., & Colditz, G. A. (1998). Meta-analysis of multiple outcomes by regression with random effects. Statistics in Medicine, 17(22), 2537–2550. ⁠https://doi.org/10.1002/(sici)1097-0258(19981130)17:22<2537::aid-sim953>3.0.co;2-c⁠

Gleser, L. J., & Olkin, I. (2009). Stochastically dependent effect sizes. In H. Cooper, L. V. Hedges, & J. C. Valentine (Eds.), The handbook of research synthesis and meta-analysis (2nd ed., pp. 357–376). New York: Russell Sage Foundation.

van Houwelingen, H. C., Arends, L. R., & Stijnen, T. (2002). Advanced methods in meta-analysis: Multivariate approach and meta-regression. Statistics in Medicine, 21(4), 589–624. ⁠https://doi.org/10.1002/sim.1040⁠

Ishak, K. J., Platt, R. W., Joseph, L., Hanley, J. A., & Caro, J. J. (2007). Meta-analysis of longitudinal studies. Clinical Trials, 4(5), 525–539. ⁠https://doi.org/10.1177/1740774507083567⁠

Kalaian, H. A., & Raudenbush, S. W. (1996). A multivariate mixed linear model for meta-analysis. Psychological Methods, 1(3), 227–235. ⁠https://doi.org/10.1037/1082-989X.1.3.227⁠

Konstantopoulos, S. (2011). Fixed effects and variance components estimation in three-level meta-analysis. Research Synthesis Methods, 2(1), 61–76. ⁠https://doi.org/10.1002/jrsm.35⁠

Lajeunesse, M. J. (2011). On the meta-analysis of response ratios for studies with correlated and multi-group designs. Ecology, 92(11), 2049–2055. ⁠https://doi.org/10.1890/11-0423.1⁠

Nakagawa, S., & Santos, E. S. A. (2012). Methodological issues and advances in biological meta-analysis. Evolutionary Ecology, 26(5), 1253–1274. ⁠https://doi.org/10.1007/s10682-012-9555-5⁠

Pinheiro, J. C., & Bates, D. (2000). Mixed-effects models in S and S-PLUS. New York: Springer.

Steiger, J. H. (1980). Tests for comparing elements of a correlation matrix. Psychological Bulletin, 87(2), 245–251. ⁠https://doi.org/10.1037/0033-2909.87.2.245⁠

Salanti, G., Higgins, J. P. T., Ades, A. E., & Ioannidis, J. P. A. (2008). Evaluation of networks of randomized trials. Statistical Methods in Medical Research, 17(3), 279–301. ⁠https://doi.org/10.1177/0962280207080643⁠

Trikalinos, T. A., & Olkin, I. (2012). Meta-analysis of effect sizes reported at multiple time points: A multivariate approach. Clinical Trials, 9(5), 610–620. ⁠https://doi.org/10.1177/1740774512453218⁠

Viechtbauer, W. (2010). Conducting meta-analyses in R with the metafor package. Journal of Statistical Software, 36(3), 1–48. ⁠https://doi.org/10.18637/jss.v036.i03⁠

Wei, Y., & Higgins, J. P. (2013). Estimating within-study covariances in multivariate meta-analysis with multiple outcomes. Statistics in Medicine, 32(7), 1191–1205. ⁠https://doi.org/10.1002/sim.5679⁠

See Also

rma.uni, rma.mh, rma.peto, and rma.glmm for other model fitting functions.

Examples

### calculate log odds ratios and corresponding sampling variances
dat <- escalc(measure="OR", ai=tpos, bi=tneg, ci=cpos, di=cneg, data=dat.bcg)
dat

### fit random-effects model using rma.uni()
rma(yi, vi, data=dat)

### fit random-effects model using rma.mv()
### note: sigma^2 in this model is the same as tau^2 from the previous model
rma.mv(yi, vi, random = ~ 1 | trial, data=dat)

### change data into long format
dat.long <- to.long(measure="OR", ai=tpos, bi=tneg, ci=cpos, di=cneg, data=dat.bcg, append=FALSE)
dat.long

### set levels/labels for group ("con" = control/non-vaccinated, "exp" = experimental/vaccinated)
dat.long$group <- factor(dat.long$group, levels=c(2,1), labels=c("con","exp"))
dat.long

### calculate log odds and corresponding sampling variances
dat.long <- escalc(measure="PLO", xi=out1, mi=out2, data=dat.long)
dat.long

### fit bivariate random-effects model using rma.mv()
res <- rma.mv(yi, vi, mods = ~ group, random = ~ group | study, struct="UN", data=dat.long)
res

Meta-Analysis via Peto's Method

Description

Function to fit equal-effects models to \(2 \times 2\) table data via Peto's method. See below and the introduction to the metafor-package for more details on these models.

Usage

rma.peto(ai, bi, ci, di, n1i, n2i,
         data, slab, subset,
         add=1/2, to="only0", drop00=TRUE,
         level=95, verbose=FALSE, digits, ...)

Arguments

These arguments pertain to data input:

ai

vector with the \(2 \times 2\) table frequencies (upper left cell). See below and the documentation of the escalc function for more details.

bi

vector with the \(2 \times 2\) table frequencies (upper right cell). See below and the documentation of the escalc function for more details.

ci

vector with the \(2 \times 2\) table frequencies (lower left cell). See below and the documentation of the escalc function for more details.

di

vector with the \(2 \times 2\) table frequencies (lower right cell). See below and the documentation of the escalc function for more details.

n1i

vector with the group sizes or row totals (first group). See below and the documentation of the escalc function for more details.

n2i

vector with the group sizes or row totals (second group). See below and the documentation of the escalc function for more details.

data

optional data frame containing the data supplied to the function.

slab

optional vector with labels for the \(k\) studies.

subset

optional (logical or numeric) vector to specify the subset of studies that should be used for the analysis.

These arguments pertain to handling of zero cells/counts/frequencies:

add

non-negative number to specify the amount to add to zero cells when calculating the observed effect sizes of the individual studies. Can also be a vector of two numbers, where the first number is used in the calculation of the observed effect sizes and the second number is used when applying Peto's method. See below and the documentation of the escalc function for more details.

to

character string to specify when the values under add should be added (either "only0", "all", "if0all", or "none"). Can also be a character vector, where the first string again applies when calculating the observed effect sizes or outcomes and the second string when applying Peto's method. See below and the documentation of the escalc function for more details.

drop00

logical to specify whether studies with no cases (or only cases) in both groups should be dropped when calculating the observed effect sizes or outcomes (the outcomes for such studies are set to NA). Can also be a vector of two logicals, where the first applies to the calculation of the observed effect sizes or outcomes and the second when applying Peto's method. See below and the documentation of the escalc function for more details.

These arguments pertain to the model / computations and output:

level

numeric value between 0 and 100 to specify the confidence interval level (the default is 95; see here for details).

verbose

logical to specify whether output should be generated on the progress of the model fitting (the default is FALSE).

digits

optional integer to specify the number of decimal places to which the printed results should be rounded. If unspecified, the default is 4. See also here for further details on how to control the number of digits in the output.

...

additional arguments.

Details

Specifying the Data

The studies are assumed to provide data in terms of \(2 \times 2\) tables of the form:

outcome 1 outcome 2 total
group 1 ai bi n1i
group 2 ci di n2i

where ai, bi, ci, and di denote the cell frequencies and n1i and n2i the row totals. For example, in a set of randomized clinical trials (RCTs) or cohort studies, group 1 and group 2 may refer to the treatment/exposed and placebo/control/non-exposed group, respectively, with outcome 1 denoting some event of interest (e.g., death) and outcome 2 its complement. In a set of case-control studies, group 1 and group 2 may refer to the group of cases and the group of controls, with outcome 1 denoting, for example, exposure to some risk factor and outcome 2 non-exposure.

Peto's Method

An approach for aggregating data of this type was suggested by Peto (see Yusuf et al., 1985). The method provides a weighted estimate of the (log) odds ratio under an equal-effects model. The method is particularly advantageous when the event of interest is rare, but it should only be used when the group sizes within the individual studies are not too dissimilar and the effect sizes are generally small (Greenland & Salvan, 1990; Sweeting et al., 2004; Bradburn et al., 2007). Note that the printed results are given both in terms of the log and the raw units (for easier interpretation).

Observed Effect Sizes or Outcomes of the Individual Studies

Peto's method itself does not require the calculation of the observed log odds ratios of the individual studies and directly makes use of the cell frequencies in the \(2 \times 2\) tables. Zero cells are not a problem (except in extreme cases, such as when one of the two outcomes never occurs in any of the tables). Therefore, it is unnecessary to add some constant to the cell counts when there are zero cells.

However, for plotting and various other functions, it is necessary to calculate the observed log odds ratios for the \(k\) studies. Here, zero cells can be problematic, so adding a constant value to the cell counts ensures that all \(k\) values can be calculated. The add and to arguments are used to specify what value should be added to the cell frequencies and under what circumstances when calculating the observed log odds ratios and when applying Peto's method. Similarly, the drop00 argument is used to specify how studies with no cases (or only cases) in both groups should be handled. The documentation of the escalc function explains how the add, to, and drop00 arguments work. If only a single value for these arguments is specified (as per default), then these values are used when calculating the observed log odds ratios and no adjustment to the cell counts is made when applying Peto's method. Alternatively, when specifying two values for these arguments, the first value applies when calculating the observed log odds ratios and the second value when applying Peto's method.

Note that drop00 is set to TRUE by default. Therefore, the observed log odds ratios for studies where ai=ci=0 or bi=di=0 are set to NA. When applying Peto's method, such studies are not explicitly dropped (unless the second value of drop00 argument is also set to TRUE), but this is practically not necessary, as they do not actually influence the results (assuming no adjustment to the cell counts are made when applying Peto's method).

Value

An object of class c("rma.peto","rma"). The object is a list containing the following components:

beta

aggregated log odds ratio.

se

standard error of the aggregated value.

zval

test statistics of the aggregated value.

pval

corresponding p-value.

ci.lb

lower bound of the confidence interval.

ci.ub

upper bound of the confidence interval.

QE

test statistic of the test for heterogeneity.

QEp

corresponding p-value.

k

number of studies included in the analysis.

yi, vi

the vector of individual log odds ratios and corresponding sampling variances.

fit.stats

a list with the log-likelihood, deviance, AIC, BIC, and AICc values under the unrestricted and restricted likelihood.

...

some additional elements/values.

Methods

The results of the fitted model are formatted and printed with the print function. If fit statistics should also be given, use summary (or use the fitstats function to extract them).

The residuals, rstandard, and rstudent functions extract raw and standardized residuals. Leave-one-out diagnostics can be obtained with leave1out.

Forest, funnel, radial, L'Abbé, and Baujat plots can be obtained with forest, funnel, radial, labbe, and baujat. The qqnorm function provides normal QQ plots of the standardized residuals. One can also call plot on the fitted model object to obtain various plots at once.

A cumulative meta-analysis (i.e., adding one observation at a time) can be obtained with cumul.

Other extractor functions include coef, vcov, logLik, deviance, AIC, and BIC.

Author(s)

Wolfgang Viechtbauer (wvb@metafor-project.org, https://www.metafor-project.org).

References

Bradburn, M. J., Deeks, J. J., Berlin, J. A., & Localio, A. R. (2007). Much ado about nothing: A comparison of the performance of meta-analytical methods with rare events. Statistics in Medicine, 26(1), 53–77. ⁠https://doi.org/10.1002/sim.2528⁠

Greenland, S., & Salvan, A. (1990). Bias in the one-step method for pooling study results. Statistics in Medicine, 9(3), 247–252. ⁠https://doi.org/10.1002/sim.4780090307⁠

Sweeting, M. J., Sutton, A. J., & Lambert, P. C. (2004). What to add to nothing? Use and avoidance of continuity corrections in meta-analysis of sparse data. Statistics in Medicine, 23(9), 1351–1375. ⁠https://doi.org/10.1002/sim.1761⁠

Yusuf, S., Peto, R., Lewis, J., Collins, R., & Sleight, P. (1985). Beta blockade during and after myocardial infarction: An overview of the randomized trials. Progress in Cardiovascular Disease, 27(5), 335–371. ⁠https://doi.org/10.1016/s0033-0620(85)80003-7⁠

Viechtbauer, W. (2010). Conducting meta-analyses in R with the metafor package. Journal of Statistical Software, 36(3), 1–48. ⁠https://doi.org/10.18637/jss.v036.i03⁠

See Also

rma.uni, rma.glmm, rma.mh, and rma.mv for other model fitting functions.

dat.collins1985a, dat.collins1985b, and dat.yusuf1985 for further examples of the use of the rma.peto function.

Examples

### meta-analysis of the (log) odds ratios using Peto's method
rma.peto(ai=tpos, bi=tneg, ci=cpos, di=cneg, data=dat.bcg)

Meta-Analysis via Linear (Mixed-Effects) Models

Description

Function to fit meta-analytic equal-, fixed-, and random-effects models and (mixed-effects) meta-regression models using a linear (mixed-effects) model framework. See below and the introduction to the metafor-package for more details on these models.

Usage

rma.uni(yi, vi, sei, weights, ai, bi, ci, di, n1i, n2i, x1i, x2i, t1i, t2i,
        m1i, m2i, sd1i, sd2i, xi, mi, ri, ti, fi, pi, sdi, r2i, ni, mods, scale,
        measure="GEN", data, slab, subset,
        add=1/2, to="only0", drop00=FALSE, intercept=TRUE,
        method="REML", weighted=TRUE, test="z",
        level=95, btt, att, tau2, verbose=FALSE, digits, control, ...)
rma(yi, vi, sei, weights, ai, bi, ci, di, n1i, n2i, x1i, x2i, t1i, t2i,
        m1i, m2i, sd1i, sd2i, xi, mi, ri, ti, fi, pi, sdi, r2i, ni, mods, scale,
        measure="GEN", data, slab, subset,
        add=1/2, to="only0", drop00=FALSE, intercept=TRUE,
        method="REML", weighted=TRUE, test="z",
        level=95, btt, att, tau2, verbose=FALSE, digits, control, ...)

Arguments

These arguments pertain to data input:

yi

vector of length \(k\) with the observed effect sizes or outcomes. See ‘Details’.

vi

vector of length \(k\) with the corresponding sampling variances. See ‘Details’.

sei

vector of length \(k\) with the corresponding standard errors (only relevant when not using vi). See ‘Details’.

weights

optional argument to specify a vector of length \(k\) with user-defined weights. See ‘Details’.

ai

see below and the documentation of the escalc function for more details.

bi

see below and the documentation of the escalc function for more details.

ci

see below and the documentation of the escalc function for more details.

di

see below and the documentation of the escalc function for more details.

n1i

see below and the documentation of the escalc function for more details.

n2i

see below and the documentation of the escalc function for more details.

x1i

see below and the documentation of the escalc function for more details.

x2i

see below and the documentation of the escalc function for more details.

t1i

see below and the documentation of the escalc function for more details.

t2i

see below and the documentation of the escalc function for more details.

m1i

see below and the documentation of the escalc function for more details.

m2i

see below and the documentation of the escalc function for more details.

sd1i

see below and the documentation of the escalc function for more details.

sd2i

see below and the documentation of the escalc function for more details.

xi

see below and the documentation of the escalc function for more details.

mi

see below and the documentation of the escalc function for more details.

ri

see below and the documentation of the escalc function for more details.

ti

see below and the documentation of the escalc function for more details.

fi

see below and the documentation of the escalc function for more details.

pi

see below and the documentation of the escalc function for more details.

sdi

see below and the documentation of the escalc function for more details.

r2i

see below and the documentation of the escalc function for more details.

ni

see below and the documentation of the escalc function for more details.

mods

optional argument to include one or more moderators in the model. A single moderator can be given as a vector of length \(k\) specifying the values of the moderator. Multiple moderators are specified by giving a matrix with \(k\) rows and as many columns as there are moderator variables. Alternatively, a model formula can be used to specify the model. See ‘Details’.

scale

optional argument to include one or more predictors for the scale part in a location-scale model. See ‘Details’.

measure

character string to specify the type of data supplied to the function. When measure="GEN" (default), the observed effect sizes or outcomes and corresponding sampling variances should be supplied to the function via the yi and vi arguments, respectively (instead of the sampling variances, one can supply the standard errors via the sei argument). Alternatively, one can set measure to one of the effect sizes or outcome measures described under the documentation for the escalc function in which case one must specify the required data via the appropriate arguments (see escalc).

data

optional data frame containing the data supplied to the function.

slab

optional vector with labels for the \(k\) studies.

subset

optional (logical or numeric) vector to specify the subset of studies that should be used for the analysis.

These arguments pertain to handling of zero cells/counts/frequencies:

add

see the documentation of the escalc function.

to

see the documentation of the escalc function.

drop00

see the documentation of the escalc function.

These arguments pertain to the model / computations and output:

intercept

logical to specify whether an intercept should be added to the model (the default is TRUE). Ignored when mods is a formula.

method

character string to specify whether an equal- or a random-effects model should be fitted. An equal-effects model is fitted when using method="EE". A random-effects model is fitted by setting method equal to one of the following: "DL", "HE", "HS", "HSk", "SJ", "ML", "REML", "EB", "PM", "GENQ", "PMM", or "GENQM". The default is "REML". See ‘Details’.

weighted

logical to specify whether weighted (default) or unweighted estimation should be used to fit the model (the default is TRUE).

test

character string to specify how test statistics and confidence intervals for the fixed effects should be computed. By default (test="z"), Wald-type tests and CIs are obtained, which are based on a standard normal distribution. When test="t", a t-distribution is used instead. When test="knha", the method by Knapp and Hartung (2003) is used. See ‘Details’ and also here for some recommended practices.

level

numeric value between 0 and 100 to specify the confidence interval level (the default is 95; see here for details).

btt

optional vector of indices to specify which coefficients to include in the omnibus test of moderators. Can also be a string to grep for. See ‘Details’.

att

optional vector of indices to specify which scale coefficients to include in the omnibus test. Only relevant for location-scale models. See ‘Details’.

tau2

optional numeric value to specify the amount of (residual) heterogeneity in a random- or mixed-effects model (instead of estimating it). Useful for sensitivity analyses (e.g., for plotting results as a function of \(\tau^2\)). If unspecified, the value of \(\tau^2\) is estimated from the data.

verbose

logical to specify whether output should be generated on the progress of the model fitting (the default is FALSE). Can also be an integer. Values > 1 generate more verbose output. See ‘Note’.

digits

optional integer to specify the number of decimal places to which the printed results should be rounded. If unspecified, the default is 4. See also here for further details on how to control the number of digits in the output.

control

optional list of control values for the iterative estimation algorithms. If unspecified, default values are defined inside the function. See ‘Note’.

...

additional arguments.

Details

Specifying the Data

The function can be used in combination with any of the usual effect sizes or outcome measures used in meta-analyses (e.g., log risk ratios, log odds ratios, risk differences, mean differences, standardized mean differences, log transformed ratios of means, raw correlation coefficients, correlation coefficients transformed with Fisher's r-to-z transformation), or, more generally, any set of estimates (with corresponding sampling variances) one would like to analyze. Simply specify the observed effect sizes or outcomes via the yi argument and the corresponding sampling variances via the vi argument. Instead of specifying vi, one can specify the standard errors (the square root of the sampling variances) via the sei argument. The escalc function can be used to compute a wide variety of effect sizes or outcome measures (and the corresponding sampling variances) based on summary statistics.

Alternatively, the function can automatically calculate the values of a chosen effect size or outcome measure (and the corresponding sampling variances) when supplied with the necessary data. The escalc function describes which effect sizes or outcome measures are currently implemented and what data/arguments should then be specified/used. The measure argument should then be set to the desired effect size or outcome measure.

Specifying the Model

The function can be used to fit equal-, fixed-, and random-effects models, as well as (mixed-effects) meta-regression models including one or multiple moderators (the difference between the various models is described in detail on the introductory metafor-package help page).

Assuming the observed effect sizes or outcomes and corresponding sampling variances are supplied via the yi and vi arguments, an equal-effects model can be fitted with rma(yi, vi, method="EE"). Setting method="FE" fits a fixed-effects model (see here for a discussion of this model and how the interpretation of these models differ despite yielding identical results). Weighted estimation (with inverse-variance weights) is used by default. User-defined weights can be supplied via the weights argument. Unweighted estimation can be used by setting weighted=FALSE (which is the same as setting the weights equal to a constant).

A random-effects model can be fitted with the same code but setting the method argument to one of the various estimators for the amount of heterogeneity:

For a description of the various estimators, see Brannick et al. (2019), DerSimonian and Kacker (2007), Raudenbush (2009), Veroniki et al. (2016), Viechtbauer (2005), and Viechtbauer et al. (2015). Note that the Hedges estimator is also called the ‘variance component estimator’ or ‘Cochran estimator’, the Sidik-Jonkman estimator is also called the ‘model error variance estimator’, the empirical Bayes estimator is actually identical to the Paule-Mandel estimator (Viechtbauer et al., 2015), and the generalized Q-statistic estimator is a general method-of-moments estimator (DerSimonian & Kacker, 2007) requiring the specification of weights (the HE and DL estimators are just special cases with equal and inverse sampling variance weights, respectively). Finally, the two median-unbiased estimators are versions of the Paule-Mandel and generalized Q-statistic estimators that equate the respective estimating equations not to their expected values, but to the medians of their theoretical distributions (Viechtbauer, 2021).

One or more moderators can be included in a model via the mods argument. A single moderator can be given as a (row or column) vector of length \(k\) specifying the values of the moderator. Multiple moderators are specified by giving an appropriate model matrix (i.e., \(X\)) with \(k\) rows and as many columns as there are moderator variables (e.g., mods = cbind(mod1, mod2, mod3), where mod1, mod2, and mod3 correspond to the names of the variables for three moderator variables). The intercept is added to the model matrix by default unless intercept=FALSE.

Alternatively, one can use standard formula syntax to specify the model. In this case, the mods argument should be set equal to a one-sided formula of the form mods = ~ model (e.g., mods = ~ mod1 + mod2 + mod3). Interactions, polynomial/spline terms, and factors can be easily added to the model in this manner. When specifying a model formula via the mods argument, the intercept argument is ignored. Instead, the inclusion/exclusion of the intercept is controlled by the specified formula (e.g., mods = ~ 0 + mod1 + mod2 + mod3 or mods = ~ mod1 + mod2 + mod3 - 1 would lead to the removal of the intercept).

When the observed effect sizes or outcomes and corresponding sampling variances are supplied via the yi and vi (or sei) arguments, one can also specify moderators via the yi argument (e.g., rma(yi ~ mod1 + mod2 + mod3, vi)). In that case, the mods argument is ignored and the inclusion/exclusion of the intercept is again controlled by the specified formula.

Omnibus Test of Moderators

For models including moderators, an omnibus test of all model coefficients is conducted that excludes the intercept (the first coefficient) if it is included in the model. If no intercept is included in the model, then the omnibus test includes all coefficients in the model including the first. Alternatively, one can manually specify the indices of the coefficients to test via the btt (‘betas to test’) argument (i.e., to test \(\text{H}_0{:}\; \beta_{j \in \texttt{btt}} = 0\), where \(\beta_{j \in \texttt{btt}}\) is the set of coefficients to be tested). For example, with btt=c(3,4), only the third and fourth coefficients from the model are included in the test (if an intercept is included in the model, then it corresponds to the first coefficient in the model). Instead of specifying the coefficient numbers, one can specify a string for btt. In that case, grep will be used to search for all coefficient names that match the string. The omnibus test is called the \(Q_M\)-test and follows asymptotically a chi-square distribution with \(m\) degrees of freedom (with \(m\) denoting the number of coefficients tested) under the null hypothesis (that the true value of all coefficients tested is equal to 0).

Categorical Moderators

Categorical moderator variables can be included in the model via the mods argument in the same way that appropriately (dummy) coded categorical variables can be included in linear models. One can either do the dummy coding manually or use a model formula together with the factor function to automate the coding (note that string/character variables in a model formula are automatically converted to factors). An example to illustrate these different approaches is provided below.

Tests and Confidence Intervals

By default, tests of individual coefficients in the model (and the corresponding confidence intervals) are based on a standard normal distribution, while the omnibus test is based on a chi-square distribution (see above). As an alternative, one can set test="t", in which case tests of individual coefficients and confidence intervals are based on a t-distribution with \(k-p\) degrees of freedom, while the omnibus test then uses an F-distribution with \(m\) and \(k-p\) degrees of freedom (with \(k\) denoting the total number of estimates included in the analysis and \(p\) the total number of model coefficients including the intercept if it is present). Furthermore, when test="knha" (or equivalently, test="hksj"), the method by Hartung (1999), Sidik and Jonkman (2002), and Knapp and Hartung (2003) (the Knapp-Hartung method; also referred to as the Hartung-Knapp-Sidik-Jonkman method) is used, which applies an adjustment to the standard errors of the estimated coefficients (to account for the uncertainty in the estimate of the amount of (residual) heterogeneity) and uses t- and F-distributions as described above (see also here). Finally, one can set test="adhoc", in which case the Knapp-Hartung method is used, but with the restriction that the adjustment to the standard errors can never result in adjusted standard errors that are smaller than the unadjusted ones (see Jackson et al., 2017, section 4.3).

Test for (Residual) Heterogeneity

A test for (residual) heterogeneity is automatically carried out by the function. Without moderators in the model, this is simply Cochran's \(Q\)-test (Cochran, 1954), which tests whether the variability in the observed effect sizes or outcomes is larger than would be expected based on sampling variability alone. A significant test suggests that the true effects/outcomes are heterogeneous. When moderators are included in the model, this is the \(Q_E\)-test for residual heterogeneity, which tests whether the variability in the observed effect sizes or outcomes not accounted for by the moderators included in the model is larger than would be expected based on sampling variability alone.

Location-Scale Models

The function can also be used to fit so-called ‘location-scale models’ (Viechtbauer & López-López, 2022). In such models, one can specify not only predictors for the size of the average true outcome (i.e., for their ‘location’), but also predictors for the amount of heterogeneity in the outcomes (i.e., for their ‘scale’). The model is given by \[y_i = \beta_0 + \beta_1 x_{i1} + \beta_2 x_{i2} + \ldots + \beta_{p'} x_{ip'} + u_i + \varepsilon_i,\] \[u_i \sim N(0, \tau_i^2), \; \varepsilon_i \sim N(0, v_i),\] \[\log(\tau_i^2) = \alpha_0 + \alpha_1 z_{i1} + \alpha_2 z_{i2} + \ldots + \alpha_{q'} z_{iq'},\] where \(x_{i1}, \ldots, x_{ip'}\) are the values of the \(p'\) predictor variables that may be related to the size of the average true outcome (letting \(p = p' + 1\) denote the total number of location coefficients in the model including the model intercept \(\beta_0\)) and \(z_{i1}, \ldots, z_{iq'}\) are the values of the \(q'\) scale variables that may be related to the amount of heterogeneity in the outcomes (letting \(q = q' + 1\) denote the total number of scale coefficients in the model including the model intercept \(\alpha_0\)). Location variables can be specified via the mods argument as described above (e.g., mods = ~ mod1 + mod2 + mod3). Scale variables can be specified via the scale argument (e.g., scale = ~ var1 + var2 + var3). A log link is used for specifying the relationship between the scale variables and the amount of heterogeneity so that \(\tau_i^2\) is guaranteed to be non-negative (one can also set (the undocumented) argument link="identity" to use an identity link, but this is more likely to lead to estimation problems). Estimates of the location and scale coefficients can be obtained either with maximum likelihood (method="ML") or restricted maximum likelihood (method="REML") estimation. An omnibus test of the scale coefficients is conducted as described above (where the att argument can be used to specify which scale coefficients to include in the test).

Value

An object of class c("rma.uni","rma"). The object is a list containing the following components:

beta

estimated coefficients of the model.

se

standard errors of the coefficients.

zval

test statistics of the coefficients.

pval

corresponding p-values.

ci.lb

lower bound of the confidence intervals for the coefficients.

ci.ub

upper bound of the confidence intervals for the coefficients.

vb

variance-covariance matrix of the estimated coefficients.

tau2

estimated amount of (residual) heterogeneity. Always 0 when method="EE".

se.tau2

standard error of the estimated amount of (residual) heterogeneity.

k

number of studies included in the analysis.

p

number of coefficients in the model (including the intercept).

m

number of coefficients included in the omnibus test of moderators.

QE

test statistic of the test for (residual) heterogeneity.

QEp

corresponding p-value.

QM

test statistic of the omnibus test of moderators.

QMp

corresponding p-value.

I2

value of \(I^2\). See print for more details.

H2

value of \(H^2\). See print for more details.

R2

value of \(R^2\). See print for more details.

int.only

logical that indicates whether the model is an intercept-only model.

yi, vi, X

the vector of outcomes, the corresponding sampling variances, and the model matrix.

fit.stats

a list with the log-likelihood, deviance, AIC, BIC, and AICc values under the unrestricted and restricted likelihood.

...

some additional elements/values.

For location-scale models, the object is of class c("rma.ls","rma.uni","rma") and includes the following components in addition to the ones listed above:

alpha

estimated scale coefficients of the model.

se.alpha

standard errors of the coefficients.

zval.alpha

test statistics of the coefficients.

pval.alpha

corresponding p-values.

ci.lb.alpha

lower bound of the confidence intervals for the coefficients.

ci.ub.alpha

upper bound of the confidence intervals for the coefficients.

va

variance-covariance matrix of the estimated coefficients.

tau2

as above, but now a vector of values.

q

number of scale coefficients in the model (including the intercept).

QS

test statistic of the omnibus test of the scale coefficients.

QSp

corresponding p-value.

...

some additional elements/values.

Methods

The results of the fitted model are formatted and printed with the print function. If fit statistics should also be given, use summary (or use the fitstats function to extract them). Full versus reduced model comparisons in terms of fit statistics and likelihood ratio tests can be obtained with anova. Wald-type tests for sets of model coefficients or linear combinations thereof can be obtained with the same function. Permutation tests for the model coefficient(s) can be obtained with permutest. Tests and confidence intervals based on (cluster) robust methods can be obtained with robust.

Predicted/fitted values can be obtained with predict and fitted. For best linear unbiased predictions, see blup and ranef.

The residuals, rstandard, and rstudent functions extract raw and standardized residuals. Additional model diagnostics (e.g., to determine influential studies) can be obtained with the influence function. For models without moderators, leave-one-out diagnostics can also be obtained with leave1out. For models with moderators, variance inflation factors can be obtained with vif.

A confidence interval for the amount of (residual) heterogeneity in the random/mixed-effects model can be obtained with confint. For location-scale models, confint can provide confidence intervals for the scale coefficients.

Forest, funnel, radial, L'Abbé, and Baujat plots can be obtained with forest, funnel, radial, labbe, and baujat (radial and L'Abbé plots only for models without moderators). The qqnorm function provides normal QQ plots of the standardized residuals. One can also call plot on the fitted model object to obtain various plots at once. For random/mixed-effects models, the profile function can be used to obtain a plot of the (restricted) log-likelihood as a function of \(\tau^2\). For location-scale models, profile draws analogous plots based on the scale coefficients. For models with moderators, regplot draws scatter plots / bubble plots, showing the (marginal) relationship between the observed outcomes and a selected moderator from the model.

Tests for funnel plot asymmetry (which may be indicative of publication bias) can be obtained with ranktest and regtest. For models without moderators, the trimfill method can be used to carry out a trim and fill analysis and hc provides a random-effects model analysis that is more robust to publication bias (based on the method by Henmi & Copas, 2010). The test of ‘excess significance’ can be carried out with the tes function. The fail-safe N (based on a file drawer analysis) can be computed using fsn. Selection models can be fitted with the selmodel function.

For models without moderators, a cumulative meta-analysis (i.e., adding one observation at a time) can be obtained with cumul.

Other extractor functions include coef, vcov, logLik, deviance, AIC, BIC, hatvalues, and weights.

Note

While the HS, HSk, HE, DL, SJ, and GENQ estimators of \(\tau^2\) are based on closed-form solutions, the ML, REML, and EB estimators must be obtained iteratively. For this, the function makes use of the Fisher scoring algorithm, which is robust to poor starting values and usually converges quickly (Harville, 1977; Jennrich & Sampson, 1976). By default, the starting value is set equal to the value of the Hedges (HE) estimator and the algorithm terminates when the change in the estimated value of \(\tau^2\) is smaller than \(10^{-5}\) from one iteration to the next. The maximum number of iterations is 100 by default (which should be sufficient in most cases). Information on the progress of the algorithm can be obtained by setting verbose=TRUE. One can also set verbose to an integer (verbose=2 yields even more information and verbose=3 also sets option(warn=1) temporarily).

A different starting value, threshold, and maximum number of iterations can be specified via the control argument by setting control=list(tau2.init=value, threshold=value, maxiter=value). The step length of the Fisher scoring algorithm can also be adjusted by a desired factor with control=list(stepadj=value) (values below 1 will reduce the step length). If using verbose=TRUE shows the estimate jumping around erratically (or cycling through a few values), decreasing the step length (and increasing the maximum number of iterations) can often help with convergence (e.g., control=list(stepadj=0.5, maxiter=1000)).

The PM, PMM, and GENQM estimators also involve iterative algorithms, which make use of the uniroot function. By default, the desired accuracy (tol) is set equal to .Machine$double.eps^0.25 and the maximum number of iterations (maxiter) to 100 (as above). The upper bound of the interval searched (tau2.max) is set to the larger of 100 and 10*mad(yi)^2 (i.e., 10 times the squared median absolute deviation of the observed effect sizes or outcomes computed with the mad function). These values can be adjusted with control=list(tol=value, maxiter=value, tau2.max=value).

All of the heterogeneity estimators except SJ can in principle yield negative estimates for the amount of (residual) heterogeneity. However, negative estimates of \(\tau^2\) are outside of the parameter space. For the HS, HSk, HE, DL, and GENQ estimators, negative estimates are therefore truncated to zero. For the ML, REML, and EB estimators, the Fisher scoring algorithm makes use of step halving (Jennrich & Sampson, 1976) to guarantee a non-negative estimate. Finally, for the PM, PMM, and GENQM estimators, the lower bound of the interval searched is set to zero by default. For those brave enough to step into risky territory, there is the option to set the lower bound for all these estimators to some other value besides zero (even a negative one) with control=list(tau2.min=value), but the lowest value permitted is -min(vi) (to ensure that the marginal variances are always non-negative).

The Hunter-Schmidt estimator for the amount of heterogeneity is defined in Hunter and Schmidt (1990) only in the context of the random-effects model when analyzing correlation coefficients. A general version of this estimator for random- and mixed-effects models not specific to any particular outcome measure is described in Viechtbauer (2005) and Viechtbauer et al. (2015) and is implemented here.

The Sidik-Jonkman estimator starts with a crude estimate of \(\tau^2\), which is then updated as described in Sidik and Jonkman (2005b, 2007). If, instead of the crude estimate, one wants to use a better a priori estimate, one can do so by passing this value via control=list(tau2.init=value).

One can also specify a vector of estimators via the method argument (e.g., rma(yi, vi, method=c("REML","DL"))). The various estimators are then applied in turn until one converges. This is mostly useful for simulation studies where an estimator (like the REML estimator) is not guaranteed to converge and one can then substitute one (like the DL estimator) that does not involve iterative methods and is guaranteed to provide an estimate.

Outcomes with non-positive sampling variances are problematic. If a sampling variance is equal to zero, then its weight will be \(1/0\) for equal-effects models when using weighted estimation. Switching to unweighted estimation is a possible solution then. For random/mixed-effects model, some estimators of \(\tau^2\) are undefined when there is at least one sampling variance equal to zero. Other estimators may work, but it may still be necessary to switch to unweighted model fitting, especially when the estimate of \(\tau^2\) converges to zero.

When including moderators in the model, it is possible that the model matrix is not of full rank (i.e., there is a linear relationship between the moderator variables included in the model). The function automatically tries to reduce the model matrix to full rank by removing redundant predictors, but if this fails the model cannot be fitted and an error will be issued. Deleting (redundant) moderator variables from the model as needed should solve this problem.

Some general words of caution about the assumptions underlying the models:

For location-scale models, model fitting is done via numerical optimization over the model parameters. By default, nlminb is used for the optimization. One can also chose a different optimizer from optim via the control argument (e.g., control=list(optimizer="BFGS") or control=list(optimizer="Nelder-Mead")). Besides nlminb and one of the methods from optim, one can also choose one of the optimizers from the minqa package (i.e., uobyqa, newuoa, or bobyqa), one of the (derivative-free) algorithms from the nloptr package, the Newton-type algorithm implemented in nlm, the various algorithms implemented in the dfoptim package (hjk for the Hooke-Jeeves, nmk for the Nelder-Mead, and mads for the Mesh Adaptive Direct Searches algorithm), the quasi-Newton type optimizers ucminf and lbfgsb3c and the subspace-searching simplex algorithm subplex from the packages of the same name, the Barzilai-Borwein gradient decent method implemented in BBoptim, the Rcgmin and Rvmmin optimizers, or the parallelized version of the L-BFGS-B algorithm implemented in optimParallel from the package of the same name. When using an identity link with link="identity", constrained optimization (to ensure non-negative \(\tau_i^2\) values) as implemented in constrOptim is used by default. Alternative optimizers in this case are the solnp solver from the Rsolnp package, nloptr, or the augmented Lagrangian adaptive barrier minimization algorithm constrOptim.nl from the alabama package.

The optimizer name must be given as a character string (i.e., in quotes). Additional control parameters can be specified via the control argument (e.g., control=list(iter.max=1000, rel.tol=1e-8)). For nloptr, the default is to use the BOBYQA implementation from that package with a relative convergence criterion of 1e-8 on the function value (i.e., log-likelihood), but this can be changed via the algorithm and ftop_rel arguments (e.g., control=list(optimizer="nloptr", algorithm="NLOPT_LN_SBPLX", ftol_rel=1e-6)) (note: when using optimizer="nloptr" in combination with an identity link, the "NLOPT_LN_COBYLA" algorithm is automatically used, since it allows for inequality constraints). For optimParallel, the control argument ncpus can be used to specify the number of cores to use for the parallelization (e.g., control=list(optimizer="optimParallel", ncpus=2)). With parallel::detectCores(), one can check on the number of available cores on the local machine.

Under certain circumstances (e.g., when the amount of heterogeneity is very small for certain combinations of values for the scale variables and scale coefficients), the values of the scale coefficients may try to drift towards minus or plus infinity, which can lead to problems with the optimization. One can impose constraints on the scale coefficients via control=list(alpha.min=minval, alpha.max=maxval) where minval and maxval are either scalars or vectors of the appropriate length.

Finally, for location-scale models, the standard errors of the scale coefficients are obtained by inverting the Hessian, which is numerically approximated using the hessian function from the numDeriv package. This may fail (especially when using an identity link), leading to NA values for the standard errors and hence test statistics, p-values, and confidence interval bounds. One can set control argument hessianCtrl to a list of named arguments to be passed on to the method.args argument of the hessian function (the default is control=list(hessianCtrl=list(r=8))). One can also set control=list(hesspack="pracma") or control=list(hesspack="calculus") in which case the pracma::hessian or calculus::hessian functions from the respective packages are used instead for approximating the Hessian.

Even if the Hessian can be approximated and inverted, the standard errors may be unreasonably large when the likelihood surface is very flat around the estimated scale coefficients. This is more likely to happen when \(k\) is small and when the amount of heterogeneity is very small under some conditions as defined by the scale coefficients/variables. Setting constraints on the scale coefficients as described above can also help to mitigate this issue.

Author(s)

Wolfgang Viechtbauer (wvb@metafor-project.org, https://www.metafor-project.org).

References

Berkey, C. S., Hoaglin, D. C., Mosteller, F., & Colditz, G. A. (1995). A random-effects regression model for meta-analysis. Statistics in Medicine, 14(4), 395–411. ⁠https://doi.org/10.1002/sim.4780140406⁠

Brannick, M. T., Potter, S. M., Benitez, B., & Morris, S. B. (2019). Bias and precision of alternate estimators in meta-analysis: Benefits of blending Schmidt–Hunter and Hedges approaches. Organizational Research Methods, 22(2), 490–514. ⁠https://doi.org/10.1177/1094428117741966⁠

Cochran, W. G. (1954). The combination of estimates from different experiments. Biometrics, 10(1), 101–129. ⁠https://doi.org/10.2307/3001666⁠

DerSimonian, R., & Laird, N. (1986). Meta-analysis in clinical trials. Controlled Clinical Trials, 7(3), 177–188. ⁠https://doi.org/10.1016/0197-2456(86)90046-2⁠

DerSimonian, R., & Kacker, R. (2007). Random-effects model for meta-analysis of clinical trials: An update. Contemporary Clinical Trials, 28(2), 105–114. ⁠https://doi.org/10.1016/j.cct.2006.04.004⁠

Hardy, R. J. & Thompson, S. G. (1996). A likelihood approach to meta-analysis with random effects. Statistics in Medicine, 15(6), 619–629. ⁠https://doi.org/10.1002/(SICI)1097-0258(19960330)15:6<619::AID-SIM188>3.0.CO;2-A⁠

Hartung, J. (1999). An alternative method for meta-analysis. Biometrical Journal, 41(8), 901–916. ⁠https://doi.org/10.1002/(SICI)1521-4036(199912)41:8<901::AID-BIMJ901>3.0.CO;2-W⁠

Harville, D. A. (1977). Maximum likelihood approaches to variance component estimation and to related problems. Journal of the American Statistical Association, 72(358), 320–338. ⁠https://doi.org/10.2307/2286796⁠

Hedges, L. V. (1983). A random effects model for effect sizes. Psychological Bulletin, 93(2), 388–395. ⁠https://doi.org/10.1037/0033-2909.93.2.388⁠

Hedges, L. V. (1992). Meta-analysis. Journal of Educational Statistics, 17(4), 279–296. ⁠https://doi.org/10.3102/10769986017004279⁠

Hedges, L. V., & Olkin, I. (1985). Statistical methods for meta-analysis. San Diego, CA: Academic Press.

Henmi, M., & Copas, J. B. (2010). Confidence intervals for random effects meta-analysis and robustness to publication bias. Statistics in Medicine, 29(29), 2969–2983. ⁠https://doi.org/10.1002/sim.4029⁠

Hunter, J. E., & Schmidt, F. L. (1990). Methods of meta-analysis: Correcting error and bias in research findings. Thousand Oaks, CA: Sage.

Jackson, D., Turner, R., Rhodes, K. & Viechtbauer, W. (2014). Methods for calculating confidence and credible intervals for the residual between-study variance in random effects meta-regression models. BMC Medical Research Methodology, 14, 103. ⁠https://doi.org/10.1186/1471-2288-14-103⁠

Jackson, D., Law, M., Rücker, G., & Schwarzer, G. (2017). The Hartung-Knapp modification for random-effects meta-analysis: A useful refinement but are there any residual concerns? Statistics in Medicine, 36(25), 3923–3934. ⁠https://doi.org/10.1002/sim.7411⁠

Jennrich, R. I., & Sampson, P. F. (1976). Newton-Raphson and related algorithms for maximum likelihood variance component estimation. Technometrics, 18(1), 11–17. ⁠https://doi.org/10.2307/1267911⁠

Knapp, G., & Hartung, J. (2003). Improved tests for a random effects meta-regression with a single covariate. Statistics in Medicine, 22(17), 2693–2710. ⁠https://doi.org/10.1002/sim.1482⁠

Morris, C. N. (1983). Parametric empirical Bayes inference: Theory and applications. Journal of the American Statistical Association, 78(381), 47–55. ⁠https://doi.org/10.2307/2287098⁠

Paule, R. C., & Mandel, J. (1982). Consensus values and weighting factors. Journal of Research of the National Bureau of Standards, 87(5), 377–385. ⁠https://doi.org/10.6028/jres.087.022⁠

Raudenbush, S. W. (2009). Analyzing effect sizes: Random effects models. In H. Cooper, L. V. Hedges, & J. C. Valentine (Eds.), The handbook of research synthesis and meta-analysis (2nd ed., pp. 295–315). New York: Russell Sage Foundation.

Sidik, K. & Jonkman, J. N. (2002). A simple confidence interval for meta-analysis. Statistics in Medicine, 21(21), 3153–3159. ⁠https://doi.org/10.1002/sim.1262⁠

Sidik, K., & Jonkman, J. N. (2005a). A note on variance estimation in random effects meta-regression. Journal of Biopharmaceutical Statistics, 15(5), 823–838. ⁠https://doi.org/10.1081/BIP-200067915⁠

Sidik, K., & Jonkman, J. N. (2005b). Simple heterogeneity variance estimation for meta-analysis. Journal of the Royal Statistical Society, Series C, 54(2), 367–384. ⁠https://doi.org/10.1111/j.1467-9876.2005.00489.x⁠

Sidik, K., & Jonkman, J. N. (2007). A comparison of heterogeneity variance estimators in combining results of studies. Statistics in Medicine, 26(9), 1964–1981. ⁠https://doi.org/10.1002/sim.2688⁠

Veroniki, A. A., Jackson, D., Viechtbauer, W., Bender, R., Bowden, J., Knapp, G., Kuss, O., Higgins, J. P., Langan, D., & Salanti, G. (2016). Methods to estimate the between-study variance and its uncertainty in meta-analysis. Research Synthesis Methods, 7(1), 55–79. ⁠https://doi.org/10.1002/jrsm.1164⁠

Viechtbauer, W. (2005). Bias and efficiency of meta-analytic variance estimators in the random-effects model. Journal of Educational and Behavioral Statistics, 30(3), 261–293. ⁠https://doi.org/10.3102/10769986030003261⁠

Viechtbauer, W. (2010). Conducting meta-analyses in R with the metafor package. Journal of Statistical Software, 36(3), 1–48. ⁠https://doi.org/10.18637/jss.v036.i03⁠

Viechtbauer, W. (2021). Median-unbiased estimators for the amount of heterogeneity in meta-analysis. European Congress of Methodology, Valencia, Spain. ⁠https://www.wvbauer.com/lib/exe/fetch.php/talks:2021_viechtbauer_eam_median_tau2.pdf⁠

Viechtbauer, W., & López-López, J. A. (2022). Location-scale models for meta-analysis. Research Synthesis Methods. 13(6), 697–715. ⁠https://doi.org/10.1002/jrsm.1562⁠

Viechtbauer, W., López-López, J. A., Sánchez-Meca, J., & Marín-Martínez, F. (2015). A comparison of procedures to test for moderators in mixed-effects meta-regression models. Psychological Methods, 20(3), 360–374. ⁠https://doi.org/10.1037/met0000023⁠

See Also

rma.mh, rma.peto, rma.glmm, and rma.mv for other model fitting functions.

Examples

### calculate log risk ratios and corresponding sampling variances
dat <- escalc(measure="RR", ai=tpos, bi=tneg, ci=cpos, di=cneg, data=dat.bcg)

### fit a random-effects model using the log risk ratios and sampling variances as input
### note: method="REML" is the default, so one could leave this out
rma(yi, vi, data=dat, method="REML")

### fit a random-effects model using the log risk ratios and standard errors as input
### note: the second argument of rma() is for the *sampling variances*, so we use the
### named argument 'sei' to supply the standard errors to the function
dat$sei <- sqrt(dat$vi)
rma(yi, sei=sei, data=dat)

### fit a random-effects model supplying the 2x2 table cell frequencies to the function
rma(measure="RR", ai=tpos, bi=tneg, ci=cpos, di=cneg, data=dat)

### fit a mixed-effects model with two moderators (absolute latitude and publication year)
rma(yi, vi, mods=cbind(ablat, year), data=dat)

### using a model formula to specify the same model
rma(yi, vi, mods = ~ ablat + year, data=dat)

### using a model formula as part of the yi argument
rma(yi ~ ablat + year, vi, data=dat)

### manual dummy coding of the allocation factor
alloc.random     <- ifelse(dat$alloc == "random",     1, 0)
alloc.alternate  <- ifelse(dat$alloc == "alternate",  1, 0)
alloc.systematic <- ifelse(dat$alloc == "systematic", 1, 0)

### test the allocation factor (in the presence of the other moderators)
### note: 'alternate' is the reference level of the allocation factor,
###       since this is the dummy/level we leave out of the model
### note: the intercept is the first coefficient, so with btt=2:3 we test
###       coefficients 2 and 3, corresponding to the coefficients for the
###       allocation factor
rma(yi, vi, mods = ~ alloc.random + alloc.systematic + year + ablat, data=dat, btt=2:3)

### using a model formula to specify the same model
rma(yi, vi, mods = ~ factor(alloc) + year + ablat, data=dat, btt=2:3)

### factor() is not needed as character variables are automatically converted to factors
res <- rma(yi, vi, mods = ~ alloc + year + ablat, data=dat, btt=2:3)
res

### test all pairwise differences between the 'alloc' levels
anova(res, X=pairmat(btt="alloc"))

### subgrouping versus using a single model with a factor (subgrouping provides
### an estimate of tau^2 within each subgroup, but the number of studies in each
### subgroup is quite small; the model with the allocation factor provides a
### single estimate of tau^2 based on a larger number of studies, but assumes
### that tau^2 is the same within each subgroup)
res.a <- rma(yi, vi, data=dat, subset=(alloc=="alternate"))
res.r <- rma(yi, vi, data=dat, subset=(alloc=="random"))
res.s <- rma(yi, vi, data=dat, subset=(alloc=="systematic"))
res.a
res.r
res.s
res <- rma(yi, vi, mods = ~ 0 + factor(alloc), data=dat)
res

############################################################################

### demonstrating that Q_E + Q_M = Q_Total for fixed-effects models
### note: this does not work for random/mixed-effects models, since Q_E and
### Q_Total are calculated under the assumption that tau^2 = 0, while the
### calculation of Q_M incorporates the estimate of tau^2
res <- rma(yi, vi, data=dat, method="FE")
res ### this gives Q_Total
res <- rma(yi, vi, mods = ~ ablat + year, data=dat, method="FE")
res ### this gives Q_E and Q_M
res$QE + res$QM

### decomposition of Q_E into subgroup Q-values
res <- rma(yi, vi, mods = ~ factor(alloc), data=dat)
res

res.a <- rma(yi, vi, data=dat, subset=(alloc=="alternate"))
res.r <- rma(yi, vi, data=dat, subset=(alloc=="random"))
res.s <- rma(yi, vi, data=dat, subset=(alloc=="systematic"))

res.a$QE ### Q-value within subgroup "alternate"
res.r$QE ### Q-value within subgroup "random"
res.s$QE ### Q-value within subgroup "systematic"

res$QE
res.a$QE + res.r$QE + res.s$QE

############################################################################

### an example of a location-scale model
dat <- dat.bangertdrowns2004

### fit a standard random-effects model
res <- rma(yi, vi, data=dat)
res

### fit the same model as a location-scale model
res <- rma(yi, vi, scale = ~ 1, data=dat)
res

### check that we obtain the same estimate for tau^2
predict(res, newscale=1, transf=exp)

### add the total sample size (per 100) as a location and scale predictor
dat$ni100 <- dat$ni/100
res <- rma(yi, vi, mods = ~ ni100, scale = ~ ni100, data=dat)
res

### variables in the location and scale parts can differ
res <- rma(yi, vi, mods = ~ ni100 + meta, scale = ~ ni100 + imag, data=dat)
res

Cluster-Robust Tests and Confidence Intervals for 'rma' Objects

Description

Function to obtain cluster-robust tests and confidence intervals (also known as robust variance estimation) of the model coefficients for objects of class "rma".

Usage

robust(x, cluster, ...)

## S3 method for class 'rma.uni'
robust(x, cluster, adjust=TRUE, clubSandwich=FALSE, digits, ...)
## S3 method for class 'rma.mv'
robust(x, cluster, adjust=TRUE, clubSandwich=FALSE, digits, ...)

Arguments

x

an object of class "rma.uni" or "rma.mv".

cluster

vector to specify the clustering variable to use for constructing the sandwich estimator of the variance-covariance matrix.

adjust

logical to specify whether a small-sample correction should be applied to the variance-covariance matrix.

clubSandwich

logical to specify whether the clubSandwich package should be used to obtain the cluster-robust tests and confidence intervals.

digits

optional integer to specify the number of decimal places to which the printed results should be rounded. If unspecified, the default is to take the value from the object.

...

other arguments.

Details

The function constructs a cluster-robust estimate of the variance-covariance matrix of the model coefficients based on a sandwich-type estimator and then computes tests and confidence intervals of the model coefficients. This function will often be part of a general workflow for meta-analyses involving complex dependency structures as described here.

By default, tests of individual coefficients and confidence intervals are based on a t-distribution with \(n-p\) degrees of freedom, while the omnibus test uses an F-distribution with \(m\) and \(n-p\) degrees of freedom, where \(n\) is the number of clusters, \(p\) denotes the total number of model coefficients (including the intercept if it is present), and \(m\) denotes the number of coefficients tested by the omnibus test. This is sometimes called the ‘residual’ method for approximating the (denominator) degrees of freedom.

When adjust=TRUE (the default), the cluster-robust estimate of the variance-covariance matrix is multiplied by the factor \(n/(n-p)\), which serves as a small-sample adjustment that tends to improve the performance of the method when the number of clusters is small. This is sometimes called the ‘CR1’ adjustment/estimator (in contrast to ‘CR0’ when adjust=FALSE).

For an even better small-sample adjustment, one can set clubSandwich=TRUE in which case the clubSandwich package is used to obtain the cluster-robust tests and confidence intervals. The variance-covariance matrix of the model coefficients is then estimated using the ‘bias-reduced linearization’ adjustment proposed by Bell and McCaffrey (2002) and further developed in Tipton (2015) and Pustejovsky and Tipton (2018). This is sometimes called the ‘CR2’ adjustment/estimator. The degrees of freedom of the t-tests are then estimated using a Satterthwaite approximation. F-tests are then based on an approximate Hotelling's T-squared reference distribution, with denominator degrees of freedom estimated using a method by Zhang (2012, 2013), as further described in Tipton and Pustejovky (2015).

Value

An object of class "robust.rma". The object is a list containing the following components:

beta

estimated coefficients of the model.

se

robust standard errors of the coefficients.

zval

test statistics of the coefficients.

pval

corresponding p-values.

ci.lb

lower bound of the confidence intervals for the coefficients.

ci.ub

upper bound of the confidence intervals for the coefficients.

vb

robust variance-covariance matrix of the estimated coefficients.

QM

test statistic of the omnibus test of moderators.

QMp

corresponding p-value.

...

some additional elements/values.

The results are formatted and printed with the print.rma.uni and print.rma.mv functions (depending on the type of model).

Predicted/fitted values based on "robust.rma" objects can be obtained with the predict function. Tests for sets of model coefficients or linear combinations thereof can be obtained with the anova function.

Note

The variable specified via cluster is assumed to be of the same length as the data originally passed to the rma.uni or rma.mv functions (and if the data argument was used in the original model fit, then the variable will be searched for within this data frame first). Any subsetting and removal of studies with missing values that was applied during the model fitting is also automatically applied to the variable specified via the cluster argument.

The idea of the robust (sandwich-type) estimator for models with unspecified heteroscedasticity can be traced back to Eicker (1967), Huber (1967), and White (1980, 1984). Hence, the method in general is often referred to as the Eicker-Huber-White method. Some small-sample improvements to the method are described by MacKinnon and White (1985). The extension to the cluster-robust estimator can be found in Froot (1989) and Williams (2000), which is also related to the GEE approach by Liang and Zeger (1986). Cameron and Miller (2015) provide an extensive overview of cluster-robust methods. Sidik and Jonkman (2005, 2006) introduced robust methods in the meta-analytic context for standard random/mixed-effects models. The use of cluster-robust methods for multivariate/multilevel meta-analytic models was introduced by Hedges, Tipton, and Johnson (2010).

Author(s)

Wolfgang Viechtbauer (wvb@metafor-project.org, https://www.metafor-project.org).

References

Bell, R. M., & McCaffry, D. F. (2002). Bias reduction in standard errors for linear regression with multi-stage samples. Survey Methodology, 28(2), 169–181. ⁠https://www150.statcan.gc.ca/n1/en/catalogue/12-001-X20020029058⁠

Cameron, A. C., & Miller, D. L. (2015). A practitioner's guide to cluster-robust inference. Journal of Human Resources, 50(2), 317–372. ⁠https://doi.org/10.3368/jhr.50.2.317⁠

Eicker, F. (1967). Limit theorems for regressions with unequal and dependent errors. In L. M. LeCam & J. Neyman (Eds.), Proceedings of the Fifth Berkeley Symposium on Mathematical Statistics and Probability (pp. 59–82). Berkeley: University of California Press.

Froot, K. A. (1989). Consistent covariance matrix estimation with cross-sectional dependence and heteroskedasticity in financial data. Journal of Financial and Quantitative Analysis, 24(3), 333–355. ⁠https://doi.org/10.2307/2330815⁠

Hedges, L. V., Tipton, E., & Johnson, M. C. (2010). Robust variance estimation in meta-regression with dependent effect size estimates. Research Synthesis Methods, 1(1), 39–65. ⁠https://doi.org/10.1002/jrsm.5⁠

Huber, P. (1967). The behavior of maximum-likelihood estimates under nonstandard conditions. In L. M. LeCam & J. Neyman (Eds.), Proceedings of the Fifth Berkeley Symposium on Mathematical Statistics and Probability (pp. 221–233). University of California Press.

Liang, K. Y., & Zeger, S. L. (1986). Longitudinal data analysis using generalized linear models. Biometrika, 73(1), 13–22. ⁠https://doi.org/10.1093/biomet/73.1.13⁠

MacKinnon, J. G., & White, H. (1985). Some heteroskedasticity-consistent covariance matrix estimators with improved finite sample properties. Journal of Econometrics, 29(3), 305–325. ⁠https://doi.org/10.1016/0304-4076(85)90158-7⁠

Tipton, E. (2015). Small sample adjustments for robust variance estimation with meta-regression. Psychological Methods, 20(3), 375–393. ⁠https://doi.org/10.1037/met0000011⁠

Tipton, E., & Pustejovsky, J. E. (2015). Small-sample adjustments for tests of moderators and model fit using robust variance estimation in meta-regression. Journal of Educational and Behavioral Statistics, 40(6), 604–634. ⁠https://doi.org/10.3102/1076998615606099⁠

Sidik, K., & Jonkman, J. N. (2005). A note on variance estimation in random effects meta-regression. Journal of Biopharmaceutical Statistics, 15(5), 823–838. ⁠https://doi.org/10.1081/BIP-200067915⁠

Sidik, K., & Jonkman, J. N. (2006). Robust variance estimation for random effects meta-analysis. Computational Statistics & Data Analysis, 50(12), 3681–3701. ⁠https://doi.org/10.1016/j.csda.2005.07.019⁠

White, H. (1980). A heteroskedasticity-consistent covariance matrix estimator and a direct test for heteroskedasticity. Econometrica, 48(4), 817–838. ⁠https://doi.org/10.2307/1912934⁠

White, H. (1984). Asymptotic theory for econometricians. Orlando, FL: Academic Press.

Williams, R. L. (2000). A note on robust variance estimation for cluster-correlated data. Biometrics, 56(2), 645–646. ⁠https://doi.org/10.1111/j.0006-341x.2000.00645.x⁠

Viechtbauer, W. (2010). Conducting meta-analyses in R with the metafor package. Journal of Statistical Software, 36(3), 1–48. ⁠https://doi.org/10.18637/jss.v036.i03⁠

Zhang, J.-T. (2012). An approximate Hotelling T2-test for heteroscedastic one-way MANOVA. Open Journal of Statistics, 2(1), 1–11. ⁠https://doi.org/10.4236/ojs.2012.21001⁠

Zhang, J.-T. (2013). Tests of linear hypotheses in the ANOVA under heteroscedasticity. International Journal of Advanced Statistics and Probability, 1, 9–24. ⁠https://doi.org/10.14419/ijasp.v1i2.908⁠

See Also

rma.uni and rma.mv for functions to fit models for which cluster-robust tests and confidence intervals can be obtained.

Examples

############################################################################

### copy data from Bangert-Drowns et al. (2004) into 'dat'
dat <- dat.bangertdrowns2004

### fit random-effects model
res <- rma(yi, vi, data=dat)
res

### use cluster-robust inference methods
robust(res, cluster=id)

### use methods from the clubSandwich package
robust(res, cluster=id, clubSandwich=TRUE)

### fit meta-regression model
res <- rma(yi, vi, mods = ~ length, data=dat)
res

### use cluster-robust inference methods
robust(res, cluster=id)

### use methods from the clubSandwich package
robust(res, cluster=id, clubSandwich=TRUE)

############################################################################

### copy data from Konstantopoulos (2011) into 'dat'
dat <- dat.konstantopoulos2011

### fit multilevel random-effects model
res <- rma.mv(yi, vi, random = ~ 1 | district/school, data=dat)
res

### use cluster-robust inference methods
robust(res, cluster=district)

### use methods from the clubSandwich package
robust(res, cluster=district, clubSandwich=TRUE)

############################################################################

### copy data from Berkey et al. (1998) into 'dat'
dat <- dat.berkey1998

### variables v1i and v2i correspond to the 2x2 var-cov matrices of the studies;
### so use these variables to construct the V matrix (note: since v1i and v2i are
### var-cov matrices and not correlation matrices, set vi=1 for all rows)
V <- vcalc(vi=1, cluster=author, rvars=c(v1i, v2i), data=dat)

### fit multivariate model
res <- rma.mv(yi, V, mods = ~ 0 + outcome, random = ~ outcome | trial, struct="UN", data=dat)
res

### use cluster-robust inference methods
robust(res, cluster=trial)

### use methods from the clubSandwich package
robust(res, cluster=trial, clubSandwich=TRUE)

############################################################################

Extract the Standard Errors from 'rma' Objects

Description

Function to extract the standard errors from objects of class "rma".

Usage

se(object, ...)
## Default S3 method:
se(object, ...)
## S3 method for class 'rma'
se(object, ...)

Arguments

object

an object of class "rma".

...

other arguments.

Value

A vector with the standard errors.

Author(s)

Wolfgang Viechtbauer (wvb@metafor-project.org, https://www.metafor-project.org).

References

Viechtbauer, W. (2010). Conducting meta-analyses in R with the metafor package. Journal of Statistical Software, 36(3), 1–48. ⁠https://doi.org/10.18637/jss.v036.i03⁠

See Also

rma.uni, rma.mh, rma.peto, rma.glmm, and rma.mv for functions to fit models for which standard errors can be extracted.

Examples

### calculate log risk ratios and corresponding sampling variances
dat <- escalc(measure="RR", ai=tpos, bi=tneg, ci=cpos, di=cneg, data=dat.bcg)

### fit mixed-effects model with absolute latitude and publication year as moderators
res <- rma(yi, vi, mods = ~ ablat + year, data=dat)
res

### extract model coefficients
coef(res)

### extract the standard errors
se(res)

Selection Models

Description

Function to fit selection models.

Usage

selmodel(x, ...)

## S3 method for class 'rma.uni'
selmodel(x, type, alternative="greater", prec, subset, delta,
         steps, decreasing=FALSE, verbose=FALSE, digits, control, ...)

Arguments

x

an object of class "rma.uni".

type

character string to specify the type of selection model. Possible options are "beta", "halfnorm", "negexp", "logistic", "power", "negexppow", "stepfun", "trunc", and "truncest". Can be abbreviated.

alternative

character string to specify the sidedness of the hypothesis when testing the observed outcomes. Possible options are "greater" (the default), "less", or "two.sided". Can be abbreviated.

prec

optional character string to specify the measure of precision (only relevant for selection models that can incorporate this into the selection function). Possible options are "sei", "vi", "ninv", or "sqrtninv".

subset

optional (logical or numeric) vector to specify the subset of studies to which the selection function applies.

delta

optional numeric vector (of the same length as the number of selection model parameters) to fix the corresponding \(\delta\) value(s). A \(\delta\) value can be fixed by setting the corresponding element of this argument to the desired value. A \(\delta\) value will be estimated if the corresponding element is set equal to NA.

steps

numeric vector of one or more values that can or must be specified for certain selection functions.

decreasing

logical to specify whether the \(\delta\) values in a step function selection model must be a monotonically decreasing function of the p-values (the default is FALSE). Only relevant when type="stepfun".

verbose

logical to specify whether output should be generated on the progress of the model fitting (the default is FALSE). Can also be an integer. Values > 1 generate more verbose output. See ‘Note’.

digits

optional integer to specify the number of decimal places to which the printed results should be rounded. If unspecified, the default is to take the value from the object.

control

optional list of control values for the estimation algorithm. See ‘Note’.

...

other arguments.

Details

Selection models are a general class of models that attempt to model the process by which the studies included in a meta-analysis may have been influenced by some form of publication bias. If a particular selection model is an adequate approximation for the underlying selection process, then the model provides estimates of the parameters of interest (e.g., the average true outcome and the amount of heterogeneity in the true outcomes) that are ‘corrected’ for this selection process (i.e., they are estimates of the parameters in the population of studies before any selection has taken place). The present function fits a variety of such selection models. To do so, one should pass an object fitted with the rma.uni function to the first argument. The model that will then be fitted is of the same form as the original model combined with the specific selection model chosen (see below for possible options). For example, if the original model was a random-effects model, then a random-effects selection model will be fitted. Similarly, if the original model included moderators, then they will also be accounted for in the selection model fitted. Model fitting is done via maximum likelihood (ML) estimation over the fixed- and random-effects parameters (e.g., \(\mu\) and \(\tau^2\) in a random-effects model) and the selection model parameters.

Argument type determines the specific type of selection model that should be fitted. Many selection models are based on the idea that selection may haven taken place based on the p-values of the studies. In particular, let \(y_i\) and \(v_i\) denote the observed outcome and the corresponding sampling variance of the \(i\text{th}\) study. Then \(z_i = y_i / \sqrt{v_i}\) is the (Wald-type) test statistic for testing the null hypothesis \(\text{H}_0{:}\; \theta_i = 0\) and \(p_i = 1 - \Phi(z_i)\) (if alternative="greater"), \(p_i = \Phi(z_i)\) (if alternative="less"), or \(p_i = 2(1 - \Phi(|z_i|))\) (if alternative="two.sided") the corresponding (one- or two-sided) p-value, where \(\Phi()\) denotes the cumulative distribution function of a standard normal distribution. Finally, let \(w(p_i)\) denote some function that specifies the relative likelihood of selection given the p-value of a study.

If \(w(p_i) > w(p_{i'})\) when \(p_i < p_{i'}\) (i.e., \(w(p_i)\) is larger for smaller p-values), then alternative="greater" implies selection in favor of increasingly significant positive outcomes, alternative="less" implies selection in favor of increasingly significant negative outcomes, and alternative="two.sided" implies selection in favor of increasingly significant outcomes regardless of their direction.

Beta Selection Model

When type="beta", the function can be used to fit the ‘beta selection model’ by Citkowicz and Vevea (2017). For this model, the selection function is given by \[w(p_i) = p_i^{\delta_1 - 1} \times (1 - p_i)^{\delta_2 - 1}\] where \(\delta_1 > 0\) and \(\delta_2 > 0\). The null hypothesis \(\text{H}_0{:}\; \delta_1 = \delta_2 = 1\) represents the case where there is no selection according to the model. The figure below illustrates with some examples how the relative likelihood of selection can depend on the p-value for various combinations of \(\delta_1\) and \(\delta_2\). Note that the model allows for a non-monotonic selection function.

selmodel-beta.png

As suggested by Pustejovsky (2024), the model can be modified by truncating p-values smaller or larger than certain thresholds. The modified selection function is then given by \[w(p_i) = \tilde{p}_i^{\delta_1 - 1} \times (1 - \tilde{p}_i)^{\delta_2 - 1}\] where \(\tilde{p}_i = \text{min}(\text{max}(\alpha_1, p_i), \alpha_2)\). To fit such a selection model, one should specify the two \(\alpha\) values (with \(0 < \alpha < 1\)) via the steps argument.

Half-Normal, Negative-Exponential, Logistic, and Power Selection Models

Preston et al. (2004) suggested the first three of the following selection functions:

name type selection function
half-normal "halfnorm" \(w(p_i) = \exp(-\delta \times p_i^2)\)
negative-exponential "negexp" \(w(p_i) = \exp(-\delta \times p_i)\)
logistic "logistic" \(w(p_i) = 2 \times \exp(-\delta \times p_i) / (1 + \exp(-\delta \times p_i))\)
power "power" \(w(p_i) = (1-p_i)^\delta\)

The power selection model is added here as it has similar properties as the models suggested by Preston et al. (2004). For all models, assume \(\delta \ge 0\), so that all functions imply a monotonically decreasing relationship between the p-value and the selection probability. For all functions, \(\text{H}_0{:}\; \delta = 0\) implies no selection. The figure below shows the relative likelihood of selection as a function of the p-value for \(\delta = 0\) and for the various selection functions when \(\delta = 6\).

selmodel-preston.png

Here, these functions are extended to allow for the possibility that \(w(p_i) = 1\) for p-values below a certain significance threshold denoted by \(\alpha\) (e.g., to model the case that the relative likelihood of selection is equally high for all significant studies but decreases monotonically for p-values above the significance threshold). To fit such a selection model, one should specify the \(\alpha\) value (with \(0 < \alpha < 1\)) via the steps argument. There should be at least one observed p-value below and one observed p-value above the chosen threshold to fit these models. The selection functions are then given by \(\text{min}(1, w(p_i) / w(\alpha))\). The figure below shows some examples of the relative likelihood of selection when steps=.05.

selmodel-preston-step.png

Preston et al. (2004) also suggested selection functions where the relatively likelihood of selection not only depends on the p-value, but also the precision (e.g., standard error) of the estimate (if two studies have similar p-values, it may be plausible to assume that the larger / more precise study has a higher probability of selection). These selection functions (plus the corresponding power function) are given by:

name type selection function
half-normal "halfnorm" \(w(p_i) = \exp(-\delta \times \mathrm{prec}_i \times p_i^2)\)
negative-exponential "negexp" \(w(p_i) = \exp(-\delta \times \mathrm{prec}_i \times p_i)\)
logistic "logistic" \(w(p_i) = 2 \times \exp(-\delta \times \mathrm{prec}_i \times p_i) / (1 + \exp(-\delta \times \mathrm{prec}_i \times p_i))\)
power "power" \(w(p_i) = (1-p_i)^{\delta \times \mathrm{prec}_i}\)

where \(\mathrm{prec}_i = \sqrt{v_i}\) (i.e., the standard error of the \(i\text{th}\) study) according to Preston et al. (2004). Here, this idea is generalized to allow the user to specify the specific measure of precision to use (via the prec argument). Possible options are:

Using some function of the sample sizes as a measure of precision is only possible when information about the sample sizes is actually stored within the object passed to the selmodel function. See ‘Note’.

Note that \(\mathrm{prec}_i\) is really a measure of imprecision (with higher values corresponding to lower precision). Also, regardless of the specific measure chosen, the values are actually rescaled with \(\mathrm{prec}_i = \mathrm{prec}_i / \max(\mathrm{prec}_i)\) inside of the function, such that \(\mathrm{prec}_i = 1\) for the least precise study and \(\mathrm{prec}_i < 1\) for the remaining studies (the rescaling does not actually change the fit of the model, it only helps to improve the stability of model fitting algorithm). The figure below shows some examples of the relative likelihood of selection using these selection functions for two different precision values (note that lower values of \(\mathrm{prec}\) lead to a higher likelihood of selection).

selmodel-preston-prec.png

One can also use the steps argument as described above in combination with these selection functions (studies with p-values below the chosen threshold then have \(w(p_i) = 1\) regardless of their exact p-value or precision).

Negative Exponential Power Selection Model

As an extension of the half-normal and negative-exponential models, one can also choose type="negexppow" for a ‘negative exponential power selection model’. The selection function for this model is given by \[w(p_i) = \exp(-\delta_1 \times p_i^{1/\delta_2})\] where \(\delta_1 \ge 0\) and \(\delta_2 \ge 0\) (see Begg & Mazumdar, 1994, although here a different parameterization is used, such that increasing \(\delta_2\) leads to more severe selection). The figure below shows some examples of this selection function when holding \(\delta_1\) constant while increasing \(\delta_2\).

selmodel-negexppow.png

This model affords greater flexibility in the shape of the selection function, but requires the estimation of the additional power parameter (the half-normal and negative-exponential models are therefore special cases when fixing \(\delta_2\) to 0.5 or 1, respectively). \(\text{H}_0{:}\; \delta_1 = 0\) again implies no selection, but so does \(\text{H}_0{:}\; \delta_2 = 0\).

One can again use the steps argument to specify a single significance threshold, \(\alpha\), so that \(w(p_i) = 1\) for p-values below this threshold and otherwise \(w(p_i)\) follows the selection function as given above. One can also use the prec argument to specify a measure of precision in combination with this model, which leads to the selection function \[w(p_i) = \exp(-\delta_1 \times \mathrm{prec}_i \times p_i^{1/\delta_2})\] and hence is the logical extension of the negative exponential power selection model that also incorporates some measure of precision into the selection process.

Step Function Selection Models

When type="stepfun", the function can be used to fit ‘step function models’ as described by Iyengar and Greenhouse (1988), Hedges (1992), Vevea and Hedges (1995), Vevea and Woods (2005), and others. For these models, one must specify one or multiple values via the steps argument, which define intervals in which the relative likelihood of selection is constant. Let \[\alpha_1 < \alpha_2 < \ldots < \alpha_c\] denote these cutpoints sorted in increasing order, with the constraint that \(\alpha_c = 1\) (if the highest value specified via steps is not 1, the function will automatically add this cutpoint), and define \(\alpha_0 = 0\). The selection function is then given by \(w(p_i) = \delta_j\) for \(\alpha_{j-1} < p_i \le \alpha_j\) where \(\delta_j \ge 0\). To make the model identifiable, we set \(\delta_1 = 1\). The \(\delta_j\) values therefore denote the likelihood of selection in the various intervals relative to the interval for p-values between 0 and \(\alpha_1\). Hence, the null hypothesis \(\text{H}_0{:}\; \delta_j = 1\) for \(j = 1, \ldots, c\) implies no selection.

For example, if steps=c(.05, .10, .50, 1), then \(\delta_2\) is the likelihood of selection for p-values between .05 and .10, \(\delta_3\) is the likelihood of selection for p-values between .10 and .50, and \(\delta_4\) is the likelihood of selection for p-values between .50 and 1 relative to the likelihood of selection for p-values between 0 and .05. The figure below shows the corresponding selection function for some arbitrarily chosen \(\delta_j\) values.

selmodel-stepfun.png

There should be at least one observed p-value within each interval to fit this model. If there are no p-values between \(\alpha_0 = 0\) and \(\alpha_1\) (i.e., within the first interval for which \(\delta_1 = 1\)), then estimates of \(\delta_2, \ldots, \delta_c\) will try to drift to infinity. If there are no p-values between \(\alpha_{j-1}\) and \(\alpha_j\) for \(j = 2, \ldots, c\), then \(\delta_j\) will try to drift to zero. In either case, results should be treated with great caution. A common practice is then to collapse and/or adjust the intervals until all intervals contain at least one study. By setting ptable=TRUE, the function simply returns the p-value table and does not attempt any model fitting.

Note that when alternative="greater" or alternative="less" (i.e., when we assume that the relative likelihood of selection is not only related to the p-values of the studies, but also the directionality of the outcomes), then it would usually make sense to divide conventional levels of significance (e.g., .05) by 2 before passing these values to the steps argument. For example, if we think that studies were selected for positive outcomes that are significant at two-tailed \(\alpha = .05\), then we should use alternative="greater" in combination with steps=c(.025, 1).

When specifying a single cutpoint in the context of a random-effects model (typically steps=c(.025, 1) with either alternative="greater" or alternative="less"), this model is sometimes called the ‘three-parameter selection model’ (3PSM), corresponding to the parameters \(\mu\), \(\tau^2\), and \(\delta_2\) (e.g., Carter et al., 2019; McShane et al., 2016; Pustejovsky & Rodgers, 2019). The same idea but in the context of an equal-effects model was also described by Iyengar and Greenhouse (1988).

Note that \(\delta_j\) (for \(j = 2, \ldots, c\)) can be larger than 1 (implying a greater likelihood of selection for p-values in the corresponding interval relative to the first interval). With control=list(delta.max=1), one can enforce that the likelihood of selection for p-values above the first cutpoint can never be greater than the likelihood of selection for p-values below it. This constraint should be used with caution, as it may force \(\delta_j\) estimates to fall on the boundary of the parameter space. Alternatively, one can set decreasing=TRUE, in which case the \(\delta_j\) values must be a monotonically decreasing function of the p-values (which also forces \(\delta_j \le 1\)). This feature should be considered experimental.

One of the challenges when fitting this model with many cutpoints is the large number of parameters that need to be estimated (which is especially problematic when the number of studies is small). An alternative approach suggested by Vevea and Woods (2005) is to fix the \(\delta_j\) values to some a priori chosen values instead of estimating them. One can then conduct a sensitivity analysis by examining the results (e.g., the estimates of \(\mu\) and \(\tau^2\) in a random-effects model) for a variety of different sets of \(\delta_j\) values (reflecting more or less severe forms of selection). This can be done by specifying the \(\delta_j\) values via the delta argument. Table 1 in Vevea and Woods (2005) provides some illustrative examples of moderate and severe selection functions for one- and two-tailed selection. The code below creates a data frame that contains these functions.

tab <- data.frame(
  steps = c(0.005, 0.01, 0.05, 0.10, 0.25, 0.35, 0.50, 0.65, 0.75, 0.90, 0.95, 0.99, 0.995, 1),
  delta.mod.1 = c(1, 0.99, 0.95, 0.80, 0.75, 0.65, 0.60, 0.55, 0.50, 0.50, 0.50, 0.50, 0.50, 0.50),
  delta.sev.1 = c(1, 0.99, 0.90, 0.75, 0.60, 0.50, 0.40, 0.35, 0.30, 0.25, 0.10, 0.10, 0.10, 0.10),
  delta.mod.2 = c(1, 0.99, 0.95, 0.90, 0.80, 0.75, 0.60, 0.60, 0.75, 0.80, 0.90, 0.95, 0.99, 1.00),
  delta.sev.2 = c(1, 0.99, 0.90, 0.75, 0.60, 0.50, 0.25, 0.25, 0.50, 0.60, 0.75, 0.90, 0.99, 1.00))

The figure below shows the corresponding selection functions.

selmodel-stepfun-fixed.png

These four functions are “merely examples and should not be regarded as canonical” (Vevea & Woods, 2005).

Truncated Distribution Selection Model

When type="trunc", the model assumes that the relative likelihood of selection depends not on the p-value but on the value of the observed effect size or outcome of a study. Let \(y_c\) denote a single cutpoint (which can be specified via argument steps and which is assumed to be 0 when unspecified). Let \[w(y_i) = \left\{ \begin{matrix} \; 1 & \text{if} \; y_i > y_c \\ \; \delta_1 & \text{if} \; y_i \le y_c \\ \end{matrix} \right.\] denote the selection function when alternative="greater" and \[w(y_i) = \left\{ \begin{matrix} \; 1 & \text{if} \; y_i < y_c \\ \; \delta_1 & \text{if} \; y_i \ge y_c \\ \end{matrix} \right.\] when alternative="less" (note that alternative="two.sided" is not an option for this type of selection model). Therefore, when alternative="greater", \(\delta_1\) denotes the likelihood of selection for observed effect sizes or outcomes that fall below the chosen cutpoint relative to those that fall above it (and vice-versa when alternative="less"). Hence, the null hypothesis \(\text{H}_0{:}\; \delta_1 = 1\) implies no selection.

In principle, it is also possible to obtain a maximum likelihood estimate of the cutpoint. For this, one can set type="truncest", in which case the selection function is given by \[w(y_i) = \left\{ \begin{matrix} \; 1 & \text{if} \; y_i > \delta_2 \\ \; \delta_1 & \text{if} \; y_i \le \delta_2 \\ \end{matrix} \right.\] when alternative="greater" and analogously when alternative="less". Therefore, instead of specifying the cutpoint via the steps argument, it is estimated via \(\delta_2\). Note that estimating both \(\delta_1\) and \(\delta_2\) simultaneously is typically very difficult (the likelihood surface is often quite rugged with multiple local optima) and will require a large number of studies. The implementation of this selection function should be considered experimental.

Models similar to those described above were proposed by Rust et al. (1990) and Formann (2008), but made various simplifying assumptions (e.g., Formann assumed \(\delta_1 = 0\)) and did not account for the heteroscedastic nature of the sampling variances of the observed effect sizes or outcomes, nor did they allow for heterogeneity in the true effects or the influence of moderators.

Subsets of Studies Affected and Unaffected by Publication Bias

In some meta-analyses, some of the studies are known (or are assumed) to be free of publication bias (e.g., preregistered studies). In this case, the selection function should only apply to a subset of the studies (e.g., the non-registered studies). Using the subset argument, one can specify to which subset of studies the selection function should apply (note though that all studies are still included in the model fitting). The argument can either be a logical or a numeric vector, but note that what is specified is applied to the set of data originally passed to the rma.uni function, so a logical vector must be of the same length as the original dataset (and if the data argument was used in the original model fit, then any variables specified in creating a logical vector will be searched for within this data frame first). Any subsetting and removal of studies with missing values is automatically applied to the variables specified via these arguments.

Value

An object of class c("rma.uni","rma"). The object is a list containing the same components as a regular c("rma.uni","rma") object, but the parameter estimates are based on the selection model. Most importantly, the following elements are modified based on the selection model:

beta

estimated coefficients of the model.

se

standard errors of the coefficients.

zval

test statistics of the coefficients.

pval

corresponding p-values.

ci.lb

lower bound of the confidence intervals for the coefficients.

ci.ub

upper bound of the confidence intervals for the coefficients.

vb

variance-covariance matrix of the estimated coefficients.

tau2

estimated amount of (residual) heterogeneity. Always 0 when method="EE".

se.tau2

standard error of the estimated amount of (residual) heterogeneity.

In addition, the object contains the following additional elements:

delta

estimated selection model parameter(s).

se.delta

corresponding standard error(s).

zval.delta

corresponding test statistic(s).

pval.delta

corresponding p-value(s).

ci.lb.delta

lower bound of the confidence intervals for the parameter(s).

ci.ub.delta

upper bound of the confidence intervals for the parameter(s).

LRT

test statistic of the likelihood ratio test for the selection model parameter(s).

LRTdf

degrees of freedom for the likelihood ratio test.

LRTp

p-value for the likelihood ratio test.

LRT.tau2

test statistic of the likelihood ratio test for testing \(\text{H}_0{:}\; \tau^2 = 0\) (NA when fitting an equal-effects model).

LRTp.tau2

p-value for the likelihood ratio test.

ptable

frequency table for the observed p-values falling into the intervals defined by the steps argument (NA when steps is not specified).

...

some additional elements/values.

Methods

The results of the fitted model are formatted and printed with the print function. The estimated selection function can be drawn with plot.

The profile function can be used to obtain a plot of the log-likelihood as a function of \(\tau^2\) and/or the selection model parameter(s) of the model. Corresponding confidence intervals can be obtained with the confint function.

Note

Model fitting is done via numerical optimization over the model parameters. By default, optim with method "BFGS" is used for the optimization. One can also chose a different optimizer from optim via the control argument (e.g., control=list(optimizer="Nelder-Mead")). Besides one of the methods from optim, one can also choose the quasi-Newton algorithm in nlminb, one of the optimizers from the minqa package (i.e., uobyqa, newuoa, or bobyqa), one of the (derivative-free) algorithms from the nloptr package, the Newton-type algorithm implemented in nlm, the various algorithms implemented in the dfoptim package (hjk for the Hooke-Jeeves, nmk for the Nelder-Mead, and mads for the Mesh Adaptive Direct Searches algorithm), the quasi-Newton type optimizers ucminf and lbfgsb3c and the subspace-searching simplex algorithm subplex from the packages of the same name, the Barzilai-Borwein gradient decent method implemented in BBoptim, the Rcgmin and Rvmmin optimizers, or the parallelized version of the L-BFGS-B algorithm implemented in optimParallel from the package of the same name.

The optimizer name must be given as a character string (i.e., in quotes). Additional control parameters can be specified via the control argument (e.g., control=list(maxit=1000, reltol=1e-8)). For nloptr, the default is to use the BOBYQA implementation from that package with a relative convergence criterion of 1e-8 on the function value (i.e., log-likelihood), but this can be changed via the algorithm and ftop_rel arguments (e.g., control=list(optimizer="nloptr", algorithm="NLOPT_LN_SBPLX", ftol_rel=1e-6)). For optimParallel, the control argument ncpus can be used to specify the number of cores to use for the parallelization (e.g., control=list(optimizer="optimParallel", ncpus=2)). With parallel::detectCores(), one can check on the number of available cores on the local machine.

All selection models (except for type="stepfun", type="trunc", and type="truncest") require repeated evaluations of an integral, which is done via adaptive quadrature as implemented in the integrate function. One can adjust the arguments of the integrate function via control element intCtrl, which is a list of named arguments (e.g., control = list(intCtrl = list(rel.tol=1e-4, subdivisions=100))).

The starting values for the fixed effects, the \(\tau^2\) value (only relevant in random/mixed-effects selection models), and the \(\delta\) parameter(s) are chosen automatically by the function, but one can also set the starting values manually via the control argument by specifying a vector of the appropriate length for beta.init, a single value for tau2.init, and a vector of the appropriate length for delta.init.

By default, the \(\delta\) parameter(s) are constrained to a certain range, which improves the stability of the optimization algorithm. For all models, the maximum is set to 100 and the minimum to 0 (except for type="beta", where the minimum for both parameters is 1e-5, and when type="stepfun" with decreasing=TRUE, in which case the maximum is set to 1). These defaults can be changed via the control argument by specifying a scalar or a vector of the appropriate length for delta.min and/or delta.max. For example, control=list(delta.max=Inf) lifts the upper bound. Note that when a parameter estimate drifts close to its imposed bound, a warning will be issued.

A difficulty with fitting the beta selection model (i.e., type="beta") is the behavior of \(w(p_i)\) when \(p_i = 0\) or \(p_i = 1\). When \(\delta_1 < 1\) or \(\delta_2 < 1\), then this leads to selection weights equal to infinity, which causes problems when computing the likelihood function. Following Citkowicz and Vevea (2017), this problem can be avoided by censoring p-values too close to 0 or 1. The specific censoring point can be set via the pval.min element of the control argument. The default for this selection model is control=list(pval.min=1e-5). A similar issue arises for the power selection model (i.e., type="power") when \(p_i = 1\). Again, pval.min=1e-5 is used to circumvent this issue. For all other selection models, the default is pval.min=0.

The variance-covariance matrix corresponding to the estimates of the fixed effects, the \(\tau^2\) value (only relevant in random/mixed-effects selection models), and the \(\delta\) parameter(s) is obtained by inverting the Hessian, which is numerically approximated using the hessian function from the numDeriv package. This may fail, leading to NA values for the standard errors and hence test statistics, p-values, and confidence interval bounds. One can set control argument hessianCtrl to a list of named arguments to be passed on to the method.args argument of the hessian function (the default is control=list(hessianCtrl=list(r=6))). One can also set control=list(hesspack="pracma") or control=list(hesspack="calculus") in which case the pracma::hessian or calculus::hessian functions from the respective packages are used instead for approximating the Hessian. When \(\tau^2\) is estimated to be smaller than either \(10^{-4}\) or \(\min(v_1, \ldots, v_k)/10\) (where \(v_i\) denotes the sampling variances of the \(i\text{th}\) study), then \(\tau^2\) is effectively treated as zero for computing the standard errors (which helps to avoid numerical problems in approximating the Hessian). This cutoff can be adjusted via the tau2tol control argument (e.g., control=list(tau2tol=0) to switch off this behavior). Similarly, for type="beta" and type="stepfun", \(\delta\) estimates below \(10^{-4}\) are treated as effectively zero for computing the standard errors. In this case, the corresponding standard errors are NA. This cutoff can be adjusted via the deltatol control argument (e.g., control=list(deltatol=0) to switch off this behavior).

Information on the progress of the optimization algorithm can be obtained by setting verbose=TRUE (this won't work when using parallelization). One can also set verbose to an integer (verbose=2 yields even more information and verbose=3 also show the progress visually by drawing the selection function as the optimization proceeds).

For selection functions where the prec argument is relevant, using a function of the sample sizes as the measure of precision (i.e., prec="ninv" or prec="sqrtninv") is only possible when information about the sample sizes is actually stored within the object passed to the selmodel function. That should automatically be the case when the observed effect sizes or outcomes were computed with the escalc function or when the observed effect sizes or outcomes were computed within the model fitting function. On the other hand, this will not be the case when rma.uni was used together with the yi and vi arguments and the yi and vi values were not computed with escalc. In that case, it is still possible to pass information about the sample sizes to the rma.uni function (e.g., use rma.uni(yi, vi, ni=ni, data=dat), where data frame dat includes a variable called ni with the sample sizes).

Finally, the automatic rescaling of the chosen precision measure can be switched off by setting scaleprec=FALSE.

Author(s)

Wolfgang Viechtbauer (wvb@metafor-project.org, https://www.metafor-project.org).

References

Begg, C. B., & Mazumdar, M. (1994). Operating characteristics of a rank correlation test for publication bias. Biometrics, 50(4), 1088–1101. ⁠https://doi.org/10.2307/2533446⁠

Carter, E. C., Schönbrodt, F. D., Gervais, W. M., & Hilgard, J. (2019). Correcting for bias in psychology: A comparison of meta-analytic methods. Advances in Methods and Practices in Psychological Science, 2(2), 115–144. ⁠https://doi.org/10.1177/2515245919847196⁠

Citkowicz, M., & Vevea, J. L. (2017). A parsimonious weight function for modeling publication bias. Psychological Methods, 22(1), 28–41. ⁠https://doi.org/10.1037/met0000119⁠

Formann, A. K. (2008). Estimating the proportion of studies missing for meta-analysis due to publication bias. Contemporary Clinical Trials, 29(5), 732–739. ⁠https://doi.org/10.1016/j.cct.2008.05.004⁠

Hedges, L. V. (1992). Modeling publication selection effects in meta-analysis. Statistical Science, 7(2), 246–255. ⁠https://doi.org/10.1214/ss/1177011364⁠

Iyengar, S., & Greenhouse, J. B. (1988). Selection models and the file drawer problem. Statistical Science, 3(1), 109–117. ⁠https://doi.org/10.1214/ss/1177013012⁠

McShane, B. B., Bockenholt, U., & Hansen, K. T. (2016). Adjusting for publication bias in meta-analysis: An evaluation of selection methods and some cautionary notes. Perspectives on Psychological Science, 11(5), 730–749. ⁠https://doi.org/10.1177/1745691616662243⁠

Preston, C., Ashby, D., & Smyth, R. (2004). Adjusting for publication bias: Modelling the selection process. Journal of Evaluation in Clinical Practice, 10(2), 313–322. ⁠https://doi.org/10.1111/j.1365-2753.2003.00457.x⁠

Pustejovsky, J. E., & Rodgers, M. A. (2019). Testing for funnel plot asymmetry of standardized mean differences. Research Synthesis Methods, 10(1), 57–71. ⁠https://doi.org/10.1002/jrsm.1332⁠

Pustejovsky, J. E. (2024). Beta-density selection models for meta-analysis. ⁠https://jepusto.com/posts/beta-density-selection-models/⁠

Rust, R. T., Lehmann, D. R. & Farley, J. U. (1990). Estimating publication bias in meta-analysis. Journal of Marketing Research, 27(2), 220–226. ⁠https://doi.org/10.1177/002224379002700209⁠

Vevea, J. L., & Hedges, L. V. (1995). A general linear model for estimating effect size in the presence of publication bias. Psychometrika, 60(3), 419–435. ⁠https://doi.org/10.1007/BF02294384⁠

Vevea, J. L., & Woods, C. M. (2005). Publication bias in research synthesis: Sensitivity analysis using a priori weight functions. Psychological Methods, 10(4), 428–443. ⁠https://doi.org/10.1037/1082-989X.10.4.428⁠

See Also

rma.uni for the function to fit models which can be extended with selection models.

Examples

############################################################################

### example from Citkowicz and Vevea (2017) for beta selection model

# copy data into 'dat' and examine data
dat <- dat.baskerville2012
dat

# fit random-effects model
res <- rma(smd, se^2, data=dat, method="ML", digits=3)
res

# funnel plot
funnel(res, ylim=c(0,0.6), xlab="Standardized Mean Difference")

# fit beta selection model
## Not run: 
sel <- selmodel(res, type="beta")
sel

# plot the selection function
plot(sel, ylim=c(0,40))

# only apply the selection function to studies with a quality score below 10
sel <- selmodel(res, type="beta", subset=score<10)
sel

# use a truncated beta selection function (need to switch optimizers to get convergence)
sel <- selmodel(res, type="beta", steps=c(.025,0.975), control=list(optimizer="nlminb"))
sel

## End(Not run)

# fit mixed-effects meta-regression model with 'blind' dummy variable as moderator
res <- rma(smd, se^2, data=dat, mods = ~ blind, method="ML", digits=3)
res

# predicted average effect for studies that do not and that do use blinding
predict(res, newmods=c(0,1))

# fit beta selection model
## Not run: 
sel <- selmodel(res, type="beta")
sel
predict(sel, newmods=c(0,1))

## End(Not run)

############################################################################

### example from Preston et al. (2004)

# copy data into 'dat' and examine data
dat <- dat.hahn2001
dat

### meta-analysis of (log) odds rations using the Mantel-Haenszel method
res <- rma.mh(measure="OR", ai=ai, n1i=n1i, ci=ci, n2i=n2i, data=dat, digits=2, slab=study)
res

# calculate log odds ratios and corresponding sampling variances
dat <- escalc(measure="OR", ai=ai, n1i=n1i, ci=ci, n2i=n2i, data=dat, drop00=TRUE)
dat

# fit equal-effects model
res <- rma(yi, vi, data=dat, method="EE")

# predicted odds ratio (with 95% CI)
predict(res, transf=exp, digits=2)

# funnel plot
funnel(res, atransf=exp, at=log(c(0.01,0.1,1,10,100)), ylim=c(0,2))

# fit half-normal, negative-exponential, logistic, and power selection models
## Not run: 
sel1 <- selmodel(res, type="halfnorm", alternative="less")
sel2 <- selmodel(res, type="negexp",   alternative="less")
sel3 <- selmodel(res, type="logistic", alternative="less")
sel4 <- selmodel(res, type="power",    alternative="less")

# plot the selection functions
plot(sel1)
plot(sel2, add=TRUE, col="blue")
plot(sel3, add=TRUE, col="red")
plot(sel4, add=TRUE, col="green")

# add legend
legend("topright", inset=0.02, lty="solid", lwd=2, col=c("black","blue","red","green"),
       legend=c("Half-normal", "Negative-exponential", "Logistic", "Power"))

# show estimates of delta (and corresponding SEs)
tab <- data.frame(delta = c(sel1$delta, sel2$delta, sel3$delta, sel4$delta),
                  se    = c(sel1$se.delta, sel2$se.delta, sel3$se.delta, sel4$se.delta))
rownames(tab) <- c("Half-normal", "Negative-exponential", "Logistic", "Power")
round(tab, 2)

# predicted odds ratios (with 95% CI)
predict(res,  transf=exp, digits=2)
predict(sel1, transf=exp, digits=2)
predict(sel2, transf=exp, digits=2)
predict(sel3, transf=exp, digits=2)
predict(sel4, transf=exp, digits=2)

## End(Not run)

# fit selection models including standard error as precision measure (note: using
# scaleprec=FALSE here since Preston et al. (2004) did not use the rescaling)
## Not run: 
sel1 <- selmodel(res, type="halfnorm", prec="sei", alternative="less", scaleprec=FALSE)
sel2 <- selmodel(res, type="negexp",   prec="sei", alternative="less", scaleprec=FALSE)
sel3 <- selmodel(res, type="logistic", prec="sei", alternative="less", scaleprec=FALSE)
sel4 <- selmodel(res, type="power",    prec="sei", alternative="less", scaleprec=FALSE)

# show estimates of delta (and corresponding SEs)
tab <- data.frame(delta = c(sel1$delta, sel2$delta, sel3$delta, sel4$delta),
                  se    = c(sel1$se.delta, sel2$se.delta, sel3$se.delta, sel4$se.delta))
rownames(tab) <- c("Half-normal", "Negative-exponential", "Logistic", "Power")
round(tab, 2)

# predicted odds ratio (with 95% CI)
predict(res,  transf=exp, digits=2)
predict(sel1, transf=exp, digits=2)
predict(sel2, transf=exp, digits=2)
predict(sel3, transf=exp, digits=2)
predict(sel4, transf=exp, digits=2)

## End(Not run)

############################################################################

### meta-analysis on the effect of environmental tobacco smoke on lung cancer risk

# copy data into 'dat' and examine data
dat <- dat.hackshaw1998
dat

# fit random-effects model
res <- rma(yi, vi, data=dat, method="ML")
res

# funnel plot
funnel(res, atransf=exp, at=log(c(0.25,0.5,1,2,4,8)), ylim=c(0,0.8))

# step function selection model
## Not run: 
sel <- selmodel(res, type="stepfun", alternative="greater", steps=c(.025,.10,.50,1))
sel

# plot the selection function
plot(sel)

# truncated distribution selection model (with steps=0 by default)
sel <- selmodel(res, type="trunc")
sel

## End(Not run)

############################################################################

### meta-analysis on the effect of the color red on attractiveness ratings

# copy data into 'dat', select only results for male raters, and examine data
dat <- dat.lehmann2018
dat <- dat[dat$Gender == "Males",]
dat[c(1,6,48:49)]

# fit random-effects model
res <- rma(yi, vi, data=dat, method="ML")
res

# step function selection model (3PSM)
## Not run: 
sel <- selmodel(res, type="stepfun", alternative="greater", steps=.025)
sel

# step function selection model that only applies to the non-preregistered studies
sel <- selmodel(res, type="stepfun", alternative="greater", steps=.025,
                subset=Preregistered=="Not Pre-Registered")
sel

## End(Not run)

############################################################################

### validity of student ratings example from Vevea & Woods (2005)

# copy data into 'dat' and examine data
dat <- dat.cohen1981
dat[c(1,4,5)]

# calculate r-to-z transformed correlations and corresponding sampling variances
dat <- escalc(measure="ZCOR", ri=ri, ni=ni, data=dat[c(1,4,5)])
dat

# fit random-effects model
res <- rma(yi, vi, data=dat, method="ML", digits=3)
res

# predicted average correlation (with 95% CI)
predict(res, transf=transf.ztor)

# funnel plot
funnel(res, ylim=c(0,0.4))

# selection functions from Vevea & Woods (2005)
tab <- data.frame(
   steps = c(0.005, 0.01, 0.05, 0.10, 0.25, 0.35, 0.50, 0.65, 0.75, 0.90, 0.95, 0.99, 0.995, 1),
   delta.mod.1 = c(1, 0.99, 0.95, 0.80, 0.75, 0.65, 0.60, 0.55, 0.50, 0.50, 0.50, 0.50, 0.50, 0.50),
   delta.sev.1 = c(1, 0.99, 0.90, 0.75, 0.60, 0.50, 0.40, 0.35, 0.30, 0.25, 0.10, 0.10, 0.10, 0.10),
   delta.mod.2 = c(1, 0.99, 0.95, 0.90, 0.80, 0.75, 0.60, 0.60, 0.75, 0.80, 0.90, 0.95, 0.99, 1.00),
   delta.sev.2 = c(1, 0.99, 0.90, 0.75, 0.60, 0.50, 0.25, 0.25, 0.50, 0.60, 0.75, 0.90, 0.99, 1.00))

# apply step function model with a priori chosen selection weights
## Not run: 
sel <- lapply(tab[-1], function(delta) selmodel(res, type="stepfun", steps=tab$steps, delta=delta))

# estimates (transformed correlation) and tau^2 values
sav <- data.frame(estimate = round(c(res$beta, sapply(sel, function(x) x$beta)), 2),
                  varcomp  = round(c(res$tau2, sapply(sel, function(x) x$tau2)), 3))
sav

## End(Not run)

############################################################################

Simulate Method for 'rma' Objects

Description

Function to simulate effect sizes or outcomes based on "rma" model objects.

Usage

## S3 method for class 'rma'
simulate(object, nsim=1, seed=NULL, olim, ...)

Arguments

object

an object of class "rma".

nsim

number of response vectors to simulate (defaults to 1).

seed

an object to specify if and how the random number generator should be initialized (‘seeded’). Either NULL or an integer that will be used in a call to set.seed before simulating the response vectors. If set, the value is saved as the "seed" attribute of the returned value. The default, NULL will not change the random generator state, and return .Random.seed as the "seed" attribute; see ‘Value’.

olim

argument to specify observation/outcome limits for the simulated values. If unspecified, no limits are used.

...

other arguments.

Details

The model specified via object must be a model fitted with either the rma.uni or rma.mv functions.

Value

A data frame with nsim columns with the simulated effect sizes or outcomes.

The data frame comes with an attribute "seed". If argument seed is NULL, the attribute is the value of .Random.seed before the simulation was started; otherwise it is the value of the seed argument with a "kind" attribute with value as.list(RNGkind()).

Note

If the outcome measure used for the analysis is bounded (e.g., correlations are bounded between -1 and +1, proportions are bounded between 0 and 1), one can use the olim argument to enforce those observation/outcome limits when simulating values (simulated values cannot exceed those bounds then).

Author(s)

Wolfgang Viechtbauer (wvb@metafor-project.org, https://www.metafor-project.org).

References

Viechtbauer, W. (2010). Conducting meta-analyses in R with the metafor package. Journal of Statistical Software, 36(3), 1–48. ⁠https://doi.org/10.18637/jss.v036.i03⁠

See Also

rma.uni and rma.mv for functions to fit models for which simulated effect sizes or outcomes can be generated.

Examples

### copy BCG vaccine data into 'dat'
dat <- dat.bcg

### calculate log risk ratios and corresponding sampling variances
dat <- escalc(measure="RR", ai=tpos, bi=tneg, ci=cpos, di=cneg, data=dat)
dat

### fit random-effects model
res <- rma(yi, vi, data=dat)
res

### simulate 5 sets of new outcomes based on the fitted model
newdat <- simulate(res, nsim=5, seed=1234)
newdat

Test of Excess Significance

Description

Function to conduct the test of excess significance.

Usage

tes(x, vi, sei, subset, data, H0=0, alternative="two.sided", alpha=.05, theta, tau2,
    test, tes.alternative="greater", progbar=TRUE, tes.alpha=.10, digits, ...)

## S3 method for class 'tes'
print(x, digits=x$digits, ...)

Arguments

These arguments pertain to data input:

x

a vector with the observed effect sizes or outcomes or an object of class "rma".

vi

vector with the corresponding sampling variances (ignored if x is an object of class "rma").

sei

vector with the corresponding standard errors (note: only one of the two, vi or sei, needs to be specified).

subset

optional (logical or numeric) vector to specify the subset of studies that should be included (ignored if x is an object of class "rma").

data

optional data frame containing the variables given to the arguments above.

These arguments pertain to the tests of the observed effect sizes or outcomes:

H0

numeric value to specify the value of the effect size or outcome under the null hypothesis (the default is 0).

alternative

character string to specify the sidedness of the hypothesis when testing the observed effect sizes or outcomes. Possible options are "two.sided" (the default), "greater", or "less". Can be abbreviated.

alpha

alpha level for testing the observed effect sizes or outcomes (the default is .05).

These arguments pertain to the power of the tests:

theta

optional numeric value to specify the value of the true effect size or outcome under the alternative hypothesis. If unspecified, it will be estimated based on the data or the value is taken from the "rma" object.

tau2

optional numeric value to specify the amount of heterogeneity in the true effect sizes or outcomes. If unspecified, the true effect sizes or outcomes are assumed to be homogeneous or the value is taken from the "rma" object.

These arguments pertain to the test of excess significance:

test

optional character string to specify the type of test to use for conducting the test of excess significance. Possible options are "chi2", "binom", or "exact". Can be abbreviated. If unspecified, the function chooses the type of test based on the data.

tes.alternative

character string to specify the sidedness of the hypothesis for the test of excess significance. Possible options are "greater" (the default), "two.sided", or "less". Can be abbreviated.

progbar

logical to specify whether a progress bar should be shown (the default is TRUE). Only relevant when conducting an exact test.

tes.alpha

alpha level for the test of excess significance (the default is .10). Only relevant for finding the ‘limit estimate’.

Miscellaneous arguments:

digits

optional integer to specify the number of decimal places to which the printed results should be rounded.

...

other arguments.

Details

The function carries out the test of excess significance described by Ioannidis and Trikalinos (2007). The test can be used to examine whether the observed number of significant findings is greater than the number of significant findings expected given the power of the tests. An overabundance of significant tests may suggest that the collection of studies is not representative of all studies conducted on a particular topic.

One can either pass a vector with the observed effect sizes or outcomes (via x) and the corresponding sampling variances via vi (or the standard errors via sei) to the function or an object of class "rma".

The observed effect sizes or outcomes are tested for significance based on a standard Wald-type test, that is, by comparing \[z_i = \frac{y_i - \text{H}_0}{\sqrt{v_i}}\] against the appropriate critical value(s) of a standard normal distribution (e.g., \(\pm 1.96\) for alternative="two.sided" and alpha=.05, which are the defaults). Let \(O\) denote the observed number of significant tests.

Given a particular value for the true effect or outcome denoted by \(\theta\) (which, if it is unspecified, is determined by computing the inverse-variance weighted average of the observed effect sizes or outcomes or the value is taken from the model object), let \(1-\beta_i\) denote the power of the \(i\text{th}\) test (where \(\beta_i\) denotes the Type II error probability). If \(\tau^2 > 0\), let \(1-\beta_i\) denote the expected power (computed based on integrating the power over a normal distribution with mean \(\theta\) and variance \(\tau^2\)). Let \(E = \sum_{i=1}^k (1-\beta_i)\) denote the expected number of significant tests.

The test of excess significance then tests if \(O\) is significantly greater (if tes.alternative="greater") than \(E\). This can be done using Pearson's chi-square test (if test="chi2"), a binomial test (if test="binomial"), or an exact test (if test="exact"). The latter is described in Francis (2013). If argument test is unspecified, the default is to do an exact test if the number of elements in the sum that needs to be computed is less than or equal to 10^6 and to do a chi-square test otherwise.

One can also iteratively find the value of \(\theta\) such that the p-value of the test of excess significance is equal to tes.alpha (which is .10 by default). The resulting value is called the ‘limit estimate’ and is denoted \(\theta_{lim}\) by Ioannidis and Trikalinos (2007). Note that the limit estimate is not computable if the p-value is larger than tes.alpha even if \(\theta = \text{H}_0\).

Value

An object of class "tes". The object is a list containing the following components:

k

the number of studies included in the analysis.

O

the observed number of significant tests.

E

the expected number of significant tests.

OEratio

the ratio of O over E.

test

the type of test conducted.

pval

the p-value of the test of excess significance.

power

the (estimated) power of the tests.

sig

logical vector indicating which tests were significant.

theta

the value of \(\theta\) used for computing the power of the tests.

theta.lim

the ‘limit estimate’ (i.e., \(\theta_{lim}\)).

...

some additional elements/values.

The results are formatted and printed with the print function.

Note

When tes.alternative="greater" (the default), then the function tests if \(O\) is significantly greater than \(E\) and hence this is indeed a test of excess significance. When tes.alternative="two.sided", then the function tests if \(O\) differs significantly from \(E\) in either direction and hence it would be more apt to describe this as a test of (in)consistency (between \(O\) and \(E\)). Finally, one can also set tes.alternative="less", in which case the function tests if \(O\) is significantly lower than \(E\), which could be considered a test of excess non-significance.

When tes.alternative="two.sided", one can actually compute two limit estimates. The function attempts to compute both.

The function computes the significance and power of the studies based on Wald-type tests regardless of the effect size or outcome measure used as input. This works as an adequate approximation as long as the within-study sample sizes are not too small.

Note that the test is not a test for publication bias but a test whether the set of studies includes an unusual number of significant findings given the power of the studies. The general usefulness of the test and its usefulness under particular circumstances (e.g., when there is substantial heterogeneity in the true effect sizes or outcomes) has been the subject of considerable debate. See Francis (2013) and the commentaries on this article in the same issue of the journal.

Author(s)

Wolfgang Viechtbauer (wvb@metafor-project.org, https://www.metafor-project.org).

References

Francis, G. (2013). Replication, statistical consistency, and publication bias. Journal of Mathematical Psychology, 57(5), 153–169. ⁠https://doi.org/10.1016/j.jmp.2013.02.003⁠

Ioannidis, J. P. A., & Trikalinos, T. A. (2007). An exploratory test for an excess of significant findings. Clinical Trials, 4(3), 245–253. ⁠https://doi.org/10.1177/1740774507079441⁠

Viechtbauer, W. (2010). Conducting meta-analyses in R with the metafor package. Journal of Statistical Software, 36(3), 1–48. ⁠https://doi.org/10.18637/jss.v036.i03⁠

See Also

regtest for the regression test, ranktest for the rank correlation test, trimfill for the trim and fill method, fsn to compute the fail-safe N (file drawer analysis), and selmodel for selection models.

Examples

### calculate log risk ratios and corresponding sampling variances
dat <- escalc(measure="RR", ai=x.a, n1i=n.a, ci=x.p, n2i=n.p, data=dat.dorn2007)

### conduct test of excess significance (using test="chi2" to speed things up)
tes(yi, vi, data=dat, test="chi2")

### same as fitting an EE model and then passing the object to the function
res <- rma(yi, vi, data=dat, method="EE")
tes(res, test="chi2")

### illustrate limit estimate (value of theta where p-value of test is equal to tes.alpha)
thetas <- seq(0,1,length=101)
pvals <- sapply(thetas, function(theta) tes(yi, vi, data=dat, test="chi2", theta=theta)$pval)
plot(thetas, pvals, type="o", pch=19, ylim=c(0,1))
sav <- tes(yi, vi, data=dat, test="chi2")
abline(h=sav$tes.alpha, lty="dotted")
abline(v=sav$theta.lim, lty="dotted")

### examine significance of test as a function of alpha (to examine 'significance chasing')
alphas <- seq(.01,.99,length=101)
pvals <- sapply(alphas, function(alpha) tes(yi, vi, data=dat, test="chi2", alpha=alpha)$pval)
plot(alphas, pvals, type="o", pch=19, ylim=c(0,1))
abline(v=.05, lty="dotted")
abline(h=.10, lty="dotted")

Convert Data from Vector to Long Format

Description

Function to convert summary data in vector format to the corresponding long format.

Usage

to.long(measure, ai, bi, ci, di, n1i, n2i, x1i, x2i, t1i, t2i,
        m1i, m2i, sd1i, sd2i, xi, mi, ri, ti, sdi, ni, data, slab, subset,
        add=1/2, to="none", drop00=FALSE, vlong=FALSE, append=TRUE, var.names)

Arguments

measure

a character string to specify the effect size or outcome measure corresponding to the summary data supplied. See ‘Details’ and the documentation of the escalc function for possible options.

ai

vector with the \(2 \times 2\) table frequencies (upper left cell).

bi

vector with the \(2 \times 2\) table frequencies (upper right cell).

ci

vector with the \(2 \times 2\) table frequencies (lower left cell).

di

vector with the \(2 \times 2\) table frequencies (lower right cell).

n1i

vector with the group sizes or row totals (first group/row).

n2i

vector with the group sizes or row totals (second group/row).

x1i

vector with the number of events (first group).

x2i

vector with the number of events (second group).

t1i

vector with the total person-times (first group).

t2i

vector with the total person-times (second group).

m1i

vector with the means (first group or time point).

m2i

vector with the means (second group or time point).

sd1i

vector with the standard deviations (first group or time point).

sd2i

vector with the standard deviations (second group or time point).

xi

vector with the frequencies of the event of interest.

mi

vector with the frequencies of the complement of the event of interest or the group means.

ri

vector with the raw correlation coefficients.

ti

vector with the total person-times.

sdi

vector with the standard deviations.

ni

vector with the sample/group sizes.

data

optional data frame containing the variables given to the arguments above.

slab

optional vector with labels for the studies.

subset

optional (logical or numeric) vector to specify the subset of studies that should included in the data frame returned by the function.

add

see the documentation of the escalc function.

to

see the documentation of the escalc function.

drop00

see the documentation of the escalc function.

vlong

optional logical whether a very long format should be used (only relevant for \(2 \times 2\) or \(1 \times 2\) table data).

append

logical to specify whether the data frame specified via the data argument (if one has been specified) should be returned together with the long format data (the default is TRUE). Can also be a character or numeric vector to specify which variables from data to append.

var.names

optional character vector with variable names (the length depends on the data type). If unspecified, the function sets appropriate variable names by default.

Details

The escalc function describes a wide variety of effect sizes or outcome measures that can be computed for a meta-analysis. The summary data used to compute those measures are typically contained in vectors, each element corresponding to a study. The to.long function takes this information and constructs a long format dataset from these data.

For example, in various fields (such as the health and medical sciences), the response variable measured is often dichotomous (binary), so that the data from a study comparing two different groups can be expressed in terms of a \(2 \times 2\) table, such as:

outcome 1 outcome 2 total
group 1 ai bi n1i
group 2 ci di n2i

where ai, bi, ci, and di denote the cell frequencies (i.e., the number of individuals falling into a particular category) and n1i and n2i the row totals (i.e., the group sizes).

The cell frequencies in \(k\) such \(2 \times 2\) tables can be specified via the ai, bi, ci, and di arguments (or alternatively, via the ai, ci, n1i, and n2i arguments). The function then creates the corresponding long format dataset. The measure argument should then be set equal to one of the outcome measures that can be computed based on this type of data, such as "RR", "OR", "RD" (it is not relevant which specific measure is chosen, as long as it corresponds to the specified summary data). See the documentation of the escalc function for more details on the types of data formats available.

The long format for data of this type consists of two rows per study, a factor indicating the study (default name study), a dummy variable indicating the group (default name group, coded as 1 and 2), and two variables indicating the number of individuals experiencing outcome 1 or outcome 2 (default names out1 and out2). Alternatively, if vlong=TRUE, then the long format consists of four rows per study, a factor indicating the study (default name study), a dummy variable indicating the group (default name group, coded as 1 and 2), a dummy variable indicating the outcome (default name outcome, coded as 1 and 2), and a variable indicating the frequency of the respective outcome (default name freq).

The default variable names can be changed via the var.names argument (must be of the appropriate length, depending on the data type).

The examples below illustrate the use of this function.

Value

A data frame with either \(k\), \(2 \times k\), or \(4 \times k\) rows and an appropriate number of columns (depending on the data type) with the data in long format. If append=TRUE and a data frame was specified via the data argument, then the data in long format are appended to the original data frame (with rows repeated an appropriate number of times).

Author(s)

Wolfgang Viechtbauer (wvb@metafor-project.org, https://www.metafor-project.org).

References

Viechtbauer, W. (2010). Conducting meta-analyses in R with the metafor package. Journal of Statistical Software, 36(3), 1–48. ⁠https://doi.org/10.18637/jss.v036.i03⁠

See Also

escalc for a function to compute observed effect sizes or outcomes (and corresponding sampling variances) based on similar inputs.

to.table for a function to turn similar inputs into tabular form.

Examples

### convert data to long format
dat.bcg
dat.long <- to.long(measure="OR", ai=tpos, bi=tneg, ci=cpos, di=cneg, data=dat.bcg)
dat.long

### extra long format
dat <- to.long(measure="OR", ai=tpos, bi=tneg, ci=cpos, di=cneg, data=dat.bcg, vlong=TRUE)
dat

### select variables to append
dat.long <- to.long(measure="OR", ai=tpos, bi=tneg, ci=cpos, di=cneg,
                    data=dat.bcg, append=c("author","year"))
dat.long
dat.long <- to.long(measure="OR", ai=tpos, bi=tneg, ci=cpos, di=cneg,
                    data=dat.bcg, append=2:3)
dat.long

### convert data to long format
dat.long <- to.long(measure="IRR", x1i=x1i, x2i=x2i, t1i=t1i, t2i=t2i,
                   data=dat.hart1999, var.names=c("id", "group", "events", "ptime"))
dat.long

### convert data to long format
dat.long <- to.long(measure="MD", m1i=m1i, sd1i=sd1i, n1i=n1i,
                    m2i=m2i, sd2i=sd2i, n2i=n2i, data=dat.normand1999,
                    var.names=c("id", "group", "mean", "sd", "n"))
dat.long

Convert Data from Vector to Table Format

Description

Function to convert summary data in vector format to the corresponding table format.

Usage

to.table(measure, ai, bi, ci, di, n1i, n2i, x1i, x2i, t1i, t2i,
         m1i, m2i, sd1i, sd2i, xi, mi, ri, ti, sdi, ni, data, slab, subset,
         add=1/2, to="none", drop00=FALSE, rows, cols)

Arguments

measure

a character string to specify the effect size or outcome measure corresponding to the summary data supplied. See ‘Details’ and the documentation of the escalc function for possible options.

ai

vector with the \(2 \times 2\) table frequencies (upper left cell).

bi

vector with the \(2 \times 2\) table frequencies (upper right cell).

ci

vector with the \(2 \times 2\) table frequencies (lower left cell).

di

vector with the \(2 \times 2\) table frequencies (lower right cell).

n1i

vector with the group sizes or row totals (first group/row).

n2i

vector with the group sizes or row totals (second group/row).

x1i

vector with the number of events (first group).

x2i

vector with the number of events (second group).

t1i

vector with the total person-times (first group).

t2i

vector with the total person-times (second group).

m1i

vector with the means (first group or time point).

m2i

vector with the means (second group or time point).

sd1i

vector with the standard deviations (first group or time point).

sd2i

vector with the standard deviations (second group or time point).

xi

vector with the frequencies of the event of interest.

mi

vector with the frequencies of the complement of the event of interest or the group means.

ri

vector with the raw correlation coefficients.

ti

vector with the total person-times.

sdi

vector with the standard deviations.

ni

vector with the sample/group sizes.

data

optional data frame containing the variables given to the arguments above.

slab

optional vector with labels for the studies.

subset

optional (logical or numeric) vector to specify the subset of studies that should be included in the array returned by the function.

add

see the documentation of the escalc function.

to

see the documentation of the escalc function.

drop00

see the documentation of the escalc function.

rows

optional vector with row/group names.

cols

optional vector with column/outcome names.

Details

The escalc function describes a wide variety of effect sizes or outcome measures that can be computed for a meta-analysis. The summary data used to compute those measures are typically contained in vectors, each element corresponding to a study. The to.table function takes this information and constructs an array of \(k\) tables from these data.

For example, in various fields (such as the health and medical sciences), the response variable measured is often dichotomous (binary), so that the data from a study comparing two different groups can be expressed in terms of a \(2 \times 2\) table, such as:

outcome 1 outcome 2 total
group 1 ai bi n1i
group 2 ci di n2i

where ai, bi, ci, and di denote the cell frequencies (i.e., the number of individuals falling into a particular category) and n1i and n2i the row totals (i.e., the group sizes).

The cell frequencies in \(k\) such \(2 \times 2\) tables can be specified via the ai, bi, ci, and di arguments (or alternatively, via the ai, ci, n1i, and n2i arguments). The function then creates the corresponding \(2 \times 2 \times k\) array of tables. The measure argument should then be set equal to one of the outcome measures that can be computed based on this type of data, such as "RR", "OR", "RD" (it is not relevant which specific measure is chosen, as long as it corresponds to the specified summary data). See the documentation of the escalc function for more details on the types of data formats available.

The examples below illustrate the use of this function.

Value

An array with \(k\) elements each consisting of either 1 or 2 rows and an appropriate number of columns.

Author(s)

Wolfgang Viechtbauer (wvb@metafor-project.org, https://www.metafor-project.org).

References

Viechtbauer, W. (2010). Conducting meta-analyses in R with the metafor package. Journal of Statistical Software, 36(3), 1–48. ⁠https://doi.org/10.18637/jss.v036.i03⁠

See Also

escalc for a function to compute observed effect sizes or outcomes (and corresponding sampling variances) based on similar inputs.

to.long for a function to turn similar inputs into a long format dataset.

Examples

### create tables
dat <- to.table(measure="OR", ai=tpos, bi=tneg, ci=cpos, di=cneg,
                data=dat.bcg, slab=paste(author, year, sep=", "),
                rows=c("Vaccinated", "Not Vaccinated"), cols=c("TB+", "TB-"))
dat

### create tables
dat <- to.table(measure="IRR", x1i=x1i, x2i=x2i, t1i=t1i, t2i=t2i,
                data=dat.hart1999, slab=paste(study, year, sep=", "),
                rows=c("Warfarin Group", "Placebo/Control Group"))
dat

### create tables
dat <- to.table(measure="MD", m1i=m1i, sd1i=sd1i, n1i=n1i,
                m2i=m2i, sd2i=sd2i, n2i=n2i, data=dat.normand1999,
                slab=source, rows=c("Specialized Care", "Routine Care"))
dat

Convert Data from a Long to a Wide Format

Description

Function to convert data given in long format to a wide format.

Usage

to.wide(data, study, grp, ref, grpvars, postfix=c(".1",".2"),
        addid=TRUE, addcomp=TRUE, adddesign=TRUE, minlen=2,
        var.names=c("id","comp","design"))

Arguments

data

a data frame in long format.

study

either the name (given as a character string) or the position (given as a single number) of the study variable in the data frame.

grp

either the name (given as a character string) or the position (given as a single number) of the group variable in the data frame.

ref

optional character string to specify the reference group (must be one of the groups in the group variable). If not given, the most frequently occurring group is used as the reference group.

grpvars

either the names (given as a character vector) or the positions (given as a numeric vector) of the group-level variables.

postfix

a character string of length 2 giving the affix that is placed after the names of the group-level variables for the first and second group.

addid

logical to specify whether a row id variable should be added to the data frame (the default is TRUE).

addcomp

logical to specify whether a comparison id variable should be added to the data frame (the default is TRUE).

adddesign

logical to specify whether a design id variable should be added to the data frame (the default is TRUE).

minlen

integer to specify the minimum length of the shortened group names for the comparison and design id variables (the default is 2).

var.names

character vector with three elements to specify the name of the id, comparison, and design variables (the defaults are "id", "comp", and "design", respectively).

Details

A meta-analytic dataset may be structured in a ‘long’ format, where each row in the dataset corresponds to a particular study group (e.g., treatment arm). Using this function, such a dataset can be restructured into a ‘wide’ format, where each group within a study is contrasted against a particular reference group.

The study and group arguments are used to specify the study and group variables in the dataset (either as character strings or as numbers indicating the column positions of these variables in the dataset). Optional argument ref is used to specify the reference group (this must be one of the groups in the group variable). Argument grpvars is used to specify (either as a character vector or by giving the column positions) of those variables in the dataset that correspond to group-level outcomes (the remaining variables are treated as study-level outcomes).

The dataset is restructured so that a two-group study will yield a single row in the restructured dataset, contrasting the first group against the second/reference group. For studies with more than two groups (often called ‘multiarm’ or ‘multitreatment’ studies in the medical literature), the reference group is repeated as many times as needed (so a three-group study would yield two rows in the restructured dataset, contrasting two groups against a common reference group).

If a study does not include the reference group, then another group from the study will be used as the reference group. This group is chosen based on the factor levels of the grp variable (i.e., the last level that occurs in the study becomes the reference group).

To distinguish the names of the group-level outcome variables for the two first and second group in the restructured dataset, the strings given for the postfix argument are placed after the respective variable names.

If requested, row id, comparison id, and design id variables are added to the restructured dataset. The row id is simply a unique number for each row in the dataset. The comparison id variable indicates which two groups have been compared against each other). The design id variable indicates which groups were included in a particular study. The group names are shortened for the comparison and design variables (to at least minlen; the actual length might be longer to ensure uniqueness of the group names).

The examples below illustrate the use of this function.

Value

A data frame with rows contrasting groups against a reference group and an appropriate number of columns (depending on the number of group-level outcome variables).

Author(s)

Wolfgang Viechtbauer (wvb@metafor-project.org, https://www.metafor-project.org).

References

Viechtbauer, W. (2010). Conducting meta-analyses in R with the metafor package. Journal of Statistical Software, 36(3), 1–48. ⁠https://doi.org/10.18637/jss.v036.i03⁠

See Also

contrmat for a function to construct a contrast matrix based on a dataset in wide format.

dat.hasselblad1998, dat.lopez2019, dat.obrien2003, dat.pagliaro1992, dat.senn2013 for illustrative examples.

Examples

### data in long format
dat <- dat.senn2013
dat <- dat[c(1,4,3,2,5,6)]
dat

### restructure to wide format
dat <- to.wide(dat, study="study", grp="treatment", ref="placebo", grpvars=4:6)
dat

### data in long format
dat <- dat.hasselblad1998
dat

### restructure to wide format
dat <- to.wide(dat, study="study", grp="trt", ref="no_contact", grpvars=6:7)
dat

Transformation Functions

Description

Functions to carry out various types of transformations that are useful for meta-analyses.

Usage

transf.rtoz(xi)
transf.ztor(xi)
transf.logit(xi)
transf.ilogit(xi)
transf.arcsin(xi)
transf.iarcsin(xi)
transf.pft(xi, ni)
transf.ipft(xi, ni)
transf.ipft.hm(xi, targs)
transf.isqrt(xi)
transf.irft(xi, ti)
transf.iirft(xi, ti)
transf.ahw(xi)
transf.iahw(xi)
transf.abt(xi)
transf.iabt(xi)
transf.r2toz(xi)
transf.ztor2(xi)
transf.ztor.int(xi, targs)
transf.exp.int(xi, targs)
transf.ilogit.int(xi, targs)
transf.ztor.mode(xi, targs)
transf.exp.mode(xi, targs)
transf.ilogit.mode(xi, targs)
transf.dtou1(xi)
transf.dtou2(xi)
transf.dtou3(xi)
transf.dtoovl(xi)
transf.dtocles(xi)
transf.dtocliffd(xi)
transf.dtobesd(xi)
transf.dtomd(xi, targs)
transf.dtorpb(xi, n1i, n2i)
transf.dtorbis(xi, n1i, n2i)
transf.rpbtorbis(xi, pi)
transf.rtorpb(xi, pi)
transf.rtod(xi, n1i, n2i)
transf.rpbtod(xi, n1i, n2i)
transf.lnortord(xi, pc)
transf.lnortorr(xi, pc)
transf.lnortod.norm(xi)
transf.lnortod.logis(xi)
transf.dtolnor.norm(xi)
transf.dtolnor.logis(xi)
transf.lnortortet.pearson(xi)
transf.lnortortet.digby(xi)

Arguments

xi

vector of values to be transformed.

ni

vector of sample sizes.

n1i

vector of sample sizes for the first group.

n2i

vector of sample sizes for the second group.

ti

vector of person-times at risk.

pc

control group risk (either a single value or a vector).

pi

proportion of individuals falling into the first of the two groups that is created by the dichotomization.

targs

list with additional arguments for the transformation function. See ‘Details’.

Details

The following transformation functions are currently implemented:

Value

A vector with the transformed values.

Note

The integral transformation method for a transformation function \(h(z)\) is given by \[\int_{\text{lower}}^{\text{upper}} h(z) f(z) dz\] using the limits targs$lower and targs$upper, where \(f(z)\) is the density of a normal distribution with mean equal to xi and variance equal to targs$tau2. By default, targs$lower and targs$upper are set to reasonable values and, if possible, targs$tau2 is extracted from the model object in functions where such transformation functions are typically applied (e.g., predict). An example is provided below.

Author(s)

Wolfgang Viechtbauer (wvb@metafor-project.org, https://www.metafor-project.org).

References

Bonett, D. G. (2002). Sample size requirements for testing and estimating coefficient alpha. Journal of Educational and Behavioral Statistics, 27(4), 335–340. ⁠https://doi.org/10.3102/10769986027004335⁠

Chinn, S. (2000). A simple method for converting an odds ratio to effect size for use in meta-analysis. Statistics in Medicine, 19(22), 3127–3131. ⁠https://doi.org/10.1002/1097-0258(20001130)19:22<3127::aid-sim784>3.0.co;2-m⁠

Cohen, J. (1988). Statistical power analysis for the behavioral sciences (2nd ed.). Hillsdale, NJ: Lawrence Erlbaum Associates.

Cox, D. R., & Snell, E. J. (1989). Analysis of binary data (2nd ed.). London: Chapman & Hall.

Digby, P. G. N. (1983). Approximating the tetrachoric correlation coefficient. Biometrics, 39(3), 753–757. ⁠https://doi.org/10.2307/2531104⁠

Fisher, R. A. (1921). On the “probable error” of a coefficient of correlation deduced from a small sample. Metron, 1, 1–32. ⁠http://hdl.handle.net/2440/15169⁠

Freeman, M. F., & Tukey, J. W. (1950). Transformations related to the angular and the square root. Annals of Mathematical Statistics, 21(4), 607–611. ⁠https://doi.org/10.1214/aoms/1177729756⁠

Grice, J. W., & Barrett, P. T. (2014). A note on Cohen's overlapping proportions of normal distributions. Psychological Reports, 115(3), 741–747. ⁠https://doi.org/10.2466/03.pr0.115c29z4⁠

Hakstian, A. R., & Whalen, T. E. (1976). A k-sample significance test for independent alpha coefficients. Psychometrika, 41(2), 219–231. ⁠https://doi.org/10.1007/BF02291840⁠

Inman, H. F., & Bradley Jr, E. L. (1989). The overlapping coefficient as a measure of agreement between probability distributions and point estimation of the overlap of two normal densities. Communications in Statistics, Theory and Methods, 18(10), 3851–3874. ⁠https://doi.org/10.1080/03610928908830127⁠

Jacobs, P., & Viechtbauer, W. (2017). Estimation of the biserial correlation and its sampling variance for use in meta-analysis. Research Synthesis Methods, 8(2), 161–180. ⁠https://doi.org/10.1002/jrsm.1218⁠

McGraw, K. O., & Wong, S. P. (1992). A common language effect size statistic. Psychological Bulletin, 111(2), 361–365. ⁠https://doi.org/10.1037/0033-2909.111.2.361⁠

Miller, J. J. (1978). The inverse of the Freeman-Tukey double arcsine transformation. American Statistician, 32(4), 138. ⁠https://doi.org/10.1080/00031305.1978.10479283⁠

Olkin, I., & Finn, J. D. (1995). Correlations redux. Psychological Bulletin, 118(1), 155–164. ⁠https://doi.org/10.1037/0033-2909.118.1.155⁠

Pearson, K. (1900). Mathematical contributions to the theory of evolution. VII. On the correlation of characters not quantitatively measurable. Philosophical Transactions of the Royal Society of London, Series A, 195, 1–47. ⁠https://doi.org/10.1098/rsta.1900.0022⁠

Rosenthal, R., & Rubin, D. B. (1982). A simple, general purpose display of magnitude of experimental effect. Journal of Educational Psychology, 74(2), 166–169. ⁠https://doi.org/10.1037/0022-0663.74.2.166⁠

Viechtbauer, W. (2010). Conducting meta-analyses in R with the metafor package. Journal of Statistical Software, 36(3), 1–48. ⁠https://doi.org/10.18637/jss.v036.i03⁠

Examples

### calculate log risk ratios and corresponding sampling variances
dat <- escalc(measure="RR", ai=tpos, bi=tneg, ci=cpos, di=cneg, data=dat.bcg)

### fit random-effects model
res <- rma(yi, vi, data=dat)

### average risk ratio with 95% CI (but technically, this provides an
### estimate of the median risk ratio, not the mean risk ratio!)
predict(res, transf=exp)

### average risk ratio with 95% CI using the integral transformation
predict(res, transf=transf.exp.int, targs=list(tau2=res$tau2, lower=-4, upper=4))

### this also works
predict(res, transf=transf.exp.int, targs=list(tau2=res$tau2))

### this as well
predict(res, transf=transf.exp.int)

Trim and Fill Analysis for 'rma.uni' Objects

Description

Function to carry out a trim and fill analysis for objects of class "rma.uni".

Usage

trimfill(x, ...)

## S3 method for class 'rma.uni'
trimfill(x, side, estimator="L0", maxiter=100, verbose=FALSE, ilim, ...)

Arguments

x

an object of class "rma.uni".

side

optional character string (either "left" or "right") to specify on which side of the funnel plot the missing studies should be imputed. If left unspecified, the side is chosen within the function depending on the results of the regression test (see regtest for details on this test).

estimator

character string (either "L0", "R0", or "Q0") to specify the estimator for the number of missing studies (the default is "L0").

maxiter

integer to specify the maximum number of iterations for the trim and fill method (the default is 100).

verbose

logical to specify whether output should be generated on the progress of the iterative algorithm used as part of the trim and fill method (the default is FALSE).

ilim

limits for the imputed values. If unspecified, no limits are used.

...

other arguments.

Details

The trim and fill method is a nonparametric (rank-based) data augmentation technique proposed by Duval and Tweedie (2000a, 2000b; see also Duval, 2005). The method can be used to estimate the number of studies missing from a meta-analysis due to suppression of the most extreme results on one side of the funnel plot. The method then augments the observed data so that the funnel plot is more symmetric and recomputes the pooled estimate based on the complete data. The trim and fill method can only be used in the context of an equal- or a random-effects model (i.e., in models without moderators). The method should not be regarded as a way of yielding a more ‘valid’ estimate of the overall effect or outcome, but as a way of examining the sensitivity of the results to one particular selection mechanism (i.e., one particular form of publication bias).

Value

An object of class c("rma.uni.trimfill","rma.uni","rma"). The object is a list containing the same components as objects created by rma.uni, except that the data are augmented by the trim and fill method. The following components are also added:

k0

estimated number of missing studies.

side

either "left" or "right", indicating on which side of the funnel plot the missing studies (if any) were imputed.

se.k0

standard error of k0.

p.k0

p-value for the test of \(\text{H}_0\): no missing studies on the chosen side (only when estimator="R0"; NA otherwise).

yi

the observed effect sizes or outcomes plus the imputed values (if there are any).

vi

the corresponding sampling variances

fill

a logical vector indicating which of the values in yi are the observed (FALSE) and the imputed (TRUE) data.

The results of the fitted model after the data augmentation are printed with the print function. Calling funnel on the object provides a funnel plot of the observed and imputed data.

Note

Three different estimators for the number of missing studies were proposed by Duval and Tweedie (2000a, 2000b). Based on these articles and Duval (2005), "R0" and "L0" are recommended. An advantage of estimator "R0" is that it provides a test of the null hypothesis that the number of missing studies (on the chosen side) is zero.

If the outcome measure used for the analysis is bounded (e.g., correlations are bounded between -1 and +1, proportions are bounded between 0 and 1), one can use the ilim argument to enforce those limits when imputing values (imputed values cannot exceed those bounds then).

The model used during the trim and fill procedure is the same as used by the original model object. Hence, if an equal-effects model is passed to the function, then an equal-effects model is also used during the trim and fill procedure and the results provided are also based on an equal-effects model. This would be an ‘equal-equal’ approach. Similarly, if a random-effects model is passed to the function, then the same model is used as part of the trim and fill procedure and for the final analysis. This would be a ‘random-random’ approach. However, one can also easily fit a different model for the final analysis than was used for the trim and fill procedure. See ‘Examples’ for an illustration of an ‘equal-random’ approach.

Author(s)

Wolfgang Viechtbauer (wvb@metafor-project.org, https://www.metafor-project.org).

References

Duval, S. J., & Tweedie, R. L. (2000a). Trim and fill: A simple funnel-plot-based method of testing and adjusting for publication bias in meta-analysis. Biometrics, 56(2), 455–463. ⁠https://doi.org/10.1111/j.0006-341x.2000.00455.x⁠

Duval, S. J., & Tweedie, R. L. (2000b). A nonparametric "trim and fill" method of accounting for publication bias in meta-analysis. Journal of the American Statistical Association, 95(449), 89–98. ⁠https://doi.org/10.1080/01621459.2000.10473905⁠

Duval, S. J. (2005). The trim and fill method. In H. R. Rothstein, A. J. Sutton, & M. Borenstein (Eds.) Publication bias in meta-analysis: Prevention, assessment, and adjustments (pp. 127–144). Chichester, England: Wiley.

Viechtbauer, W. (2010). Conducting meta-analyses in R with the metafor package. Journal of Statistical Software, 36(3), 1–48. ⁠https://doi.org/10.18637/jss.v036.i03⁠

See Also

funnel for a function to create funnel plots of the observed and augmented data.

regtest for the regression test, ranktest for the rank correlation test, tes for the test of excess significance, fsn to compute the fail-safe N (file drawer analysis), and selmodel for selection models.

Examples

### calculate log risk ratios and corresponding sampling variances
dat <- escalc(measure="RR", ai=tpos, bi=tneg, ci=cpos, di=cneg, data=dat.bcg)

### meta-analysis of the log risk ratios using an equal-effects model
res <- rma(yi, vi, data=dat, method="EE")
taf <- trimfill(res)
taf
funnel(taf, cex=1.2, legend=list(show="cis"))

### estimator "R0" also provides test of H0: no missing studies (on the chosen side)
taf <- trimfill(res, estimator="R0")
taf

### meta-analysis of the log risk ratios using a random-effects model
res <- rma(yi, vi, data=dat)
taf <- trimfill(res)
taf
funnel(taf, cex=1.2, legend=list(show="cis"))

### the examples above are equal-equal and random-random approaches

### illustration of an equal-random approach
res <- rma(yi, vi, data=dat, method="EE")
taf <- trimfill(res)
filled <- data.frame(yi = taf$yi, vi = taf$vi, fill = taf$fill)
filled
rma(yi, vi, data=filled)

Model Updating for 'rma' Objects

Description

Function to update and (by default) refit "rma" models. It does this by extracting the call stored in the object, updating the call, and (by default) evaluating that call.

Usage

## S3 method for class 'rma'
update(object, formula., ..., evaluate=TRUE)

Arguments

object

an object of class "rma".

formula.

changes to the formula. See ‘Details’.

...

additional arguments to the call, or arguments with changed values.

evaluate

logical to specify whether to evaluate the new call or just return the call.

Details

For objects of class "rma.uni", "rma.glmm", and "rma.mv", the formula. argument can be used to update the set of moderators included in the model (see ‘Examples’).

Value

If evaluate=TRUE the fitted object, otherwise the updated call.

Author(s)

Based on update.default, with changes made by Wolfgang Viechtbauer (wvb@metafor-project.org, https://www.metafor-project.org) so that the formula updating works with the (somewhat non-standard) interface of the rma.uni, rma.glmm, and rma.mv functions.

References

Viechtbauer, W. (2010). Conducting meta-analyses in R with the metafor package. Journal of Statistical Software, 36(3), 1–48. ⁠https://doi.org/10.18637/jss.v036.i03⁠

See Also

rma.uni, rma.mh, rma.peto, rma.glmm, and rma.mv for functions to fit models which can be updated / refit.

Examples

### calculate log risk ratios and corresponding sampling variances
dat <- escalc(measure="RR", ai=tpos, bi=tneg, ci=cpos, di=cneg, data=dat.bcg)

### fit random-effects model (method="REML" is default)
res <- rma(yi, vi, data=dat, digits=3)
res

### fit mixed-effects model with two moderators (absolute latitude and publication year)
res <- update(res, ~ ablat + year)
res

### remove 'year' moderator
res <- update(res, ~ . - year)
res

### fit model with ML estimation
update(res, method="ML")

### example with rma.glmm()
res <- rma.glmm(measure="OR", ai=tpos, bi=tneg, ci=cpos, di=cneg, data=dat.bcg, digits=3)
res <- update(res, mods = ~ ablat)
res

### fit conditional model with approximate likelihood
update(res, model="CM.AL")

Construct or Approximate the Variance-Covariance Matrix of Dependent Effect Sizes or Outcomes

Description

Function to construct or approximate the variance-covariance matrix of dependent effect sizes or outcomes, or more precisely, of their sampling errors (i.e., the V matrix in rma.mv).

Usage

vcalc(vi, cluster, subgroup, obs, type, time1, time2, grp1, grp2, w1, w2,
      data, rho, phi, rvars, checkpd=TRUE, nearpd=FALSE, sparse=FALSE, ...)

Arguments

vi

numeric vector to specify the sampling variances of the observed effect sizes or outcomes.

cluster

vector to specify the clustering variable (e.g., study).

subgroup

optional vector to specify different (independent) subgroups within clusters.

obs

optional vector to distinguish different observed effect sizes or outcomes corresponding to the same construct or response/dependent variable.

type

optional vector to distinguish different types of constructs or response/dependent variables underlying the observed effect sizes or outcomes.

time1

optional numeric vector to specify the time points when the observed effect sizes or outcomes were obtained (in the first condition if the observed effect sizes or outcomes represent contrasts between two conditions).

time2

optional numeric vector to specify the time points when the observed effect sizes or outcomes were obtained in the second condition (only relevant when the observed effect sizes or outcomes represent contrasts between two conditions).

grp1

optional vector to specify the group of the first condition when the observed effect sizes or outcomes represent contrasts between two conditions.

grp2

optional vector to specify the group of the second condition when the observed effect sizes or outcomes represent contrasts between two conditions.

w1

optional numeric vector to specify the size of the group (or more generally, the inverse-sampling variance weight) of the first condition when the observed effect sizes or outcomes represent contrasts between two conditions.

w2

optional numeric vector to specify the size of the group (or more generally, the inverse-sampling variance weight) of the second condition when the observed effect sizes or outcomes represent contrasts between two conditions.

data

optional data frame containing the variables given to the arguments above.

rho

argument to specify the correlation(s) of observed effect sizes or outcomes measured concurrently. See ‘Details’.

phi

argument to specify the autocorrelation of observed effect sizes or outcomes measured at different time points. See ‘Details’.

rvars

optional argument for specifying the variables that correspond to the correlation matrices of the studies (if this is specified, all arguments above except for cluster and subgroup are ignored). See ‘Details’.

checkpd

logical to specify whether to check that the variance-covariance matrices within clusters are positive definite (the default is TRUE). See ‘Note’.

nearpd

logical to specify whether the nearPD function from the Matrix package should be used on variance-covariance matrices that are not positive definite. See ‘Note’.

sparse

logical to specify whether the variance-covariance matrix should be returned as a sparse matrix (the default is FALSE).

...

other arguments.

Details

Standard meta-analytic models (such as those that can be fitted with the rma.uni function) assume that the observed effect sizes or outcomes (or more precisely, their sampling errors) are independent. This assumption is typically violated whenever multiple observed effect sizes or outcomes are computed based on the same sample of subjects (or whatever the study units are) or if there is at least partial overlap of subjects that contribute information to the computation of multiple effect sizes or outcomes.

The present function can be used to construct or approximate the variance-covariance matrix of the sampling errors of dependent effect sizes or outcomes for a wide variety of circumstances (this variance-covariance matrix is the so-called V matrix that may be needed as input for multilevel/multivariate meta-analytic models as can be fitted with the rma.mv function; see also here for some recommendations on a general workflow for meta-analyses involving complex dependency structures).

Argument cluster is used to specify the clustering variable. Rows with the same value of this variable are allowed to be dependent, while rows with different values are assumed to be independent. Typically, cluster will be a study identifier.

Within the same cluster, there may be different subgroups with no overlap of subjects across subgroups. Argument subgroup can be used to distinguish such subgroups. Rows with the same value of this variable within a cluster are allowed to be dependent, while rows with different values are assumed to be independent even if they come from the same cluster. Therefore, from hereon, ‘cluster’ really refers to the combination of cluster and subgroup.

Multiple effect sizes or outcomes belonging to the same cluster may be dependent due to a variety of reasons:

  1. The same construct of interest (e.g., severity of depression) may have been measured using different scales or instruments within a study (e.g., using the Beck Depression Inventory (BDI) and the Hamilton Depression Rating Scale (HDRS)) based on which multiple effect sizes can be computed for the same group of subjects (e.g., contrasting a treatment versus a control group with respect to each scale). In this case, we have multiple effect sizes that are different ‘observations’ of the effect with respect to the same type of construct.

    Argument obs is then used to distinguish different effect sizes corresponding to the same construct. If obs is specified, then argument rho must also be used to specify the degree of correlation among the sampling errors of the different effect sizes. Since this correlation is typically not known, the correlation among the various scales (or a rough ‘guestimate’ thereof) can be used as a proxy (i.e., the (typical) correlation between BDI and HDRS measurements).

    One can also pass an entire correlation matrix via rho to specify, for each possible pair of obs values, the corresponding correlation. The row/column names of the matrix must then correspond to the unique values of the obs variable.

  2. Multiple types of constructs (or more generally, types of response/dependent variables) may have been measured in the same group of subjects (e.g., severity of depression as measured with the Beck Depression Inventory (BDI) and severity of anxiety as measured with the State-Trait Anxiety Inventory (STAI)). If this is of interest for a meta-analysis, effect sizes can then be computed with respect to each ‘type’ of construct.

    Argument type is then used to distinguish effect sizes corresponding to these different types of constructs. If type is specified, then argument rho must also be used to specify the degree of correlation among the sampling errors of effect sizes belonging to these different types. As above, the correlation among the various scales is typically used here as a proxy (i.e., the (typical) correlation between BDI and STAI measurements).

    One can also pass an entire correlation matrix via rho to specify, for each possible pair of type values, the corresponding correlation. The row/column names of the matrix must then correspond to the unique values of the type variable.

  3. If there are multiple types of constructs, multiple scales or instruments may also have been used (in at least some of the studies) to measure the same construct and hence there may again be multiple effect sizes that are ‘observations’ of the same type of construct. Arguments type and obs should then be used together to specify the various construct types and observations thereof. In this case, argument rho must be a vector of two values, the first to specify the within-construct correlation and the second to specify the between-construct correlation.

    One can also specify a list with two elements for rho, the first element being either a scalar or an entire correlation matrix for the within-construct correlation(s) and the second element being a scalar or an entire correlation matrix for the between-construct correlation(s). As above, any matrices specified must have row/column names corresponding to the unique values of the obs and/or type variables.

  4. The same construct and scale may have been assessed/used multiple times, allowing the computation of multiple effect sizes for the same group of subjects at different time points (e.g., right after the end of a treatment, at a short-term follow-up, and at a long-term follow-up). Argument time1 is then used to specify the time points when the observed effect sizes were obtained. Argument phi must then also be used to specify the autocorrelation among the sampling errors of two effect sizes that differ by one unit on the time1 variable. As above, the autocorrelation of the measurements themselves can be used here as a proxy.

    If multiple constructs and/or multiple scales have also been assessed at the various time points, then arguments type and/or obs (together with argument rho) should be used as needed to differentiate effect sizes corresponding to the different constructs and/or scales.

  5. Many effect sizes or outcome measures (e.g., raw or standardized mean differences, log-transformed ratios of means, log risk/odds ratios and risk differences) reflect the difference between two conditions (i.e., a contrast). Within a study, there may be more than two conditions, allowing the computation of multiple such contrasts (e.g., treatment A versus a control condition and treatment B versus the same control condition) and hence corresponding effect sizes. The reuse of information from the ‘shared’ condition (in this example, the control condition) then induces correlation among the effect sizes.

    To account for this, arguments grp1 and grp2 should be used to specify (within each cluster) which two groups were compared in the computation of each effect size (e.g., in the example above, the coding could be grp1=c(2,3) and grp2=c(1,1); whether numbers or strings are used as identifiers is irrelevant).

    The degree of correlation between two contrast-type effect sizes that is induced by the use of a shared condition is a function of the size of the groups involved in the computation of the two effect sizes (or, more generally, the inverse-sampling variance weights of the condition-specific outcomes). By default, the group sizes (weights) are assumed to be identical across conditions, which implies a correlation of 0.5. If the group sizes (weights) are known, they can be specified via arguments w1 and w2 (in which case this information is used by the function to calculate a more accurate estimate of the correlation induced by the shared condition).

    Moreover, a contrast-type effect size can be based on a between- or a within-subjects design. When at least one or more of the contrast-type effect sizes are based on a within-subjects design, then time1 and time2 should be used in combination with grp1 and grp2 to specify for each effect size the group(s) and time point(s) involved.

    For example, grp1=c(2,3) and grp2=c(1,1) as above in combination with time1=c(1,1) and time2=c(1,1) would imply a between-subjects design involving three groups where two effect sizes were computed contrasting groups 2 and 3 versus group 1 at a single time point. On the other hand, grp1=c(1,1) and grp2=c(1,1) in combination with time1=c(2,3) and time2=c(1,1) would imply a within-subjects design where two effect sizes were computed contrasting time points 2 and 3 versus time point 1 in a single group. Argument phi is then used as above to specify the autocorrelation of the measurements within groups (i.e., for the within-subjects design above, it would be the autocorrelation between time points 2 and 1 or equivalently, between time points 3 and 2).

All of the arguments above can be specified together to account for a fairly wide variety of dependency types.

Using the rvars Argument

The function also provides an alternative approach for constructing the variance-covariance matrix using the rvars argument. Here, one must specify the names of the variables in the dataset that correspond to the correlation matrices of the studies. The variables should be specified as a vector (e.g., c(var1, var2, var3)) and do not need to be quoted.

In particular, let \(k_i\) denote the number of rows corresponding to the \(i\text{th}\) cluster. Then the values of the first \(k_i\) variables from rvars are used to construct the correlation matrix and, together with the sampling variances (specified via vi), the variance-covariance matrix. Say there are three studies, the first with two correlated estimates, the second with a single estimate, and the third with four correlated estimates. Then the data structure should look like this:

study  yi  vi  r1  r2  r3  r4
=============================
    1   .   .   1  NA  NA  NA
    1   .   .  .6   1  NA  NA
-----------------------------
    2   .   .   1  NA  NA  NA
-----------------------------
    3   .   .   1  NA  NA  NA
    3   .   .  .8   1  NA  NA
    3   .   .  .5  .5   1  NA
    3   .   .  .5  .5  .8   1
=============================

with rvars = c(r1, r2, r3, r4). If the rvars variables are a consecutive set in the data frame (as above), then one can use the shorthand notation rvars = c(r1:r4), so r1 denotes the first and r4 the last variable in the set. Note that only the lower triangular part of the submatrices defined by the rvars variables is used. Also, it is important that the rows in the dataset corresponding to a particular study are in consecutive order as shown above.

There must be as many variables specified via rvars as the number of rows in the largest cluster (in smaller clusters, the non-relevant variables can be set to NA; see above).

Value

A \(k \times k\) variance-covariance matrix (given as a sparse matrix when sparse=TRUE), where \(k\) denotes the length of the vi variable (i.e., the number of rows in the dataset).

Note

Depending on the data structure, the specified variables, and the specified values for rho and/or phi, it is possible that the constructed variance-covariance matrix is not positive definite within one or more clusters (this is checked when checkpd=TRUE, which is the default). If such non-positive definite submatrices are found, the reasons for this should be carefully checked since this might indicate misapplication of the function and/or the specification of implausible values for rho and/or phi.

When setting nearpd=TRUE, the nearPD function from the Matrix package is used on variance-covariance submatrices that are not positive definite. This should only be used cautiously and after understanding why these matrices are not positive definite.

Author(s)

Wolfgang Viechtbauer (wvb@metafor-project.org, https://www.metafor-project.org) with some tweaks to speed up the computations by James Pustejovsky (pustejovsky@wisc.edu, ⁠https://jepusto.com⁠).

References

Viechtbauer, W. (2010). Conducting meta-analyses in R with the metafor package. Journal of Statistical Software, 36(3), 1–48. ⁠https://doi.org/10.18637/jss.v036.i03⁠

See Also

escalc for a function to compute the observed effect sizes or outcomes (and corresponding sampling variances) for which a variance-covariance matrix could be constructed.

rcalc for a function to construct the variance-covariance matrix of dependent correlation coefficients.

rma.mv for a model fitting function that can be used to meta-analyze dependent effect sizes or outcomes.

Examples

############################################################################

### see help(dat.assink2016) for further details on this dataset

dat <- dat.assink2016
head(dat, 9)

### assume that the effect sizes within studies are correlated with rho=0.6
V <- vcalc(vi, cluster=study, obs=esid, data=dat, rho=0.6)

### show part of V matrix for studies 1 and 2
round(V[dat$study %in% c(1,2), dat$study %in% c(1,2)], 4)

### or show as list of matrices
blsplit(V, dat$study, round, 4)[1:2]

### use a correlation of 0.7 for effect sizes corresponding to the same type of
### delinquent behavior and a correlation of 0.5 for effect sizes corresponding
### to different types of delinquent behavior
V <- vcalc(vi, cluster=study, type=deltype, obs=esid, data=dat, rho=c(0.7, 0.5))
blsplit(V, dat$study, round, 3)[16]

### examine the correlation matrix for study 16
blsplit(V, dat$study, cov2cor)[16]

############################################################################

### see help(dat.ishak2007) for further details on this dataset

dat <- dat.ishak2007
head(dat, 5)

### create long format dataset
dat <- reshape(dat, direction="long", idvar="study", v.names=c("yi","vi"),
               varying=list(c(2,4,6,8), c(3,5,7,9)))
dat <- dat[order(study, time),]

### remove missing measurement occasions from dat
dat <- dat[!is.na(yi),]
rownames(dat) <- NULL

### show the data for the first 5 studies
head(dat, 8)

### construct the full (block diagonal) V matrix with an AR(1) structure
### assuming an autocorrelation of 0.97 as estimated by Ishak et al. (2007)
V <- vcalc(vi, cluster=study, time1=time, phi=0.97, data=dat)
V[1:8, 1:8]
cov2cor(V[1:8, 1:8])

### or show as a list of matrices
blsplit(V, dat$study)[1:5]
blsplit(V, dat$study, cov2cor)[1:5]

############################################################################

### see help(dat.kalaian1996) for further details on this dataset

dat <- dat.kalaian1996
head(dat, 12)

### construct the variance-covariance matrix assuming rho = 0.66 for effect sizes
### corresponding to the 'verbal' and 'math' outcome types
V <- vcalc(vi, cluster=study, type=outcome, data=dat, rho=0.66)
round(V[1:12,1:12], 4)

############################################################################

### see help(dat.berkey1998) for further details on this dataset

dat <- dat.berkey1998

### variables v1i and v2i correspond to the 2x2 var-cov matrices of the studies;
### so use these variables to construct the V matrix (note: since v1i and v2i are
### var-cov matrices and not correlation matrices, set vi=1 for all rows)
V <- vcalc(vi=1, cluster=author, rvars=c(v1i, v2i), data=dat)
V
round(cov2cor(V), 2)

### or show as a list of matrices
blsplit(V, dat$author, function(x) round(cov2cor(x), 2))

### construct the variance-covariance matrix assuming rho = 0.4 for effect sizes
### corresponding to the 'PD' and 'AL' outcome types
V <- vcalc(vi=vi, cluster=trial, type=outcome, data=dat, rho=0.4)
round(V,4)
cov2cor(V)

############################################################################

### see help(dat.knapp2017) for further details on this dataset

dat <- dat.knapp2017
dat[-c(1:2)]

### create variable that indicates the task and difficulty combination as increasing integers
dat$task.diff <- unlist(lapply(split(dat, dat$study), function(x) {
   task.int <- as.integer(factor(x$task))
   diff.int <- as.integer(factor(x$difficulty))
   diff.int[is.na(diff.int)] <- 1
   paste0(task.int, ".", diff.int)}))

### construct correlation matrix for two tasks with four different difficulties where the
### correlation is 0.4 for different difficulties of the same task, 0.7 for the same
### difficulty of different tasks, and 0.28 for different difficulties of different tasks
R <- matrix(0.4, nrow=8, ncol=8)
R[5:8,1:4] <- R[1:4,5:8] <- 0.28
diag(R[1:4,5:8]) <- 0.7
diag(R[5:8,1:4]) <- 0.7
diag(R) <- 1
rownames(R) <- colnames(R) <- paste0(rep(1:2, each=4), ".", 1:4)
R

### construct an approximate V matrix accounting for the use of shared groups and
### for correlations among tasks/difficulties as specified in the R matrix above
V <- vcalc(vi, cluster=study, grp1=group1, grp2=group2, w1=n_sz, w2=n_hc,
           obs=task.diff, rho=R, data=dat)
Vs <- blsplit(V, dat$study)
cov2cor(Vs[[3]])  # study with multiple SZ groups and a single HC group
cov2cor(Vs[[6]])  # study with two task types and multiple difficulties
cov2cor(Vs[[12]]) # study with multiple difficulties for the same task
cov2cor(Vs[[24]]) # study with separate rows for males and females
cov2cor(Vs[[29]]) # study with separate rows for three genotypes

############################################################################

Extract Various Types of Variance-Covariance Matrices from 'rma' Objects

Description

Function to extract various types of variance-covariance matrices from objects of class "rma". By default, the variance-covariance matrix of the fixed effects is returned.

Usage

## S3 method for class 'rma'
vcov(object, type="fixed", ...)

Arguments

object

an object of class "rma".

type

character string to specify the type of variance-covariance matrix to return: type="fixed" returns the variance-covariance matrix of the fixed effects (the default), type="obs" returns the marginal variance-covariance matrix of the observed effect sizes or outcomes, type="fitted" returns the variance-covariance matrix of the fitted values, type="resid" returns the variance-covariance matrix of the residuals.

...

other arguments.

Details

Note that type="obs" currently only works for object of class "rma.uni" and "rma.mv".

For objects of class "rma.uni", the marginal variance-covariance matrix of the observed effect sizes or outcomes is a diagonal matrix with \(\hat{\tau}^2 + v_i\) along the diagonal, where \(\hat{\tau}^2\) is the estimated amount of (residual) heterogeneity (set to 0 in equal-effects models) and \(v_i\) is the sampling variance of the \(i\text{th}\) study.

For objects of class "rma.mv", the structure can be more complex and depends on the random effects included in the model.

Value

A matrix corresponding to the requested variance-covariance matrix.

Author(s)

Wolfgang Viechtbauer (wvb@metafor-project.org, https://www.metafor-project.org).

References

Viechtbauer, W. (2010). Conducting meta-analyses in R with the metafor package. Journal of Statistical Software, 36(3), 1–48. ⁠https://doi.org/10.18637/jss.v036.i03⁠

See Also

rma.uni, rma.mh, rma.peto, rma.glmm, and rma.mv for functions to fit models for which the various types of variance-covariance matrices can be extracted.

Examples

### calculate log risk ratios and corresponding sampling variances
dat <- escalc(measure="RR", ai=tpos, bi=tneg, ci=cpos, di=cneg, data=dat.bcg)

### fit mixed-effects model with absolute latitude and publication year as moderators
res <- rma(yi, vi, mods = ~ ablat + year, data=dat)

### var-cov matrix of the fixed effects (i.e., the model coefficients)
vcov(res)

### marginal var-cov matrix of the observed log risk ratios
round(vcov(res, type="obs"), 3)

### var-cov matrix of the fitted values
round(vcov(res, type="fitted"), 3)

### var-cov matrix of the residuals
round(vcov(res, type="resid"), 3)

Convert a Vector into a Square Matrix

Description

Function to convert a vector into a square matrix by filling up the lower triangular part of the matrix.

Usage

vec2mat(x, diag=FALSE, corr=!diag, dimnames)

Arguments

x

a vector of the correct length.

diag

logical to specify whether the vector also contains the diagonal values of the lower triangular part of the matrix (the default is FALSE).

corr

logical to specify whether the diagonal of the matrix should be replaced with 1's (the default is to do this when diag=FALSE).

dimnames

optional vector of the correct length with the dimension names of the matrix.

Details

The values in x are filled into the lower triangular part of a square matrix with the appropriate dimensions (which are determined based on the length of x). If diag=TRUE, then x is assumed to also contain the diagonal values of the lower triangular part of the matrix. If corr=TRUE, then the diagonal of the matrix is replaced with 1's.

Value

A matrix.

Author(s)

Wolfgang Viechtbauer (wvb@metafor-project.org, https://www.metafor-project.org).

Examples

vec2mat(1:6, corr=FALSE)
vec2mat(seq(0.2, 0.7, by=0.1), corr=TRUE)
vec2mat(1:10, diag=TRUE)
vec2mat(1:6, corr=FALSE, dimnames=c("A","B","C","D"))

Variance Inflation Factors for 'rma' Objects

Description

Function to compute (generalized) variance inflation factors (VIFs) for objects of class "rma".

Usage

vif(x, ...)

## S3 method for class 'rma'
vif(x, btt, att, table=FALSE, reestimate=FALSE, sim=FALSE, progbar=TRUE,
    seed=NULL, parallel="no", ncpus=1, cl, digits, ...)

## S3 method for class 'vif.rma'
print(x, digits=x$digits, ...)

Arguments

x

an object of class "rma" (for vif) or "vif.rma" (for print).

btt

optional vector of indices (or list thereof) to specify a set of coefficients for which a generalized variance inflation factor (GVIF) should be computed. Can also be a string to grep for.

att

optional vector of indices (or list thereof) to specify a set of scale coefficients for which a generalized variance inflation factor (GVIF) should be computed. Can also be a string to grep for. Only relevant for location-scale models (see rma.uni).

table

logical to specify whether the VIFs should be added to the model coefficient table (the default is FALSE). Only relevant when btt (or att) is not specified.

reestimate

logical to specify whether the model should be reestimated when removing moderator variables from the model for computing a (G)VIF (the default is FALSE).

sim

logical to specify whether the distribution of each (G)VIF under independence should be simulated (the default is FALSE). Can also be an integer to specify how many values to simulate (when sim=TRUE, the default is 1000).

progbar

logical to specify whether a progress bar should be shown when sim=TRUE (the default is TRUE).

seed

optional value to specify the seed of the random number generator when sim=TRUE (for reproducibility).

parallel

character string to specify whether parallel processing should be used (the default is "no"). For parallel processing, set to either "snow" or "multicore". See ‘Note’.

ncpus

integer to specify the number of processes to use in the parallel processing.

cl

optional cluster to use if parallel="snow". If unspecified, a cluster on the local machine is created for the duration of the call.

digits

optional integer to specify the number of decimal places to which the printed results should be rounded. If unspecified, the default is to take the value from the object.

...

other arguments.

Details

The function computes (generalized) variance inflation factors (VIFs) for meta-regression models. Hence, the model specified via argument x must include moderator variables (and more than one for this to be useful, as the VIF for a model with a single moderator variable will always be equal to 1).

VIFs for Individual Coefficients

By default (i.e., if btt is not specified), VIFs are computed for the individual model coefficients.

Let \(b_j\) denote the estimate of the \(j\text{th}\) model coefficient of a particular meta-regression model and \(\text{Var}[b_j]\) its variance (i.e., the corresponding diagonal element from the matrix obtained with the vcov function). Moreover, let \(b'_j\) denote the estimate of the same model coefficient if the other moderator variables in the model had not been included in the model and \(\text{Var}[b'_j]\) the corresponding variance. Then the VIF for the model coefficient is given by \[\text{VIF}[b_j] = \frac{\text{Var}[b_j]}{\text{Var}[b'_j]},\] which indicates the inflation in the variance of the estimated model coefficient due to potential collinearity of the \(j\text{th}\) moderator variable with the other moderator variables in the model. Taking the square root of a VIF gives the corresponding standard error inflation factor (SIF).

GVIFs for Sets of Coefficients

If the model includes factors (coded in terms of multiple dummy variables) or other sets of moderator variables that belong together (e.g., for polynomials or cubic splines), one may want to examine how much the variance in all of the coefficients in the set is jointly impacted by collinearity with the other moderator variables in the model. For this, we can compute a generalized variance inflation factor (GVIF) (Fox & Monette, 1992) by setting the btt argument equal to the indices of those coefficients for which the GVIF should be computed. The square root of a GVIF indicates the inflation in the confidence ellipse/(hyper)ellipsoid for the set of coefficients corresponding to the set due to collinearity. However, to make this value more directly comparable to SIFs (based on single coefficients), the function computes the generalized standard error inflation factor (GSIF) by raising the GVIF to the power of \(1/(2m)\) (where \(m\) denotes the number of coefficients in the set). One can also specify a list of indices/strings, in which case GVIFs/GSIFs of all list elements will be computed. See ‘Examples’.

For location-scale models fitted with the rma.uni function, one can use the att argument in an analogous manner to specify the indices of the scale coefficients for which a GVIF should be computed.

Re-Estimating the Model

The way the VIF is typically computed for a particular model coefficient (or a set thereof for a GVIF) makes use of some clever linear algebra to avoid having to re-estimate the model when removing the other moderator variables from the model. This speeds up the computations considerably. However, this assumes that the other moderator variables do not impact other aspects of the model, in particular the amount of residual heterogeneity (or, more generally, any variance/correlation components in a more complex model, such as those that can be fitted with the rma.mv function).

For a more accurate (but slower) computation of each (G)VIF, one can set reestimate=TRUE, in which case the model is refitted to account for the impact that removal of the other moderator variables has on all aspects of the model. Note that refitting may fail, in which case the corresponding (G)VIF will be missing.

Interpreting the Size of (G)VIFs

A large VIF value suggests that the precision with which we can estimate a particular model coefficient (or a set thereof for a GVIF) is negatively impacted by multicollinearity among the moderator variables. However, there is no specific cutoff for determining whether a particular (G)VIF is ‘large’. Sometimes, values such as 5 or 10 have been suggested as rules of thumb, but such cutoffs are essentially arbitrary.

Simulating the Distribution of (G)VIFs Under Independence

As a more principled approach, we can simulate the distribution of a particular (G)VIF under independence and then examine how extreme the actually observed (G)VIF value is under this distribution. The distribution is simulated by randomly reshuffling the columns of the model matrix (to break any dependence between the moderators) and recomputing the (G)VIF. When setting sim=TRUE, this is done 1000 times (but one can also set sim to an integer to specify how many (G)VIF values should be simulated).

The way the model matrix is reshuffled depends on how the model was fitted. When the model was specified as a formula via the mods argument and the data was supplied via the data argument, then each column of the data frame specified via data is reshuffled and the formula is evaluated within the reshuffled data (creating the corresponding reshuffled model matrix). This way, factor/character variables are properly reshuffled and derived terms (e.g., interactions, polynomials, splines) are correct constructed. This is the recommended approach.

On the other hand, if the model matrix was directly supplied to the mods argument, then each column of the matrix is directly reshuffled. This is not recommended, since this approach cannot account for any inherent relationships between variables in the model matrix (e.g., an interaction term is the product of two variables and should not be reshuffled by itself).

Once the distribution of a (G)VIF under independence has been simulated, the proportion of simulated values that are smaller than the actually observed (G)VIF value is computed. If the proportion is close to 1, then this indicates that the actually observed (G)VIF value is extreme.

The general principle underlying the simulation approach is the same as that underlying Horn's parallel analysis (1965) for determining the number of components / factors to keep in a principal component / factor analysis.

Value

An object of class "vif.rma". The object is a list containing the following components:

vif

a list of data frames with the (G)VIFs and (G)SIFs and some additional information.

vifs

a vector with the (G)VIFs.

table

the model coefficient table (only when table=TRUE).

sim

a matrix with the simulated (G)VIF values (only when sim=TRUE).

prop

a vector with the proportions of simulated values that are smaller than the actually observed (G)VIF values (only when sim=TRUE).

...

some additional elements/values.

When x was a location-scale model object and (G)VIFs can be computed for both the location and the scale coefficients, then the object is a list with elements beta and alpha, where each element is a "vif.rma" object as described above.

The results are formatted and printed with the print function. To format the results as a data frame, one can use the as.data.frame function. When sim=TRUE, the distribution of each (G)VIF can be plotted with the plot function.

Note

If the original model fitted involved redundant predictors that were dropped from the model, then sim=TRUE cannot be used. In this case, one should remove any redundancies in the original model fitted before using this method.

When using sim=TRUE, the model needs to be refitted (by default) 1000 times. When sim=TRUE is combined with reestimate=TRUE, then this value needs to be multiplied by the total number of (G)VIF values that are computed by the function. Hence, the combination of sim=TRUE with reestimate=TRUE is computationally expensive, especially for more complex models where model fitting can be slow.

When refitting the model fails, the simulated (G)VIF value(s) will be missing. It can also happen that one or multiple model coefficients become inestimable due to redundancies in the model matrix after the reshuffling. In this case, the corresponding simulated (G)VIF value(s) will be set to Inf (as that is the value of (G)VIFs in the limit as we approach perfect multicollinearity).

On machines with multiple cores, one can try to speed things up by delegating the model fitting to separate worker processes, that is, by setting parallel="snow" or parallel="multicore" and ncpus to some value larger than 1. Parallel processing makes use of the parallel package, using the makePSOCKcluster and parLapply functions when parallel="snow" or using mclapply when parallel="multicore" (the latter only works on Unix/Linux-alikes). With parallel::detectCores(), one can check on the number of available cores on the local machine.

Author(s)

Wolfgang Viechtbauer (wvb@metafor-project.org, https://www.metafor-project.org).

References

Belsley, D. A., Kuh, E., & Welsch, R. E. (1980). Regression diagnostics. New York: Wiley.

Fox, J., & Monette, G. (1992). Generalized collinearity diagnostics. Journal of the American Statistical Association, 87(417), 178–183. ⁠https://doi.org/10.2307/2290467⁠

Horn, J. L. (1965). A rationale and test for the number of factors in factor analysis. Psychometrika, 30(2), 179–185. ⁠https://doi.org/10.1007/BF02289447⁠

Stewart, G. W. (1987). Collinearity and least squares regression. Statistical Science, 2(1), 68–84. ⁠https://doi.org/10.1214/ss/1177013439⁠

Wax, Y. (1992). Collinearity diagnosis for a relative risk regression-analysis: An application to assessment of diet cancer relationship in epidemiologic studies. Statistics in Medicine, 11(10), 1273–1287. ⁠https://doi.org/10.1002/sim.4780111003⁠

Viechtbauer, W. (2010). Conducting meta-analyses in R with the metafor package. Journal of Statistical Software, 36(3), 1–48. ⁠https://doi.org/10.18637/jss.v036.i03⁠

Viechtbauer, W., & López-López, J. A. (2022). Location-scale models for meta-analysis. Research Synthesis Methods. 13(6), 697–715. ⁠https://doi.org/10.1002/jrsm.1562⁠

See Also

rma.uni, rma.glmm, and rma.mv for functions to fit models for which variance inflation factors can be computed.

plot for the plot method and as.data.frame for the method to format the results as a data frame.

Examples

### copy data from Bangert-Drowns et al. (2004) into 'dat'
dat <- dat.bangertdrowns2004

### fit mixed-effects meta-regression model
res <- rma(yi, vi, mods = ~ length + wic + feedback + info + pers + imag + meta, data=dat)

### get variance inflation factors
vif(res)

### use the simulation approach to analyze the size of the VIFs
## Not run: 
vif(res, sim=TRUE, seed=1234)

## End(Not run)

### get variance inflation factors using the re-estimation approach
vif(res, reestimate=TRUE)

### show that VIFs are not influenced by scaling of the predictors
u <- scale # to standardize the predictors
res <- rma(yi, vi, mods = ~ u(length) + u(wic) + u(feedback) + u(info) +
                            u(pers) + u(imag) + u(meta), data=dat)
vif(res, reestimate=TRUE)

### get full table
vif(res, reestimate=TRUE, table=TRUE)

############################################################################

### an example where the VIFs are close to 1, but actually reflect considerable
### multicollinearity as can be seen based on the simulation approach
dat <- dat.mcdaniel1994
dat <- escalc(measure="ZCOR", ri=ri, ni=ni, data=dat)
res <- rma(yi, vi, mods = ~ factor(type) + factor(struct), data=dat)
res
vif(res)

### use the simulation approach to analyze the size of the VIFs
## Not run: 
vifs <- vif(res, sim=TRUE, seed=1234)
vifs
plot(vifs, lwd=c(2,2), breaks=seq(1,2,by=0.0015), xlim=c(1,1.08))

## End(Not run)

### an example for a location-scale model
res <- rma(yi, vi, mods = ~ factor(type) + factor(struct),
                   scale = ~ factor(type) + factor(struct), data=dat)
res
vif(res)

############################################################################

### calculate log risk ratios and corresponding sampling variances
dat <- escalc(measure="RR", ai=tpos, bi=tneg, ci=cpos, di=cneg, data=dat.bcg)

### fit meta-regression model where one predictor (alloc) is a three-level factor
res <- rma(yi, vi, mods = ~ ablat + alloc + year, data=dat)

### get variance inflation factors for all individual coefficients
vif(res, table=TRUE)

### generalized variance inflation factor for the 'alloc' factor
vif(res, btt=3:4)

### can also specify a string to grep for
vif(res, btt="alloc")

### can also specify a list for the 'btt' argument (and use the simulation approach)
## Not run: 
vif(res, btt=list(2,3:4,5), sim=TRUE, seed=1234)

## End(Not run)

Compute Weights for 'rma' Objects

Description

Functions to compute the weights given to the observed effect sizes or outcomes during the model fitting for objects of class "rma.uni", "rma.mh", "rma.peto", and "rma.mv".

Usage

## S3 method for class 'rma.uni'
weights(object, type="diagonal", ...)
## S3 method for class 'rma.mh'
weights(object, type="diagonal", ...)
## S3 method for class 'rma.peto'
weights(object, type="diagonal", ...)
## S3 method for class 'rma.glmm'
weights(object, ...)
## S3 method for class 'rma.mv'
weights(object, type="diagonal", ...)

Arguments

object

an object of class "rma.uni", "rma.mh", "rma.peto", or "rma.mv". The method is not (yet) implemented for objects of class "rma.glmm".

type

character string to specify whether to return only the diagonal of the weight matrix ("diagonal") or the entire weight matrix ("matrix"). For "rma.mv", this can also be "rowsum" for ‘row-sum weights’ (for intercept-only models).

...

other arguments.

Value

Either a vector with the diagonal elements of the weight matrix or the entire weight matrix. When only the diagonal elements are returned, they are given in % (and they add up to 100%).

When the entire weight matrix is requested, this is always a diagonal matrix for objects of class "rma.uni", "rma.mh", "rma.peto".

For "rma.mv", the structure of the weight matrix depends on the model fitted (i.e., the random effects included and the variance-covariance matrix of the sampling errors) but is often more complex and not just diagonal.

For intercept-only "rma.mv" models, one can also take the sum over the rows in the weight matrix, which are actually the weights assigned to the observed effect sizes or outcomes when estimating the model intercept. These weights can be obtained with type="rowsum" (as with type="diagonal", they are also given in %). See here for a discussion of this.

Author(s)

Wolfgang Viechtbauer (wvb@metafor-project.org, https://www.metafor-project.org).

References

Viechtbauer, W. (2010). Conducting meta-analyses in R with the metafor package. Journal of Statistical Software, 36(3), 1–48. ⁠https://doi.org/10.18637/jss.v036.i03⁠

Viechtbauer, W. (2021). Model checking in meta-analysis. In C. H. Schmid, T. Stijnen, & I. R. White (Eds.), Handbook of meta-analysis (pp. 219–254). Boca Raton, FL: CRC Press. ⁠https://doi.org/10.1201/9781315119403⁠

See Also

rma.uni, rma.mh, rma.peto, and rma.mv for functions to fit models for which model fitting weights can be extracted.

influence.rma.uni and influence.rma.mv for other model diagnostics.

Examples

### calculate log risk ratios and corresponding sampling variances
dat <- escalc(measure="RR", ai=tpos, bi=tneg, ci=cpos, di=cneg, data=dat.bcg)

### fit mixed-effects model with absolute latitude and publication year as moderators
res <- rma(yi, vi, mods = ~ ablat + year, data=dat)

### extract the model fitting weights (in %)
weights(res)

### extract the weight matrix
round(weights(res, type="matrix"), 4)